一、LLM Agent:智能代理系统的核心解析
(一)LLM Agent 的定义与核心特性
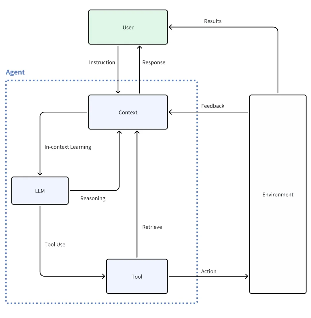
LLM Agent,即基于大型语言模型(LLM)构建的智能代理系统,它并非简单的语言生成工具,而是具备环境交互感知、自主认知分析、策略生成与任务执行多维能力的智能实体。其核心价值在于能够模拟人类决策的完整链路,在复杂场景中动态调度各类工具资源,通过持续迭代优化,最终达成预设的任务目标。
从技术演进的角度来看
,LM Agent 体系实现了从传统 “流程驱动” 到现代 “目标驱动” 的关键范式升级。依托 “感知 - 推理 - 执行” 的闭环架构,它能够有效应对高复杂度的操作需求,例如在企业级业务处理中,可自主完成从需求理解到方案落地的全流程操作。

LLM Agent 的运作框架由四大核心模块构成,各模块既相互独立又协同工作,共同支撑起整个系统的智能运作:规划模块聚焦于任务的拆解与执行方案的评估,记忆模块负责知识的存储与高效调用,工具模块为系统提供环境感知与决策支持的能力,行动模块则将认知层面的结果转化为具体的实际操作。

(二)LLM Agent 四大核心模块详解
1、规划(Planning):Agent 的 “思维中枢”
规划模块是 LLM Agent 的核心决策部分,其核心功能是将复杂且抽象的任务,拆解为一系列可分步执行的子任务,并对每个子任务的执行策略进行评估与优化。在实际应用中,例如电商平台的智能客服任务,规划模块会先将 “处理用户退换货需求” 这一复杂任务,拆解为 “核实订单信息”“确认商品状态”“告知退款流程” 等子任务,再为每个子任务制定最优执行路径。
该模块的实现主要依赖于大模型的提示工程技术,其中 ReAct(Reasoning and Acting)和 CoT(Chain of Thought,思维链)推理模式是常用的两种方式。ReAct 模式通过 “思考 - 行动 - 观察” 的循环,让 Agent 在执行过程中不断调整策略;CoT 模式则引导 Agent 像人类一样逐步思考,通过逻辑链条推导得出最优执行方案,确保任务拆解的精准性与执行的有效性。
2、记忆(Memory):Agent 的 “知识储备库”
记忆模块相当于 LLM Agent 的 “大脑存储系统”,负责信息的存储与快速回忆,根据信息的存储时长和用途,可分为短期记忆和长期记忆。短期记忆主要用于存储当前会话的上下文信息,例如用户在多轮对话中提出的需求、Agent 之前的回复内容等,以此支持流畅的多轮交互。比如在智能办公助手场景中,短期记忆能记住用户前序提到的 “明天上午 9 点开会” 这一信息,当用户后续询问 “明天日程安排” 时,可快速调用该信息进行回复。
长期记忆则用于存储具有长期价值的信息,如用户的个性化特征(偏好、习惯等)、企业的业务数据(客户信息、产品库存等)、行业领域知识(专业术语、行业规则等)。为实现长期记忆的高效存取,通常会借助向量数据库等技术,将信息转化为向量形式存储,在需要调用时,通过向量相似度检索,快速定位并提取相关信息,大幅提升 Agent 的知识调用效率。

3、工具(Tools):Agent 的 “能力扩展器”
工具模块是 LLM Agent 感知外部环境、执行具体决策的重要辅助手段,它通过接入各类外部工具,极大地扩展了 Agent 的能力边界。常见的工具形式包括 API 调用、插件扩展等,不同的工具对应不同的功能,可满足 Agent 在不同场景下的需求。
例如,在文档处理场景中,Agent 可接入 ChatPDF 工具,通过 API 调用实现对 PDF 文档的解析、关键信息提取等操作;在创意设计场景中,接入 Midjourney 插件后,Agent 能根据用户的文字描述生成高质量的图像;在数据查询场景中,调用天气 API 可实时获取各地天气信息,为用户提供精准的天气查询服务。这些外部工具的集成,让 LLM Agent 不再局限于语言生成,而是具备了处理多类型任务的综合能力。
4、行动(Action):Agent 的 “实践执行器”
行动模块是 LLM Agent 将规划方案与记忆信息转化为实际输出的关键环节,它连接了 Agent 的 “思维” 与 “现实操作”,既包括与外部环境的互动,也涵盖对各类工具的调用。在不同场景中,行动模块的表现形式各异。
在智能客服领域,行动模块会根据规划模块制定的回复策略和记忆模块存储的用户信息,生成贴合用户需求的回复内容,与用户进行自然交互;在智能家居场景中,Agent 可根据用户指令(如 “打开客厅灯”),通过行动模块调用智能家居控制工具,完成具体的设备操控;在工业生产场景中,AI 机器人类型的 Agent,其行动模块能控制机械臂完成抓取物体、组装零件等精准操作,实现生产流程的自动化。

二、LLM Agent 与 RAG 的融合:突破知识边界的智能升级
(一)LLM Agent + RAG 的定义与价值
检索增强生成(RAG)技术与 LLM Agent 的融合,为 LLM Agent 搭建了一条动态、高效的知识接入通道。基础的大型语言模型虽经过海量数据的预训练,掌握了通用的语言规律和广泛的基础知识,但在面对垂直领域(如医疗、金融、法律等)或高专业度的任务需求时,往往存在知识滞后、精准度不足的局限。
而 RAG 机制的集成,让 LLM Agent 具备了实时检索外部知识的能力。它可以主动调取各类结构化知识源,包括行业内的专业文献库、企业内部的技术白皮书、商业数据系统中的市场调研数据等,将这些精准、实时的知识与自身的语言生成能力结合,不仅显著提升了 Agent 知识覆盖的精确性,还极大增强了其在不同场景下的适应性,让 Agent 在处理专业任务时更具可信度与实用性。

(二)财报分析 Agent 的实现:LLM Agent + RAG 的实践案例
财报分析是金融领域的重要任务,传统人工分析方式不仅耗时耗力,还容易因人为因素出现误差。借助 LLM Agent 与 RAG 的融合技术,可构建出具备自动化、智能化能力的财报分析 Agent,该 Agent 能整合大规模预训练语言模型(LLM)的语义理解能力、RAG 技术的动态知识更新机制,同时结合自动化数据清洗引擎与多维分析算法,通过模块化的任务编排策略,实现对上市公司财报的自动抓取、结构化解析、趋势预测及可视化报告输出,为用户提供高效、精准的智能决策支持。
**
财报分析 Agent 的运作流程遵循标准化的步骤,从需求分析到最终报告生成,形成完整的工作闭环,具体包括需求分析、架构设计、Prompt 设计、数据获取、RAG 检索、LLM 处理、报告生成七大环节。
**
1、需求分析:明确目标与用户定位
需求分析是构建财报分析 Agent 的基础环节,首要任务是明确 Agent 的核心目标与具体功能需求。例如,确定 Agent 需支持的财报类型(季度财报、年度财报、中期财报等)、核心分析维度(营收状况、利润水平、资产负债结构、现金流趋势等),以及最终生成报告的格式(PDF、Word、在线交互式报告等)。
同时,还需精准定位用户群体,不同用户的需求差异较大:财务人员更关注财报数据的精准核算与合规性分析;管理层侧重通过财报数据挖掘企业经营问题、制定战略决策;投资者则更关心企业的盈利潜力、投资回报率等与投资决策相关的信息。只有充分了解不同用户的需求,才能让 Agent 的功能设计更具针对性。
2、架构设计:搭建系统的 “骨架”
架构设计阶段需规划财报分析 Agent 的整体技术框架,明确各功能模块的组成与职责,主要包括 Prompt 设计模块、数据获取模块、RAG 检索模块、LLM 应用模块、报告生成模块等。每个模块需明确核心功能,例如数据获取模块负责财报数据的抓取与预处理,RAG 检索模块负责知识库的构建与检索优化。
此外,还需设计各模块之间的接口与交互方式,确保数据流和控制流的顺畅传递。例如,数据获取模块将清洗后的结构化数据传递给 RAG 检索模块,RAG 检索模块结合用户需求检索相关知识后,将数据与知识一同传递给 LLM 应用模块,LLM 应用模块处理后再将结果发送至报告生成模块,最终生成完整的财报分析报告。
**
3、Prompt 设计模块:引导 LLM 精准理解需求
Prompt 设计模块的核心作用是设计科学合理的 Prompt 模板,引导 LLM 模型准确理解用户的财报分析需求,生成符合预期的分析结果。Prompt 模板需包含关键信息,如用户需求类型(如 “分析某公司 2024 年年度财报的盈利能力”)、分析维度要求(如 “需计算毛利率、净利率、营收增长率等指标”)、输出格式规范(如 “需以表格形式呈现指标数据,并附带文字解读”)。
在实际应用中,还需通过持续的测试与优化来完善 Prompt 设计。例如,针对同一用户需求,尝试不同的 Prompt 表述方式,对比 LLM 生成结果的质量,筛选出最优的 Prompt 模板;同时,根据用户反馈和新的分析需求,不断更新 Prompt 内容,确保 Agent 的回答质量与用户体验持续提升。
4、数据获取模块:保障数据的精准与高效
数据获取模块是财报分析 Agent 的 “数据源头”,主要负责从各类权威渠道自动抓取财报数据及相关信息。常见的数据源包括证券交易所官网(如上海证券交易所、深圳证券交易所)、上市公司官方网站的投资者关系板块、权威财经新闻平台(如东方财富网、同花顺)等。为实现数据的自动抓取,需开发专用的脚本或接口,支持定时抓取与实时抓取两种模式,满足不同场景下的数据分析需求。
抓取到的原始数据往往存在格式不统一、冗余信息多、数据错误等问题,因此数据预处理工作至关重要。该模块会对数据进行清洗(去除无效值、修正错误数据)、格式化(将非结构化数据转化为结构化数据,如 Excel 表格、数据库格式)、去重(删除重复的财报数据或信息)等操作,确保后续分析所用数据的质量与准确性。
**
5、RAG 检索模块:构建专业的知识支撑
RAG 检索模块需先构建专属的财报知识库,知识库的内容涵盖多方面的专业资料,包括历史财报分析报告(如券商发布的上市公司财报点评、企业内部的过往分析文档)、行业报告(如金融行业年度分析报告、细分领域发展趋势报告)、会计准则(如企业会计准则、国际财务报告准则)、金融监管政策等。这些资料需经过分类整理、结构化处理后,存储到知识库中。
为提升检索效率与精准度,需使用 RAG 技术对知识库进行索引和优化。通过将知识库中的文本信息转化为向量形式,构建向量索引,当 Agent 需要处理财报分析问题时,RAG 检索模块会根据用户需求和当前分析任务,快速检索向量索引中与问题最相关的文档片段和知识内容,并将这些信息传递给 LLM 应用模块,为后续的分析处理提供专业知识支撑。
6、LLM 处理模块:实现智能分析与推理
LLM 处理模块是财报分析 Agent 的 “核心分析引擎”,负责将 LLM 模型与 RAG 技术深度集成,结合数据获取模块提供的结构化财报数据和 RAG 检索模块获取的专业知识,完成对财报的智能分析与推理。在集成过程中,需根据财报分析的需求特点,合理配置 LLM 模型的参数(如温度参数、最大生成长度等),同时优化检索策略(如调整检索结果的数量、相似度阈值等),确保分析结果的准确性与合理性。
例如,在分析某上市公司的营收增长情况时,LLM 处理模块会先利用 RAG 检索到的行业平均营收增长率、该公司过往营收数据等知识,结合当前财报中的营收数据,通过逻辑推理和数据分析,判断该公司营收增长是否符合行业趋势、增长驱动因素是什么(如市场份额扩大、产品提价等),并识别可能存在的风险点(如营收增长依赖单一客户、营收账款占比过高等),为后续报告生成提供核心分析内容。
7、报告生成模块:输出直观易懂的分析成果
报告生成模块的目标是将 LLM 处理模块的分析结果,转化为符合用户需求和规范的财报分析报告。首先需设计多样化的报告模板,针对不同用户群体(财务人员、管理层、投资者)提供不同风格的模板,例如给投资者的报告需更侧重投资建议与风险提示,给管理层的报告需突出经营问题与改进方向。
在报告生成过程中,会利用自然语言处理技术对报告初稿进行润色、校对和优化,确保语言表达流畅、专业术语使用准确,提升报告的可读性。同时,为增强数据的直观性,模块会集成图表、表格等可视化工具,将关键财务指标(如营收、利润、资产负债率等)以折线图、柱状图、饼图等形式呈现,让用户能快速把握财报的核心信息。此外,还支持报告格式的灵活导出,用户可根据需求选择 PDF、Word 等格式,方便后续查阅与分享。
从技术探索到实际应用,LLM Agent 与 RAG 的融合正不断突破智能系统的知识边界与能力上限。随着技术的持续迭代,未来这类智能系统将在更多专业领域落地生根,为各行各业的高效运转与创新发展注入新的动力,所谓 “未来已来,只是尚未普及”,而这一普及的进程正随着技术的进步不断加速。
如何从零学会大模型?小白&程序员都能跟上的入门到进阶指南
当AI开始重构各行各业,你或许听过“岗位会被取代”的焦虑,但更关键的真相是:技术迭代中,“效率差”才是竞争力的核心——新岗位的生产效率远高于被替代岗位,整个社会的机会其实在增加。
但对个人而言,只有一句话算数:
“先掌握大模型的人,永远比后掌握的人,多一次职业跃迁的机会。”
回顾计算机、互联网、移动互联网的浪潮,每一次技术革命的初期,率先拥抱新技术的人,都提前拿到了“职场快车道”的门票。我在一线科技企业深耕12年,见过太多这样的案例:3年前主动学大模型的同事,如今要么成为团队技术负责人,要么薪资翻了2-3倍。
深知大模型学习中,“没人带、没方向、缺资源”是最大的拦路虎,我们联合行业专家整理出这套 《AI大模型突围资料包》,不管你是零基础小白,还是想转型的程序员,都能靠它少走90%的弯路:
- ✅ 小白友好的「从零到一学习路径图」(避开晦涩理论,先学能用的技能)
- ✅ 程序员必备的「大模型调优实战手册」(附医疗/金融大厂真实项目案例)
- ✅ 百度/阿里专家闭门录播课(拆解一线企业如何落地大模型)
- ✅ 2025最新大模型行业报告(看清各行业机会,避免盲目跟风)
- ✅ 大厂大模型面试真题(含答案解析,针对性准备offer)
- ✅ 2025大模型岗位需求图谱(明确不同岗位需要掌握的技能点)
所有资料已整理成包,想领《AI大模型入门+进阶学习资源包》的朋友,直接扫下方二维码获取~

① 全套AI大模型应用开发视频教程:从“听懂”到“会用”
不用啃复杂公式,直接学能落地的技术——不管你是想做AI应用,还是调优模型,这套视频都能覆盖:
- 小白入门:提示工程(让AI精准输出你要的结果)、RAG检索增强(解决AI“失忆”问题)
- 程序员进阶:LangChain框架实战(快速搭建AI应用)、Agent智能体开发(让AI自主完成复杂任务)
- 工程落地:模型微调与部署(把模型用到实际业务中)、DeepSeek模型实战(热门开源模型实操)
每个技术点都配“案例+代码演示”,跟着做就能上手!

课程精彩瞬间

② 大模型系统化学习路线:避免“学了就忘、越学越乱”
很多人学大模型走弯路,不是因为不努力,而是方向错了——比如小白一上来就啃深度学习理论,程序员跳过基础直接学微调,最后都卡在“用不起来”。
我们整理的这份「学习路线图」,按“基础→进阶→实战”分3个阶段,每个阶段都明确:
- 该学什么(比如基础阶段先学“AI基础概念+工具使用”)
- 不用学什么(比如小白初期不用深入研究Transformer底层数学原理)
- 学多久、用什么资料(精准匹配学习时间,避免拖延)
跟着路线走,零基础3个月能入门,有基础1个月能上手做项目!

③ 大模型学习书籍&文档:打好理论基础,走得更稳
想长期在大模型领域发展,理论基础不能少——但不用盲目买一堆书,我们精选了「小白能看懂、程序员能查漏」的核心资料:
- 入门书籍:《大模型实战指南》《AI提示工程入门》(用通俗语言讲清核心概念)
- 进阶文档:大模型调优技术白皮书、LangChain官方中文教程(附重点标注,节省阅读时间)
- 权威资料:斯坦福CS224N大模型课程笔记(整理成中文,避免语言障碍)
所有资料都是电子版,手机、电脑随时看,还能直接搜索重点!

④ AI大模型最新行业报告:看清机会,再动手
学技术的核心是“用对地方”——2025年哪些行业需要大模型人才?哪些应用场景最有前景?这份报告帮你理清:
- 行业趋势:医疗(AI辅助诊断)、金融(智能风控)、教育(个性化学习)等10大行业的大模型落地案例
- 岗位需求:大模型开发工程师、AI产品经理、提示工程师的职责差异与技能要求
- 风险提示:哪些领域目前落地难度大,避免浪费时间
不管你是想转行,还是想在现有岗位加技能,这份报告都能帮你精准定位!

⑤ 大模型大厂面试真题:针对性准备,拿offer更稳
学会技术后,如何把技能“变现”成offer?这份真题帮你避开面试坑:
- 基础题:“大模型的上下文窗口是什么?”“RAG的核心原理是什么?”(附标准答案框架)
- 实操题:“如何优化大模型的推理速度?”“用LangChain搭建一个多轮对话系统的步骤?”(含代码示例)
- 场景题:“如果大模型输出错误信息,该怎么解决?”(教你从技术+业务角度回答)
覆盖百度、阿里、腾讯、字节等大厂的最新面试题,帮你提前准备,面试时不慌!

以上资料如何领取?
这份完整版的大模型 AI 学习资料已经上传优快云,朋友们如果需要可以微信扫描下方优快云官方认证二维码免费领取【保证100%免费】

为什么现在必须学大模型?不是焦虑,是事实
最近英特尔、微软等企业宣布裁员,但大模型相关岗位却在疯狂扩招:
- 大厂招聘:百度、阿里的大模型开发岗,3-5年经验薪资能到50K×20薪,比传统开发岗高40%;
- 中小公司:甚至很多传统企业(比如制造业、医疗公司)都在招“会用大模型的人”,要求不高但薪资可观;
- 门槛变化:不出1年,“有大模型项目经验”会成为很多技术岗、产品岗的简历门槛,现在学就是抢占先机。
风口不会等任何人——与其担心“被淘汰”,不如主动学技术,把“焦虑”变成“竞争力”!


最后:全套资料再领一次,别错过这次机会
这份完整版的大模型 AI 学习资料已经上传优快云,朋友们如果需要可以微信扫描下方优快云官方认证二维码免费领取【保证100%免费】

405

被折叠的 条评论
为什么被折叠?



