本文是笔者多年来积累和收集的知识技能图谱,有的是笔者原创总结的最佳实践,有的是小伙伴们的分享,其中每个秘籍图谱里面的内容都是互联网高并发架构师应该了解和掌握的知识,笔者索性把这些图谱收集在一起,并且归类便于查找和学习,希望能够帮助到每一位想成为架构师或者已经是架构师的小伙伴,这里我们的标题“史上最全的架构师图谱”是本文的目标,作者计划把这篇文章作为一个开放性的文章,如果读者发现更多的图谱,请联系作者本人,我们把更多的图谱、思维导图汇集在其一起,最终一定能成为互联网上“史上最全的架构师图谱”。
1 架构师系列
2 Java系列
3 大数据系列
4 云计算系列
5 其他
原文地址(内有高清原图下载地址):http://forum.hwclouds.com/forum.php?mod=viewthread&tid=308&extra=page%3D1
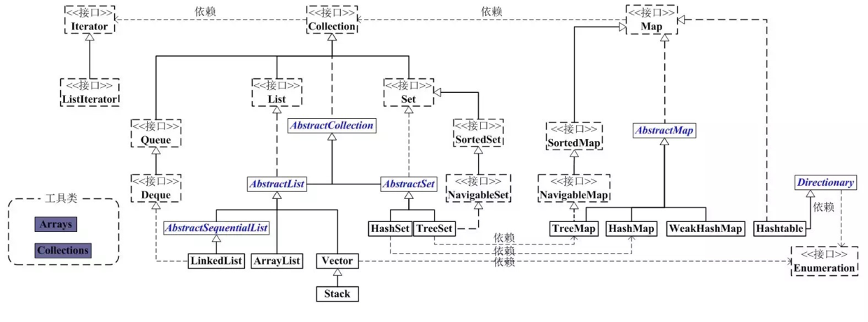
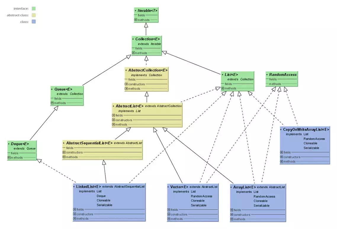
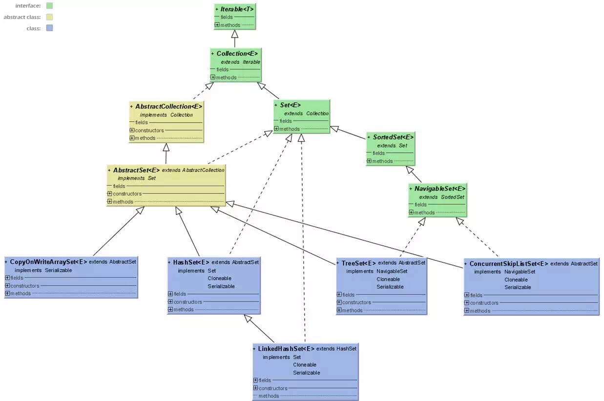
本文汇总了架构师必备的知识技能图谱,涵盖架构设计、Java技术、大数据处理、云计算等多个方面,旨在为希望成为或已经是架构师的技术人员提供全面的学习资源。































943

被折叠的 条评论
为什么被折叠?



