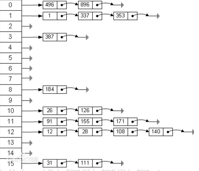
1、哈希表基本介绍
●散列表(Hash table, 也叫哈希表) ,是根据关键码值(Key value)而直接进行访问的数据结构。
●它通过把关键码值映射到表中一个位置来访问记录, 以加快查找的速度。 这个映射函数叫做散列函数, 存放记录的数组叫做散列表。
●哈希表的核心:private EmpLinkedList[] empLinkedListArray;
●哈希表编程思路:
先根据对象的信息将其散列,得到 hashCode
根据对象的 hashCode 值,找到对应的数组下标,其实就是找到存储对象的链表
在链表中进行相应的增删改查操作


2、代码实现
2.1、Emp 节点
//表示一个雇员
class EmpNode {
public int id;
public String name;
public EmpNode next; // next 默认为 null
public EmpNode(int id, String name) {
super();
this.id = id;
this.name = name;
}
}
2.2、Emp 链表
●head 是首指针(指向真正存放数据的节点),不是头指针
//创建EmpLinkedList ,表示链表
class EmpLinkedList {
// 首指针,指向第一个EmpNode,因此我们这个链表的head 是直接指向第一个EmpNode
private EmpNode head; // 默认null
// 添加雇员到链表
// 说明
// 1. 假定,当添加雇员时,id 是自增长,即id的分配总是从小到大
// 因此我们将该雇员直接加入到本链表的最后即可
public void add(EmpNode empNode) {
// 如果是添加第一个雇员
if (head == null) {
head = empNode;
return;
}
// 如果不是第一个雇员,则使用一个辅助的指针,帮助定位到最后
EmpNode curEmp = head;
while (true) {
if (curEmp.next == null) {// 说明到链表最后
break;
}
curEmp = curEmp.next; // 后移
}
// 退出时直接将emp 加入链表
curEmp.next = empNode;
}
// 遍历链表的雇员信息
public void list(int no) {
if (head == null) { // 说明链表为空
System.out.println("第 " + (no + 1) + " 链表为空");
return;
}
System.out.print("第 " + (no + 1) + " 链表的信息为");
EmpNode curEmp = head; // 辅助指针
while (true) {
System.out.printf(" => id=%d name=%s ", curEmp.id, curEmp.name);
if (curEmp.next == null) {// 说明curEmp已经是最后结点
break;
}
curEmp = curEmp.next; // 后移,遍历
}
System.out.println();
}
// 根据id查找雇员
// 如果查找到,就返回Emp, 如果没有找到,就返回null
public EmpNode findEmpById(int id) {
// 判断链表是否为空
if (head == null) {
System.out.println("链表为空");
return null;
}
// 辅助指针
EmpNode curEmp = head;
while (true) {
if (curEmp.id == id) {// 找到
break;// 这时curEmp就指向要查找的雇员
}
curEmp = curEmp.next;// 后移
// 退出
if (curEmp == null) {// 说明遍历当前链表没有找到该雇员
break;
}
}
return curEmp;
}
}
2.3、Emp 哈希表
//创建HashTab 管理多条链表
class HashTab {
private EmpLinkedList[] empLinkedListArray;
private int size; // 表示有多少条链表
// 构造器
public HashTab(int size) {
this.size = size;
// 初始化empLinkedListArray
empLinkedListArray = new EmpLinkedList[size];
for (int i = 0; i < size; i++) {
empLinkedListArray[i] = new EmpLinkedList();
}
}
// 添加雇员
public void add(EmpNode empNode) {
// 根据员工的id ,得到该员工应当添加到哪条链表
int empLinkedListNO = hashFun(empNode.id);
// 将emp 添加到对应的链表中
empLinkedListArray[empLinkedListNO].add(empNode);
}
// 遍历所有的链表,遍历hashtab
public void list() {
for (int i = 0; i < size; i++) {
empLinkedListArray[i].list(i);
}
}
// 根据输入的id,查找雇员
public void findEmpById(int id) {
// 使用散列函数确定到哪条链表查找
int empLinkedListNO = hashFun(id);
EmpNode empNode = empLinkedListArray[empLinkedListNO].findEmpById(id);
if (empNode != null) {// 找到
System.out.printf("在第%d条链表中找到 雇员 id = %d\n", (empLinkedListNO + 1), id);
} else {
System.out.println("在哈希表中,没有找到该雇员~");
}
}
// 编写散列函数, 使用一个简单取模法
public int hashFun(int id) {
return id % size;
}
}
2.4、代码测试
●测试代码
public class HashTabDemo {
public static void main(String[] args) {
// 创建哈希表
HashTab hashTab = new HashTab(7);
// 写一个简单的菜单
String key = "";
Scanner scanner = new Scanner(System.in);
while (true) {
System.out.println("add: 添加雇员");
System.out.println("list: 显示雇员");
System.out.println("find: 查找雇员");
System.out.println("exit: 退出系统");
System.out.println();
key = scanner.next();
switch (key) {
case "add":
System.out.println("输入id");
int id = scanner.nextInt();
System.out.println("输入名字");
String name = scanner.next();
// 创建 雇员
EmpNode empNode = new EmpNode(id, name);
hashTab.add(empNode);
break;
case "list":
hashTab.list();
break;
case "find":
System.out.println("请输入要查找的id");
id = scanner.nextInt();
hashTab.findEmpById(id);
break;
case "exit":
scanner.close();
System.exit(0);
default:
break;
}
}
}
}
程序运行结果
add: 添加雇员
find: 查找雇员
exit: 退出系统
add
输入id
2
输入名字
Oneby
add: 添加雇员
list: 显示雇员
find: 查找雇员
exit: 退出系统
add
输入id
8
输入名字
NiuNiu
add: 添加雇员
list: 显示雇员
find: 查找雇员
exit: 退出系统
list
第 1 链表为空
第 2 链表的信息为 => id=1 name=Heygo => id=8 name=NiuNiu
第 3 链表的信息为 => id=2 name=Oneby
第 4 链表为空
第 5 链表为空
第 6 链表为空
第 7 链表为空
add: 添加雇员
list: 显示雇员
find: 查找雇员
exit: 退出系统
find
请输入要查找的id
1
在第2条链表中找到 雇员 id = 1
add: 添加雇员
list: 显示雇员
find: 查找雇员
exit: 退出系统
find
请输入要查找的id
8
在第2条链表中找到 雇员 id = 8
add: 添加雇员
list: 显示雇员
find: 查找雇员
exit: 退出系统
find
请输入要查找的id
9
在哈希表中,没有找到该雇员~
add: 添加雇员
list: 显示雇员
find: 查找雇员
exit: 退出系统
3.5、课后练习
●实现员工的删除
4、Emp 哈希表全部代码
public class HashTabDemo {
public static void main(String[] args) {
// 创建哈希表
HashTab hashTab = new HashTab(7);
// 写一个简单的菜单
String key = "";
Scanner scanner = new Scanner(System.in);
while (true) {
System.out.println("add: 添加雇员");
System.out.println("list: 显示雇员");
System.out.println("find: 查找雇员");
System.out.println("exit: 退出系统");
System.out.println();
key = scanner.next();
switch (key) {
case "add":
System.out.println("输入id");
int id = scanner.nextInt();
System.out.println("输入名字");
String name = scanner.next();
// 创建 雇员
EmpNode empNode = new EmpNode(id, name);
hashTab.add(empNode);
break;
case "list":
hashTab.list();
break;
case "find":
System.out.println("请输入要查找的id");
id = scanner.nextInt();
hashTab.findEmpById(id);
break;
case "exit":
scanner.close();
System.exit(0);
default:
break;
}
}
}
}
//创建HashTab 管理多条链表
class HashTab {
private EmpLinkedList[] empLinkedListArray;
private int size; // 表示有多少条链表
// 构造器
public HashTab(int size) {
this.size = size;
// 初始化empLinkedListArray
empLinkedListArray = new EmpLinkedList[size];
for (int i = 0; i < size; i++) {
empLinkedListArray[i] = new EmpLinkedList();
}
}
// 添加雇员
public void add(EmpNode empNode) {
// 根据员工的id ,得到该员工应当添加到哪条链表
int empLinkedListNO = hashFun(empNode.id);
// 将emp 添加到对应的链表中
empLinkedListArray[empLinkedListNO].add(empNode);
}
// 遍历所有的链表,遍历hashtab
public void list() {
for (int i = 0; i < size; i++) {
empLinkedListArray[i].list(i);
}
}
// 根据输入的id,查找雇员
public void findEmpById(int id) {
// 使用散列函数确定到哪条链表查找
int empLinkedListNO = hashFun(id);
EmpNode empNode = empLinkedListArray[empLinkedListNO].findEmpById(id);
if (empNode != null) {// 找到
System.out.printf("在第%d条链表中找到 雇员 id = %d\n", (empLinkedListNO + 1), id);
} else {
System.out.println("在哈希表中,没有找到该雇员~");
}
}
// 编写散列函数, 使用一个简单取模法
public int hashFun(int id) {
return id % size;
}
}
//表示一个雇员
class EmpNode {
public int id;
public String name;
public EmpNode next; // next 默认为 null
public EmpNode(int id, String name) {
super();
this.id = id;
this.name = name;
}
}
//创建EmpLinkedList ,表示链表
class EmpLinkedList {
// 首指针,指向第一个EmpNode,因此我们这个链表的head 是直接指向第一个EmpNode
private EmpNode head; // 默认null
// 添加雇员到链表
// 说明
// 1. 假定,当添加雇员时,id 是自增长,即id的分配总是从小到大
// 因此我们将该雇员直接加入到本链表的最后即可
public void add(EmpNode empNode) {
// 如果是添加第一个雇员
if (head == null) {
head = empNode;
return;
}
// 如果不是第一个雇员,则使用一个辅助的指针,帮助定位到最后
EmpNode curEmp = head;
while (true) {
if (curEmp.next == null) {// 说明到链表最后
break;
}
curEmp = curEmp.next; // 后移
}
// 退出时直接将emp 加入链表
curEmp.next = empNode;
}
// 遍历链表的雇员信息
public void list(int no) {
if (head == null) { // 说明链表为空
System.out.println("第 " + (no + 1) + " 链表为空");
return;
}
System.out.print("第 " + (no + 1) + " 链表的信息为");
EmpNode curEmp = head; // 辅助指针
while (true) {
System.out.printf(" => id=%d name=%s ", curEmp.id, curEmp.name);
if (curEmp.next == null) {// 说明curEmp已经是最后结点
break;
}
curEmp = curEmp.next; // 后移,遍历
}
System.out.println();
}
// 根据id查找雇员
// 如果查找到,就返回Emp, 如果没有找到,就返回null
public EmpNode findEmpById(int id) {
// 判断链表是否为空
if (head == null) {
System.out.println("链表为空");
return null;
}
// 辅助指针
EmpNode curEmp = head;
while (true) {
if (curEmp.id == id) {// 找到
break;// 这时curEmp就指向要查找的雇员
}
curEmp = curEmp.next;// 后移
// 退出
if (curEmp == null) {// 说明遍历当前链表没有找到该雇员
break;
}
}
return curEmp;
}
}
1638

被折叠的 条评论
为什么被折叠?



