1 分区的概念
- 主分区:总共最多只能分4个
- 扩展分区:只能有一个,算是主分区的一种,主分区和扩展分区数量之和对多能有4个,扩展分区不能直接使用,必须再进一步划分逻辑分区才能使用。
- 逻辑分区:逻辑分区是在扩展分区中扩展的,如果是IDE硬盘,Linux最多支持59个逻辑分区,如果是SCSI硬盘,Linux最大支持11个逻辑分区。
如果有4个主分区,那么linux下的分区设备文件名如下,其中sd代表SCSI或者SATA接口的硬盘,a代表第一块硬盘。
| 分区 | linux中对应的文件名 |
|---|---|
| 主分区1 | /dev/sda1 |
| 主分区2 | /dev/sda2 |
| 主分区3 | /dev/sda3 |
| 扩展分区 | /dev/sda4 |
| 逻辑分区1 | /dev/sda5 |
| 逻辑分区2 | /dev/sda6 |
| 逻辑分区3 | /dev/sda7 |
如果有2个主分区,其中一个为扩展分区,且这个扩展分区再分为三个逻辑分区,则linux下的设备名与对应分区为
| 分区 | 文件名 |
|---|---|
| 主分区1 | /dev/sda1 |
| 主分区2 | /dev/sda2 |
| 逻辑分区1 | /dev/sda5 |
| 逻辑分区2 | /dev/sda6 |
| 逻辑分区3 | /dev/sda7 |
1,2,3,4只能给主分区使用。
2 文件系统
- ext2,是ext文件系统的升级版本,red hat linux7.2 之前的系统默认是ext2,1993年发布,最大支持16TB的分区和2TB的文件.
- ext3,是ext2的升级版本,最大的区别是带日志功能,以及在系统忽然停止时,提高文件系统的可靠性,最大支持16TB的分区和最大2TB的文件。
- ext4,是ext3的升级版,它在性能、伸缩性和可靠性方面有较大改进,它向下兼容ext3、最大1EB文件系统和16TB文件,无限数量子目录,Extents连续数据块概念,多块分配、延迟分配、持久预分配、快速FSCK、日志校验、无日志模式、在线碎片整理、inode增强、默认启用barrier等。是目前较新的默认文件系统。
3 文件系统相关常用命令
- df, 文件系统查看,常用-h选项
- du, 统计目录或者文件大小,常用-h,-s选项
df是从文件系统考虑的,需要统计文件、程序(最常见的是文件已经删除了,但是程序没有释放空间);du命令是面向文件的,只会计算文件或者目录占用的空间。所以需要对服务器定期重启,来释放空间。
- fsck,文件系统修复命令,格式:
fsck [选项] 分区设备文件名 - dumpe2fs,显示磁盘状态。格式:
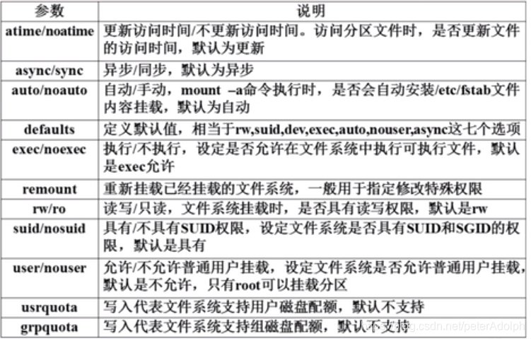
dumpe2fs 分区设备文件名 - 挂载命令mount,选项:-o 特殊选项,可以指定挂载的额外选项。如下

如mount -o remount,noexec /home/表示重新挂载家目录,但是有不执行选项。
挂载U盘时,U盘的设备文件名不是固定的,U盘和硬盘类似,如果计算机有一个硬盘(sda),那么U盘的设备文件名就是sdb.以此类推。可以使用下面的命令查看U盘的设备文件名fdisk -l,下面的命令挂载U盘的例子
mount -t vfat /dev/sdb1 /mnt/usb/,linux中把fat16识别为fat,把fat32识别为vfat。U盘的挂载是时,linux默认不支持NTFS文件系统(目前似乎是支持的不好好像)。 - 支持NTFS文件系统,可以使用NTFS-3G插件。
fdisk分区
见 链接
本文介绍了Linux分区概念,包括主分区、扩展分区和逻辑分区的数量限制及设备文件名规则。还阐述了ext2、ext3、ext4等文件系统特点,如ext4性能更优。同时列举了文件系统相关常用命令,如df、du、fsck等,以及挂载命令和U盘挂载注意事项。

被折叠的 条评论
为什么被折叠?



