本节课实验课总体安排:
1、完成图的应用-深度优先遍历和广度优先遍历的习题讲解
2、两个班进度统一一下,把2班的理论课讲完分块查找
3、查找的算法设计讲解
一、图的应用之深度优先遍历和广度优先遍历习题

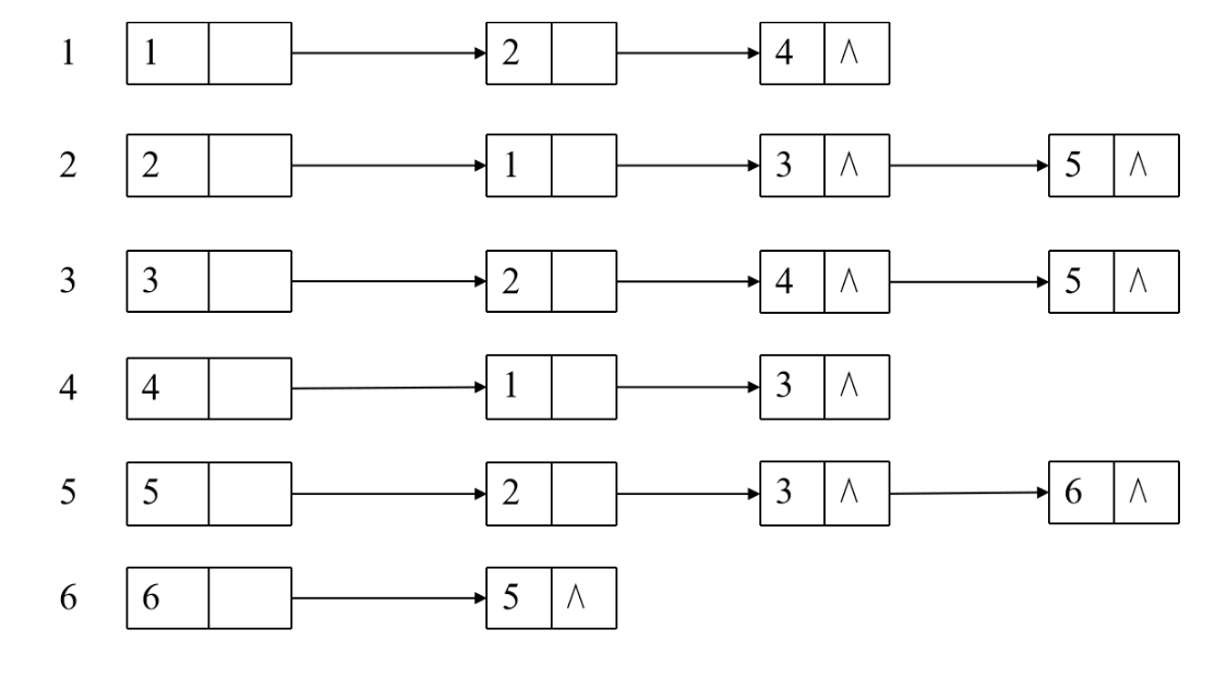
已知无向图G的邻接表如图 1 所示,分别写出从顶点 1 出发的深度优先遍历和广度优先遍历序列, 并画出相应的生成树。
二、查找的算法设计题
1、(选择题)对22个记录的有序表作折半查找,当查找失败时,至少需要比较()次关键宇。
A、3 B、4 C、5 D、6
对折半查找来说:
-
查找失败时,不同路径可能导致比较次数不同;
-
最少比较次数是最短路径的比较次数。
-
对 22 个元素的有序表:
-
最少比较次数 = 树高度的下限
-
二分查找对应的“完全二叉树”高度:
⌊log2n⌋=4⌊log2n⌋=4 -
因此至少比较 4 次就能确定查找失败。
-
2、顺序查找算法设计
给定一个升序排列的整型数组nums = [-1, 0, 3, 5, 9, 12],请编写一个使用折半查找(Binary Search)思想的函数,在数组中查找目标值 target所在的数组下标。
测试用例:
输入:9
输出:4
#include <stdio.h>
int binarySearch(int nums[], int n, int target) {
int left = 0, right = n - 1;
while (left <= right) {
int mid = (left + right) / 2;
if (nums[mid] == target) {
return mid;
} else if (nums[mid] < target) {
left = mid + 1;
} else {
right = mid - 1;
}
}
return -1;
}
int main() {
int nums[] = {-1, 0, 3, 5, 9, 12};
int n = sizeof(nums) / sizeof(nums[0]);
int target;
scanf("%d", &target);
int result = binarySearch(nums, n, target);
printf("%d", result);
return 0;
}
三、代码讲解
顶层说明(先把整体意图说清楚)
这个程序实现的是折半查找(Binary Search):在一个升序排列的整型数组 nums 中寻找 target,若找到返回对应下标(从 0 起),找不到返回 -1。主函数 main 固定给出数组并从标准输入读入 target,binarySearch 函数完成查找并返回结果,main 将结果打印到标准输出。
逐行讲解与原因
#include <stdio.h>
-
功能:包含标准输入输出库,使得程序可以使用
scanf、printf等函数。 -
为什么要写:没有它
scanf/printf等函数的声明不可用,编译会警告或失败。
int binarySearch(int nums[], int n, int target) {
-
功能:定义一个名为
binarySearch的函数,返回int(找到则返回下标,否则返回 -1)。 -
参数解释:
-
int nums[]:要搜索的数组(在函数形参中,int nums[]等价于int *nums—— 数组名退化为指针)。 -
int n:数组长度(因为数组在传入函数时退化为指针,函数内部无法通过sizeof得到长度,所以需要把长度传入)。 -
int target:要查找的目标值。
-
-
为什么要分函数:把查找逻辑封装到函数里,便于重用、测试和理解;使
main更清晰。
int left = 0, right = n - 1;
-
功能:初始化查找区间的左右边界索引:
-
left指向当前查找区间的左端(初始为 0,数组第一个元素)。 -
right指向当前查找区间的右端(初始为n-1,数组最后一个元素)。
-
-
为什么这样:二分查找在有序数组上通过不断缩小
[left, right]区间来定位目标,初始区间为整数组。
while (left <= right) {
-
功能:循环条件,表示当区间仍有元素时继续查找。
-
为什么是
<=而不是<:当left == right时区间仍包含一个元素,需要检查这个元素,所以用<=。当left > right时,区间为空,查找结束。
int mid = (left + right) / 2;
-
功能:计算当前区间的中间下标
mid,把区间分为两半。 -
为什么要取中点:将有序区间对半分,二分查找的核心就是每步比较中点元素并根据大小决定舍弃哪一半,从而在对数时间内缩小范围。
-
注意与改进(溢出问题):表达式
(left + right)在极大数组索引情况下可能溢出(当left + right超过int上限)。更安全的写法是int mid = left + (right - left) / 2;。
在本程序因为数组很小(定长 6),不会有实际问题,但教学时应指出这一点。
if (nums[mid] == target) {
-
功能:比较中间元素与目标值。
-
如果相等:找到了目标,返回
mid(下标)。
return mid;
-
功能:函数直接返回找到的下标,结束查找。
-
为什么直接返回:找到目标后无需继续查找,返回结果即可。
} else if (nums[mid] < target) {
-
功能:如果中点元素小于目标,表示目标(若存在)只能出现在中点右侧(因为数组升序)。
-
为什么这样判断:数组有序,若
nums[mid] < target,则左半部分(含mid)都小于目标,可全部排除。
left = mid + 1;
-
功能:把左边界移动到
mid + 1,排除mid及其左侧元素,开始在右半区继续查找。 -
为什么是
mid + 1:mid已确定不是目标(上一步比较),因此查找区间从mid+1开始。
} else {
-
否则(即
nums[mid] > target),目标(若存在)只能在左半区。
right = mid - 1;
-
功能:把右边界移动到
mid - 1,排除mid及其右侧元素,继续在左半区查找。 -
为什么是
mid - 1:mid不是目标并且比目标大,所以mid及其右侧没有目标。
}
-
结束
if-else分支。
}
-
结束
while循环。循环会在left > right(区间为空)或在函数中返回(找到了)时结束。
return -1;
-
功能:当循环结束但没有找到目标时返回
-1表示失败。 -
为什么要返回
-1:约定失败返回一个不可能的合法下标(数组下标非负),-1 常用作未找到的标志。
}
-
结束
binarySearch函数定义。
main 函数逐行解释
int main() {
-
程序入口。标准的 C 语言
main函数。
int nums[] = {-1, 0, 3, 5, 9, 12};
-
功能:在程序中直接定义并初始化数组
nums,元素为题目指定的升序数组。 -
为什么固定数组在程序中:题目要求数组在代码中给定,不从输入读取。
int n = sizeof(nums) / sizeof(nums[0]);
-
功能:计算数组元素个数
n。 -
解释
sizeof:-
sizeof(nums)返回数组占用的字节总数(例如 6 个int,若int为 4 字节则为 24)。 -
sizeof(nums[0])返回数组第一个元素的字节大小(即int的字节数)。 -
两者相除得到元素个数。
-
-
为什么在
main可以用sizeof:在定义数组的作用域(这里是main)可以用sizeof得到整个数组的字节大小。但如果数组被当做参数传到函数(比如binarySearch),在函数内nums已退化为指针,此时sizeof(nums)不能得到数组长度,因此必须在外部计算并传入n。
int target;
-
声明整型变量
target,用来接收用户输入的查找值。
scanf("%d", &target);
-
功能:从标准输入读入一个整数并存入
target。 -
为什么用
scanf:题目要求“输入只包含数字”,所以直接读取整数即可;没有任何额外的提示输出,符合要求。 -
注意:
scanf返回成功读取值的个数,可用于更严格的错误检查(例如if (scanf("%d", &target) != 1) { /* 处理输入错误 */ })。本程序为简洁未加检查。
int result = binarySearch(nums, n, target);
-
功能:调用
binarySearch函数,把数组nums、长度n和target传入,返回值存到result。 -
为什么这样调用:把查找逻辑从
main分离到函数中,提升代码清晰度和复用性。
printf("%d", result);
-
功能:把结果(下标或 -1)打印到标准输出。没有任何其它字符或换行(和题目“只输出数字”的要求一致)。
-
可选增强:如果希望输出后换行可写
printf("%d\n", result);。
return 0;
-
功能:正常结束程序并返回状态码 0(操作系统约定 0 表示成功)。
-
为什么写:标准写法,表示程序正常退出;有些编译器/环境即使不写
return 0;也会隐式返回 0(C99 及以后在main中缺少return会默认返回 0),但显式写出可读性更好,建议保留。
}
-
结束
main函数。

被折叠的 条评论
为什么被折叠?



