Matplotlib库之pyplot的使用
可以查看pyplot官方教程
Pyplot简介
简单的说就是把数据显示成图形用的,比如曲线,棒图,饼图,总之就是数据可视化。
Pyplot的一些方法
| 方法 | 说明 |
|---|---|
| figure() | 创建画布有返回值,重要参数dpi分辨率,figsize画布大小 |
| xlabel(),ylabel() | 通过plt.ylabel(‘纵轴名’)指定轴的名称 |
| plot() | 线形图 |
| axis() | 参数是 [xmin, xmax, ymin, ymax] 列表作为参数来指定了各个轴的视口大小 |
| show() | 展示方法,展示之后会清空内存中图片,因此要先保存图片再show |
| savefig() | 保存图片参数是保存路径和文件名 |
| legend() | 函数主要的作用就是给图加上图例,plt.legend([x,y,z])里面的参数使用的是list的的形式将图表的的名称喂给这和函数。 |
| plt.xticks(bins) | xticks(list) 使用list的值进行 x 轴刻度的标识 |
| title() | 标题 |
| grid() | 设置为true添加网图格plt.grid(True, linestyle=’–’, alpha=0.5) |
mac版解决不支持中文
单个解决方式,以y轴名为例
from matplotlib.font_manager import FontProperties
plt.ylabel('平方值',fontproperties=FontProperties(fname='/System/Library/Fonts/PingFang.ttc'))
当前文件解决方式
# 修改字体
plt.rcParams['font.sans-serif'] = ['Arial Unicode MS']
plt.rcParams['font.size'] = 20 # 修改字体大小
plt.rcParams['axes.unicode_minus'] = False # 字体是中文时显示负数会有bug,去除一下
jupyternotebook可能出现问题
可能会不展示图,加上以下代码即可
%matplotlib inline
线形图plot详解
def plot(*args, scalex=True, scaley=True, data=None, **kwargs):
- 在plot()中有个格式化字符串fmt可以来指定线的由颜色、标识符和线型三部分,默认是’b-'也就是蓝色实线
- plot的参数:color线颜色,marker标记格式,markerfacecolor标记颜色,markersize标记大小, linestyle线格式
fmt = '[color][marker][line]'
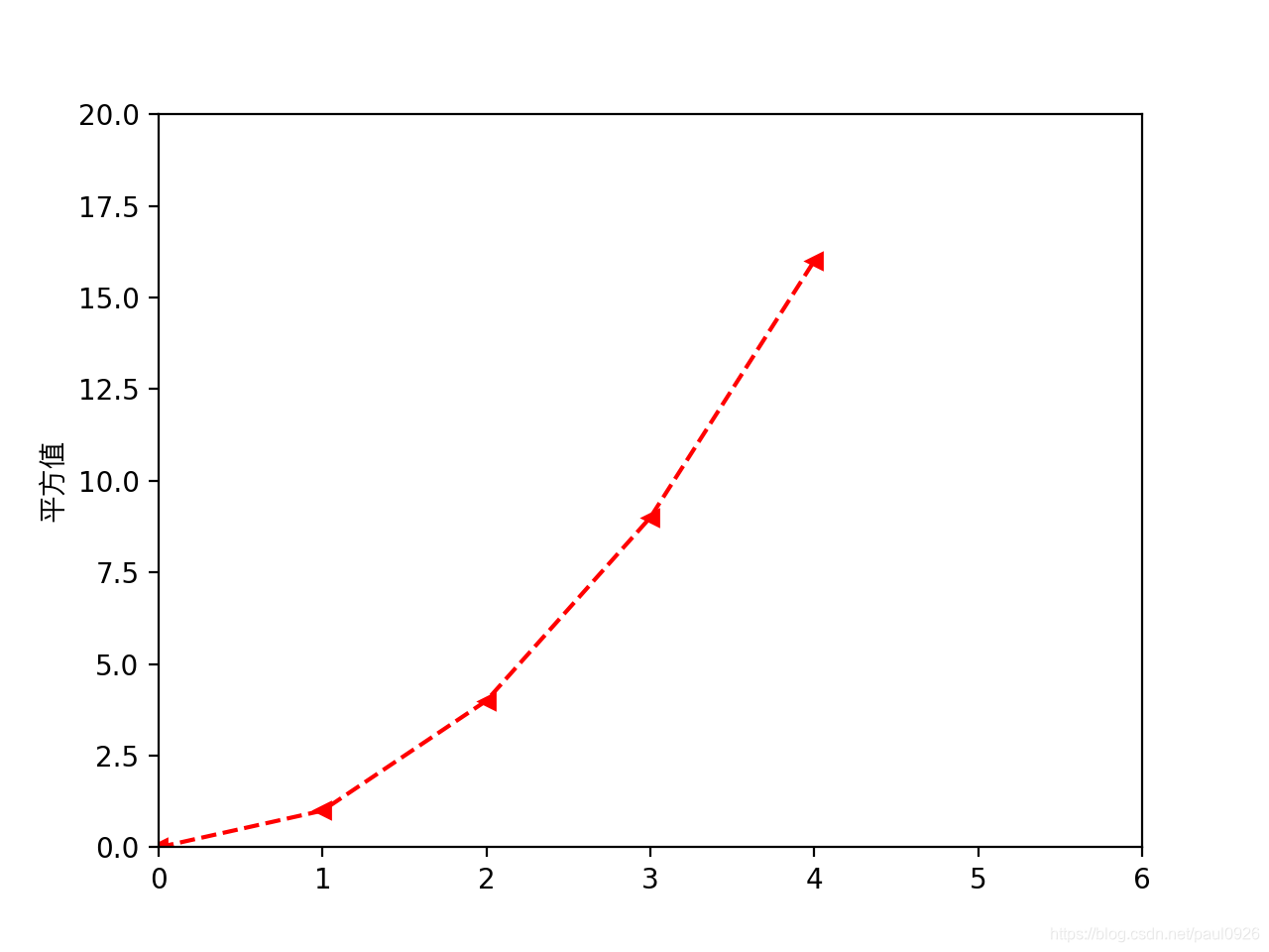
先简单的创建一个试试:
plt.ylabel('平方值',fontproperties=FontProperties(fname='/System/Library/Fonts/PingFang.ttc'))
arr1 = np.arange(0,5)
plt.axis([0,6,0,20]) # 指定了x和y轴最大最小值
plt.plot(arr1, arr1**2, 'r<--') # fmt格式指定为红色线段,<标记点,虚线格式
plt.show()
- 如果只有一个数组,这个数组默认为y轴内容,x轴自动补齐由0开始
- axis指定了x和y轴的值范围,不然就是默认数组的值范围
- ’r<–‘,r是红色,<指标记点格式,–是指定虚线

使用fmt格式字符串
| 缩写字母 | 代表颜色 | 标记缩写 | 代表的标记格式 |
|---|---|---|---|
| ‘b’ | blue | ‘.’ | 点标记 |
| ‘g’ | green | ‘,’ | 像素标记也就是默认 |

本文介绍了Matplotlib库中pyplot模块的使用,包括pyplot的简介、如何解决mac版不支持中文的问题、jupyter notebook中可能出现的问题。详细讲解了线形图plot、柱形图bar、直方图hist、散点图scatter以及饼图pie的用法,并展示了如何通过add_subplot绘制子图。同时,还探讨了imshow用于表示二维数据分布的混淆矩阵。
最低0.47元/天 解锁文章
820

被折叠的 条评论
为什么被折叠?



