IFR工业机器人数据系统性记录了自20世纪90年代以来全球主要国家和地区在工业机器人领域的年度新增安装量、在役库存、行业分布及应用场景等信息,涵盖汽车、电子、电气、金属加工等多个制造业部门
常用该数据衡量各国或行业的自动化水平、技术进步与产业结构升级,并结合企业或区域层面数据分析机器人普及对生产率、就业、绿色转型与资本结构等经济变量的影响,广泛应用于国际比较、政策评估和数字经济实证研究中
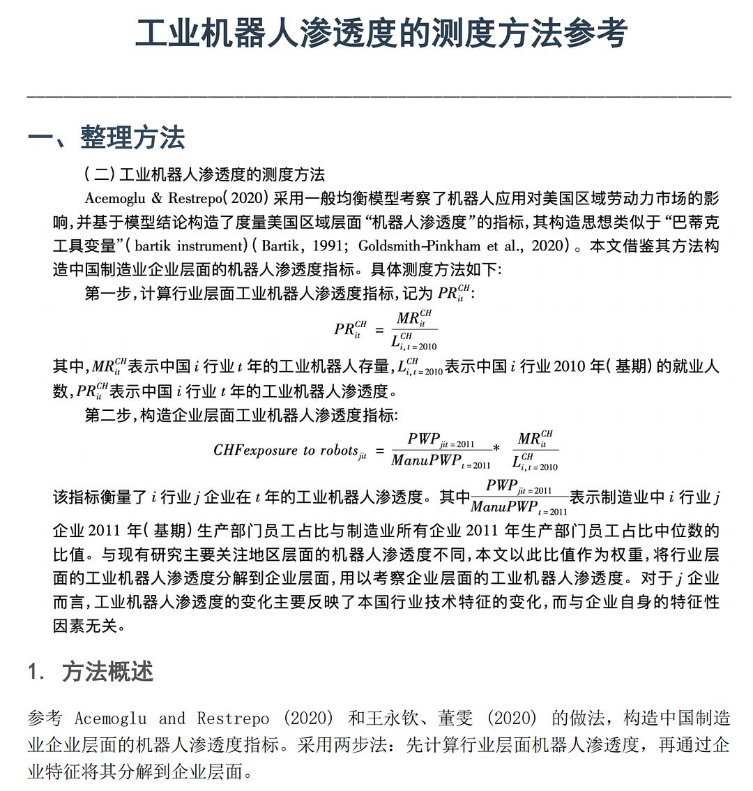
一、数据介绍
数据名称:IFR工业机器人数据
数据范围:各国各行业
时间范围:1993-2023年
样本数量:139500条
数据来源:IFR国际机器人联合会
数据用途:衡量地区智能制造水平,可计算中国各地区工业机器人渗透度(安装密度)
二、数据指标

三、参考文献
[1黄群慧,贺俊.中国制造业的核心能力、功能定位与发展战略——兼评《中国制造2025》[J].中国工业经济,2015(06):5-17.
[2]王林辉,胡晟明,董直庆.人工智能技术会诱致劳动收入不平等吗——模型推演与分类评估[J].中国工业经济,2020(04):97-115.
[3]刘斌,潘彤.人工智能对制造业价值链分工的影响效应研究[J].数量经济技术经济研究,2020,37(10):24-44.
四、数据概览
数据用途:工业机器人渗透度测度(可参考方法说明)

工业机器人数据-Excel格式

工业机器人数据-Stata格式

【下载→
方式一(推荐):主页 ↓个人↓简介
方式二:数据下载地址汇总_-优快云博客
5385

被折叠的 条评论
为什么被折叠?



