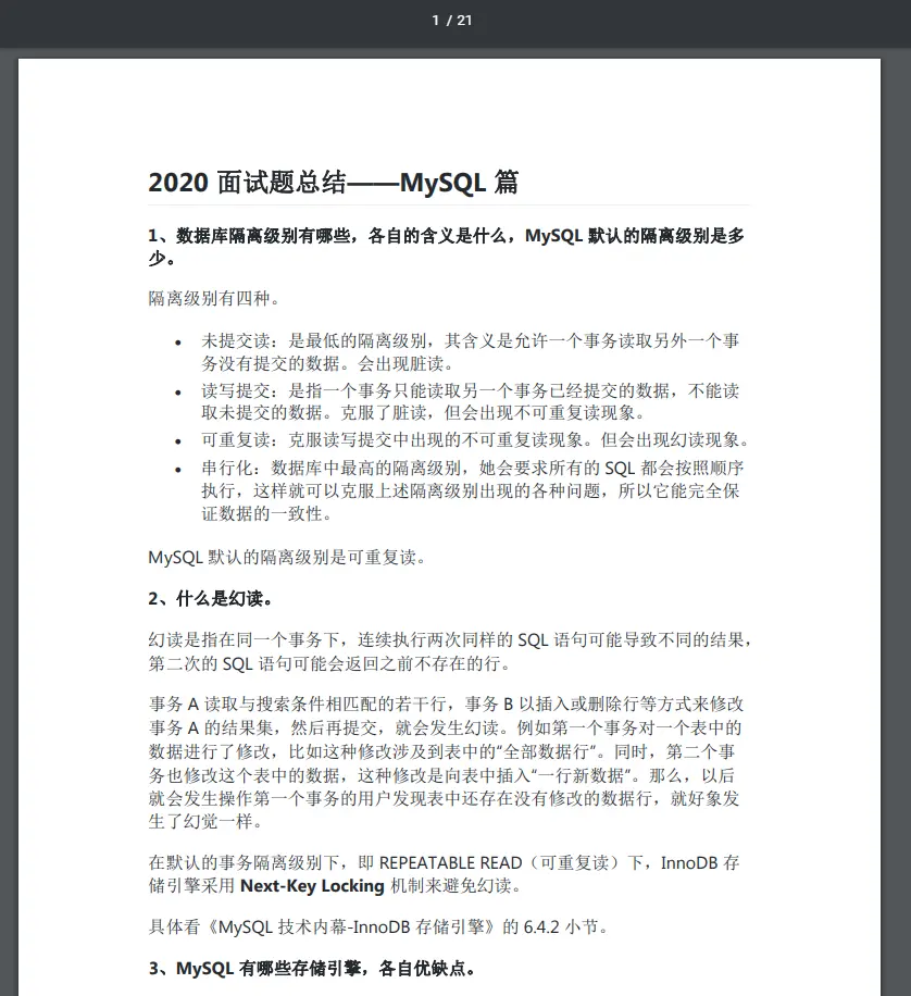
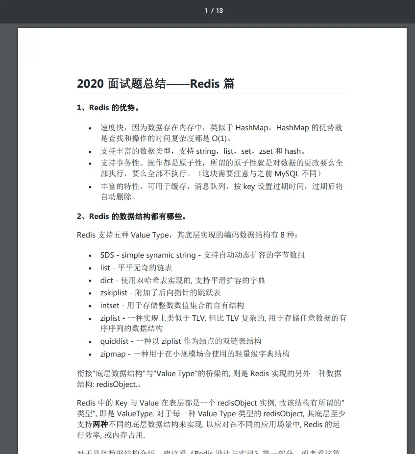
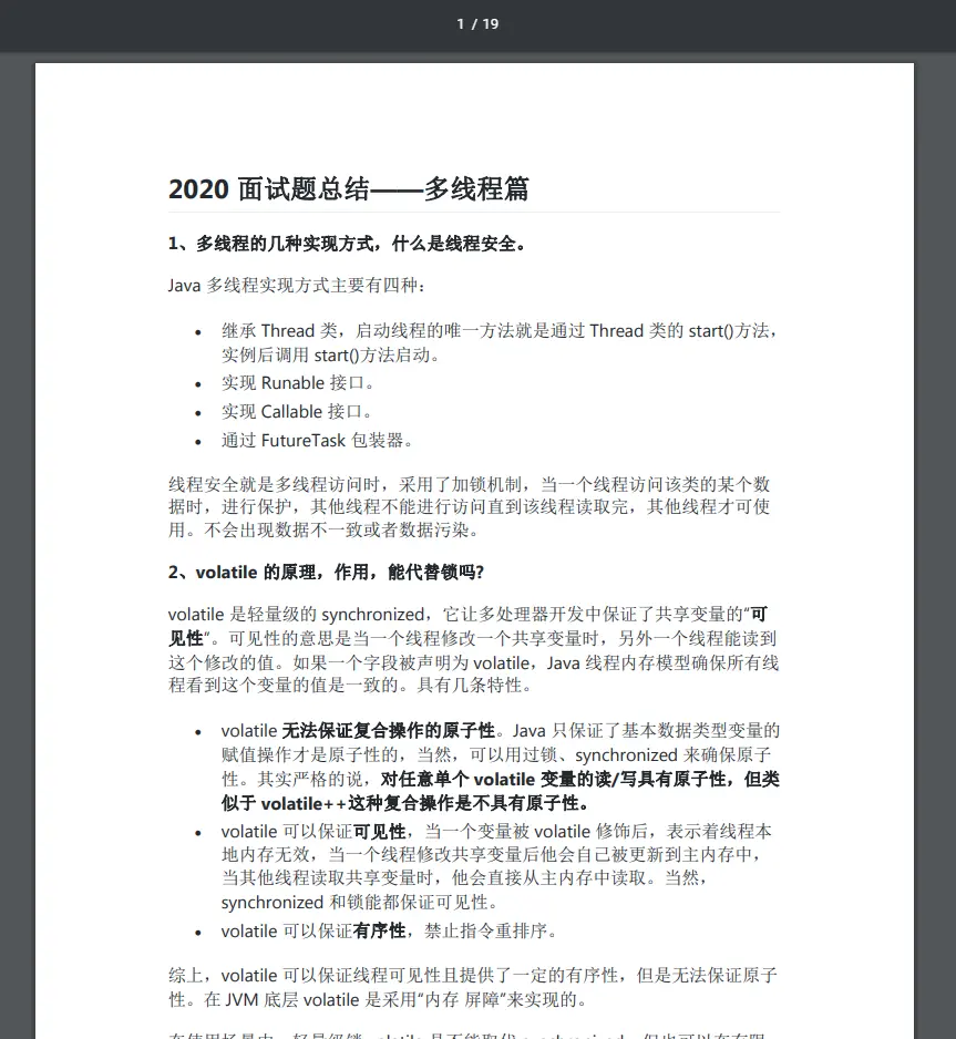
Spring 是个Java企业级应用的开源开发框架,主要用来开发Java应用,但是有些扩展是针对构建J2EE平台的web应用,目标是简化Java企业级应用开发,并通过POJO为基础的编程模型促进良好的编程习惯。
主要有以下优点:
-
提供了 IOC 技术,容器会帮你管理依赖的对象,从而不需要自己创建和管理依赖对象了,更轻松的实现了程序的解耦。
-
提供了事务支持,使得事务操作变得更加方便。
-
提供了面向切片编程,这样可以更方便的处理某一类的问题。 更方便的框架集成,
-
可以很方便的集成其他框架,比如 MyBatis、Hibernate 等。
2. 什么是 AOP?
============
AOP:Aspect Oriented Programming 是面向切面编程,通过预编译方式和运行期动态代理实现程序功能的统一维护的一种技术。 简单来说就是统一处理某一“切面”(类)的问题的编程思想,比如统一处理日志、异常等。
3. 什么是 IOC?
============
IOC:Inversion of Control(中文:控制反转)是 Spring 的核心,对于 Spring 框架来说,就是由 Spring 来负责控制对象的生命周期和对象间的关系。 简单来说,控制指的是当前对象对内部成员的控制权;控制反转指的是,这种控制权不由当前对象管理了,由其他(类,第三方容器)来管理。
4. 什么是 DI?
===========
DI(Dependency Injection)叫依赖注入,是对IOC更简单的诠释,依赖注入的基本原则是应用组件不应该负责查找资源或者其他依赖的协作对象。
5. Spring 有哪些核心模块?
===================
-
Spring Core:框架的最基础部分,提供 IOC 和依赖注入特性。
-
Spring Context:构建于 Core 封装包基础上的 Context 封装包,提供了一种框架式的对象访问方法。
-
Spring dao:Data Access Object 提供了JDBC的抽象层。
-
Spring aop:提供了面向切面的编程实现,让你可以自定义拦截器、切点等。
-
Spring Web:提供了针对 Web 开发的集成特性,例如文件上传,利用 servlet listeners 进行 IOC 容器初始化和针对 Web 的 ApplicationContext。
-
Spring Web MVC:Spring 中的 MVC 封装包提供了 Web 应用的 Model-View-Controller(MVC)的实现。
-
Spring ORM:对现有的ORM框架的支持;
6. Spring 常用的注入方式有哪些?
======================
-
setter 属性注入
-
构造方法注入
-
注解方式注入
所谓依赖注入,其实就是给对象里的属性赋值,因为对象里有其他对象,因此就形成了依赖。Spring有4种方式来给属性赋值:
1. 构造方法注入
构造方法注入是指在构造方法中注入属性或者对象来实现依赖注入。
2. set方法注入
set方法注入就是通过在类中实现get、set方法来实现属性或者对象的依赖注入。
3. 自动装配
Spring提供了自动装配的功能,简化了我们的配置,自动装配默认是不打开的。
4. 注解
@Autowired注解可以实现自动装配,只要在对应的属性上标记该注解,但是@Autowired注解只按照byType注入。
@Resource注解可以实现自动装配,它有两个重要属性name和type,name属性解析为bean的名字,type属性则解析为bean的类型。所以如果使用name属性,则使用byName的自动注入策略,而使用type属性则使用byType自动注入策略。如果既不指定name也不指定type属性,这时将通过反射机制使用byName自动注入策略。
@Autowired注解和@Resource注解的作用相同,只不过@Autowired按照byType注入,如果@Autowired想使用名称可以结合@Qualifier注解进行使用。
7. Spring 中的 Bean 是线程安全的吗?
===========================
spring 中的 bean 默认是单例模式,spring 框架并没有对单例 bean 进行多线程的封装处理。 实际上大部分时候 spring bean 无状态的(比如 dao 类),所以某种程度上来说 bean 也是安全的,但如果 bean 有状态的话(比如 view model 对象),那就要开发者自己去保证线程安全了,最简单的就是改变 bean 的作用域,把“singleton”变更为“prototype”,这样请求 bean 相当于 new Bean()了,所以就可以保证线程安全了。
有状态就是有数据存储功能。 无状态就是不会保存数据。
8. Spring中Bean的作用域有哪些?
=======================
-
Singleton:Spring IOC 容器中只存在一个 bean 实例,bean 以单例模式存在,是系统默认值;
-
Prototype:每次从容器调用 bean 时都会创建一个新的示例,即每次 getBean()相当于执行 new Bean()操作;
-
Request:每次 Http 请求都会创建一个 bean;
-
Session:同一个 Http Session 共享一个 bean 实例;
-
Global-Session:用于 portlet 容器,因为每个 portlet 有单独的 Session,GlobalSession 提供一个全局性的 Http Session。 注意: 使用 prototype 作用域需要慎重地思考,因为频繁创建和销毁 bean 会带来很大的性能开销。
9. @Qualifier 注解
=================
当有多个相同类型的bean却只有一个需要自动装配时,将@Qualifier 注解和@Autowire 注解结合使用以消除这种混淆,指定需要装配的确切的bean。
10. @Resource与@Autowired注解的区别?
===============================
@Resource默认按照名称方式进行bean匹配,支持指定类型。
@Autowired默认按照类型方式进行bean匹配,如果我们想使用按照名称(byName)来装配,可以结合@Qualifier注解一起使用。
11. Spring底层两种动态代理实现原理及区别?
===========================
被代理对象需要实现JDK提供的动态代理接口。
通过cglib的jar包实现动态代理,该方法只需要对目标对象继承即可
什么是代理?
指为一个目标对象提供一个代理对象,并由代理对象控制对目标对象的引用。使用代理对象, 是为了在不修改目标对象的基础上,增强目标对象的业务逻辑。
- 静态代理
最后
分享一些系统的面试题,大家可以拿去刷一刷,准备面试涨薪。
这些面试题相对应的技术点:
- JVM
- MySQL
- Mybatis
- MongoDB
- Redis
- Spring
- Spring boot
- Spring cloud
- Kafka
- RabbitMQ
- Nginx
- …
大类就是:
- Java基础
- 数据结构与算法
- 并发编程
- 数据库
- 设计模式
- 微服务
- 消息中间件









转存中…(img-5evW5iSU-1714226438392)]
[外链图片转存中…(img-SNf791z3-1714226438392)]
[外链图片转存中…(img-h0CtNo8L-1714226438392)]
[外链图片转存中…(img-HF8mMtXY-1714226438393)]
[外链图片转存中…(img-m89xmzWe-1714226438393)]
[外链图片转存中…(img-zklFY0pj-1714226438393)]
本文详细介绍了Spring框架在Java企业应用中的角色,包括其提供的IoC、AOP、DI技术,以及Spring的Bean概念、作用域、常见的注入方式、线程安全性和不同注解的使用。还涵盖了Spring框架底层的动态代理实现及其在面试中的重要性。

被折叠的 条评论
为什么被折叠?



