<div id="content_views" class="htmledit_views">
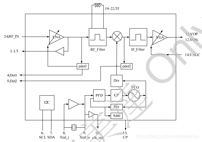
<p>R820T芯片内部结构:</p>

R820T配合RTL2832U的RTL-SDR:

软件无线电通过数字信号处理来实现无线信号的调制解调。在RTL-SDR中通过调谐芯片(R820T、E4000)将无线信号下变频至低中频信号,由RTL2832U中的ADC采样得到数字信号,再进行数字下变频得到基带信号,由USB传送给计算机。RTL-SDR得到的基带信号是I/Q信号交错排列的形式,计算机对基带信号进行分离得到两路信号即I/Q信号进行解调。
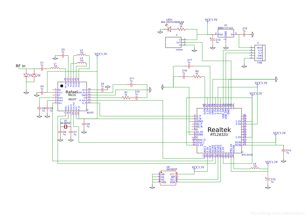
其简易电路图:

R820T寄存器配置:
在tuner_r82xx.c文件中,可以找到配置的默认值:
/* Those initial values start from REG_SHADOW_START */
static const uint8_t r82xx_init_array[NUM_REGS] = {
0x83, 0x32, 0x75, /* 05 to 07 */
0xc0, 0x40, 0xd6, 0x6c, /* 08 to 0b */
0xf5, 0x63, 0x75, 0x68, /* 0c to 0f */
0x6c, 0x83, 0x80, 0x00, /* 10 to 13 */
0x0f, 0x00, 0xc0, 0x30, /* 14 to 17 */
0x48, 0xcc, 0x60, 0x00, /* 18 to 1b */
0x54, 0xae, 0x4a, 0xc0 /* 1c to 1f */
};
根据R820T芯片手册,部分寄存器解释如下:
------------R5=0x83---------------
[7]Loop through ON/OFF = off
[5]LNA 1 power control = on
[4]LNA gain mode switch = on
[3:0]LNA manual gain control = 0011
------------R6=0x32--------------
[7]Power detector 1 on/off = on
[6]Power detector 3 on/off = off
[5]Filter gain 3db = +3db
[2:0]LNA power control = 010
------------R7=0x75---------------
[6]Mixer power = on
[5]Mixer current control = normal current
[4]Mixer gain mode = auto mode
[3:0]Mixer manual gain control = 0101
------------R8=0xc0---------------
[7]Mixer buffer power on/off = on
[6]Mixer buffer current setting = low current
[5:0]Image Gain Adjustment = 0
------------R9=0x40----------------
[7]IF Filter power on/off = filter on
[6]IF Filter current = low current
[5:0]Image Phase Adjustment = 0
------------R10=0xd6--------------
[7]Filter power on/off = on
[6:5]Filter power control = 10
[4] 1
[3:0]Filter bandwidth manual fine tune = 0110
------------R11=0x6c----------------
[7] 0
[6:5]Filter bandwidth manual course tunnel = middle
[4] 0
[3:0]High pass filter corner control = 1100
------------R12=0xf5-------------
[6]VGA power control = vga power on
[4]VGA GAIN manual / pin selector = IF vga gain controlled by vagc pin
[3:0]IF vga manual gain control = 0101
------------R13=0x63--------------
[7:4]LNA agc power detector voltage threshold high setting = 0110
[3:0]LNA agc power detector voltage threshold low setting = 0011
------------R14=0x75--------------
[7:4]MIXER agc power detector voltage threshold high setting = 0111
[3:0]MIXER agc power detector voltage threshold low setting = 0110
------------R15=0x68---------------
[4]Clock out pin control = clk output on
[1]AGC clk control = internal agc clock on
------------R16=0x6c----------------
[7:5]PLL to Mixer divider number control = mixer in = vco out
[4]PLL Reference frequency Divider = fref=xtal_freq
[1:0]Internal xtal cap setting = no cap
------------R17=0x83--------------
[7:6]PLL analog low drop out regulator switch = 2.0V
------------R18=0x80---------------
[7:6]PLL integer divider number input Si2c = 10
[5:0]PLL integer divider number input Ni2c = 0
--------------------------------------
------------R30=0x4a------------------
[5:0]Power detector timing control = 001010
[6]Filter extension under weak signal = Enable
librtlsdr.c文件修改较多,其中rtlsdr_read_array函数和rtlsdr_write_array函数需要重新配置为ZYNQ的I2C。
int rtlsdr_read_array(rtlsdr_dev_t *dev, uint8_t block, uint16_t addr, uint8_t *array, uint8_t len)
{
int r;
uint16_t index = (block << 8);
// r = libusb_control_transfer(dev->devh, CTRL_IN, 0, addr, index, array, len, CTRL_TIMEOUT);
r = test_i2c_read(dev->devh, addr, array, len);
if (r < 0)
fprintf(stderr, “%s failed with %d\n”, FUNCTION, r);
return r;
}
int rtlsdr_write_array(rtlsdr_dev_t *dev, uint8_t block, uint16_t addr, uint8_t *array, uint8_t len)
{
int r;
if(IICB != block)
return 0;
// uint16_t index = (block << 8) | 0x10;
// r = libusb_control_transfer(dev->devh, CTRL_OUT, 0, addr, index, array, len, CTRL_TIMEOUT);
r = test_i2c_write(dev->devh, addr, array, len);
if (r < 0)
fprintf(stderr, “%s failed with %d\n”, FUNCTION, r);
return r;
}
在ZYNQ的main中执行如下,R820T即可输出波形:
#include <stdio.h>
#include "xparameters.h"
#include "xil_cache.h"
#include "xiic.h"
#include "axi_reg.h"
#include "xil_io.h"
#include "xgpio.h"
#include "tuner_r82xx.h"
#include "rtl-sdr2.h"
#define DEFAULT_FREQUENCY (9810001000)
#define DEFAULT_SAMPLE_RATE 2048000
XGpio gpio0, gpio1;
XIic IIC;
static rtlsdr_dev_t *rtlsdr_dev = NULL;
/*****************************************************************************/
unsigned test_i2c_write(void *dev, u8 i2c_addr, u8 *buf, u16 len)
{
volatile unsigned SentByteCount;
SentByteCount = XIic_Send(XPAR_IIC_0_BASEADDR, (i2c_addr>>1),
buf, len, XIIC_STOP);
return SentByteCount;
}
unsigned test_i2c_read(void *dev, u8 i2c_addr, u8 *buf, u16 len)
{
volatile unsigned ReceivedByteCount;
ReceivedByteCount = XIic_Recv(XPAR_IIC_0_BASEADDR, (i2c_addr>>1),
buf, len, XIIC_STOP);
return ReceivedByteCount;
}
int interface_init() {
int i;
i = XIic_Initialize(&IIC, XPAR_IIC_0_DEVICE_ID);
if (i != XST_SUCCESS) {
return XST_FAILURE;
}
i = XGpio_Initialize(&gpio0, XPAR_GPIO_0_DEVICE_ID);
if (i != XST_SUCCESS) {
return XST_FAILURE;
}
XGpio_SetDataDirection(&gpio0, 1, 0xFF);
return 1;
}
int main ()
{
int r = 0;
int gain = 0;
int ppm_error = 0;
uint32_t frequency = DEFAULT_FREQUENCY;//Hz
uint32_t samp_rate = DEFAULT_SAMPLE_RATE;
r = interface_init();
r = rtlsdr_open(&rtlsdr_dev, (uint32_t)0);
r = rtlsdr_set_sample_rate(rtlsdr_dev, samp_rate);
r = rtlsdr_set_center_freq(rtlsdr_dev, frequency);
if (0 == gain) {
/* Enable automatic gain */
r = rtlsdr_set_tuner_gain_mode(rtlsdr_dev, 0);
} else {
/* Enable manual gain */
gain = nearest_gain(rtlsdr_dev, gain);
r = rtlsdr_set_tuner_gain_mode(rtlsdr_dev, 1);
r = rtlsdr_set_tuner_gain(rtlsdr_dev, gain);
}
r = rtlsdr_set_freq_correction(rtlsdr_dev, ppm_error);
while(1);
return 0;
}
使用示波器抓取波形:



2801

被折叠的 条评论
为什么被折叠?



