原文连接:https://tm.qiaoqiaoxue.cn/article/67
人们常说,考研考研,到底怎么考才能考?考研考什么?研究生的方法有哪些?假如这些问题还有疑问,那就来看看这个分析吧!
一,高校专业选择。
1.跨考试?非跨考试?
研究生入学考试首先需要确定我们的目标院校、目标专业和申请地区。按本科院校的专业区域,大方向可分为跨考和非跨考,难度方面比非跨考大。
细分如下:
2020考研校院选择
在这些人中,一本二跨最理想,难度小一点的就是二本一跨,实在想换专业可以选择一本二跨。
三跨三本都不做主力推荐。
2、到底怎样选择呢?
至于如何选择专业院校,主要有以下几点需要注意:
01.在学校和专业之间,专业先行。
也就是说,在确定学校之前,先确定专业。
尽管不同类型的专业也有差异,但总体上最好还是先确定专业,以便于早期锁定资料。
别盲目追求名校,梦想还是要有的,但适合的才是最好的。
02.关注这个专业的大学数据。
主要包括招生人数、分数线、报名比例、参考书等。
招生人数和报名比例可以清楚地看到高校专业上岸的可能性。
例如某专业招生人数只有几个,往年却有几十个甚至上百个,那么上岸的可能性就会大大降低。
有些学校会在招生目录上写专业课参考书,有些学校写大纲,
假如遇到什么都没写的,就去道学校使用的教材。
如果你打算参加跨考试,你也应该注意学校是否接受跨考试,是否有额外的考试。
03.地域因素。
在研究生院学习的地方很可能是你将来工作的地方,所以你必须做一个长远的计划。
地方经济状况、民俗、饮食习惯,甚至语言,都决定着是否适合你的发展。
二,考研考试的内容。
一般说来,考研考四门。
公共外语、公共政治、基础课(数学或专业课1)、专业课(专业课2)
但是考研并非都是四门科目。
比如管理类联考一般考两门,心理学专业一般考三门,理工科专业一般考四门,建筑设计类第三天一般还要考六个小时。
考试内容可登陆研招网专业目录或目标院校官网查询。
备考建议:
在英语、数学、政治三门公共课的复习安排中,政治准备时间是三者中最短的一门。
有一定政治基础的学生可以在8月和9月开始准备。没有政治基础的学生应该在6月和7月开始准备考试。
根据专业的不同,英语和数学可以分为英语一、英语二、数学一、数学二和数学三。
查清楚自己考什么科目,然后制定复习计划。
第三,研招的基本类别。
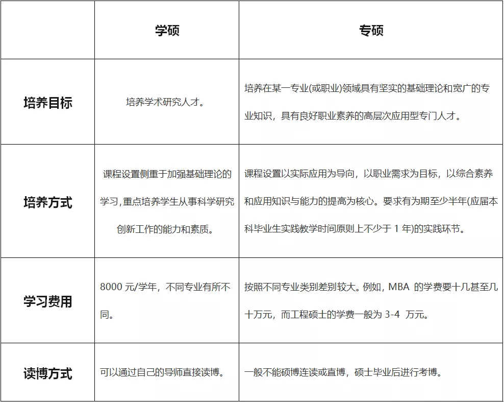
01.学硕vs专硕
学术硕士研究生(academicdegree)是根据学科设立的,以学术研究为导向,重视理论和研究,培养大学教师和科研机构的研究者
专业硕士-专业硕士研究生(professionaldegree),重视专业实践,重视实践和应用,培养在专业和专业技术上接受正规高水平训练的高水平人才。

02.全日制vs非全日制。
全日制-脱产学习,按学期进行,一门课程分布在一学期内完成,期末考试。
如果是在职考生,需要全日制辞职。
非全时-非全时学习,边工作边学习,一般利用周末学习,一门课集中在两到三个星期,上完一门课考一门。
课堂教学方式主要有三种,星期六上课,假期集中上课,网络教学。
如果是在职考生,和工作时间没有冲突。
本文详细解析了考研过程中关键的选择步骤,包括如何挑选合适的高校及专业,并介绍了考研的主要内容及备考建议。同时,还对比了学术型硕士与专业型硕士、全日制与非全日制的区别。
2731

被折叠的 条评论
为什么被折叠?



