新型低功耗高效率D类音频放大器设计
摘要
本文提出了一种高效率的D类音频放大器。在所提出的D类放大器架构中,对 D类放大器的各个阶段进行了精心设计。调制级采用了二阶德尔塔‐西格玛调制、高 开关频率和三个无源反馈。设计了一种特殊滤波器以提高所提出的D类音频放大器 的质量。该提出的D类放大器架构使用MATLAB进行仿真。仿真结果表明,所提出 的D类放大器架构具有低总谐波失真(<0.001)、高信噪比(>80dB)和高效率 (>95%),这证明了在与其他D类放大器架构的比较中,所提出的D类放大器架构 在总谐波失真和效率方面具有最佳性能。
关键词 :D类音频放大器,总谐波失真,信噪比,效率,功率放大器
引言
在过去的几十年中,高功率音频放大器已广泛应用于我们的生活中[1]。放大 器的目标是将输入信号以期望的功率和质量在输出端重现[1]。音频放大器可分为 五类:(1)A类放大器,由一个简单的双极结型晶体管(BJT)构成,如图1所示; (2)B类放大器;(3)AB类放大器;(4)C类放大器;以及(5)D类放大器[2]。
在A类放大器中,输入信号被施加到双极结型晶体管(BJT)的基极,输出信 号从其集电极驱动输出。需要注意的是,A类放大器的效率低于50%[1, 3]。
为了提高放大器的性能,已采用多种系统配置,例如A类、B类或AB类放大器, 但这些线性放大器的效率低于78% [2]。为了实现更高的效率并提升放大器性能, 可采用D类结构 [4]。D类结构包含三个主要级:(1) 调制级,(2) 功率级,和 (3) 滤 波级 [4]。
调制级采用的方法可分为两类:(1)脉宽调制(PWM)[3], 和(2)脉冲密度调 制(PDM),例如Delta‐Sigma调制器 [4]。在PWM调制中,比较器根据输入信号和 载波信号生成脉冲信号,但由于载波信号的频率较低 [5],该方法会导致不必要的信号 和谐波。
另一方面,PDM方法被用于设计低功率放大器。然而,该方法中的不希望的谐 波低于PWM方法[6]。已经提出了多种方法和结构,以根据其级数提高D类放大器的 效率本[7‐文21]。出并评估了一种用于PDM D类音频放大器的新架构。在提出的D类音频 放大器的调制级中,采用了一个具有三状态反馈的二阶Delta‐Sigma调制器。功率 级结构和元件被非常仔细地设计。滤波级的设计旨在相对于功率级输出改善输出质 量。该D类音频放大器的提出架构使用MATLAB进行了仿真。我们的仿真结果表明, 与其它D类音频放大器相比,所提出的D类音频放大器在[17 ‐ 21]方面具有多个优点
本文其余部分组织如下:在第2节中,讨论了D类放大器的背景。在第3节中, 讨论并仿真了提出的方法。第4节将提出的D类音频放大器与其他D类放大器进行了 比较。最后,第5节总结了本文。
2. 背景
2.1. D类放大器
如图2所示,这种放大器具有多个级。注意,为了获得更好的输出并提高该放大 器的效率,应优化这些级。图3[8]显示了一个带有LC滤波器的简单D类音频放大器。
如图3所示,输入模拟信号首先被调制并转换为数字信号。然后,将调制后的 信号施加到金属氧化物场效应晶体管(MOSFET)的栅极。功率级,即D类开关级, 负责增加所得信号[10]的功率。对于这些MOSFET而言,最重要的因素是其三极管 区。该因素必须尽可能地减小[11]。
2.2. PDM方法
带单状态反馈的一阶Delta Sigma调制框图如图所示 n
图5显示了用于一阶德尔塔‐西格玛调制的电路。该电路使用Proteus进行仿真。
该仿真结果如图6所示。
需要注意的是,量化复杂度和非线性可能会成为输出中某些扰动的来源。为了 在考虑这些不希望出现的信号的情况下模拟一阶德尔塔‐西格玛调制,系统输入端添 加了一个简单的噪声信号。该系统公式如下所示 [14]:
(1)
为了获得完美的输出,需要将噪声推离音频频带,并在滤波级 [15] 处对其进行 滤波。该方程表明,通过找到调制的最佳频率,可能可以滤除这种不需要的噪声。
2.3. 功率级
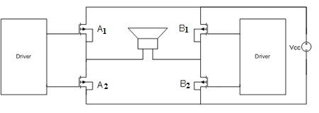
D类放大器的功率级有两种配置:(1)半桥配置,和(2)全桥配置。在这两 种配置中,主要功能由MOSFET及其驱动器完成。为了提高该级的性能,必须仔细 选择所使用的MOSFET,为了实现高效率,采用了一些新设计的MOSFET,并对 其结果进行比较,以获得最佳可能的输出。与半桥配置相比,全桥配置包含更多的 元件,但在音频放大器中,需要消除直流偏移和谐波失真。这个问题只能通过全桥 配置解决。因此,全桥配置适用于D类放大器。图7显示了一个简单的全桥配置 [16]。
如图7所示,在全桥配置中,两个MOSFET处于导通状态,例如A1和B2, ,而 其他MOSFET处于关断状态,即A2和B1[15]。必须遵守的最重要规则是,A1和 A2或B1和B2绝不能同时处于导通状态。为了控制MOSFET,需要一个称为 MOSFET驱动器的电路。该电路必须根据MOSFET的特性进行设计,例如 MOSFET的栅极电容(Cg)或漏源电阻(rds) [ 16]。
2.4. 滤波器级
在此阶段,任何不需要的噪声或信号在到达输出端之前都必须经过滤波。输入信号 经过调制和放大后,仍为数字形式,而扬声器的输入必须是模拟信号[17]。在选择合适 的滤波器之前,评估系统输出非常重要。为了测试和评估系统输出的质量,必须计算三 个因素:(1)信噪比(SNR),(2)无杂散动态范围(SFDR)和(3)总谐波失真 (THD)[6]。
信噪比用于确定信号功率与噪声功率的关系,其公式如下 [6]:
(2)
信噪比用于测量音频范围内的背景噪声功率,并将其与主信号[6]进行比较。
无杂散动态范围(SFDR)是一个非常重要的参数,当系统中使用模数转换器( ADC)时会用到该参数[18]。该指标用于确定期望信号与任何不需要的信号之间的比率, 这些不需要的信号可能是谐波或系统复杂性所产生的结果[19]。有时SFDR是由某一谐 波引起的,但为了评估所有谐波与输出之间的比率,会使用另一个称为总谐波失真( THD)的参数[15, 17]。这两个参数取决于调制技术和系统的复杂性。
滤波器分为两类:(1)无源滤波器和(2)有源滤波器。无源滤波器仅包含电 阻、电感和电容等无源元件,而有源滤波器则包含运算放大器等元件。
3. 提出的模型
本文提出了一种新型D类音频放大器。在提出的D类音频放大器中,所有放大 器级都经过精心设计。本节介绍了提出的D类音频放大器各级的开发架构。
3.1. 调制级
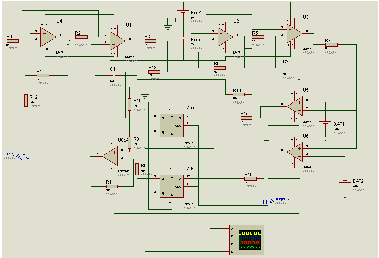
如图8所示,一个积分器被添加到一阶Delta‐Sigma调制器中,因此它变为一 个二阶德尔塔‐西格玛调制器。这样,这个新系统可以具有两个或三个反馈以获得稳 态输出。输出略有改善,但仍然不足;然而,当三个反馈电阻的阻值改变时,输出 端便获得了质量良好的稳态信号。该系统模型在MATLAB中进行了仿真。图9显示 了在MATLAB中使用的模型。
通过改变调制级的每个参数,输出信号也随之改变,因此调制输出质量会有所 变化。为了确定各个系数的值,需在MATLAB中调整所有这些参数,以获得具有高 质量输出信号的稳态系统。需要注意的是,如果以下项的值保持不变,则这些参数 值可以调整:‐a3.s 2, ‐a2.C2.s,‐a1.C1.C2 和 B.C1.C2。该级的输出如图10所示。
调制器频率在D类音频放大器的性能中起着重要作用。如果为调制器使用极高 的频率,元件可能会损坏,但由于系统的限制,这些高频率从未被使用。为了找到 最佳的调制频率,首先必须设计其他两个阶段的配置,然后根据输出效率和质量确 定每个阶段的参数。
3.2. 功率级
本文中,我们采用全桥配置来提高所提出放大器的效率。数字信号应用于输入 端,并监测输出端。结果表明,输出端显示出与输入端相反的波形,且幅值为45伏。 该结果表明,此级工作正常。
如前所述,功率级的一个非常重要的部分是MOSFET驱动器。为了驱动这些 MOSFET,需要设计一个新的电路。用于MOSFET驱动器的电路如图11所示。
3.3. 滤波器级
本文中,我们使用了无源滤波器。巴特沃斯滤波器是一种重要的滤波器,被选 择用于提出的D类音频放大器中。该滤波器的公式通过其元件及其配置来确定。二 阶半电路巴特沃斯滤波器如图12所示。
该滤波器公式如下
(3)
(4)
(5)
利用这些方程,可计算出这些元件的理想值。为了获得最高的效率,应改变滤 波器的配置。不再使用两个接地的电容,而是在两个半电路之间放置一个电容。此 外,为了补偿其他电容,将两个电阻替换为电容。这些改变有助于提高效率。该滤波器的最终配置如图13所示。
该配置是最终的,但这些元件的取值应根据系统输出效率来选择。
3.4. 质量参数
该系统的质量参数可分为4类:(1)效率,(2)频率响应,(3)总谐波失真,以及 (4)信噪比 [2, 6]。对于本系统而言,第一项也是最重要的参数是效率,其计算方式如下:
(6)
其中:
(7)
(8)
Then
(9)
应注意,信噪比是使用(2)计算的。
频率响应的公式如下:
(10)
该系统的总谐波失真也按如下方式计算: p
(11)
为了找到理想的MOSFET,通过将调制器频率从1MHz到30MHz进行变化,观察并测试 系统输出。对于每个晶体管,都存在一个理想频率,例如:IRF3808的理想频率为2MHz。本文中我们采用IRS20124S(Pbf)在5MHz调制频率下工作,从而实现了接近完美的功率效率(96%)和低总谐波失真。该晶体管的特殊特性是其低导通源极电阻(rds)。
滤波元件的选定值为 CL=0.47µF 、C=0.1µF 和 L=20µH。选择电感器时,一个非 常重要的参数是该元件必须具有低电阻。因为所有系统输出都通过电感器后进入扬 声器,因此它们必须具有尽可能低的电阻。
4. 比较
使用MATLAB 2016b对提出的D类音频放大器架构进行了仿真。表1总结了提 出的D类音频放大器在[17‐21]方面与其他D类音频放大器的仿真结果比较。
| 参数 | This paper | [17] | [18] | [19] | [20] | [21] |
|---|---|---|---|---|---|---|
| 调制器 架构 | 数字 | PWM | PWM | PWM | DSP | 数字 |
| VDD P | 50V | 60V | 20V | 50V | 18V | 80V |
| P Out max | 80W | 200W | 20W | 240W | 13W | 45W |
| 峰值信噪比 (dB) | 78 | 82.2 | 91 | 74.1 | 87 | 92.8 |
| THD + N | 0.001% | 0.017% | 0.01% | 0.1% | 0.07% | 0.015% |
| 效率 (%) | 97 | 90 | 89 | N/A | 88 | 93 |
| 带宽 (kHz) | 30 | 20 | 20 | 20 | 14 | 20 |
根据在表1中所示的仿真结果,提出的D类音频放大器在总谐波失真、效率和带宽方面相比D类音频放大器在[17‐21]内有所改进。尽管信噪比比较显示该参数相比[21]下降了约15%,但输出功率和带宽相比[21]提高了约70%。此外,这些结果表明该系统的性能得到了提升。因此,与其它D类音频放大器相比,提出的D类音频放大器可能更具实用性。
5. 结论
放大器在当今技术中起着重要作用。其主要关注点是效率、输出质量和输出功 率。本文设计并仿真了一种新型PDM D类音频放大器架构。所提出的D类音频放大 器的调制器架构由一个带有三状态反馈的二阶Delta‐Sigma调制器组成。功率级结 构和元件经过仔细测试和选择。滤波级的设计旨在改善相对于功率级输出的输出质 量。所提出的D类音频放大器架构使用MATLAB进行仿真。我们的仿真结果表明, 与其它D类音频放大器相比,所提出的D类音频放大器在[17 ‐ 21]方面具有多个优点。
1051

被折叠的 条评论
为什么被折叠?



