一.设计内容及功能
1.1设计内容
制作一个8*8点阵的贪吃蛇游戏,系统以单片机的C语言的软件设计,系统通过LED点阵屏为载体显示数据,并用四个输入端表示四个控制键(上下左右)。系统硬件部分通过protues实现,软件代码部分在keil4环境下用C51语言编写,包括游戏初始化蛇的节数,以及障碍墙壁,分数的显示,游戏结束时自动复位。
1.2 完成的功能
1、用四个按钮控制贪吃蛇的行径,蛇的初始长度为2点,设置墙壁。
2、蛇吃到长度为1点的食物时,自身长度增加1点,数码管显示分数加一。
3、当蛇碰到墙壁或自己的身体时游戏结束。
4、游戏结束,系统自动复位。
1.3程序下载地址
https://download.youkuaiyun.com/download/mysterious_z/15814483
二. 硬件设计
2.1 原理图

2.1.1 整体电路设计
贪吃蛇是一款经典的小游戏,玩家使用方向键控制一条很短( 游戏刚开始)的蛇,通过不断的吃豆豆,蛇身会逐渐的加长,当蛇撞到身体或墙壁时游戏结束
2.1.2 单位电路设计
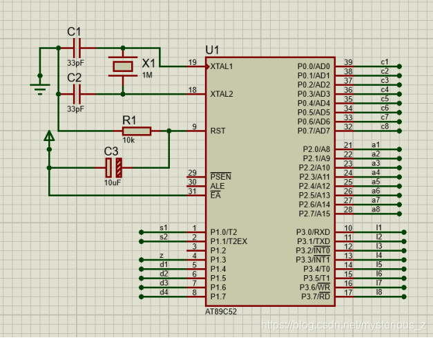
(1)AT89C51单片机最小系统模块
本系统以STC89C52RC为核心加上晶振电路组成,本系统选用12MHz的晶振,使得单片机有合理的运行速度。

(2)8*8点阵屏模块
LED点阵屏通过LED (发光二极管)组成,以灯珠亮灭来显示程序的运行情况,是模块化的显示组件,本设计采用8*8蓝色点阵显示屏,用来显示贪吃蛇的游戏画面。

(3)独立按键模块
使用7408与74LS11两个与门连接四个按键控制蛇的游走方向

(4)数码管显示模块
使用共阴极蓝色数码管显示游戏取得的分数

(5)74LS245及RESPACK-8
74LS245用作双端输入输出接口,提高I/O的驱动能力,RESPACK-8作为排阻使用。

2.2 设计连线
1.8*8点阵部分
使用芯片74LS245与排阻,连接8*8点阵矩阵,使其能正常显示贪吃蛇界面。
2.按键
使用两个与门,与单片机的端口结合,可以更明确地看出其关系,并且是矩阵键盘最后接地。
3.显示数码管
数码管的显示使用二段数码管和排阻连接,能更好的显示数字。
1575

被折叠的 条评论
为什么被折叠?



