大家好,本文将围绕大一python填空题必考题库展开说明,大一python选择题题库答案是一个很多人都想弄明白的事情,想搞清楚大一python选择题库答案需要先了解以下几个事情。

大家好,本文将围绕python题库及答案解析百度网盘展开说明,python基础题库100题及答案是一个很多人都想弄明白的事情,想搞清楚python题库及答案解析大一需要先了解以下几个事情。

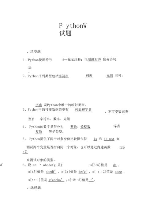
1(多选题)
程序设计语言包括( )和( )执行两种方式python简单图案代码。
正确答案: AB
- A. 编译
- B. 解释
- C. 脚本
- D. 编写
2(单选题)
机器语言是一种( )语言
正确答案: A
- A. 二进制
- B. 八进制
- C. 十进制
- D. 十六进制
3(单选题)
( )是将源代码转换成目标代码的过程python练手项目列表。
正确答案: A
- A. 编译
- B. 解释
- C. 执行
- D. 编写
4(单选题)
下列选项中,不属于Python语言特点的是()
正确答案: C
- A. 简单易学
- B. 开源
- C. 面向过程
- D. 可移植性
5(单选题)
下列关于Python的说法中,错误的是( )
正确答案: D
- A. Python是从ABC发展起来的
- B. Python是一门高级计算机语言
- C. Python是一门面向对象的语言
- D. Python是一种代表简单注意思想的语言
(单选题)
以下哪个选项不是Python语言的整数类型
正确答案: C
- A. 88
- B. 0b101
- C. 0E99
- D. 0x9a
(单选题) val=pow(2,1000),请用一行代码返回val结果的长度值
正确答案: C
- A. len(pow(2,1000))
- B. len(val)
- C. len(str(val))
- D. 以上答案都不对
(单选题) pow(x, 0.5)能够计算x的平方根,计算负数的平方根将产生
正确答案: D
- A. 无输出
- B. 程序崩溃
- C. 报错
- D. 复数
必答 (判断题)
复杂的程序结构都是由基本结构组合而成
正确答案: 对
-
对
-
错
2必答 (单选题)
下面是流程图的基本元素的是
正确答案: A
- A. 判断框
- B. 顺序结构
- C. 分支结构
- D. 循环结构
必答 (判断题)
多分支结构是使用最广泛的结构,可替代任何选择性结构
正确答案: 对
-
对
-
错
2(单选题) python通过( )来判断操作是否在分支结构中。
正确答案: B
- A. 小括号
- B. 缩进
- C. 冒号
- D. 花括号
3(判断题)
分支结构可以向已经执行过的语句部分跳转。
正确答案: 错
-
对
-
错
必答 (单选题) 以下可以终结一个循环的保留字是( ) 正确答案: C
- A. if
- B. exit
- C. break
- D. continue
2必答 (单选题) 下面不是while循环的特点的是( )正确答案: D
- A. 提高程序的复用性
- B. 能够实现无限循环
- C. 如果不小心会出现死循环
- D. 必须提供循环的次数
3必答 (判断题) 死循环对编程没有任何益处
正确答案: 错
-
对
-
错
1. (单选题) 机器语言是一种( )语言
- A. 二进制
- B. 八进制
- C. 十进制
- D. 十六进制
正确答案: A
2. (单选题) ( )是将源代码转换成目标代码的过程。
- A. 编译
- B. 解释
- C. 执行
- D. 编写
正确答案: A
3. (单选题) 下列选项中,不属于Python语言特点的是()
- A. 简单易学
- B. 开源
- C. 面向过程
- D. 可移植性
正确答案: C
4. (单选题) Python 3.x 默认使用的编码是( )
- A. GB2312
- B. UTF-8
- C. ISO
- D. GB2211
正确答案: B
二. 多选题(共2题)
5. (多选题) 程序设计语言包括( )和( )执行两种方式。
- A. 编译
- B. 解释
- C. 脚本
- D. 编写
正确答案: AB
6. (多选题) 高级语言按照计算机执行方式的不同可分成两类,( )和( )。
- A. 编译语言
- B. 解释语言
- C. 静态语言
- D. 脚本语言
正确答案: CD
三. 填空题(共5题)
7. (填空题) 启动Windows命令行工具,输入()即可启动Python解释器。
正确答案:
(1) python
8. (填空题) 打开IDLE,点击Ctrl+N打开一个新窗口,输入语句并保存,使用快键建()即可运行该程序。
正确答案:
(1) F5
9. (填空题) 表达式 min(['11', '2', '3']) 的值为____。
正确答案:
(1) '11'
10. (填空题) Python内置函数____可以返回列表、元组、字典、集合、字符串以及range对象中元素个数。
正确答案:
(1) len()
11. (填空题) 已知x=3和y=5,执行语句 x, y = y, x 后x的值是____。
正确答案:
(1) 5
四. 判断题(共11题)
12. (判断题) python3.x去除了long类型,只有一种整型int,但它的行为就像是python2.x版本的long。
- A. 对
- B. 错
正确答案: 对
13. (判断题) 输入(Input)是一个程序的开始,交互界面输出不属于输入方式。
- A. 对
- B. 错
正确答案: 错
14. (判断题) 处理(Process)是程序对输入数据进行计算产生输出结果的过程。
- A. 对
- B. 错
正确答案: 对
15. (判断题) 程序的输出方式包括:控制台输出、图形输出、文件输出、网络输出、操作系统内部变量输出等。
- A. 对
- B. 错
正确答案: 对
16. (判断题) 在Windows平台上编写的Python程序无法在Unix平台运行。
- A. 对
- B. 错
正确答案: 错
17. (判断题) Python是一种跨平台、开源、免费的高级动态编程语言。
- A. 对
- B. 错
正确答案: 对
18. (判断题) Python 3.x完全兼容Python 2.x。
- A. 对
- B. 错
正确答案: 错
19. (判断题) 加法运算符可以用来连接字符串并生成新字符串。
- A. 对
- B. 错
正确答案: 对
20. (判断题) 在Python中0oa1是合法的八进制数字表示形式。
- A. 对
- B. 错
正确答案: 错
21. (判断题) Python使用缩进来体现代码之间的逻辑关系。
- A. 对
- B. 错
正确答案: 对
22. (判断题) 放在一对三引号之间的内容将被认为是注释。
- A. 对
- B. 错
正确答案: 错

最低0.47元/天 解锁文章
1万+

被折叠的 条评论
为什么被折叠?



