
1. 为什么这个毕设项目值得你 pick ?
商业许可证智慧管理系统提供了一种创新的解决方案,相较于传统选题,它更加注重实用性与针对性。该系统不仅涵盖了会员管理、许可证申请等核心功能模块,还包括证照扫描文件管理和警示提醒等功能,使得整个流程得以高效运转和透明化监管。通过采用SpringMVC开发框架配合MySQL数据库技术,系统的架构设计合理且易于扩展维护。普通员工负责基础数据录入与更新操作;部门领导则进行审核、统计分析工作,确保信息的准确性及安全性。系统需求明确,功能模块划分清晰,降低了零基础开发者的学习曲线和实现难度。这对于提高商业许可证管理效率具有重要意义,并能有效解决传统管理系统中存在的问题,提升用户体验和服务质量。
2. 开发背景分析
商业许可证智慧管理系统在现代企业管理和运营中扮演着重要角色。随着行业竞争加剧和法律法规日益严格,企业对许可证的管理需求不断提升,亟需一套高效、智能化的系统来支撑日常操作与业务流程。该系统的开发旨在为用户提供一个全面的信息录入、查询及审批平台,提升工作效率并确保合规性。通过会员管理和证件生命周期的各种模块设计,可以实现从申请到注销全过程的信息化管理,同时提供数据分析和预警功能以辅助决策制定。使用SpringMVC框架结合MySQL数据库构建系统,不仅提升了系统的灵活性与可扩展性,还提供了良好的用户体验及数据安全保障机制。开发此系统有助于企业优化内部流程、降低运营成本,并提高整体竞争力,在快速变化的市场环境中占据优势地位。
3. 系统需求分析
商业许可证智慧管理系统的主要功能包括:会员管理、许可证管理、许可证申请管理、许可证变更记录管理、许可证续期申请管理、许可证注销申请管理、证照扫描文件管理、系统消息管理、警示提醒管理、自定义流程管理、审批记录管理。
3.1 会员管理功能分析
会员管理功能包括:数据录入,通过表单提交会员基本信息如编码、名称等;数据查询,支持条件检索展示符合条件的会员列表,并可导出为Excel文件方便使用;信息变更,允许编辑更新成员状态、联系方式等字段信息且记录修改操作时间与人员以便追踪历史变化;数据审核,在普通员工录入后部门领导需进行检查确认无误方可生效正式启用;统计分析,则提供按月度或年度维度汇总会员数量及其相关属性趋势图表展示借助ECharts.js实现直观可视化。

3.2 许可证管理功能分析
许可证管理功能包括:录入、查询和变更会员的许可证信息,审核许可证申请与续期及注销请求,并进行统计分析。数据录入涵盖许可证编码、类型、颁发日期等;查询支持多种条件组合检索;信息变更用于更新状态或其他细节;审核通过部门领导确认并记录结果与意见;统计分析则生成各类图表展示关键指标趋势和分布情况,辅助决策。

3.3 许可证申请管理功能分析
许可证申请管理功能包括:录入申请人信息及所需许可证类型,生成申请编号并记录申请日期;查询已提交的许可证申请详情、状态等数据;变更许可证申请的状态如修改审核意见与是否通过,并更新数据库中相应字段值;审核人对提交的许可证申请进行审批,在系统内填写相关意见和结果;统计分析不同类型的许可证申请数量及审批周期,提供报表或图表展示。

3.4 许可证变更记录管理功能分析
许可证变更记录管理主要字段属性包括:许可证变更记录编码、所属许可证、变更类型(如延期、换证等)、变更内容、操作时间及状态。普通员工录入变更信息,部门领导审核确认后更新数据库。系统支持查询特定日期范围内的变更历史并导出至Excel文件供打印存档。管理员可统计分析各类变更频次和趋势,并生成图表展示以辅助决策制定。

3.5 (略)(查看更多请关注博主获取)
4. 系统设计
4.1 系统架构设计
三层架构设计将系统划分为UI表示层、业务逻辑层和数据访问层,各层次职责分离。UI表示层负责展示界面与用户交互,优势在于可独立进行风格切换;业务逻辑层处理事务及规则验证,优点是便于维护并支持扩展功能;数据访问层实现数据库操作,特点为提高安全性且简化开发复杂性,整体提升系统可靠性、灵活性和持久稳定性。

4.2 功能模块设计
商业许可证智慧管理系统主要功能包括:会员管理、许可证管理、许可证申请管理、许可证变更记录管理、许可证续期申请管理、许可证注销申请管理、证照扫描文件管理、系统消息管理、警示提醒管理、自定义流程管理和审批记录管理。为何选择这个题目是因为随着企业对合规要求的提高,商业许可证管理系统的需求日益增长;开发背景分析在于当前市场上缺乏专业的智慧化许可管理系统解决方案,本项目旨在填补这一空白并提供高效便捷的服务;需求分析中会员字段包括会员编码、名、密码哈希值等信息确保用户身份验证安全可靠;许可证管理涉及多种状态如颁发日期和到期日便于跟踪有效期;申请管理和变更记录则支持流程自定义与审批历史追溯,提高业务处理效率。系统设计运用SpringMVC进行前后端分离开发以实现功能模块化;数据库采用MySQL存储各类数据信息确保高效访问及持久性。通过全面解析上述每个子系统的构建逻辑和实际应用场景希望能为读者提供有价值的参考并激发更多相关项目的创新思路。

4.2.1 会员管理模块
会员管理中参与的角色用例包括: 1. 普通员工角色-数据录入,查阅执行与信息变更。具体描述为普通员工可进行新会员的注册及基本信息填写,并能查询和修改现有会员的信息; 2. 部门领导角色-审核与数据分析。具体表现为部门领导需对普通员工提交的数据进行审核确认无误后方可生效,并负责定期分析汇总所有会员数据以供决策参考。
会员管理主要属性包括:会员编码、会员名、密码哈希值、电子邮箱、联系电话、公司名称、联系人姓名、联系人电话、联系地址、状态。

4.2.2 许可证管理模块
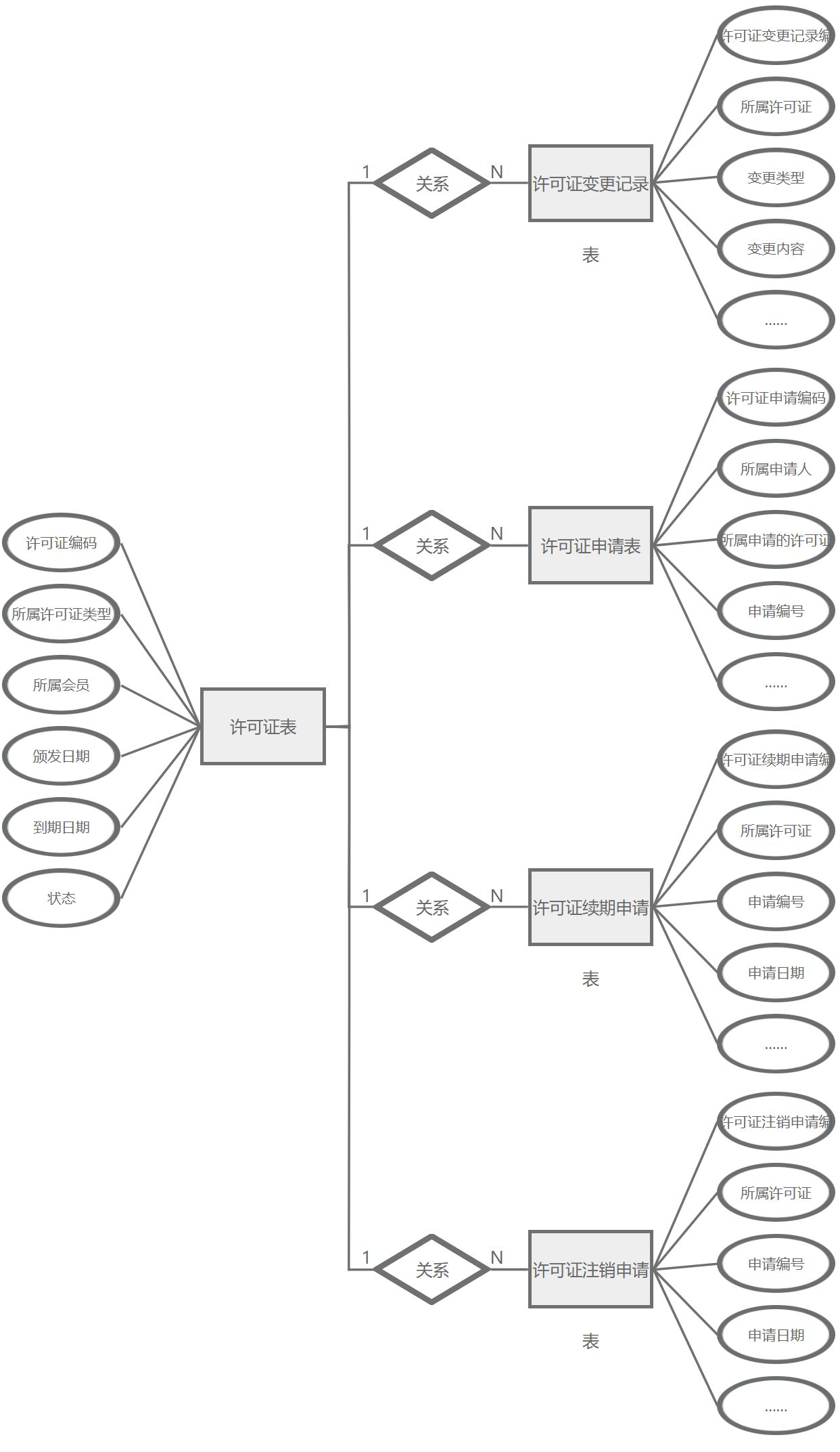
许可证管理主表属性包括:许可证编码、所属许可证类型、所属会员、颁发日期、到期日期、状态。参与角色用例如下: 1. 普通员工负责录入许可证基本信息,更新会员联系信息。 2. 部门领导审核新增或修改的许可证记录,并进行数据统计分析。 普通员工模块详细描述: - 数据录入:输入并验证许可证编码、类型和所属会员ID等字段;上传证照扫描文件至服务器存储路径中; - 查阅执行与变更:查询现有许可证信息,根据需要更新状态(如续期或注销)及其它属性值,并保存记录。 部门领导模块详细描述: - 审核批准:审批普通员工提出的新增或修改请求,在通过后将其视为正式生效; - 数据统计分析:汇总并展示会员及其持有的所有有效和过期许可证的数量、颁发日期与到期时间信息。
许可证管理主要属性包括:许可证编码、所属许可证类型、所属会员、颁发日期、到期日期、状态。

4.2.3 许可证申请管理模块
许可证申请管理中涉及的主要角色包括普通员工和部门领导。普通员工负责录入、查阅执行及信息变更,具体用例为:1) 生成并提交新的许可证申请;2) 更新已有的许可证申请状态与相关信息;3) 查阅所有许可证申请详情。部门领导则承担数据审核、统计分析职责,详细描述如下:4) 审核普通员工发起的许可证申请,并提供详细的审查意见及最终审批结果;5) 对特定时间段内提交的所有许可证申请进行汇总和分析,生成相关报告。上述角色用例确保了系统流程的有效性和信息的真实准确性。
许可证申请管理主要属性包括:许可证申请编码、所属申请人、所属申请的许可证类型、申请编号、申请日期、状态、所属审核人、审核日期、审核意见、是否通过、所属许可证。

4.2.4 许可证变更记录管理模块
许可证变更记录管理中参与的角色用例包括:普通员工和部门领导。普通员工负责录入、更新及查询许可证变更信息,具体操作如提交变更申请并填写详细内容;部门领导则进行审批确认或驳回申请,并记录审核意见。系统设计时需考虑权限控制确保数据安全与准确。模块用例如下: 1. 普通员工创建变更:输入所属许可证、变更类型(例如:信息更新)、具体变更内容,提交后生成变更编码。 2. 部门领导审批确认或驳回:查看变更详情并选择通过/不通过选项,并填写审核意见保存记录。 3. 状态跟踪与历史查询:普通员工和部门领导均能追踪变更状态及修改前后的信息对比。
许可证变更记录管理主要属性包括:许可证变更记录编码、所属许可证、变更类型、变更内容、操作时间、状态。

4.2.5 (略)(查看更多请关注博主获取)
5. 系统实现
5.1 核心功能实现
5.1.1 系统登录
打开系统登录网址,输入账号、密码、验证码确定登录即可,登录界面如图所示。

5.1.2 会员管理功能实现
会员管理功能包括会员列表、会员统计。
在会员列表中可以选择新增会员、编辑会员、删除会员、搜索会员等。会员属性包括:会员编码、会员名、密码哈希值、电子邮箱、联系电话、公司名称、联系人姓名、联系人电话、联系地址、状态等。新增会员界面如图所示:

在会员统计中可以看到状态统计,状态统计如图所示:

5.1.3 许可证管理功能实现
许可证管理功能包括许可证列表、许可证统计。
在许可证列表中可以选择新增许可证、编辑许可证、删除许可证、搜索许可证等。许可证属性包括:许可证编码、所属许可证类型、所属会员、颁发日期、到期日期、状态等。新增许可证界面如图所示:

在许可证统计中可以看到所属许可证类型统计、所属会员统计、颁发日期年统计、颁发日期月统计、颁发日期日统计、到期日期年统计、到期日期月统计、到期日期日统计、状态统计,颁发日期年统计如图所示:

5.1.4 许可证申请管理功能实现
许可证申请管理功能包括许可证申请列表、许可证申请统计。
在许可证申请列表中可以选择新增许可证申请、编辑许可证申请、删除许可证申请、搜索许可证申请等。许可证申请属性包括:许可证申请编码、所属申请人、所属申请的许可证类型、申请编号、申请日期、状态、所属审核人、审核日期、审核意见、是否通过、所属许可证等。新增许可证申请界面如图所示:

在许可证申请统计中可以看到所属申请的许可证类型统计、申请日期年统计、申请日期月统计、申请日期日统计、状态统计、审核日期年统计、审核日期月统计、审核日期日统计、是否通过统计、所属许可证统计,申请日期年统计如图所示:

5.1.5 许可证变更记录管理功能实现
许可证变更记录管理功能包括许可证变更记录列表、许可证变更记录统计。
在许可证变更记录列表中可以选择新增许可证变更记录、编辑许可证变更记录、删除许可证变更记录、搜索许可证变更记录等。许可证变更记录属性包括:许可证变更记录编码、所属许可证、变更类型、变更内容、操作时间、状态等。新增许可证变更记录界面如图所示:

在许可证变更记录统计中可以看到所属许可证统计、变更类型统计、操作时间年统计、操作时间月统计、操作时间日统计、状态统计,变更类型统计如图所示:

5.1.6 (略)(查看更多请关注博主获取)
6. 福利来了!这些资源帮你省时间
需要项目源码和毕设论文的可以关注评论哈,同时也欢迎在评论区留言交流项目开发过程中遇到的问题,分享自己的开发经验。如果觉得本文对你有帮助,欢迎点赞、收藏、转发。
资源获取地址:[https://bishe.it87.cn/web/main/search.html?keyword=商业许可证智慧管理系统]
|
操作手册 |
毕设论文 |
答辩PPT |




被折叠的 条评论
为什么被折叠?



