
1. 为什么这个毕设项目值得你 pick ?
原材料管理智慧管理系统旨在提升传统管理模式的效率与精准度。该系统集成了多种功能模块,不仅涵盖了从原料采购到入库出库全流程管理,还包括供应商评价、质量检验和成本核算等多个方面。对比传统的选题,“烂大街”常涉及单一或简单流程优化问题,而本系统的全面性使其更具创新性和实用性,在实际应用中能够显著提升管理水平与效率。 系统设计简洁合理,并注重用户体验,确保普通员工易于操作数据录入及查阅,部门领导能快速进行审核和统计分析。采用SpringMVC开发框架和MySQL数据库管理后端逻辑与数据存储,前端界面通过JavaScript实现交互性增强。此外,ECharts.js用于数据可视化展示,使各类报表更加直观易懂。 系统实现了原材料从入库、出库到加工及追溯的全生命周期跟踪,并结合供应商信息管理和质量检验结果等关键因素,构建了一套高效规范的工作流管理系统。这不仅有助于减少错误和提高工作效率,还能显著提升企业的运营管理水平与竞争力。
2. 开发背景分析
原材料管理智慧管理系统在制造业中扮演重要角色,帮助企业优化供应链流程、提升库存管理水平与降低运营成本。当前企业普遍面临的信息孤岛问题导致难以实时监控物料流动情况,而引入信息化手段则可显著改善这一状况。该系统通过集成供应商评价、采购订单、质量检验等多个模块实现全流程自动化管理,并利用数据可视化技术帮助决策者快速获取关键信息。开发此系统不仅有助于提升工作效率和减少人为错误,还能促进供应链透明度并增强企业竞争力,在日益激烈的市场环境中占据有利地位。
3. 系统需求分析
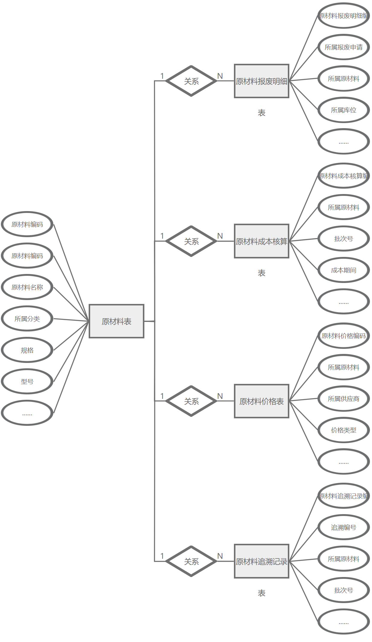
原材料管理智慧管理系统的主要功能包括:原材料管理、供应商管理、供应商评价管理、采购订单管理、质量检验管理、库位管理、库存管理、库存流水管理、入库单管理、出库单管理、调拨单管理、库存预警管理、原材料价格管理、原材料报废申请管理、原材料加工管理、原材料追溯记录管理、原材料成本核算管理、工作流定义管理。
3.1 原材料管理功能分析
原材料管理功能定义包括数据录入、查询、变更、审核与统计分析。普通员工负责通过系统界面输入或修改原材料信息,如编码、名称等;供应商信息则由采购部门维护并更新联系方式及评价标准等内容;库位管理和库存实时监控可快速查看各仓库的材料分布和存储状态,并支持调拨操作;质量检验记录确保每批原料符合质量要求。审核环节主要用于检查录入数据准确性与合规性,普通员工提交的信息需经部门领导审批确认后再进行下一步处理或入库等动作;统计分析则通过系统生成各类报表提供决策依据,涵盖库存总量、原材料使用效率等多个维度的数据展示和图表呈现,使管理者能全面了解现状并制定相应策略。

3.2 供应商管理功能分析
供应商管理功能定义包括数据录入、查询、变更及审核。录入环节通过表单形式输入供应商基本信息如编码名称联系人等;查询则支持按条件筛选显示详细信息,方便快速定位目标记录,并提供导出Excel等功能以供进一步分析使用;变更操作允许编辑修改已存字段值并保存更新状态;审核过程需部门领导进行数据真实性与合规性审查确认后方可生效。

3.3 供应商评价管理功能分析
供应商评价管理功能定义:字段包括编码、所属供应商、日期等。普通员工录入评价详情,部门领导审核确认;系统支持查询特定条件的评价值与历史记录,并提供修改功能以更新信息;统计分析模块可按时间范围或评分维度生成报表,帮助决策者全面了解合作状况及趋势。

3.4 采购订单管理功能分析
采购订单管理功能定义涵盖数据录入、查询、变更、审核及统计分析。员工需输入供应商编码、所属供应商名称、预计交货日期等信息完成订单创建,系统自动生成唯一订单编号并保存至数据库;通过订单号或供应商名访问详细记录,支持模糊搜索与筛选条件配置;修改操作包括更新实际交货日期、调整采购人和联系邮箱等细节,并需部门领导审批确认变更有效。审核流程由负责人检验订单信息准确性及完整性后提交上级审查,确保数据真实可靠;统计分析模块提供多维度数据分析报表,如按供应商分类的总金额汇总、各类订单状态分布图与时间趋势曲线,借助ECharts.js实现动态展示和交互操作,辅助决策者进行精准管理。

3.5 (略)(查看更多请关注博主获取)
4. 系统设计
4.1 系统架构设计
三层架构设计将系统划分为UI表示层、业务逻辑层和数据访问层。UI表示层负责展示信息与接收用户输入,采用HTML、CSS及JavaScript实现,优势在于易于维护与扩展;业务逻辑层处理业务规则及流程逻辑,应用SpringMVC框架开发,优点是可重用代码且便于测试;数据访问层则连接数据库执行CRUD操作,使用MySQL,其优势为提高系统性能和安全性。每一层独立开发、部署和测试,使得系统结构清晰,易于维护与扩展,并确保各部分功能分离,提升系统的整体稳定性及可靠性。

4.2 功能模块设计
原材料管理智慧管理系统主要功能模块包括:通过SpringMVC框架和MySQL数据库实现原材料、供应商及采购订单的高效管理;设置质量检验流程确保材料符合标准,库位与库存信息实时更新,并监控预警以防止缺货或超储。系统支持入库单、出库单操作以及调拨单处理,同时记录报废申请并追踪加工过程细节。通过追溯和成本核算模块精确计算原材料成本,工作流定义管理则规范业务流程确保效率。此系统旨在提升企业原材料管理水平,优化供应链运作。

4.2.1 原材料管理模块
原材料管理中角色包括普通员工与部门领导。普通员工进行数据录入、查阅执行及信息变更,而部门领导负责审核、统计分析等任务。此系统涉及多个模块:原材料管理(包含编码、名称、分类、规格、型号等字段)、供应商管理(含有编码、名称、联系人等)以及采购订单管理(包括订单号、所属供应商、预计交货日期)。库位管理和库存管理分别关注库位属性与库存数量变动,确保物资合理存放及适时流通。质量检验系统记录每批原材料的质量信息并制定处理措施;而入库单和出库单一览进出情况及其状态更新;调拨单则跟踪仓库间物料转移过程;库存预警机制监测潜在不足或过剩状况,并提供及时应对建议;价格管理追踪材料成本变动趋势,报废申请与追溯记录管理系统有效控制物资废弃流程。
原材料管理主要属性包括:原材料编码、原材料编码、原材料名称、所属分类、规格、型号、单位、品牌、安全库存、最大库存、最小库存、状态。

4.2.2 供应商管理模块
供应商管理中涉及的主要角色有普通员工和部门领导。普通员工负责录入、查阅及更新供应商信息,如编码、名称等;部门领导则进行数据审核与统计分析确保准确性与完整性。此模块具体用例包括:1) 供应商基本信息维护-添加/修改/删除供应商详情(姓名、联系方式等)。2) 数据验证检查-输入字段有效性和一致性校验。3) 审核流程管理-提交待审,领导审批并反馈结果。4) 查询统计功能-按条件检索供应商信息,并生成相关报表供决策参考。
供应商管理主要属性包括:供应商编码、供应商编码、供应商名称、联系人、联系电话、联系邮箱、地址、税号、银行账户、开户行、信用等级 (1-5)、状态。

4.2.3 供应商评价管理模块
供应商评价管理中涉及的角色包括普通员工和部门领导。普通员工负责录入、查阅执行并修改评价信息,而部门领导则审核这些数据并对统计结果进行分析。具体用例如下:1) 普通员工创建新评价记录时需选择所属供应商,并填写质量评分等各项指标;2) 普通员工可更新已有评价的任何字段内容如综合评分或评价意见;3) 部门领导审核普通员工提交的信息,确认无误后将状态更改为“已审阅”并保存修改。通过上述角色操作与功能实现确保供应商评价管理系统的正常运转及数据准确性。
供应商评价管理主要属性包括:供应商评价编码、所属供应商、评价日期、质量评分、交付评分、服务评分、价格评分、综合评分、评价人、评价意见。

4.2.4 采购订单管理模块
采购订单管理涉及的角色包括普通员工和部门领导。普通员工负责录入、查阅执行及信息变更,而部门领导则进行数据审核与统计分析。该模块详细描述如下:1. 订单创建-由供应商提交需求触发系统生成新订单编号并记录基本属性;2. 任务分配-采购人接收新订单后指派相应人员处理具体事务;3. 价格确认-普通员工对比多供应商报价完成选择过程,并将最终确认的价格录入系统,更新至订单;4. 审核批准-部门领导审核所有信息无误并签署审批意见;5. 订单执行-采购人安排相关人员进行下单操作直至交货日期。
采购订单管理主要属性包括:采购订单编码、订单编号、所属供应商、采购人、订单日期、预计交货日期、实际交货日期、订单状态、订单总金额。

4.2.5 (略)(查看更多请关注博主获取)
5. 系统实现
5.1 核心功能实现
5.1.1 系统登录
打开系统登录网址,输入账号、密码、验证码确定登录即可,登录界面如图所示。

5.1.2 原材料管理功能实现
原材料管理功能包括原材料列表、原材料统计。
在原材料列表中可以选择新增原材料、编辑原材料、删除原材料、搜索原材料等。原材料属性包括:原材料编码、原材料编码、原材料名称、所属分类、规格、型号、单位、品牌、安全库存、最大库存、最小库存、状态等。新增原材料界面如图所示:

在原材料统计中可以看到所属分类统计、规格统计、型号统计、状态统计,型号统计如图所示:

5.1.3 供应商管理功能实现
供应商管理功能包括供应商列表、供应商统计。
在供应商列表中可以选择新增供应商、编辑供应商、删除供应商、搜索供应商等。供应商属性包括:供应商编码、供应商编码、供应商名称、联系人、联系电话、联系邮箱、地址、税号、银行账户、开户行、信用等级 (1-5)、状态等。新增供应商界面如图所示:

在供应商统计中可以看到状态统计,状态统计如图所示:

5.1.4 供应商评价管理功能实现
供应商评价管理功能包括供应商评价列表、供应商评价统计。
在供应商评价列表中可以选择新增供应商评价、编辑供应商评价、删除供应商评价、搜索供应商评价等。供应商评价属性包括:供应商评价编码、所属供应商、评价日期、质量评分、交付评分、服务评分、价格评分、综合评分、评价人、评价意见等。新增供应商评价界面如图所示:

在供应商评价统计中可以看到所属供应商统计、评价日期年统计、评价日期月统计、评价日期日统计,评价日期年统计如图所示:

5.1.5 采购订单管理功能实现
采购订单管理功能包括采购订单列表、采购订单统计。
在采购订单列表中可以选择新增采购订单、编辑采购订单、删除采购订单、搜索采购订单等。采购订单属性包括:采购订单编码、订单编号、所属供应商、采购人、订单日期、预计交货日期、实际交货日期、订单状态、订单总金额等。新增采购订单界面如图所示:

在采购订单统计中可以看到所属供应商统计、订单日期年统计、订单日期月统计、订单日期日统计、预计交货日期年统计、预计交货日期月统计、预计交货日期日统计、实际交货日期年统计、实际交货日期月统计、实际交货日期日统计、订单状态统计,订单日期年统计如图所示:

5.1.6 (略)(查看更多请关注博主获取)
6. 福利来了!这些资源帮你省时间
需要项目源码和毕设论文的可以关注评论哈,同时也欢迎在评论区留言交流项目开发过程中遇到的问题,分享自己的开发经验。如果觉得本文对你有帮助,欢迎点赞、收藏、转发。
资源获取地址:[https://bishe.it87.cn/web/main/search.html?keyword=原材料管理智慧管理系统]
|
操作手册 |
毕设论文 |
答辩PPT |



896

被折叠的 条评论
为什么被折叠?



