
1. 为什么这个毕设项目值得你 pick ?
安全生产水利工程智慧管理系统的设计与实现,摆脱了传统“烂大街”选题的窠臼。该系统主要功能模块涵盖人员管理、设备管理及任务分配等多个方面,在提高工作效率的同时保证生产安全。普通员工和部门领导的角色分工明确,确保数据录入准确无误,并进行有效审核统计分析。 本系统的主要优势在于创新性和实用性:首先,在设计上引入了巡检计划管理和事故原因管理等模块,帮助相关部门及时发现并处理潜在问题;其次,通过设备维修管理及保养管理实现对关键资产的有效维护。与以往选题相比,该主题具有更强的实用价值和实际应用前景。 系统开发过程中采用了SpringMVC框架进行前后端分离设计,并使用MySQL数据库存储数据信息。功能模块化清晰、分工明确且难度适中,有利于零基础开发者快速入门并掌握项目开发流程;同时易于理解和操作的界面设计使得普通员工也能轻松上手使用该系统完成日常任务。 此外,本系统还注重用户体验和数据分析能力提升,在工作日志管理和事故管理等方面提供了详细记录功能,并通过数据可视化组件实现关键指标展示。通过对安全生产各环节的有效监控与分析,有助于提高整体管理水平并确保水利工程的安全运营。
2. 开发背景分析
行业背景:水利工程涉及面广,包括设计、施工及后期管理等多个环节。对于安全生产的重视日益增加,需确保工程人员安全与设备正常运行以避免安全事故的发生。现有管理系统功能单一或维护成本高,在数据统计分析和任务分配上效率低下。 开发意义:基于Java的安全生产水利工程智慧管理系统能够整合多种子系统,提供全面的数据管理和实时监控能力,有助于提升工作效率、加强安全管理并降低运营成本。通过集成巡检计划管理与设备保养记录等功能,实现智能化预警及决策支持;同时为部门领导提供数据分析工具以优化资源配置和提高管理水平。
3. 系统需求分析
安全生产水利工程智慧管理系统的主要功能包括:人员管理、人员资质管理、设备管理、设备参数管理、任务管理、任务分配管理、工作日志管理、巡检计划管理、巡检任务管理、巡检点管理、巡检项管理、巡检结果管理、巡检异常处理管理、事故管理、事故原因管理、应急预案管理、应急演练管理、设备维修管理、设备保养管理、考勤记录管理、请假申请管理、违规行为管理、培训计划管理、培训记录管理、安全标准管理、风险评估管理、监测点管理、监测指标管理、监测数据管理。
3.1 人员管理功能分析
人员管理包括数据录入、查询、变更与审核等功能。数据录入涉及基本信息如编码、姓名和联系方式;查询功能允许按条件检索信息,支持模糊匹配;信息变更涵盖更新状态、职务等变动;审核过程由部门领导执行确保准确性与时效性。系统还提供统计分析工具以生成人员分布报告及趋势图,并结合ECharts.js进行数据可视化呈现,便于管理层决策与优化人力资源配置。

3.2 人员资质管理功能分析
人员资质管理功能定义包括数据录入、查询与变更,审核及统计分析。数据录入时需填写人员编码、所属人员、资质类型等信息;查询支持按关键词或条件筛选展示相关信息;信息变更涵盖修改和删除操作,确保准确性及时效性;数据审核由部门领导执行以保证合法性合规性;统计分析则提供多种维度视角展现资质情况如类别分布时间趋势等。

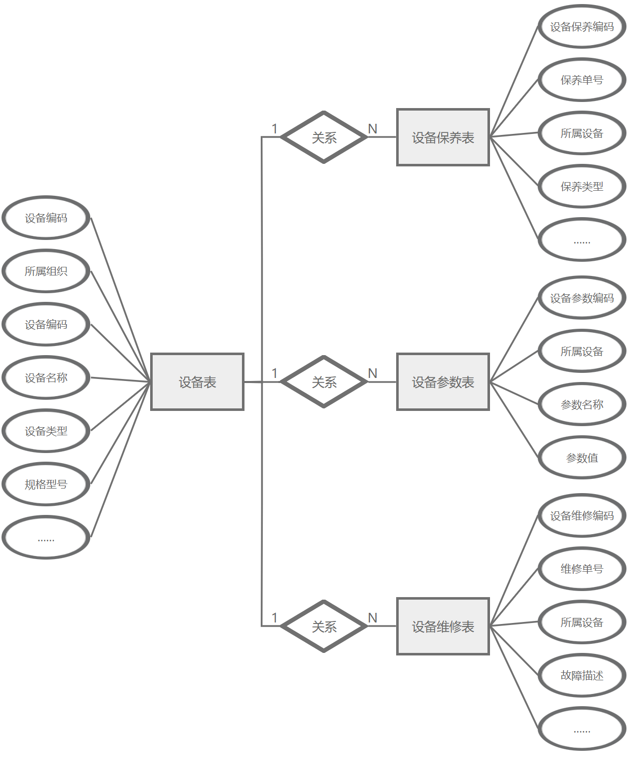
3.3 设备管理功能分析
设备管理功能定义包括数据录入、查询、变更和审核。首先通过表单或API接口实现设备基本信息(如编码、名称、类型、规格等)的录入,确保信息准确性与完整性;其次提供详尽的搜索条件以供快速精准查找设备记录,支持多维度统计分析展示设备状态及使用情况;再者允许对特定字段进行修改更新并验证新值合理性;最后部门领导可审核普通员工提交的数据变更请求,并给出审批意见。通过上述步骤确保数据流转高效准确且符合业务需求。

3.4 设备参数管理功能分析
设备参数管理主要字段属性包括:设备参数编码、所属设备、参数名称、参数值、参数单位。录入时需确保数据准确无误,查询功能支持条件筛选和模糊匹配以快速定位所需信息;变更操作仅限于具有相应权限的用户执行,并记录修改历史以便追溯;审核流程由指定人员进行验证确认后方可生效;统计分析提供设备性能趋势图及关键参数指标报告,辅助决策制定。

3.5 (略)(查看更多请关注博主获取)
4. 系统设计
4.1 系统架构设计
三层架构设计将系统划分为UI表示层、业务逻辑层和数据访问层。UI表示层负责展示界面及用户交互,使用HTML5, CSS3与JavaScript实现;业务逻辑层处理业务规则,包括人员管理等模块功能;数据访问层则连接数据库MySQL,进行CRUD操作。此架构优势在于职责分离,便于维护与扩展,提升代码可读性,并简化开发流程。UI表示层仅需关注视图展示及用户交互,无需考虑具体实现细节;业务逻辑层专注于处理逻辑和规则,确保系统功能正确执行;数据访问层则专注数据库事务操作,保障数据准确性和完整性。

4.2 功能模块设计
安全生产水利工程智慧管理系统旨在提升水利工程项目的安全管理水平。该系统包含人员管理、资质管理、设备管理等23个功能模块,覆盖从员工基本信息录入到考勤记录统计的全流程。通过SpringMVC框架和MySQL数据库实现高效数据处理与存储;采用ECharts.js进行数据可视化以辅助决策分析。每个模块设计严格遵循需求分析结果,并确保角色权限分离,保障系统安全稳定运行。

4.2.1 人员管理模块
人员管理中涉及的角色包括普通员工和部门领导。角色用例如下:1) 普通员工能查看、录入及更新个人基本信息,如姓名、性别等;2) 部门领导可审核并修改下属信息,并进行数据统计分析。模块详细描述为: 包含人员编码、所属组织、姓名等多项字段属性, 允许普通员工进行基本资料的维护与查询操作; 同时部门领导具有权限审查及批量处理功能,能够对整个团队的信息进行全面管控。
人员管理主要属性包括:人员编码、所属组织、姓名、性别、身份证号、出生日期、联系电话、邮箱、联系地址、所属部门、所属职位、入职日期、状态。

4.2.2 人员资质管理模块
人员资质管理参与角色包括普通员工和部门领导。普通员工负责录入、查阅执行及信息变更等操作,具体用例有:输入新资质数据;更新已有资质记录;删除不适用的旧资格证书;查询特定员工的所有资质详情。部门领导则进行审核与统计分析工作,主要涉及用例如:审批员工提交的新资质申请或修改请求;汇总团队成员的整体资质状况以供决策参考;验证上传文件的真实性及有效性等。
人员资质管理主要属性包括:人员资质编码、所属人员、资质类型、资质名称、资质编号、发证机构、发证日期、有效期至、状态。

4.2.3 设备管理模块
设备管理角色用例中,普通员工负责录入和更新设备信息如购买日期、启用日期等;部门领导审核这些数据确保准确性。具体模块包括:1) 设备基本信息维护——添加或修改设备编码、名称与类型等详细属性2) 购买记录追踪——登记并查阅每台设备的购置详情3) 安装及使用状态监控——更新与查看安装位置和启用日期4) 维修保养跟踪——录入维修内容,费用,并查询维护历史5) 设备报废处理——确认报废条件并向相关部门提交申请6) 资产管理报表生成——自动生成设备资产状况报告以供高层决策。
设备管理主要属性包括:设备编码、所属组织、设备编码、设备名称、设备类型、规格型号、生产厂家、购买日期、安装日期、启用日期、质保期(月)、安装位置、所属管理部门、所属责任人、状态。

4.2.4 设备参数管理模块
设备参数管理中参与的角色主要包括系统管理员、普通员工和部门领导。角色用例如下:1) 系统管理员负责添加、修改及删除设备参数,确保数据准确;2) 普通员工可查阅所属设备的当前参数值;3) 部门领导审核设备参数变更申请,并进行最终确认;4) 设备维护人员依据更新后的参数值调整维护策略。详细描述包括:系统管理员通过界面输入新参数或选择修改现有记录,提交后由数据库处理并反馈结果;普通员工访问相应模块查看指定设备的实时参数信息以执行任务;部门领导审核变更请求时需核对数据合理性,并在确认无误后批准更新操作,确保生产安全。
设备参数管理主要属性包括:设备参数编码、所属设备、参数名称、参数值、参数单位。

4.2.5 (略)(查看更多请关注博主获取)
5. 系统实现
5.1 核心功能实现
5.1.1 系统登录
打开系统登录网址,输入账号、密码、验证码确定登录即可,登录界面如图所示。

5.1.2 人员管理功能实现
人员管理功能包括人员列表、人员统计。
在人员列表中可以选择新增人员、编辑人员、删除人员、搜索人员等。人员属性包括:人员编码、所属组织、姓名、性别、身份证号、出生日期、联系电话、邮箱、联系地址、所属部门、所属职位、入职日期、状态等。新增人员界面如图所示:

在人员统计中可以看到性别统计、出生日期年统计、出生日期月统计、出生日期日统计、入职日期年统计、入职日期月统计、入职日期日统计、状态统计,出生日期年统计如图所示:

5.1.3 人员资质管理功能实现
人员资质管理功能包括人员资质列表、人员资质统计。
在人员资质列表中可以选择新增人员资质、编辑人员资质、删除人员资质、搜索人员资质等。人员资质属性包括:人员资质编码、所属人员、资质类型、资质名称、资质编号、发证机构、发证日期、有效期至、状态等。新增人员资质界面如图所示:

在人员资质统计中可以看到所属人员统计、资质类型统计、发证日期年统计、发证日期月统计、发证日期日统计、状态统计,资质类型统计如图所示:

5.1.4 设备管理功能实现
设备管理功能包括设备列表、设备统计。
在设备列表中可以选择新增设备、编辑设备、删除设备、搜索设备等。设备属性包括:设备编码、所属组织、设备编码、设备名称、设备类型、规格型号、生产厂家、购买日期、安装日期、启用日期、质保期(月)、安装位置、所属管理部门、所属责任人、状态等。新增设备界面如图所示:

在设备统计中可以看到设备类型统计、规格型号统计、购买日期年统计、购买日期月统计、购买日期日统计、安装日期年统计、安装日期月统计、安装日期日统计、启用日期年统计、启用日期月统计、启用日期日统计、状态统计,规格型号统计如图所示:

5.1.5 设备参数管理功能实现
设备参数管理功能包括设备参数列表、设备参数统计。
在设备参数列表中可以选择新增设备参数、编辑设备参数、删除设备参数、搜索设备参数等。设备参数属性包括:设备参数编码、所属设备、参数名称、参数值、参数单位等。新增设备参数界面如图所示:

在设备参数统计中可以看到所属设备统计,所属设备统计如图所示:

5.1.6 (略)(查看更多请关注博主获取)
6. 福利来了!这些资源帮你省时间
需要项目源码和毕设论文的可以关注评论哈,同时也欢迎在评论区留言交流项目开发过程中遇到的问题,分享自己的开发经验。如果觉得本文对你有帮助,欢迎点赞、收藏、转发。
|
操作手册 |
毕设论文 |
答辩PPT |




被折叠的 条评论
为什么被折叠?



