
1. 为什么这个毕设项目值得你 pick ?
军事运输智慧管理系统结合了当前军事物流管理的实际需求,相较于传统选题更具创新性和实用性。该系统涵盖了任务管理、人员资源管理等23个主要功能模块,并通过SpringMVC框架和MySQL数据库实现了高效的数据管理和业务流程控制。每个模块的功能划分明确且操作便捷,旨在提升军事运输的智能化水平与应急反应能力。普通员工负责日常数据处理及执行,而部门领导则进行审核分析;系统还提供了丰富的报表管理、安全检查等功能,确保军事物资的安全及时运送和绩效考核的有效实施。相较于其他选题,该管理系统不仅能够大大提高工作效率,还能显著降低人为错误带来的风险,适合任何具有一定Java基础的开发人员轻松上手并快速实现项目目标。
2. 开发背景分析
行业背景:军事运输智慧管理系统为现代战争提供了高效、精准的后勤保障。随着信息化建设不断推进,各国军队对信息系统的依赖程度日益增加,传统的人工管理模式难以满足快速响应和智能化决策的需求。 意义:开发该系统有助于优化资源配置,提升任务执行效率;通过实时监控与数据分析,能够及时发现并解决运输过程中可能出现的问题;增强军事基地间的协同作战能力。具体而言,在任务管理中实现高效调度以保障各类物资的精准投放;在人员资源、车辆及船舶管理上确保每件设备处于最佳状态,减少故障率和维护成本;通过对路线路径与统计报表分析提高整体运输效率并降低安全隐患。
3. 系统需求分析
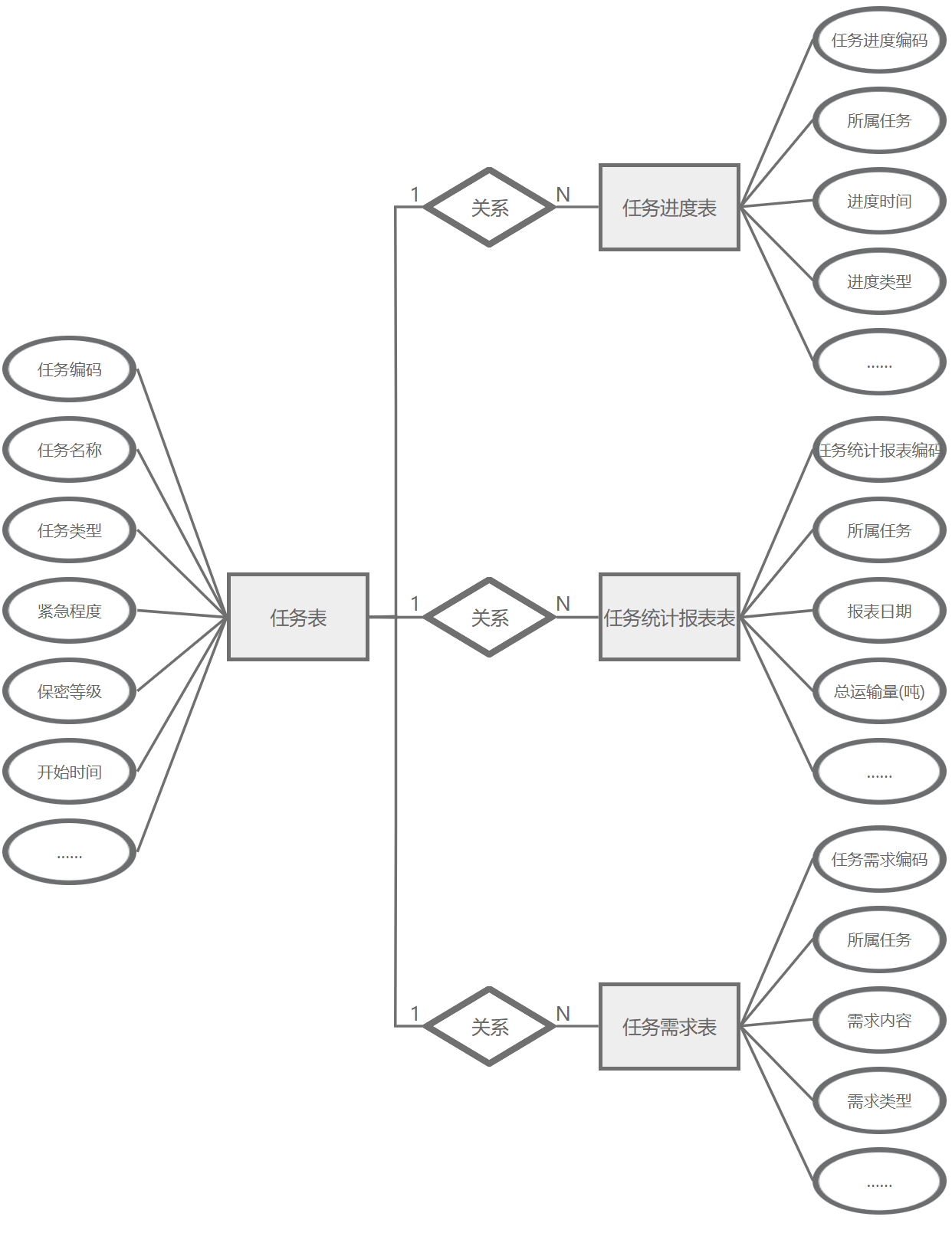
军事运输智慧管理系统的主要功能包括:任务管理、任务需求管理、人员资源管理、军事基地管理、运输计划管理、运输任务分配管理、车辆运输工具管理、船舶运输工具管理、军事物资管理、供应商管理、采购订单管理、支援保障计划管理、支援保障资源管理、运输路线管理、路线途径点管理、任务统计报表管理、运输工具使用报表管理、安全事故管理、安全检查管理、绩效考核指标管理、绩效考核结果管理、任务进度管理、运输位置记录管理、账单管理、对账管理、审批流程管理、审批申请管理、通知公告管理、通知接收管理、知识库文章管理、反馈管理。
3.1 任务管理功能分析
任务管理功能定义包括数据录入、查询执行、信息变更及审核。普通员工负责输入任务编码、名称、类型等基本信息,部门领导则进行审核确保准确性;通过系统查找特定的任务以获取详细情况或更新进度状态,同时记录创建和修改人员以便追溯责任。统计分析模块汇总各项关键指标如紧急程度分布、保密等级分类与完成率,并生成报表供决策参考。

3.2 任务需求管理功能分析
任务需求管理主要字段属性包括:任务需求编码、所属任务、需求内容、需求类型、状态和创建人。普通员工录入数据,记录具体需求;部门领导审核确保准确性和合理性;系统支持查询特定任务的需求列表并可按时间或状态进行筛选;信息变更需经过审批流程更新状态与描述;统计分析功能汇总各任务的需求量及需求变化趋势供决策参考。

3.3 人员资源管理功能分析
人员资源管理功能定义包括数据录入、查询、变更及审核。普通员工负责基本信息如姓名、性别、年龄等输入,部门领导进行信息审查和更新确认;系统支持快速检索特定条件的记录,并展示详细的个人资料。修改后需经审批才能生效。统计分析模块汇总不同维度的数据,提供人员分布情况、职位结构比例等报表,辅助决策制定。

3.4 军事基地管理功能分析
军事基地管理功能定义:数据录入包括编码、名称等基本信息;查询通过编号或名称获取详细信息,变更涉及状态更新及个人信息修改,审核由部门领导进行确认。统计分析涵盖各基地任务量与资源分配情况,并生成报表供决策参考。

3.5 (略)(查看更多请关注博主获取)
4. 系统设计
4.1 系统架构设计
三层架构设计将应用程序分解为UI表示层、业务逻辑层和数据访问层。UI表示层负责用户界面的展示与交互,采用HTML5配合JavaScript实现动态效果并使用ECharts.js进行图表可视化;业务逻辑层处理所有应用逻辑操作如任务管理等,并确保两个层级间的数据交换遵循预定的标准;数据访问层则专注于数据库操作,利用SpringMVC和MySql完成信息存储及检索。这种设计优势在于清晰分离了关注点提高了代码的可维护性和扩展性,同时便于团队协作提升开发效率。

4.2 功能模块设计
军事运输智慧管理系统旨在提升军事物资和人员的高效有序运送。系统通过任务管理、需求管理等模块,实现从计划到执行全过程跟踪;运用车辆/船舶工具及路线数据管理,优化资源配置与调度策略;结合采购订单及供应商管理确保供应链稳定可靠;并通过绩效考核指标评估整体运营效能。该系统的开发基于SpringMVC框架和MySQL数据库,功能覆盖全面且逻辑清晰,有助于提高军事运输效率并保障安全,满足军队后勤需求的同时也便于管理人员的统计分析与决策支持。

4.2.1 任务管理模块
任务管理模块中参与的角色包括普通员工和部门领导。普通员工负责录入、查阅执行及信息变更,具体用例为:创建新任务、修改任务详情、结束任务并更新状态;部门领导则进行数据审核与统计分析,如审批任务,检查任务进度,并生成报表。
任务管理主要属性包括:任务编码、任务名称、任务类型、紧急程度、保密等级、开始时间、结束时间、任务状态、创建人、更新人。

4.2.2 任务需求管理模块
任务需求管理中参与的角色用例包括:普通员工创建、修改和查询任务需求;部门领导审核和统计分析。具体描述为:1. 普通员工输入所属任务编码,填写需求内容与类型后提交,系统自动生成唯一的需求编码并记录创建人信息。2. 部门领导查看待审列表,根据实际情况进行审批或驳回,并更新状态字段;3. 系统提供统计报表功能,支持按时间段、需求类型等维度汇总任务需求数据,生成分析报告供决策参考。
任务需求管理主要属性包括:任务需求编码、所属任务、需求内容、需求类型、状态、创建人。

4.2.3 人员资源管理模块
人员资源管理涉及普通员工和部门领导两个角色。普通员工负责录入、查阅执行及信息变更,具体操作包括添加新成员、修改个人信息等;部门领导则进行数据审核与统计分析,确保信息安全准确。此模块详细描述了不同角色在系统中扮演的具体任务及其相互协作方式,以实现高效的数据管理。
人员资源管理主要属性包括:人员资源编码、人员编号、姓名、性别、年龄、军衔、职位、部门、电话号码、身份证号、状态、创建人、更新人。

4.2.4 军事基地管理模块
军事基地管理角色用例:普通员工可查看、添加或修改基地信息;部门领导则审核新增或变更的基地记录。模块详细描述包括输入验证确保数据正确,输出展示清晰规范。系统设计中需考虑权限控制与审计追踪,保证操作透明且安全。数据库字段涵盖所有必要属性以支持业务需求,并通过索引优化提高查询性能。
军事基地管理主要属性包括:军事基地编码、基地编号、基地名称、基地类型、省份、城市、区县、详细地址、联系人、联系电话、状态、创建人、更新人。

4.2.5 (略)(查看更多请关注博主获取)
5. 系统实现
5.1 核心功能实现
5.1.1 系统登录
打开系统登录网址,输入账号、密码、验证码确定登录即可,登录界面如图所示。

5.1.2 任务管理功能实现
任务管理功能包括任务列表、任务统计。
在任务列表中可以选择新增任务、编辑任务、删除任务、搜索任务等。任务属性包括:任务编码、任务名称、任务类型、紧急程度、保密等级、开始时间、结束时间、任务状态、创建人、更新人等。新增任务界面如图所示:

在任务统计中可以看到任务类型统计、紧急程度统计、保密等级统计、开始时间年统计、开始时间月统计、开始时间日统计、结束时间年统计、结束时间月统计、结束时间日统计、任务状态统计,紧急程度统计如图所示:

5.1.3 任务需求管理功能实现
任务需求管理功能包括任务需求列表、任务需求统计。
在任务需求列表中可以选择新增任务需求、编辑任务需求、删除任务需求、搜索任务需求等。任务需求属性包括:任务需求编码、所属任务、需求内容、需求类型、状态、创建人等。新增任务需求界面如图所示:

在任务需求统计中可以看到所属任务统计、需求类型统计、状态统计,所属任务统计如图所示:

5.1.4 人员资源管理功能实现
人员资源管理功能包括人员资源列表、人员资源统计。
在人员资源列表中可以选择新增人员资源、编辑人员资源、删除人员资源、搜索人员资源等。人员资源属性包括:人员资源编码、人员编号、姓名、性别、年龄、军衔、职位、部门、电话号码、身份证号、状态、创建人、更新人等。新增人员资源界面如图所示:

在人员资源统计中可以看到性别统计、状态统计,性别统计如图所示:

5.1.5 军事基地管理功能实现
军事基地管理功能包括军事基地列表、军事基地统计。
在军事基地列表中可以选择新增军事基地、编辑军事基地、删除军事基地、搜索军事基地等。军事基地属性包括:军事基地编码、基地编号、基地名称、基地类型、省份、城市、区县、详细地址、联系人、联系电话、状态、创建人、更新人等。新增军事基地界面如图所示:

在军事基地统计中可以看到基地类型统计、状态统计,基地类型统计如图所示:

5.1.6 (略)(查看更多请关注博主获取)
6. 福利来了!这些资源帮你省时间
需要项目源码和毕设论文的可以关注评论哈,同时也欢迎在评论区留言交流项目开发过程中遇到的问题,分享自己的开发经验。如果觉得本文对你有帮助,欢迎点赞、收藏、转发。
资源获取地址:[https://bishe.it87.cn/web/main/search.html?keyword=军事运输智慧管理系统]
|
操作手册 |
毕设论文 |
答辩PPT |




被折叠的 条评论
为什么被折叠?



