
1. 为什么这个毕设项目值得你 pick ?
公安系统出租车智慧管理系统主要功能模块涵盖了从公司到驾驶员再到出城登记的全面管理,实现了对出租车行业的精细化管理和监管。与传统选题相比,该题目创新性地结合了现代信息技术手段,并且具有很强的应用价值和实用性,在实际应用中能够显著提高工作效率和服务质量。 本系统的开发难度适中,功能模块划分清晰明了,适合零基础开发者学习掌握。系统采用SpringMVC框架进行后端开发,MySQL数据库存储数据信息;前端则通过HTML、CSS以及JavaScript实现交互界面,并使用ECharts.js等组件完成可视化展示。系统设计从需求分析出发,经过详细的设计和实施最终完成了功能的落地。 该系统的应用能够有效提升公安部门对出租车行业的管理效率与服务质量,在实际运行中展现出强大的实用性和便捷性,是当前背景下值得深入研究的一个重要课题。
2. 开发背景分析
开发公安系统出租车智慧管理系统基于当前城市交通管理和治安维护的需求,随着科技的进步和数据管理技术的发展,传统的管理模式已无法满足现代城市的高效治理要求。该系统的建设旨在提升警务工作效率和服务质量,通过信息化手段实现对出租车行业的精细化管理。系统能够实时监控车辆信息、驾驶员资质及行车状况,有助于预防交通事故的发生,并为案件侦破提供技术支持;同时还能提高部门领导的数据审核和统计分析效率,确保数据的准确性与及时性。这种智慧化管理模式不仅提升了公共服务水平,也为公安机关提供了强有力的科技支撑,在维护社会稳定方面发挥着重要作用。
3. 系统需求分析
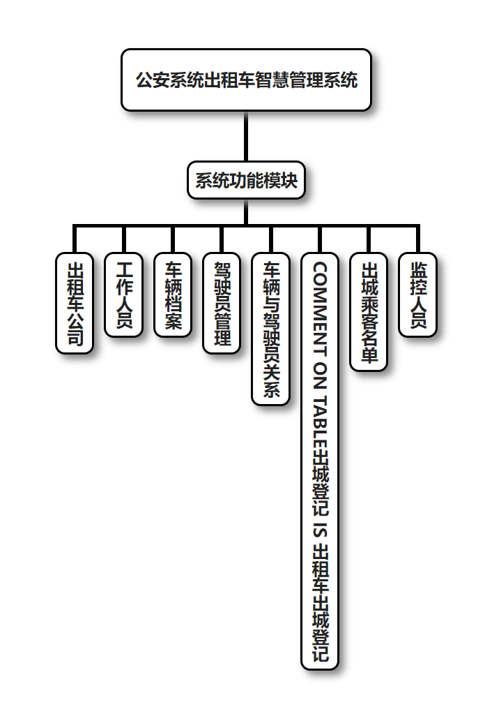
公安系统出租车智慧管理系统的主要功能包括:出租车公司管理、工作人员管理、车辆档案管理、驾驶员管理、车辆与驾驶员关系管理、COMMENT ON TABLE出城登记 IS 出租车出城登记管理、出城乘客名单管理、监控人员管理。
3.1 出租车公司管理功能分析
出租车公司管理功能定义包括数据录入、查询执行、信息变更、审核统计。具体字段属性涵盖编码、名称、地址等基本信息,支持企业员工录入新公司或修改已有公司的详细资料;提供分页查询和条件筛选以检索特定公司记录,并可导出报表;允许更新联系人与联系方式及状态变动;设置部门领导角色进行数据验证确保准确性并生成统计报告。

3.2 工作人员管理功能分析
工作人员管理功能定义包括:数据录入时需输入员工编码、所属公司、姓名、性别等基本信息;查询功能支持按员工状态、部门或职位条件检索相关信息,便于快速定位所需人员;信息变更模块允许对已录员工的信息进行修改与更新;数据审核环节由部门领导负责验证员工资料的准确性和完整性;统计分析则提供多样化的报表生成工具供管理层决策参考。

3.3 车辆档案管理功能分析
车辆档案管理功能定义包括数据录入、查询、变更、审核及统计分析。在数据录入方面,系统提供表单界面供管理员输入车辆信息如公司名称、车牌号等,并生成唯一编码保存至数据库;查询时支持模糊搜索与多条件组合查询,满足不同需求;信息变更需先审批后修改,确保准确性;数据审核由部门领导进行确认无误后再提交;统计分析功能可自定义报表模板对车况进行全面数据分析展示图表便于决策。

3.4 驾驶员管理功能分析
驾驶员管理功能定义包括数据录入、查询执行、信息变更、审核与统计分析。通过SpringMVC框架实现司机基本信息(姓名、性别等)、从业资格证详情及公司分配的录入,确保所有字段正确无遗漏;提供高效的检索机制以快速定位特定员工记录,支持按条件筛选和模糊搜索;允许更新或删除现有数据,并进行版本控制跟踪修改历史;审核机制用于检查提交更改的有效性与合规性,保障信息准确可靠;统计分析功能则生成各类报告展示驾驶员绩效、出勤情况及资质状态等关键指标,为决策提供依据。

3.5 (略)(查看更多请关注博主获取)
4. 系统设计
4.1 系统架构设计
三层架构设计通过将系统划分为UI表示层、业务逻辑层和数据访问层,实现各层次之间的解耦。UI表示层负责展示界面及与用户的交互,使用HTML, CSS, JavaScript等技术;优势在于页面更新不影响后端逻辑。业务逻辑层处理具体事务逻辑如参数校验、业务规则判断,避免了前后台直接通信导致的代码重复;优点是使得业务逻辑更加清晰易维护。数据访问层负责数据库操作与DAO设计,实现对底层存储系统的抽象化管理,便于替换不同的持久化技术或数据库类型。三层架构通过模块划分提高了软件开发效率和可扩展性,并且方便团队协作分工提高工作效率。

4.2 功能模块设计
为什么要选择这个题目:公安系统出租车智慧管理系统是城市管理的重要组成部分,旨在提高交通管理效率和透明度。开发背景分析显示当前系统的功能模块较为单一且信息化程度不足,通过引入先进的技术手段可以大幅提升管理水平和服务质量。 需求分析中发现现有管理模式存在数据录入繁琐、信息更新滞后等问题,亟需一套高效的信息化管理系统进行改造升级。系统设计方面将采用SpringMVC框架和MySQL数据库以实现高效的数据处理与存储,并结合JavaScript及ECharts.js提升用户体验;普通员工主要负责基础资料的录入与维护,而部门领导则侧重于数据审核分析。 出租车公司管理模块可快速查询并更新相关信息如注册资本、成立日期等。工作人员管理模块支持添加新成员或调整其职务状态等功能操作。车辆档案管理系统用于记录和追踪每一辆车的基本信息及维修保养情况;驾驶员管理模块方便录入与查看司机资质证明材料,确保每名运营者符合标准要求。 车辆与驾驶员关系管理使两者之间的绑定更加清晰有效,并可直观地展示当前合作状况。出城登记管理涵盖详细行程安排以便后续跟进监督,而乘客名单则对每次出行的具体人员进行精准记录;监控人员管理系统有助于加强现场监管力度和应急响应速度。 通过上述功能模块的实现可以显著提高公安系统出租车智慧管理系统的整体效能及用户满意度,并为未来的持续优化提供坚实基础。

4.2.1 出租车公司管理模块
出租车公司管理模块中主要参与角色包括普通员工和部门领导。普通员工负责录入、查阅及修改数据,具体用例如下:输入新增出租车公司的信息(如公司名称、地址等),审核通过后保存至数据库;查询已有的出租车公司记录以供参考或确认无误后再做变更操作;更新已存在的出租车公司相关信息(如联系人电话号码变动)。部门领导则负责对普通员工录入的数据进行审核,确保数据准确性和完整性。此外,他们还需要根据业务需求定期统计分析特定时间段内各公司的运营情况,生成报表并提供给上级管理层决策参考。在系统设计时需考虑权限控制机制以保证信息安全,并实现高效便捷的操作流程满足实际应用场景要求。
出租车公司管理主要属性包括:出租车公司编码、公司名称、公司地址、联系人、联系电话、营业执照号码、注册资本(万元)、成立日期、公司状态。

4.2.2 工作人员管理模块
工作人员管理角色用例分析:普通员工负责录入、查阅与修改个人信息;部门领导审核信息及进行数据分析。模块详细描述包括:1. 普通员工角色实现员工基本信息的增删改查,确保数据准确性;2. 部门领导角色对员工信息进行全面审查,并导出统计报表以供决策参考;3. 系统设计时考虑权限控制与安全性措施,保障敏感信息不被泄露。
工作人员管理主要属性包括:工作人员编码、所属公司、姓名、性别、身份证号码、联系电话、联系地址、部门、职位、入职日期、员工状态。

4.2.3 车辆档案管理模块
车辆档案管理参与的角色主要包括出租车公司和工作人员。角色用例如下: 1. 出租车公司将基本信息录入系统,如车牌号、品牌型号等; 2. 工作人员进行信息审核确认,并更新状态(正常/维修); 3. 车辆年检时,工作人员需记录最近年检日期并检查车辆是否通过年检。上述用例确保了数据的准确性和时效性,提升了管理效率和安全性。
车辆档案管理主要属性包括:车辆档案编码、所属公司、车牌号、车辆类型、品牌型号、车辆识别代码(VIN)、发动机号、注册日期、车身颜色、核定载客人数、车辆状态、最近年检日期、保险到期日期。

4.2.4 驾驶员管理模块
普通员工负责录入驾驶员基本信息,更新联系电话和地址;部门领导审核信息并统计分析。角色用例:1) 普通员工创建新驾驶员记录;2) 部门领导审批新增或修改的驾驶员记录;3) 普通员工查看、修改现有驾驶员详情;4) 部门领导生成驾驶员状态报表,监控人员管理主要负责监督工作人员操作合规性。
驾驶员管理主要属性包括:驾驶员编码、所属公司、姓名、性别、身份证号码、联系电话、联系地址、驾驶证号码、准驾车型、驾驶证发证日期、驾驶证有效期至、出租车从业资格证号、从业资格证发证日期、从业资格证有效期至、驾驶员状态。

4.2.5 (略)(查看更多请关注博主获取)
5. 系统实现
5.1 核心功能实现
5.1.1 系统登录
打开系统登录网址,输入账号、密码、验证码确定登录即可,登录界面如图所示。

5.1.2 出租车公司管理功能实现
出租车公司管理功能包括出租车公司列表、出租车公司统计。
在出租车公司列表中可以选择新增出租车公司、编辑出租车公司、删除出租车公司、搜索出租车公司等。出租车公司属性包括:出租车公司编码、公司名称、公司地址、联系人、联系电话、营业执照号码、注册资本(万元)、成立日期、公司状态等。新增出租车公司界面如图所示:

在出租车公司统计中可以看到成立日期年统计、成立日期月统计、成立日期日统计、公司状态统计,成立日期月统计如图所示:

5.1.3 工作人员管理功能实现
工作人员管理功能包括工作人员列表、工作人员统计。
在工作人员列表中可以选择新增工作人员、编辑工作人员、删除工作人员、搜索工作人员等。工作人员属性包括:工作人员编码、所属公司、姓名、性别、身份证号码、联系电话、联系地址、部门、职位、入职日期、员工状态等。新增工作人员界面如图所示:

在工作人员统计中可以看到性别统计、入职日期年统计、入职日期月统计、入职日期日统计、员工状态统计,入职日期日统计如图所示:

5.1.4 车辆档案管理功能实现
车辆档案管理功能包括车辆档案列表、车辆档案统计。
在车辆档案列表中可以选择新增车辆档案、编辑车辆档案、删除车辆档案、搜索车辆档案等。车辆档案属性包括:车辆档案编码、所属公司、车牌号、车辆类型、品牌型号、车辆识别代码(VIN)、发动机号、注册日期、车身颜色、核定载客人数、车辆状态、最近年检日期、保险到期日期等。新增车辆档案界面如图所示:

在车辆档案统计中可以看到车辆类型统计、品牌型号统计、注册日期年统计、注册日期月统计、注册日期日统计、车辆状态统计、最近年检日期年统计、最近年检日期月统计、最近年检日期日统计、保险到期日期年统计、保险到期日期月统计、保险到期日期日统计,品牌型号统计如图所示:

5.1.5 驾驶员管理功能实现
驾驶员管理功能包括驾驶员列表、驾驶员统计。
在驾驶员列表中可以选择新增驾驶员、编辑驾驶员、删除驾驶员、搜索驾驶员等。驾驶员属性包括:驾驶员编码、所属公司、姓名、性别、身份证号码、联系电话、联系地址、驾驶证号码、准驾车型、驾驶证发证日期、驾驶证有效期至、出租车从业资格证号、从业资格证发证日期、从业资格证有效期至、驾驶员状态等。新增驾驶员界面如图所示:

在驾驶员统计中可以看到性别统计、驾驶证发证日期年统计、驾驶证发证日期月统计、驾驶证发证日期日统计、从业资格证发证日期年统计、从业资格证发证日期月统计、从业资格证发证日期日统计、驾驶员状态统计,驾驶证发证日期日统计如图所示:

5.1.6 (略)(查看更多请关注博主获取)
6. 福利来了!这些资源帮你省时间
需要项目源码和毕设论文的可以关注评论哈,同时也欢迎在评论区留言交流项目开发过程中遇到的问题,分享自己的开发经验。如果觉得本文对你有帮助,欢迎点赞、收藏、转发。
资源获取地址:[https://bishe.it87.cn/web/main/search.html?keyword=公安系统出租车智慧管理系统]
|
操作手册 |
毕设论文 |
答辩PPT |




被折叠的 条评论
为什么被折叠?



