
1. 为什么这个毕设项目值得你 pick ?
公园用户智慧管理系统旨在提升传统管理方式的效率与智能化水平,它不仅包含了会员、活动及订单等核心功能模块,还特别加入了在线客服和消息推送系统,为管理部门提供了全面的数据支持。相较于常见的选题,本项目具有明显的创新性和实用性:首先,在线客服会话管理和消息推送系统的加入使得沟通更加便捷高效;其次,通过ECharts.js实现数据可视化,使信息展示更具直观性与易读性。此外,所有功能模块均采用SpringMVC开发框架和MySQL数据库进行构建,确保系统稳定可靠的同时降低了开发难度,便于零基础开发者快速上手学习实践。本项目不仅能够满足公园管理的实际需求,还为其他类型的管理系统提供了宝贵的经验借鉴和技术支持。
2. 开发背景分析
开发公园用户智慧管理系统的行业背景在于现代科技的发展推动了各行各业的信息化进程,其中休闲娱乐产业也不例外。随着城市化进程加快和人们生活水平提升,公园作为市民亲近自然、放松心情的重要场所,其管理和运营模式亟需升级以提供更好的服务体验。系统意义则体现在能够实现会员精细化管理、提高工作效率并确保数据安全。通过引入智能化手段如在线客服及消息推送功能,可增强用户体验;同时借助数据分析能力进行精准营销和优化资源分配,为公园运营商带来显著经济效益和社会效益。
3. 系统需求分析
公园用户智慧管理系统的主要功能包括:会员管理、会员个人详细管理、公园管理、公园区域管理、图片管理、公告管理、活动管理、活动报名管理、会员反馈管理、订单管理、订单项目管理、支付日志管理、备份日志管理、还原日志管理、在线客服会话管理、在线客服消息管理、消息推送管理。
3.1 会员管理功能分析
会员管理:录入新会员信息,包括编码、姓名等;查询特定或所有成员详细资料;变更个人信息如地址及状态;审核普通员工提交的数据以确保准确性;统计分析会员分布和行为模式,如级别构成与活跃度。

3.2 会员个人详细管理功能分析
会员个人详细管理功能定义:录入时需填写主要字段属性,确保信息准确无误;查询可依据所属会员、身份证号码等条件获取具体详情;变更操作仅限会员本人或部门领导进行审核确认后执行;数据录入与修改须通过系统严格校验机制保障数据质量。统计分析则基于各类关键指标生成图表展示用户行为趋势和偏好,帮助管理部门制定优化策略。

3.3 公园管理功能分析
公园管理主要字段属性包括:公园编码、公园名称、地址、经度纬度、开放时间、关闭时间描述状态最大容量当前游客数量。通过录入系统可添加新公园信息,审核员需对新增记录进行验证;查询功能支持根据关键词或具体条件获取特定数据;变更操作允许修改已存在记录的详细内容如描述更新等;审核流程确保数据准确性和合规性;统计分析模块则提供多种报表以帮助管理者了解游客流量分布、热门活动区域及其他运营情况,提升管理效率。

3.4 公园区域管理功能分析
公园区域管理功能定义包括:录入公园区域编码、所属公园、区域名称及描述,审核信息并更新状态;查询特定或全部 park 区域详情,支持按条件筛选和排序。变更区域相关信息如名称、类型等,并记录修改历史;部门领导进行数据复核与统计分析,生成游客分布报告以辅助决策,确保系统安全稳定运行。

3.5 (略)(查看更多请关注博主获取)
4. 系统设计
4.1 系统架构设计
三层架构设计将系统划分为UI表示层、业务逻辑层和数据访问层。UI表示层负责展示界面及与用户交互,使用HTML5+CSS3实现响应式布局并结合JavaScript处理动态效果;业务逻辑层基于SpringMVC框架,提供服务接口管理各项功能模块操作如会员和个人详细信息维护、公园管理和活动报名等,并进行权限控制和数据校验。此设计分离关注点提高代码可读性和复用性;数据访问层采用JDBC连接MySQL数据库实现CRUD操作及复杂查询优化性能。三层架构优势在于清晰职责划分,易于团队协作开发,便于后期系统维护与扩展升级。

4.2 功能模块设计
公园用户智慧管理系统旨在提供全面的管理功能,包括会员、活动和支付等。选择此题目是因为当前市场上缺乏一套完整的针对公园用户的智慧系统解决方案。本系统主要包含以下模块:1. 会员管理与个人详细信息管理;2. 公园及区域管理;3. 图片管理和公告发布;4. 活动组织相关,如报名、费用等;5. 反馈处理和订单跟踪;6. 支付日志记录以及备份还原功能。通过采用SpringMVC框架并结合MySQL数据库的使用,系统实现了高效的数据管理与查询能力。普通员工专注于录入及维护数据,而部门领导则负责审核、分析统计等工作。此外,还包括在线客服会话管理和消息推送等功能以增强用户体验和互动性。此系统的实现将极大地提高公园运营效率和服务水平。

4.2.1 会员管理模块
会员管理模块中包括普通员工和部门领导两个角色。普通员工负责数据录入、查阅执行及信息变更,具体用例为:新增会员(包含填写所有字段)、编辑已有会员信息(更新真实姓名、手机号码等关键内容)、删除会员账户或冻结解冻状态调整;而部门领导则承担审核与统计分析职责,如对修改后的会员资料进行审批确认以及定期生成会员数据报表。模块详细描述包括:1. 新增会员-录入所有字段确保准确无误2. 编辑已有会员信息-更新关键内容并保存3. 删除或冻结会员账户4. 审核待审会员变更5. 生成和导出会员数据报告6. 统计分析各类会员指标
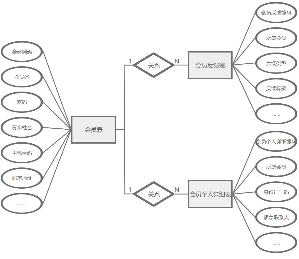
会员管理主要属性包括:会员编码、会员名、密码、真实姓名、手机号码、邮箱地址、性别、出生日期、注册时间、状态、积分、头像URL、会员等级 (1-5)。

4.2.2 会员个人详细管理模块
会员个人详细管理模块中的参与角色包括普通员工和部门领导。普通员工负责录入、更新和查阅个人信息,确保数据准确无误;部门领导则进行审核确认,保证信息的真实性和完整性。具体用例描述如下:1. 普通员工新建记录-输入相关信息(身份证号码、紧急联系人等),系统验证并保存至数据库。2. 普通员工更新记录-查找会员个人详细编码定位记录,修改相应字段后提交审核;3. 部门领导审批记录-接收普通员工提交信息进行审查,确认无误则通过;4. 删除记录-根据需求删除指定的个人信息行,并同步至其他相关模块。上述用例确保了数据的安全性和准确性,符合系统设计要求和规范。
会员个人详细管理主要属性包括:会员个人详细编码、所属会员、身份证号码、紧急联系人、紧急联系电话、病史信息、特殊需求。

4.2.3 公园管理模块
公园管理角色用例:普通员工负责数据录入、查阅与执行,部门领导进行数据审核和统计分析。模块用例详细描述包括:1. 公园基本信息维护(编码、名称、地址等)。2. 开闭时间调整。3. 游客数量监控及容量预警设置。4. 地理位置更新。5. 描述文本编辑与发布。6. 状态变更审批流程。普通员工录入信息后,部门领导审核确认并最终保存状态变动。
公园管理主要属性包括:公园编码、公园名称、公园地址、经度、纬度、开放时间、关闭时间、公园描述、状态、最大容量、当前游客数量。

4.2.4 公园区域管理模块
公园区域管理中参与的角色用例包括普通员工和部门领导。普通员工负责录入、查阅执行及信息变更,具体如创建新区域记录;删除或更新已有记录等。部门领导则进行数据审核与统计分析工作,例如审查新增或修改的区域信息,并生成相关报表以供决策参考。
公园区域管理主要属性包括:公园区域编码、所属公园、区域名称、区域类型、区域描述、状态。

4.2.5 (略)(查看更多请关注博主获取)
5. 系统实现
5.1 核心功能实现
5.1.1 系统登录
打开系统登录网址,输入账号、密码、验证码确定登录即可,登录界面如图所示。

5.1.2 会员管理功能实现
会员管理功能包括会员列表、会员统计。
在会员列表中可以选择新增会员、编辑会员、删除会员、搜索会员等。会员属性包括:会员编码、会员名、密码、真实姓名、手机号码、邮箱地址、性别、出生日期、注册时间、状态、积分、头像URL、会员等级 (1-5)等。新增会员界面如图所示:

在会员统计中可以看到性别统计、出生日期年统计、出生日期月统计、出生日期日统计、注册时间年统计、注册时间月统计、注册时间日统计、状态统计,出生日期年统计如图所示:

5.1.3 会员个人详细管理功能实现
会员个人详细管理功能包括会员个人详细列表、会员个人详细统计。
在会员个人详细列表中可以选择新增会员个人详细、编辑会员个人详细、删除会员个人详细、搜索会员个人详细等。会员个人详细属性包括:会员个人详细编码、所属会员、身份证号码、紧急联系人、紧急联系电话、病史信息、特殊需求等。新增会员个人详细界面如图所示:

在会员个人详细统计中可以看到所属会员统计,所属会员统计如图所示:

5.1.4 公园管理功能实现
公园管理功能包括公园列表、公园统计。
在公园列表中可以选择新增公园、编辑公园、删除公园、搜索公园等。公园属性包括:公园编码、公园名称、公园地址、经度、纬度、开放时间、关闭时间、公园描述、状态、最大容量、当前游客数量等。新增公园界面如图所示:

在公园统计中可以看到开放时间年统计、开放时间月统计、开放时间日统计、关闭时间年统计、关闭时间月统计、关闭时间日统计、状态统计,关闭时间月统计如图所示:

5.1.5 公园区域管理功能实现
公园区域管理功能包括公园区域列表、公园区域统计。
在公园区域列表中可以选择新增公园区域、编辑公园区域、删除公园区域、搜索公园区域等。公园区域属性包括:公园区域编码、所属公园、区域名称、区域类型、区域描述、状态等。新增公园区域界面如图所示:

在公园区域统计中可以看到所属公园统计、区域类型统计、状态统计,区域类型统计如图所示:

5.1.6 (略)(查看更多请关注博主获取)
6. 福利来了!这些资源帮你省时间
需要项目源码和毕设论文的可以关注评论哈,同时也欢迎在评论区留言交流项目开发过程中遇到的问题,分享自己的开发经验。如果觉得本文对你有帮助,欢迎点赞、收藏、转发。
|
操作手册 |
毕设论文 |
答辩PPT |




被折叠的 条评论
为什么被折叠?



