
1. 为什么这个毕设项目值得你 pick ?
债券发行智慧管理系统基于Java的SpringMVC框架开发,采用MySQL数据库。该系统包括债券管理、发行人管理、担保公司管理、投资人管理等12个功能模块,提供数据录入、查阅执行、信息变更及审核统计分析等功能,满足普通员工与部门领导的不同需求。相比传统主题,本系统的创新性在于智能化管理和数据分析,实用性体现在提高工作效率和降低操作复杂度。系统设计简洁明了,数据库字段属性详尽明确,适合零基础开发者快速上手并完成毕设任务。
2. 开发背景分析
行业背景:随着金融市场的发展,债券市场日益重要。发行人需要高效管理自己的债券信息和投资者数据;担保公司则需确保债权的安全与回收;投资人期望快速便捷地查询投资记录及偿还情况。传统手工管理模式逐渐无法满足需求。 开发意义:基于Java的债券发行智慧管理系统能够实现对各类债券、发行者以及投资者的信息全面管理和实时查看,提高工作效率并减少错误。系统支持多种角色权限设置,确保每位用户只能访问其职责范围内的信息;同时提供多维度的数据统计与分析功能,便于管理层做出科学决策。此外,通过集成资金流水管理及还款计划模块,实现对投资款项的全程监控和按时偿还提醒。整体而言,该系统的开发有利于提升金融行业的服务水平并促进市场健康稳定发展。
3. 系统需求分析
债券发行智慧管理系统的主要功能包括:债券管理、发行人管理、担保公司管理、投资人管理、投资申请管理、投资记录管理、资金流水管理、还款计划管理、系统会员管理、字典管理。
3.1 债券管理功能分析
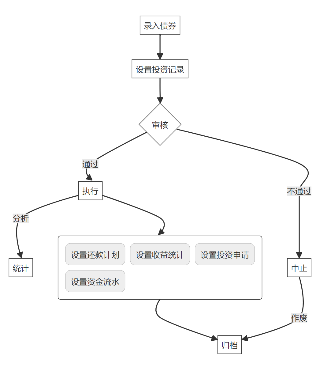
债券管理功能定义包括数据录入、查询执行、信息变更、审核及统计分析五个方面。在数据录入时,录入相关字段如编码、代码、名称等;部门领导对普通员工提交的数据进行审核确认后更新至数据库中并记录修改痕迹供后续追溯使用;系统提供多样化的筛选条件支持快速精准地查找所需债券信息,并可导出生成Excel文件便于进一步处理分析。对于统计分析,系统能根据需求自动生成图表展示关键指标如发行总额、票面利率等的变动趋势,帮助决策者进行全面了解市场状况作出科学合理的判断。

3.2 发行人管理功能分析
发行人管理功能定义包括数据录入、查询、变更与审核。普通员工进行基本信息及资质信息的录入,确保数据准确性;部门领导负责审查录入内容并确认无误后保存。系统提供检索工具供用户按条件快速查找特定发行人详细资料。当需要更新或修改记录时,仅允许具有相应权限的操作者执行,并保留更改日志以跟踪变更历史。审核过程中系统自动检查字段完整性与逻辑一致性确保数据质量;统计分析功能则支持多维度数据分析,生成图表展示关键指标趋势供决策参考。

3.3 担保公司管理功能分析
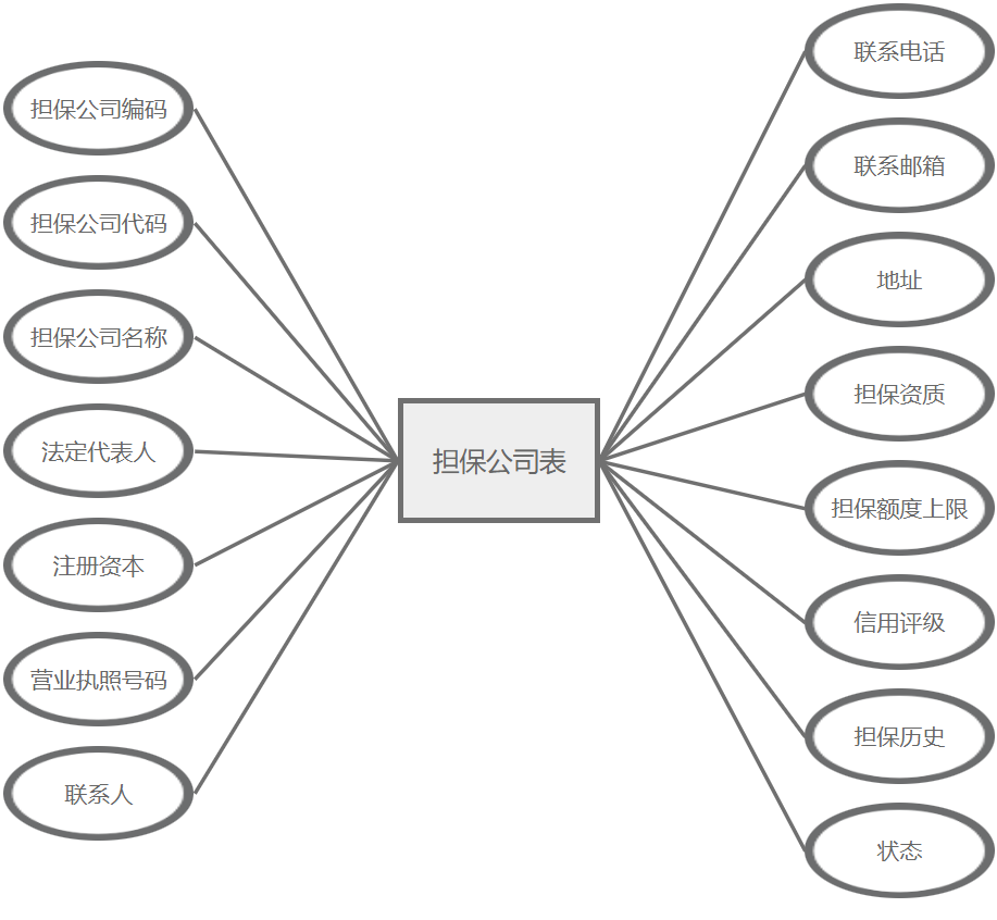
担保公司管理主要字段属性包括:担保公司编码、代码、名称等。数据录入时需填写相关信息,审核通过后方能生效;查询功能依据关键字或条件筛选显示相关记录;信息变更支持对已存数据进行修改更新,并同步至其他关联表;部门领导可查阅并审查所有提交的申请和变更请求;统计分析提供担保公司财务状况及业务量等多维度数据分析报表,辅助决策。

3.4 投资人管理功能分析
投资人管理功能定义包括数据录入、查询执行,信息变更和审核。字段属性涵盖投资人编码至状态等详细内容。系统允许部门领导进行投资额度与风险偏好的统计分析,并负责审核操作以确保准确性;普通员工则通过平台完成基本信息的输入及更新任务;同时支持对投资人信息进行全面管理和维护,保证数据的真实性和完整性。

3.5 (略)(查看更多请关注博主获取)
4. 系统设计
4.1 系统架构设计
三层架构设计包括UI表示层、业务逻辑层和数据访问层。UI表示层负责与用户交互,展示界面信息;优势在于减轻了后端压力,便于维护。业务逻辑层处理核心业务规则及流程控制;优点是提高代码复用性并简化开发工作量。数据访问层实现对数据库的操作;其特点是可以灵活更换不同的数据库引擎且降低系统耦合度。整体架构分离关注点提高了系统的可扩展性和安全性。

4.2 功能模块设计
选择本课题的原因在于当前债券市场中缺乏高效智能的管理系统,而基于Java的智慧管理系统能够实现对发行人、担保公司和投资人的全方位管理与监控。开发背景分析显示随着金融市场的快速发展,传统手工管理模式已无法满足日益复杂的需求。需求分析涵盖12个功能模块:包括债券管理(如审核状态)、发行人管理(信用评级),投资人管理(风险偏好)等;系统设计采用SpringMVC框架和MySQL数据库构建高效数据访问层,并通过前后端分离提高系统灵活性与可维护性;系统实现注重用户体验,支持多种前端技术及ECharts.js进行数据可视化展示。

4.2.1 债券管理模块
在债券管理中,普通员工和部门领导扮演重要角色。普通员工负责数据录入与信息变更:输入新的债券详情、修改已发行的债券状态等;而部门领导则进行审核工作:包括审核新债券的数据准确性以及调整后的债券信息是否符合规定。具体用例如下: 1. 新增债券:普通员工提交包含所有必要字段(如编码、名称、类型、金额)的新债券申请,系统接收并存入数据库。 2. 修改已发行债券状态:当有需求更新特定债券的状态时(如上市或移除),普通员工发起请求,并由部门领导审核确认后生效。 3. 审查与批准/拒绝新债券:部门领导收到新的债券发布申请,检查所有信息是否准确无误。通过则给予批准;否则提出修改意见并退回给提交人直至符合标准。 以上步骤确保了系统的高效运作和数据的准确性,同时加强了内部控制机制以保障安全性及透明度。
债券管理主要属性包括:债券编码、债券代码、债券名称、所属发行人、所属担保公司、债券类型、票面金额、发行价格、发行总额、期限(年)、票面利率、计息方式、付息频率、发行日期、到期日期、上市状态、风险等级、信用评级、审核状态、审核意见、所属审核人、审核时间。

4.2.2 发行人管理模块
发行人管理模块中涉及的角色包括普通员工和部门领导。普通员工负责录入、查阅及更新发行人的基本信息,如发行人名称、联系方式等;而部门领导则进行数据审核确认,并统计分析相关信息以供决策参考。具体用例描述如下:1. 普通员工-新增发行人,根据模板填写并保存发行人的基础信息;2. 普通员工-修改发行人,更新已有的发行人信息;3. 部门领导-审批发行人变更申请,在收到普通员工提交的变更单后进行审核,并给出意见确认更改是否生效。上述用例确保了发行人管理系统的完整性与准确性,满足不同角色的需求。
发行人管理主要属性包括:发行人编码、发行人代码、发行人名称、发行人类型、法定代表人、注册资本、营业执照号码、联系人、联系电话、联系邮箱、地址、年营业收入、总资产、净资产、资产负债率、信用评级、信用记录、状态。

4.2.3 担保公司管理模块
担保公司管理主要角色包括普通员工和部门领导。普通员工负责数据录入、查阅执行及信息变更,而部门领导则进行数据审核与统计分析。具体用例如下:1)系统登录-用户通过输入用户名密码完成身份验证;2)新增担保公司-普通员工提交新担保公司的基本信息(如名称、法定代表人等),并上传资质证明文件;3)查看/编辑担保公司信息-普通员工或部门领导根据需要查阅及更新具体字段内容,包括但不限于注册资本、联系邮箱等详细资料;4)审核流程-部门领导对新增或修改的信息进行审核,并给予相应的审批意见。上述用例确保了系统操作的准确性和安全性,在保护隐私的同时保证数据的一致性与完整性。
担保公司管理主要属性包括:担保公司编码、担保公司代码、担保公司名称、法定代表人、注册资本、营业执照号码、联系人、联系电话、联系邮箱、地址、担保资质、担保额度上限、信用评级、担保历史、状态。

4.2.4 投资人管理模块
投资人管理模块中涉及的主要角色包括普通员工和部门领导。普通员工负责数据录入、查阅执行与信息变更,具体用例如下: 1. 投资人基本信息维护:录入或更新投资人的姓名、证件类型及号码、联系详情等。 2. 查询投资人情况:根据特定条件查询投资人资料,并展示详细信息。 部门领导则承担审核和统计分析职责: 3. 审核投资人申请:审批普通员工提交的投资金额请求,确保符合规定并记录审查意见与时间。 4. 统计投资人数据:汇总投资人的财务状况、风险偏好及交易历史等关键指标进行数据分析。
投资人管理主要属性包括:投资人编码、投资人代码、投资人名称、投资人类型、证件类型、证件号码、联系人、联系电话、联系邮箱、地址、投资额度、风险偏好、投资经验、状态。

4.2.5 (略)(查看更多请关注博主获取)
5. 系统实现
5.1 核心功能实现
5.1.1 系统登录
打开系统登录网址,输入账号、密码、验证码确定登录即可,登录界面如图所示。

5.1.2 债券管理功能实现
债券管理功能包括债券列表、债券统计。
在债券列表中可以选择新增债券、编辑债券、删除债券、搜索债券等。债券属性包括:债券编码、债券代码、债券名称、所属发行人、所属担保公司、债券类型、票面金额、发行价格、发行总额、期限(年)、票面利率、计息方式、付息频率、发行日期、到期日期、上市状态、风险等级、信用评级、审核状态、审核意见、所属审核人、审核时间等。新增债券界面如图所示:

在债券统计中可以看到所属发行人统计、所属担保公司统计、债券类型统计、计息方式统计、付息频率统计、发行日期年统计、发行日期月统计、发行日期日统计、到期日期年统计、到期日期月统计、到期日期日统计、上市状态统计、风险等级统计、审核状态统计、审核时间年统计、审核时间月统计、审核时间日统计,所属担保公司统计如图所示:

5.1.3 发行人管理功能实现
发行人管理功能包括发行人列表、发行人统计。
在发行人列表中可以选择新增发行人、编辑发行人、删除发行人、搜索发行人等。发行人属性包括:发行人编码、发行人代码、发行人名称、发行人类型、法定代表人、注册资本、营业执照号码、联系人、联系电话、联系邮箱、地址、年营业收入、总资产、净资产、资产负债率、信用评级、信用记录、状态等。新增发行人界面如图所示:

在发行人统计中可以看到发行人类型统计、状态统计,状态统计如图所示:

5.1.4 担保公司管理功能实现
担保公司管理功能包括担保公司列表、担保公司统计。
在担保公司列表中可以选择新增担保公司、编辑担保公司、删除担保公司、搜索担保公司等。担保公司属性包括:担保公司编码、担保公司代码、担保公司名称、法定代表人、注册资本、营业执照号码、联系人、联系电话、联系邮箱、地址、担保资质、担保额度上限、信用评级、担保历史、状态等。新增担保公司界面如图所示:

在担保公司统计中可以看到状态统计,状态统计如图所示:

5.1.5 投资人管理功能实现
投资人管理功能包括投资人列表、投资人统计。
在投资人列表中可以选择新增投资人、编辑投资人、删除投资人、搜索投资人等。投资人属性包括:投资人编码、投资人代码、投资人名称、投资人类型、证件类型、证件号码、联系人、联系电话、联系邮箱、地址、投资额度、风险偏好、投资经验、状态等。新增投资人界面如图所示:

在投资人统计中可以看到投资人类型统计、证件类型统计、风险偏好统计、状态统计,风险偏好统计如图所示:

5.1.6 (略)(查看更多请关注博主获取)
6. 福利来了!这些资源帮你省时间
需要项目源码和毕设论文的可以关注评论哈,同时也欢迎在评论区留言交流项目开发过程中遇到的问题,分享自己的开发经验。如果觉得本文对你有帮助,欢迎点赞、收藏、转发。
资源获取地址:[https://bishe.it87.cn/web/main/search.html?keyword=债券发行智慧管理系统]
|
操作手册 |
毕设论文 |
答辩PPT |




被折叠的 条评论
为什么被折叠?



