
1. 为什么这个毕设项目值得你 pick ?
业务办理智慧管理系统集成了会员管理、客户管理和多种功能模块,旨在提供全面的企业级解决方案。系统涵盖了合同管理、项目管理等多个方面,并支持审批流程和任务管理等高级应用。与传统选题相比,本系统的创新之处在于其全面性、实用性及易于操作的特点。它不仅能够满足普通员工的数据录入需求,还能供部门领导进行数据审核与统计分析,从而提升了工作效率并简化了日常办公流程。 系统基于SpringMVC框架和MySQL数据库构建,开发难度适中且功能模块化清晰,适合各层次用户快速上手使用。通过合理设计各个角色的权限管理以及多种灵活的数据处理方式,该系统能够为不同用户提供定制化的服务体验。此外,全面的功能覆盖确保了系统的实用性与灵活性,在众多项目管理和业务办理场景下展现出显著优势。 本管理系统不仅提供详尽的操作界面和便捷的应用流程,还支持数据可视化展示,帮助用户直观地了解各项指标的变化趋势,并进行科学决策。同时,通过邮件配置、短信管理等功能模块的支持,系统能够为企业内部沟通搭建高效平台,进一步提升了整体业务水平与协作效率。
2. 开发背景分析
行业背景分析:在信息化快速发展的今天,企业需要更加高效地管理客户、合同和项目等业务数据。传统的纸质文档记录方式已无法满足现代企业的需求,亟需引入现代化的管理系统来提高工作效率与管理水平。基于Java开发框架的企业级智慧管理系统能够实现从会员到项目的全面管理和监控,并提供丰富的数据分析功能以支持决策制定。 系统意义分析:该系统的建设将为中小企业解决业务办理过程中的痛点问题,如信息录入复杂、数据管理混乱等;同时可以帮助企业节省人力成本和时间成本。通过智能审批流程的设计与实施,能够提高工作效率并减少错误的发生概率。此外,报表管理和数据分析模块为企业提供了实时的数据支持,有助于更好地了解自身运营情况及市场动态,并据此进行战略调整以增强竞争力。
3. 系统需求分析
业务办理智慧管理系统的主要功能包括:会员管理、客户管理、客户联系人管理、合同管理、合同付款记录管理、项目管理、项目成员管理、任务管理、日程管理、日程参与人员管理、通知公告管理、通知接收人管理、会议管理、会议参与人员管理、报表模板管理、报表管理、邮件配置管理、邮件管理、短信模板管理、短信管理、聊天消息管理、审批流程管理、审批实例管理、审批任务管理、员工管理、员工职位变动历史管理、考勤配置管理、考勤记录管理、员工福利管理、培训管理、培训参与人员管理、财务账户管理、财务交易管理、客户服务管理。
3.1 会员管理功能分析
会员管理功能定义:数据录入方面,包括会员编码、密码哈希、真实姓名等字段;查询方面支持按条件检索会员详情;信息变更涉及修改联系方式和状态更新;审核环节由部门领导对会员资料进行核实确认;统计分析可生成各类报表以供决策参考。

3.2 客户管理功能分析
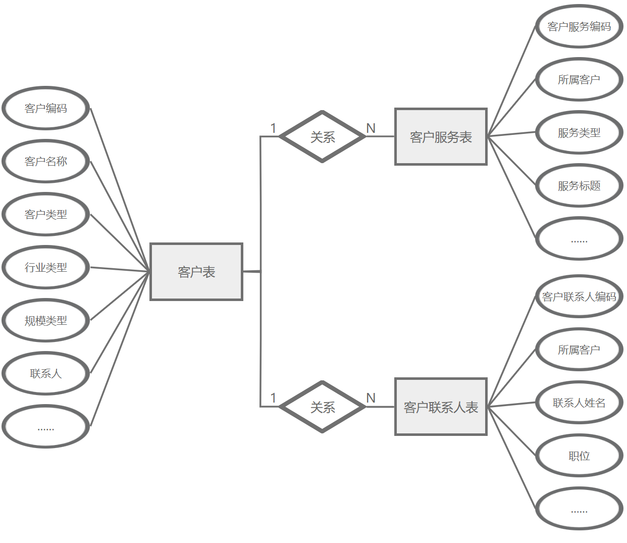
客户管理功能定义包括:录入新客户的详细信息,如编码、名称、类型等;查询特定条件的客户记录以满足业务需求;修改已有的客户数据或联系人信息,并确保更新后的一致性与准确性;审核普通员工提交的数据变更请求及审批流程,保证信息的真实性和有效性;统计分析客户需求趋势和市场表现,生成报表并通过邮件发送给相关负责人。此功能通过SpringMVC实现前后端分离,使用MySQL存储大量客户数据,结合ECharts.js进行可视化展示。

3.3 客户联系人管理功能分析
客户联系人管理主要字段属性包括:客户联系人编码、所属客户、联系人姓名、职位、电话、邮箱、手机号、QQ号、微信号、地址、生日、描述、状态、所属创建人。数据录入时需确保信息完整与准确,系统支持批量导入功能;查询方面提供多种条件筛选及模糊搜索选项;变更操作包括修改联系方式或备注等非关键字段以及更新联系人的角色和状态;审核流程由部门领导执行以保证客户关系管理的准确性;统计分析则通过生成关联报表展示特定时间段内新增、删除或变动记录数量,支持导出功能以便进一步处理。

3.4 合同管理功能分析
合同管理功能定义:录入时需填写编码、名称等基本信息;查询可依据客户或状态筛选,支持模糊搜索;变更信息涵盖金额及日期调整;审核由部门领导执行确认无误后保存。统计分析方面提供月度/年度销售额报表,并可通过图表展示数据趋势。

3.5 (略)(查看更多请关注博主获取)
4. 系统设计
4.1 系统架构设计
三层架构设计包括UI表示层、业务逻辑层和数据访问层。UI表示层负责处理用户界面,展示信息及接收输入;优势特点为分离关注点与提高可维护性。业务逻辑层实现核心功能如会员管理等,确保操作符合系统要求;优点在于增强代码复用性和灵活性。数据访问层用于数据库交互,提供稳定的数据获取服务;其主要优势是简化数据库操作并提升安全性。此设计概念有助于构建模块化、易于扩展的应用系统,并提高开发效率和系统的可靠性

4.2 功能模块设计
业务办理智慧管理系统主要功能模块包括:会员管理、客户管理和联系人管理、合同及付款记录管理、项目与成员管理、任务和日程安排、通知公告与会议管理、报表模板与邮件短信配置管理、聊天消息与审批流程管理等。会员管理涉及基本信息维护;客户管理涵盖详细信息录入审核;客户联系人管理跟踪重要联络方式变化;合同管理确保条款准确执行,付款记录监控资金流动;项目成员追踪团队参与情况;任务和日程安排协调活动计划;通知公告发布企业内部消息并提醒关注事项;会议及参会人员管理组织高效沟通环境。报表模板与邮件短信配置提供数据整理工具,并支持通讯方式设定;聊天消息实现即时交流需求,审批流程规范业务操作步骤确保合规性。

4.2.1 会员管理模块
会员管理中参与的角色包括普通员工和部门领导。普通员工负责数据录入、查阅执行及信息变更,具体用例如下:1) 注册新用户时输入会员编码、真实姓名等基本信息并保存;2) 查阅已注册用户的详细资料如手机号、邮箱等,并能进行更新操作;3) 删除不再需要的账户或修改其状态。部门领导角色主要负责数据审核和统计分析,具体用例如下:1) 审核普通员工提交的新用户信息及变更请求并确认无误后保存;2) 统计会员数量、活跃度等关键指标生成报表,并进行数据分析以支持业务决策。
会员管理主要属性包括:会员编码、会员名、密码哈希、真实姓名、手机号、邮箱、所属部门、所属角色、状态。

4.2.2 客户管理模块
客户管理模块中,涉及的角色包括普通员工和部门领导。普通员工负责录入、查阅及更新客户信息;部门领导则进行数据审核与统计分析。具体角色用例如下:1. 普通员工创建新客户记录并提交给部门领导审批2. 部门领导接收待审客户记录,审核无误后确认通过或退回修改3. 普通员工根据反馈更新信息重新提交4. 系统自动统计分析客户数据生成报表5. 普通员工查阅现有客户资料6. 部门领导查看并导出客户数据分析报告
客户管理主要属性包括:客户编码、客户名称、客户类型、行业类型、规模类型、联系人、联系电话、联系邮箱、地址、邮编、网站、客户描述、状态、所属创建人。

4.2.3 客户联系人管理模块
客户联系人管理主要角色包括普通员工和部门领导。普通员工负责录入、查阅与更新客户联系人的信息,如姓名、职位、联系方式等;部门领导则进行数据审核及统计分析。系统设计中需考虑权限控制,确保只有授权用户能执行相应的操作。在需求分析阶段应明确各字段属性:编码标识唯一性,所属客户关联关系,个人信息完整性和准确性要求,并设定状态来反映联系人信息的当前状况(如正常、已删除等)。此外还需处理创建与修改记录时的操作日志,保证数据追踪审计功能的有效实现。
客户联系人管理主要属性包括:客户联系人编码、所属客户、联系人姓名、职位、电话、邮箱、手机号、QQ号、微信号、地址、生日、描述、状态、所属创建人。

4.2.4 合同管理模块
合同管理中参与的角色主要包括普通员工和部门领导。普通员工负责数据录入、查阅执行与信息变更,具体包括新增合同、修改合同细节及更新状态等操作;而部门领导则承担审核职责,并进行数据分析以确保合同的准确性和合规性。 在用例描述方面: 1. 合同新建 - 普通员工创建新合同时需要填写基本信息如名称、类型和金额,选择所属客户并上传文件路径; 2. 审核流程 - 部门领导接收普通员工提交的新建合同后进行审核,并确认信息准确无误才能进入下一步操作; 3. 合同修改 - 普通员工可随时根据需要调整已创建的合同细节或变更状态,部门领导则需重新审查变动内容确保符合要求; 4. 数据统计与分析 - 部门领导可以基于系统提供的工具对所有合同进行汇总、筛选和排序以生成报表用于决策支持; 5. 付款记录管理 - 普通员工负责录入每次收到的款项信息,部门领导则审核这些数据并确认无误后更新状态。
合同管理主要属性包括:合同编码、合同名称、所属客户、合同类型、合同金额、开始日期、结束日期、签订日期、状态、付款状态、合同文件路径、合同描述、所属创建人。

4.2.5 (略)(查看更多请关注博主获取)
5. 系统实现
5.1 核心功能实现
5.1.1 系统登录
打开系统登录网址,输入账号、密码、验证码确定登录即可,登录界面如图所示。

5.1.2 会员管理功能实现
会员管理功能包括会员列表、会员统计。
在会员列表中可以选择新增会员、编辑会员、删除会员、搜索会员等。会员属性包括:会员编码、会员名、密码哈希、真实姓名、手机号、邮箱、所属部门、所属角色、状态等。新增会员界面如图所示:

在会员统计中可以看到状态统计,状态统计如图所示:

5.1.3 客户管理功能实现
客户管理功能包括客户列表、客户统计。
在客户列表中可以选择新增客户、编辑客户、删除客户、搜索客户等。客户属性包括:客户编码、客户名称、客户类型、行业类型、规模类型、联系人、联系电话、联系邮箱、地址、邮编、网站、客户描述、状态、所属创建人等。新增客户界面如图所示:

在客户统计中可以看到客户类型统计、行业类型统计、规模类型统计、联系人统计、状态统计,行业类型统计如图所示:

5.1.4 客户联系人管理功能实现
客户联系人管理功能包括客户联系人列表、客户联系人统计。
在客户联系人列表中可以选择新增客户联系人、编辑客户联系人、删除客户联系人、搜索客户联系人等。客户联系人属性包括:客户联系人编码、所属客户、联系人姓名、职位、电话、邮箱、手机号、QQ号、微信号、地址、生日、描述、状态、所属创建人等。新增客户联系人界面如图所示:

在客户联系人统计中可以看到所属客户统计、状态统计,所属客户统计如图所示:

5.1.5 合同管理功能实现
合同管理功能包括合同列表、合同统计。
在合同列表中可以选择新增合同、编辑合同、删除合同、搜索合同等。合同属性包括:合同编码、合同名称、所属客户、合同类型、合同金额、开始日期、结束日期、签订日期、状态、付款状态、合同文件路径、合同描述、所属创建人等。新增合同界面如图所示:

在合同统计中可以看到所属客户统计、合同类型统计、开始日期年统计、开始日期月统计、开始日期日统计、结束日期年统计、结束日期月统计、结束日期日统计、签订日期年统计、签订日期月统计、签订日期日统计、状态统计、付款状态统计,合同类型统计如图所示:

5.1.6 (略)(查看更多请关注博主获取)
6. 福利来了!这些资源帮你省时间
需要项目源码和毕设论文的可以关注评论哈,同时也欢迎在评论区留言交流项目开发过程中遇到的问题,分享自己的开发经验。如果觉得本文对你有帮助,欢迎点赞、收藏、转发。
资源获取地址:[https://bishe.it87.cn/web/main/search.html?keyword=业务办理智慧管理系统]
|
操作手册 |
毕设论文 |
答辩PPT |



832

被折叠的 条评论
为什么被折叠?



