
癌细胞为了躲避免疫系统的追杀,进化出了许多多多多不同的策略来逃逸免疫。近期,研究揭示了癌细胞逃避免疫的新策略!跟小 M 一起来看下吧!
Section.01
线粒体转移的"双向奔赴"
肿瘤微环境 (TME) 中的代谢重编程对抗肿瘤免疫反应至关重要,且线粒体在代谢重编程中起着重要作用。
先前,Tanmoy Saha 等人首次研究了癌细胞和免疫细胞之间的线粒体运输[1],发现癌细胞可以通过纳米管介导“偷走”免疫细胞线粒体。线粒体的丢失和功能障碍导致 T 细胞衰竭,这是 T 细胞免疫疗法的主要障碍。不过,研究人员发现,骨髓基质细胞 (BMSC) 与 T 细胞也可建立纳米管连接,并利用其将基质细胞线粒体移植到 CD8+ T 细胞中,使其变身“超强 T 细胞”,介导更强劲的肿瘤消退[2]。

图 1. 纳米管介导线粒体转移[1][2]。
(A) MitoTracker-Green 标记的线粒
体从免疫细胞转移到癌细胞; (B) 细胞间纳米管介导线粒体从 BMSC 运输到 CD8+ T 细胞。
随着不断探索,人们对肿瘤免疫的研究也陆续有了新进程:从线粒体转移是从免疫细胞到癌细胞的单向运输,到发现线粒体也可以从癌细胞转移到 TME 的 T 细胞中,形成 ”双向奔赴”。然而,这一过程的发生与肿瘤免疫之间的影响尚不清楚[3]。
Section.02
Nature 发文:
mtDNA 功能再升级!
近期,Nature 刊发日本千叶癌症研究中心等团队的重磅研究,首次揭示肿瘤细胞通过线粒体向 T 细胞传递突变的线粒体 DNA (mtDNA),导致 T 细胞代谢异常、功能衰竭,进而逃避免疫攻击的全新机制[4]。这一发现为理解肿瘤免疫逃逸提供了全新视角,并为逆转免疫治疗耐药提供了潜在靶点。

图 2. 线粒体在细胞间的双向转移[5]。
具体来说,Ikeda 等人研究了线粒体在癌细胞和免疫系统 T 细胞之间的转移,研究对象包括小鼠和人类细胞。作者报告称,T 细胞通过一种名为隧道纳米管的结构将线粒体转移到癌细胞中。作为交换,癌细胞通过释放细胞外囊泡将线粒体转移到 T 细胞中,这些囊泡会被细胞吸收。这些来自癌细胞的线粒体被 USP30 蛋白包裹,这种蛋白可以防止线粒体降解。这使得癌细胞的线粒体能够取代 T 细胞的线粒体。T 细胞进入一种称为衰老的生长停滞状态,从而削弱其杀死癌细胞的能力[5]。
1. 临床样本分析
研究人员从黑色素瘤和非小细胞肺癌 (NSCLC) 患者的肿瘤组织中分离肿瘤浸润淋巴细胞 (TILs),通过全 mtDNA 测序鉴定突变,鉴定出 TILs 与肿瘤细胞的 mtDNA 共享突变。

图 3. TILs 中与癌细胞相同的突变[4]。
2. 癌细胞的线粒体转移
研究人员通过在含有突变 mtDNA 和 WT mtDNA 的黑色素瘤细胞系中的表达线粒体特异性荧光蛋白 MitoDsRed,在与 TIL 共培养 24 小时后,发现 mtDNA 逐渐从癌细胞转移至 TIL。这一结果表明癌细胞和 T 细胞之间产生同样的 mtDNA 突变是由线粒体转移造成的。
已有研究证明,细胞间的隧道纳米管 (TNTs) 和细胞外囊泡 (EVs) 能够帮助线粒体转移。研究人员发现在加入 TNT 和 EV 抑制剂的条件下,均能够大大降低线粒体的转移,这说明线粒体可以通过 TNT 介导的细胞间直接接触和 EV 介导的间接接触进行转移。综上所述,TILs 能够通过直接或间接的方式从癌细胞中获得突变 mtDNA。


图 4. mtDNA 突变的线粒体从癌细胞转移到 TILs[4]。
3. 线粒体发生同质性
随后研究人员验证了转移的线粒体是否会发生同质性。通过将 TIL 与癌细胞共培养,并通过 mtDNA 测序以及荧光标记的延时成像,验证了部分 T 细胞的线粒体发生了同源替换以及线粒体的转移。并结合 MitoDsRed 的表达情况,进一步证明 T 细胞的原位线粒体的减少是与癌细胞共培养的结果。
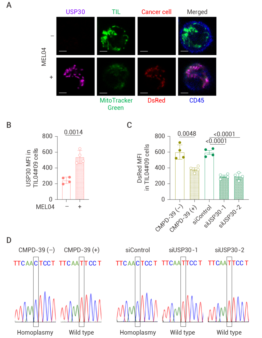
TME 中的癌症来源的活性氧 (ROS) 会诱导周围细胞的线粒体发生自噬。研究人员发现,在与癌细胞共培养时会加剧 T 细胞的线粒体自噬,加入 NAC (一种 ROS 抑制剂) 后,降低 T 细胞线粒体自噬水平,但不影响线粒体从癌细胞转移到 T 细胞。去泛素化酶 USP30 能够抑制泛素化介导的线粒体自噬并附着在线粒体上,研究人员发现 USP30 在黑色素瘤中高表达,且在具有突变 mtDNA 的 T 细胞中的表达量也有所增加,USP30 染色结果证明,USP30 能够和线粒体一同从癌细胞转移到 TIL 中。
以上结果表明,T 细胞中的原位线粒体会因 TME 中的 ROS 发生自噬,但 T 细胞中有突变 mtDNA 的线粒体不会发生自噬,最终导致线粒体发生同质性。

图 5. USP30 在癌细胞转移的线粒体中赋予线粒体自噬抗性[4]。
4. 突变 T 细胞的线粒体功能障碍
研究人员随后通过通量分析仪以及基因表达水平研究发现,在 mtDNA 突变的细胞中线粒体氧化磷酸化相关分子 ND4,ND5,ND6,ND1,CYTB,COX1 和 ATP6 的表达量降低,细胞基础呼吸减少,产生的 ATP 减少,电子传递链上复合物活性降低,以上结果表明 mtDNA 突变的细胞线粒体功能受损。此外,突变的 mtDNA 增加了以及衰老相关分子的表达、降低细胞分裂能力,损伤记忆 T 细胞形成、诱导部分中央记忆细胞的凋亡、降低细胞中的活化标志物的含量。
5. 体内转移和抗肿瘤免疫
随后在体内实验中,研究人员将 mtDNA 未突变的细胞系和 mtDNA 突变的细胞系分别移植到 OT-1 小鼠体内,由于 OT-1 小鼠可在体内激活 T 细胞和 B 细胞反应,随后从小鼠体内分选出 T 细胞以检测其免疫功能。实验结果表明伴有 mtDNA 突变的癌症细胞对 T 细胞活性的降低更为显著。然而,当分选出 T 细胞进行体外培养,荧光强弱显示出 T 细胞损伤的功能也得到了恢复,这一结论也进一步呼应了此前验证的 EV 在线粒体转移的过程中发挥关键作用。此外,在外加 EV 抑制剂 GW4869 时,相关功能抑制表型有所挽救。
总的来说, 体内实验中 TIL 突变的 mtDNA 线粒体可导致 T 细胞功能障碍,最终降低机体的抗肿瘤免疫能力。

图 6. mtDNA 突变的线粒体转移降低体内抗肿瘤免疫[4]。
Section.03
小结
本文解析了癌细胞如何通过线粒体转移机制实现免疫逃逸,并探讨了其对肿瘤免疫治疗的影响。线粒体转移不仅改变了 T 细胞的代谢状态,还加速了 T 细胞衰竭,最终削弱抗肿瘤免疫力。这一发现为未来癌症免疫治疗提供了新的研究方向,也希望能帮助看到这里的小伙伴拓展新的科研思路~

[1] Saha T, et al. Intercellular nanotubes mediate mitochondrial trafficking between cancer and immune cells. Nat Nanotechnol. 2022 Jan;17(1):98-106.
[2] Baldwin JG, et al. Intercellular nanotube-mediated mitochondrial transfer enhances T cell metabolic fitness and antitumor efficacy. Cell. 2024 Nov 14;187(23):6614-6630.e21.
[3] Mahmood M, et al. Mitochondrial DNA mutations drive aerobic glycolysis to enhance checkpoint blockade response in melanoma. Nat Cancer. 2024 Apr;5(4):659-672.
[4] Ikeda H, et al. Immune evasion through mitochondrial transfer in the tumour microenvironment. Nature. 2025 Feb;638(8049):225-236.
[5] Brestoff JR. Mitochondrial swap from cancer to immune cells thwarts anti-tumour defences. Nature. 2025 Feb;638(8049):42-43.
2358

被折叠的 条评论
为什么被折叠?



