|
16-bit Stereo Audio DAC Voltage Output, Low Power Consumption Low Voltage, Excellent PSRR |
| |
| | ||
![]() | ||
| | ||
| ||
| | ||
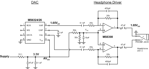
| ‧ Operation range: 2.5V~6.5V ‧ Excellent Power Supply Rejection Ratio(PSRR) ‧ Low operating current ‧ Low power consumption8mW at VDD=3.3V (Full scale output ) ‧ Low distortion ‧ No zero crossing distortion ‧ Wide dynamic range(16-bit resolution) ‧ Voltage Output ‧ Cost efficient ‧ Fast setting time permits 2*, 4*, and 8* oversampling(serial input) or double speed operation at 4* oversampling ‧ Output voltage swing is proportional to supply voltage (VOPP=VDD/2) ‧ The minimum HIGH voltage of digital clocks (WS,DATA and BCK)and the control inputs can be 1.8V at Vdd = 5V ‧ As the power is up, the initial registers of the DAC are 0000Hex, so the DAC output will beVdd/2 ‧ Audio Format:I2S(MS6324) Right Justified(MS6326) ‧ Space saving package SOP8, MSOP8. | ||
| | ||
| ‧Multimedia system ‧MP3, PDA, Portable Digital Audio ‧Set top box. | ||
| | ||
| The MS6324/26 is a 16-bit voltage-output Digital-to-Analog Converter(DAC). It gives the excellent Power Supply Rejection Ratio(PSRR). It features extremely low power dissipation, small package size and easy application. The accuracy of the weight current sources, combined with the unique symmetrical decoding method, preclude zero-crossing distortion and ensures high quality audio reproduction. As the power is up, the initial registers of the DAC are 0000Hex, so the DAC output will beVdd/2. These unique features, combined with its exceptional performance, make the MS6324/26 ideally suited for use in portable audio equipment. MS6324/26 is pin and function compatible with MS6323. |
MS6324/26
最新推荐文章于 2020-04-21 07:01:50 发布



237

被折叠的 条评论
为什么被折叠?



