什么是SolrCloud
什么是SolrCloud
SolrCloud(solr 云)是Solr提供的分布式搜索方案,当你需要大规模,容错,分布式索引和检索能力时使用 SolrCloud。当一个系统的索引数据量少的时候是不需要使用SolrCloud的,当索引量很大,搜索请求并发很高,这时需要使用SolrCloud来满足这些需求。
SolrCloud结构
SolrCloud为了降低单机的处理压力,需要由多台服务器共同来完成索引和搜索任务。实现的思路是将索引数据进行Shard(分片)拆分,每个分片由多台的服务器共同完成,当一个索引或搜索请求过来时会分别从不同的Shard的服务器中操作索引。
SolrCloud需要Solr基于Zookeeper部署,Zookeeper是一个集群管理软件,由于SolrCloud需要由多台服务器组成,由zookeeper来进行协调管理。
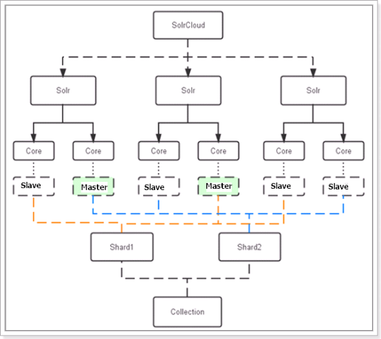
下图是一个SolrCloud应用的例子:
对上图进行图解,如下:
物理结构
三个Solr实例( 每个实例包括两个Core),组成一个SolrCloud。
逻辑结构
索引集合包括两个Shard(shard1和shard2),shard1和shard2分别由三个Core组成,其中一个Leader两个Replication,Leader是由zookeeper选举产生,zookeeper控制每个shard上三个Core的索引数据一致,解决高可用问题。
用户发起索引请求分别从shard1和shard2上获取,解决高并发问题。
collection
Collection在SolrCloud集群中是一个逻辑意义上的完整的索引结构。它常常被划分为一个或多个Shard(分片),它们使用相同的配置信息。
比如:针对商品信息搜索可以创建一个collection。
collection=shard1+shard2+....+shardX
Core
每个Core是Solr中一个独立运行单位,提供 索引和搜索服务。一个shard需要由一个Core或多个Core组成。由于collection由多个shard组成所以collection一般由多个core组成。
Master或Slave
Master是master-slave结构中的主结点(通常说主服务器),Slave是master-slave结构中的从结点(通常说从服务器或备服务器)。同一个Shard下master和slave存储的数据是一致的,这是为了达到高可用目的。
Shard
Collection的逻辑分片。每个Shard被化成一个或者多个replication,通过选举确定哪个是Leader。
SolrCloud搭建
SolrCloud结构图如下:
环境准备
CentOS-6.5-i386-bin-DVD1.iso
jdk-7u72-linux-i586.tar.gz
apache-tomcat-7.0.57.tar.gz
zookeeper-3.4.6.tar.gz
solr-4.10.3.tgz
服务器7台:
zookeeper三台:192.168.0.5,192.168.0.6,192.168.0.7
Solr四台:192.168.0.1,192.168.0.2,192.168.0.3,192.168.0.4
环境安装
CentOs 6.5安装
jdk7安装
zookeeper集群安装
解压zookeeper 安装包
tar -zxvf zookeeper-3.4.6.tar.gz
将zookeeper-3.4.6拷贝到/usr/local下并将目录 名改为zookeeper
至此zookeeper的安装目录为/usr/local/zookeeper
进入zookeeper文件夹,创建data 和logs
创建目录并赋于写权限
指定zookeeper的数据存放目录和日志目录
拷贝zookeeper配制文件zoo_sample.cfg
拷贝zookeeper配制文件zoo_sample.cfg并重命名zoo.cfg
cp /usr/local/zookeeper/conf/zoo_sample.cfg /usr/local/zookeeper /conf/zoo.cfg
修改zoo.cfg
加入
dataDir=/usr/local/zookeeper/data
dataLogDir=/ usr/local/zookeeper/logss
server.1=192.168.0.5:2888:3888
server.2=192.168.0.6:2888:3888
server.3=192.168.0.7:2888:3888
zoo.cfg配制完后如下:
# The number of milliseconds of each tick
tickTime=2000
# The number of ticks that the initial
# synchronization phase can take
initLimit=10
# The number of ticks that can pass between
# sending a request and getting an acknowledgement
syncLimit=5
# the directory where the snapshot is stored.
# do not use /tmp for storage, /tmp here is just
# example sakes.
dataDir=/usr/local/zookeeper/data
# the port at which the clients will connect
clientPort=2181
# the maximum number of client connections.
# increase this if you need to handle more clients
#maxClientCnxns=60
#
# Be sure to read the maintenance section of the
# administrator guide before turning on autopurge.
#
# http://zookeeper.apache.org/doc/current/zookeeperAdmin.html#sc_maintenance
#
# The number of snapshots to retain in dataDir
#autopurge.snapRetainCount=3
# Purge task interval in hours
# Set to "0" to disable auto purge feature
#autopurge.purgeInterval=1
#dataLogDir=/usr/local/zookeeper/logs
server.1=192.168.0.5:2888:3888
server.2=192.168.0.6:2888:3888
server.3=192.168.0.7:2888:3888
进入data文件夹 建立对应的myid文件
例如server.1为192.168.0.5则 data文件夹下的myid文件内容为1
server.2为192.168.0.6则 data文件夹下的myid文件内容为2
依此类推
拷贝zookeeper文件夹到其他机器(192.168.0.6和192.168.0.7)
开启zookeeper的端口
/sbin/iptables -I INPUT -p tcp --dport 2181 -j ACCEPT
/sbin/iptables -I INPUT -p tcp --dport 2888 -j ACCEPT
/sbin/iptables -I INPUT -p tcp --dport 3888 -j ACCEPT
/sbin/iptables -I INPUT -p tcp --dport 8080 -j ACCEPT --这里开启tomcat 8080端口
/etc/rc.d/init.d/iptables save #将更改进行保存
/etc/init.d/iptables restart #重启防火墙以便改动生效
启动三台服务器的zookeeper
进入/usr/local/zookeeper /bin
./zkServer.sh start
查看集群状态
./zkServer.sh status
刚启动可能会有错误,集群中其他节点一并起来后就正常了
tomcat安装
将apache-tomcat-7.0.57.tar.gz拷贝到/usr/local下并解压
cd /usr/local
tar -zxvf apache-tomcat-7.0.57.tar.gz
solr单机部署
解压solr.4.10.3.tgz
在其中一台服务器上解压solr.4.10.3.tgz,将solr.4.10.3.tgz拷贝到/usr/local下,解压缩:
tar -zxvf solr-4.10.3.tgz
压缩后在/usr/local下有 solr-4.10.3目录 。
solrhome
在/home下创建solr作为solrhome 并赋于读写权限
部署solr.war
参考solr单机部署方法。
启动tomcat 访问http://192.168.0.1:8080/solr 如图,至此单机版solr配制完成
solrCloud部署
启动zookeeper
solrCloud部署依赖zookeeper,需要启动每一台zookeeper服务器。
zookeeper管理配置文件
由于zookeeper统一管理solr的配置文件(主要是schema.xml、solrconfig.xml), solrCloud各各节点使用zookeeper管理的配置文件。
将上边部署的solr单机的conf拷贝到/home/solr下。
执行下边的命令将/home/solr/conf下的配置文件上传到zookeeper:
sh /solr/solr-4.10.3/example/scripts/cloud-scripts/zkcli.sh -zkhost 192.168.200.149:2181,192.168.200.150:2181,192.168.200.151:2181 -cmd upconfig -confdir /solr/solr-4.10.3/example/solr/collection1/conf -confname myconf -solrhome /solr/solr-4.10.3/example/solr
登陆zookeeper服务器查询配置文件:
cd /solr/zookeeper/bin/
./zkCli.sh
修改SolrCloud监控端口为8080:
修改每个solr的/solr/solr-4.10.3/example/solr/solr.xml文件。
每一台solr和zookeeper关联
修改每一台solr的tomcat 的 bin目录下catalina.sh文件中加入DzkHost指定zookeeper服务器地址:
JAVA_OPTS="-DzkHost=192.168.0.5:2181,192.168.0.6:2181,192.168.0.7:2181"
启动所有的solr服务
启动每一台solr的tomcat服务。
访问solrcloud
访问任意一台solr,左侧菜单出现Cloud:
SolrCloud集群配置
上图中的collection1集群只有一片,可以通过下边的方法配置新的集群。
创建新集群collection2,将集群分为两片,每片两个副本。
删除集群命令;
http://192.168.200.149:8080/solr/admin/collections?action=DELETE&name=collection1
执行后原来的collection1删除,如下:
更多的命令请参数官方文档:apache-solr-ref-guide-4.10.pdf
另一种配置方法:如下
${solr_home}/collenction1/core.properties
numShards=2
name=collection1
shard=shard1
coreNodeName=core_node1
以上参数说明
numShards=2 //分片数量
name=collection1 //core名称
shard=shard1 //所属分片
coreNodeName=core_node1 //结点名称
SolrCloud测试
创建索引:
测试1:在一台solr上创建索引,从其它solr服务上可以查询到。
测试2:一次创建100个文档甚至更多,通过观察每个solr的core下边都有索引文档,说明索引文档是分片存储。
查询索引:
从任意一台Solr上查询索引,返回一个完整的结果,说明查询请求从不同的分片上获取数据,最终返回集群上所有匹配的结果。
solrJ访问solrCloud
public class SolrCloudTest {
// zookeeper地址
private static String zkHostString = "192.168.101.7:2181,192.168.101.8:2181,192.168.101.9:2181";
// collection默认名称,比如我的solr服务器上的collection是collection2_shard1_replica1,就是去掉“_shard1_replica1”的名称
private static String defaultCollection = "collection2";
// 客户端连接超时时间
private static int zkClientTimeout = 3000;
// zookeeper连接超时时间
private static int zkConnectTimeout = 3000;
// cloudSolrServer实际
private CloudSolrServer cloudSolrServer;
// 测试方法之前构造 CloudSolrServer
@Before
public void init() {
cloudSolrServer = new CloudSolrServer(zkHostString);
cloudSolrServer.setDefaultCollection(defaultCollection);
cloudSolrServer.setZkClientTimeout(zkClientTimeout);
cloudSolrServer.setZkConnectTimeout(zkConnectTimeout);
cloudSolrServer.connect();
}
// 向solrCloud上创建索引
@Test
public void testCreateIndexToSolrCloud() throws SolrServerException,
IOException {
SolrInputDocument document = new SolrInputDocument();
document.addField("id", "100001");
document.addField("title", "李四");
cloudSolrServer.add(document);
cloudSolrServer.commit();
}
// 搜索索引
@Test
public void testSearchIndexFromSolrCloud() throws Exception {
SolrQuery query = new SolrQuery();
query.setQuery("*:*");
try {
QueryResponse response = cloudSolrServer.query(query);
SolrDocumentList docs = response.getResults();
System.out.println("文档个数:" + docs.getNumFound());
System.out.println("查询时间:" + response.getQTime());
for (SolrDocument doc : docs) {
ArrayList title = (ArrayList) doc.getFieldValue("title");
String id = (String) doc.getFieldValue("id");
System.out.println("id: " + id);
System.out.println("title: " + title);
System.out.println();
}
} catch (SolrServerException e) {
e.printStackTrace();
} catch (Exception e) {
System.out.println("Unknowned Exception!!!!");
e.printStackTrace();
}
}
// 删除索引
@Test
public void testDeleteIndexFromSolrCloud() throws SolrServerException, IOException {
// 根据id删除
UpdateResponse response = cloudSolrServer.deleteById("zhangsan");
// 根据多个id删除
// cloudSolrServer.deleteById(ids);
// 自动查询条件删除
// cloudSolrServer.deleteByQuery("product_keywords:教程");
// 提交
cloudSolrServer.commit();
}
}
solrJ最新java API
通过SolrJ获取Solr检索结果
1、通过SolrParams的方式提交查询参数
SolrClient solr = new HttpSolrClient("http://localhost:8080/solr/core");
Map<String, String> map = new HashMap<String, String>();
keyword = "".equals(keyword) ? "*" : keyword;
map.put("q", "search_item:" + keyword);
map.put("indent", "true");
map.put("hl", "true");
map.put("hl.fl", "title, summary");
map.put("hl.simple.pre", "<font color=\"red\">");
map.put("hl.simple.post", "</font>");
map.put("start", "0");
map.put("rows", "10");
SolrParams params = new MapSolrParams(map);
try {
QueryResponse resp = solr.query(params);
Map<String, Map<String, java.util.List<String>>> highlight = resp.getHighlighting();//高亮集合
SolrDocumentList docsList = resp.getResults();//文档集合
int docNumFound = (int) docsList.getNumFound();//文档数
ArrayList<Map<String, String>> list = new ArrayList<Map<String, String>>();
String key = "";
Map<String, String> docMap;
for (SolrDocument doc : docsList) {
docMap = new HashMap<String, String>();
key = doc.get("id").toString();
if(key != null && highlight.get(key) != null){
docMap.put("id", key);
docMap.put("type", doc.get("type").toString());
String title = (String) (!"*".equals(keyword) && highlight.get(key).get("title") != null ? highlight.get(key).get("title").get(0) : doc.get("title"));
docMap.put("title", title);
String summary = (String) (!"*".equals(keyword) && highlight.get(key).get("summary") != null ? highlight.get(key).get("summary").get(0) : doc.get("summary"));
docMap.put("summary", summary);
}
list.add(docMap);
}
solr.close();
} catch (Exception e) {
e.printStackTrace();
}finally{
if (solr != null) {
try {
solr.close();
} catch (IOException e) {
e.printStackTrace();
}
}
}
2、通过SolrQuery提交参数
SolrClient solr = new HttpSolrClient("http://localhost:8080/solr/core");
SolrQuery query = new SolrQuery();
//设置高亮
query.setQuery("name:datou");
query.setHighlight(true); // 开启高亮组件或用query.setParam("hl", "true");
query.addHighlightField("name");// 高亮字段
query.setHighlightSimplePre("<font color='red'>");//标记,高亮关键字前缀
query.setHighlightSimplePost("</font>");//后缀
// query.setHighlightSnippets(1);//结果分片数,默认为1
// query.setHighlightFragsize(1000);//每个分片的最大长度,默认为100
System.out.println(query);//用于调试程序
QueryResponse rsp = solr.query(query);
NamedList list = (NamedList) rsp.getResponse().get("highlighting");
System.out.println(list);//用于显示list中的值
for (int i = 0; i < list.size(); i++){
System.out.println("id=" + list.getName(i) + "文档中高亮显示的字段:" + list.getVal(i));
}
solr javaAPI增删改查
建一个Item Entity
package com.my.entity;
import java.util.Date;
import org.apache.solr.client.solrj.beans.Field;
public class Item {
@Field
private long id;
@Field
private String subject;
@Field
private String content;
@Field
private Date last_update_time;
public long getId() {
return id;
}
public void setId(long id) {
this.id = id;
}
public String getSubject() {
return subject;
}
public void setSubject(String subject) {
this.subject = subject;
}
public String getContent() {
return content;
}
public void setContent(String content) {
this.content = content;
}
public Date getLast_update_time() {
return last_update_time;
}
public void setLast_update_time(Date last_update_time) {
this.last_update_time = last_update_time;
}
}
测试代码:
package com.my.solr;
import java.io.IOException;
import java.util.Date;
import java.util.List;
import org.apache.solr.client.solrj.SolrQuery;
import org.apache.solr.client.solrj.SolrQuery.ORDER;
import org.apache.solr.client.solrj.SolrQuery.SortClause;
import org.apache.solr.client.solrj.SolrServerException;
import org.apache.solr.client.solrj.impl.HttpSolrServer;
import org.apache.solr.client.solrj.impl.XMLResponseParser;
import org.apache.solr.client.solrj.response.QueryResponse;
import com.my.entity.Item;
public class TestSolr {
public static void main(String[] args) throws IOException, SolrServerException {
String url = "http://localhost:8899/solr/mycore";
HttpSolrServer core = new HttpSolrServer(url);
core.setMaxRetries(1);
core.setConnectionTimeout(5000);
core.setParser(new XMLResponseParser()); // binary parser is used by default
core.setSoTimeout(1000); // socket read timeout
core.setDefaultMaxConnectionsPerHost(100);
core.setMaxTotalConnections(100);
core.setFollowRedirects(false); // defaults to false
core.setAllowCompression(true);
// ------------------------------------------------------
// remove all data
// ------------------------------------------------------
core.deleteByQuery("*:*");
// ------------------------------------------------------
// add item
// ------------------------------------------------------
Item item = new Item();
item.setId(1);
item.setSubject("solrj test");
item.setContent("this is my solrj test, ha ha.");
item.setLast_update_time(new Date());
core.addBean(item);
// ------------------------------------------------------
// add unicode item
// ------------------------------------------------------
Item item_cn = new Item();
item_cn.setId(2);
item_cn.setSubject("我的测试");
item_cn.setContent("这是一个神奇的网站!");
item.setLast_update_time(new Date());
core.addBean(item_cn);
// commit
core.commit();
// ------------------------------------------------------
// search
// ------------------------------------------------------
SolrQuery query = new SolrQuery();
query.setQuery("*:*");
query.addSort(new SortClause("id", ORDER.desc));
QueryResponse response = core.query(query);
List<Item> items = response.getBeans(Item.class);
for (Item i : items) {
System.out.println("id=" + i.getId() + "\tcontent=" + i.getContent());
}
}
}
510

被折叠的 条评论
为什么被折叠?



