ViewGroup事件分发原理
首先我们先自定义一个ViewGroup的子类。
public class MyRelativeLayout extends RelativeLayout {
public MyRelativeLayout(Context context, AttributeSet attrs) {
super(context, attrs);
// TODO Auto-generated constructor stub
}
@Override
public boolean dispatchTouchEvent(MotionEvent ev) {
Log.i("ricky", "dispatchTouchEvent:action--"+ev.getAction()+"---view:MyRelativeLayout");
return super.dispatchTouchEvent(ev);
}
@Override
public boolean onInterceptTouchEvent(MotionEvent ev) {
Log.i("ricky", "onInterceptTouchEvent:action--"+ev.getAction()+"---view:MyRelativeLayout");
return super.onInterceptTouchEvent(ev);
}
@Override
public boolean onTouchEvent(MotionEvent event) {
Log.i("ricky", "onTouchEvent:action--"+event.getAction()+"---view:MyRelativeLayout");
return true;
}
}
我们打印下执行顺序:
06-19 14:51:18.962 8602-8602/com.example.shijiantest I/ricky: dispatchTouchEvent:action--0---view:MyRelativeLayout
06-19 14:51:18.962 8602-8602/com.example.shijiantest I/ricky: onInterceptTouchEvent:action--0---view:MyRelativeLayout
06-19 14:51:18.962 8602-8602/com.example.shijiantest I/ricky: dispatchTouchEvent:action--0---view:MyButton
06-19 14:51:18.962 8602-8602/com.example.shijiantest I/ricky: OnTouchListener:acton--0----view:com.example.shijiantest.MyButton{52ca23d VFED..C.. ........ 0,0-264,144 #7f070022 app:id/button}
06-19 14:51:18.962 8602-8602/com.example.shijiantest I/ricky: onTouchEvent:action--0---view:MyButton
06-19 14:51:19.042 8602-8602/com.example.shijiantest I/ricky: dispatchTouchEvent:action--1---view:MyRelativeLayout
06-19 14:51:19.042 8602-8602/com.example.shijiantest I/ricky: onInterceptTouchEvent:action--1---view:MyRelativeLayout
06-19 14:51:19.042 8602-8602/com.example.shijiantest I/ricky: dispatchTouchEvent:action--1---view:MyButton
06-19 14:51:19.042 8602-8602/com.example.shijiantest I/ricky: OnTouchListener:acton--1----view:com.example.shijiantest.MyButton{52ca23d VFED..C.. ...P.... 0,0-264,144 #7f070022 app:id/button}
06-19 14:51:19.042 8602-8602/com.example.shijiantest I/ricky: onTouchEvent:action--1---view:MyButton
06-19 14:51:19.044 8602-8602/com.example.shijiantest I/ricky: OnClickListener----view:com.example.shijiantest.MyButton{52ca23d VFED..C.. ...P.... 0,0-264,144 #7f070022 app:id/button}
总结:dispatchTouchEvent-->onInterceptTouchEvent----->onTouchListener---return false-->onTouchEvent
我们发现跟View的基本差不多。下面我们就猜想一下,父布局是怎么对事件进行拦截的呢?我们带着猜想去看下源码:
首先我们分析下onInterceptTouchEvent:action返回true,也就是我们理解的拦截是的源码是怎样的,以及为什么返回true会执行拦截操作。我们先看下intercepted的返回情况与什么因素有关。
final boolean intercepted;
if (actionMasked == MotionEvent.ACTION_DOWN
|| mFirstTouchTarget != null) {
final boolean disallowIntercept = (mGroupFlags & FLAG_DISALLOW_INTERCEPT) != 0;
if (!disallowIntercept) {
intercepted = onInterceptTouchEvent(ev);//调用拦截方法判断
ev.setAction(action); // restore action in case it was changed
} else {
intercepted = false;
}
} else {
// There are no touch targets and this action is not an initial down
// so this view group continues to intercept touches.
intercepted = true;
}
public boolean onInterceptTouchEvent(MotionEvent ev) {
if (ev.isFromSource(InputDevice.SOURCE_MOUSE)
&& ev.getAction() == MotionEvent.ACTION_DOWN
&& ev.isButtonPressed(MotionEvent.BUTTON_PRIMARY)
&& isOnScrollbarThumb(ev.getX(), ev.getY())) {
return true;
}
return false;
}
我们可以发现这个返回值默认返回的是个false,也就是不进行拦截操作。我们反着进行推理,看看默认情况下我怎么执行我们顺着源码往下看。
if (!canceled && !intercepted) {
...
if (dispatchTransformedTouchEvent(ev, false, child, idBitsToAssign)) {
// Child wants to receive touch within its bounds.
mLastTouchDownTime = ev.getDownTime();
if (preorderedList != null) {
// childIndex points into presorted list, find original index
for (int j = 0; j < childrenCount; j++) {
if (children[childIndex] == mChildren[j]) {
mLastTouchDownIndex = j;
break;
}
}
} else {
mLastTouchDownIndex = childIndex;
}
mLastTouchDownX = ev.getX();
mLastTouchDownY = ev.getY();
newTouchTarget = addTouchTarget(child, idBitsToAssign);
alreadyDispatchedToNewTouchTarget = true;
break;
}
...
}
private TouchTarget addTouchTarget(@NonNull View child, int pointerIdBits) {
final TouchTarget target = TouchTarget.obtain(child, pointerIdBits);
target.next = mFirstTouchTarget;
mFirstTouchTarget = target;
return target;
}
我们在其中mFirstTouchTarget被赋值啦,这个使我们寻找的关键。现在我们头看一下,如果intercepted返回true,那么就不会走上面的方法,也就是mFirstTouchTarget会返回一个false。
那么我们看下下面源码:
// Dispatch to touch targets.
if (mFirstTouchTarget == null) {
// No touch targets so treat this as an ordinary view.
handled = dispatchTransformedTouchEvent(ev, canceled, null,
TouchTarget.ALL_POINTER_IDS);
}
private boolean dispatchTransformedTouchEvent(MotionEvent event, boolean cancel,
View child, int desiredPointerIdBits) {
final boolean handled;
// Canceling motions is a special case. We don't need to perform any transformations
// or filtering. The important part is the action, not the contents.
final int oldAction = event.getAction();
if (cancel || oldAction == MotionEvent.ACTION_CANCEL) {
event.setAction(MotionEvent.ACTION_CANCEL);
if (child == null) {
handled = super.dispatchTouchEvent(event);
} else {
handled = child.dispatchTouchEvent(event);
}
event.setAction(oldAction);
return handled;
}
...
}
我们可以发现会执行super.dispatchTouchEvent(event),也就是执行了View的dispatchTouchEvent事件啦。不会在进行向下传递执行了。
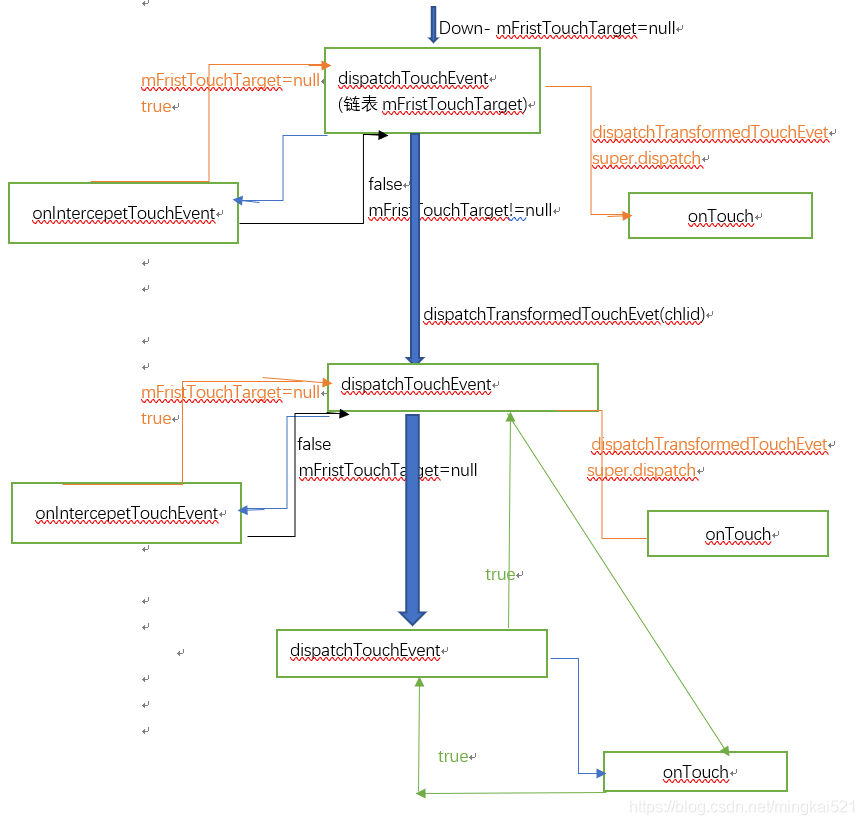
我总结了一幅流程图

当view的onTouch返回false是其实差不多的流程:

会依次向上返回直到上层ViewGroup的onTouch去消耗这个事件。
感觉这块的源码很难分析吧,自己总结的也不是那么好,以后继续补充。

本文围绕ViewGroup事件分发原理展开,通过自定义ViewGroup子类并打印执行顺序,总结出事件分发流程为dispatchTouchEvent->onInterceptTouchEvent->onTouchListener->onTouchEvent。还对父布局事件拦截进行猜想并分析源码,最后给出流程图,指出view的onTouch返回false时的事件处理流程。
821

被折叠的 条评论
为什么被折叠?



