HX2-M智能视觉模组
-
产品概述
HX2-M系列智能视觉模组,选用新型处理器平台而集成开发的一款机器 视觉模组。实现256,384,640红外热像产品接入。模组自带一定算力,可以运行轻量化模型,可以在前端模组中部署算法模型。产品设计体积小巧、功耗低、网络连接,便于集成。

-
产品特点
—产品种类丰富,包含256192,384288,640512
—采用ARM A7+RISC-V处理器
—可以运行简单模型和算法(例如火焰识别、红外人员识别等算法)
—8G EMMC
—宽供电范围:5~15V
—功耗:≤1.5w
—尺寸小巧:212134(宽高*深度) -
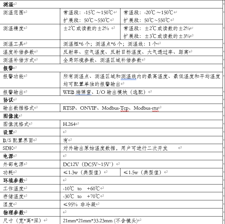
技术参数


-
结构尺寸示意图

- 应用领域

1837






