概念:
这种工具类,概念了解即可,没必要咬文嚼字,主要多看例子,上手去看图和画图;方便梳理复杂的软件流程。
时序图(sequence diagram)表示时间序列维度下,对象的交互关系;
- 生命线(lifeline): 垂直的平行线,表示同时存在的对象和进程

构建元素:
1. 消息
- 同步消息:实线-实心箭头,例如调用子例程
- 异步消息:实线-开放箭头,例如多线程应用,事件驱动的应用,面向消息的中间件
- 响应:虚线
- 自关联消息:一个对象内的方法调用
- 回调消息
2. 组合分片(combined fragments)
- Alternative fragment(denoted “alt”) 与 if…then…else对应
- Option fragment (denoted “opt”) 与 Switch对应
- Parallel fragment (denoted “par”) 表示同时发生
- Loop fragment(denoted “loop”) 与 for 或者 Foreach对应
- 参考:https://www.uml-diagrams.org/sequence-diagrams-combined-fragment.html
举例:message broker

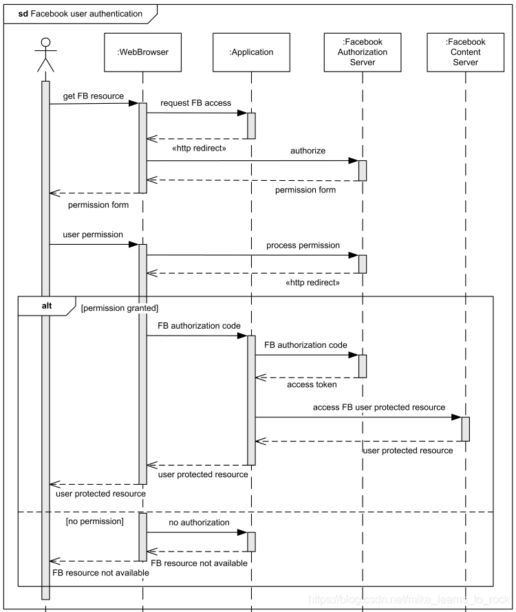
举例:FaceBook Web User Auth

参考资料:
https://en.wikipedia.org/wiki/Sequence_diagram
https://en.wikipedia.org/wiki/Message_broker
https://www.uml-diagrams.org/sequence-diagrams.html
本文介绍了UML时序图的概念,它用于表示时间序列下的对象交互关系。生命线代表同时存在的对象和进程。文章详细阐述了构建元素,包括同步和异步消息、响应、自关联消息及回调消息等,并提到了组合分片如Alternative, Option, Parallel和Loop片段。此外,还提供了message broker和Facebook Web User Auth的实例作为参考。"
44056975,1003858,Ganglia监控系统:搭建与集群监控,"['监控工具', 'Hadoop', '性能监控', 'Ganglia', '集群管理']
2万+

被折叠的 条评论
为什么被折叠?



