目录
- 沁恒 CH32V208(一): CH32V208WBU6 评估板上手报告和Win10环境配置
- 沁恒 CH32V208(二): CH32V208的储存结构, 启动模式和时钟
- 沁恒 CH32V208(三): CH32V208 Ubuntu22.04 Makefile VSCode环境配置
- 沁恒 CH32V208(四): CH32V208 网络DHCP示例代码分析
- 沁恒 CH32V208(五): CH32V208 运行FreeRTOS示例的说明
硬件部分
- CH32V208WBU6 评估板
- WCH-LinkE 或 WCH-Link
硬件环境前面几节相同, 不再详细说明. 本节网络测试需要准备支持DHCP的有线网口, 五类/六类网线.
软件部分
本节以沁恒的网络示例项目为例进行说明.
示例代码位于 CH32V20xEVT 压缩包的 EVT/EXAM/ETH/DHCP 目录.
对应 GCC 环境的项目代码位于 https://github.com/IOsetting/ch32v208-template/tree/main/Examples/ETH/DHCP
编译和烧录
这里只介绍 GCC & Makefile 环境的编译和烧录. 参考上一节进行 GCC 环境的配置
- 修改 Makefile 中的
USE_NET_LIB选项, 设置为USE_NET_LIB ?= y, 打开这个选项, 在编译时会包含 NetLib 库 - 清空 User 目录, 将 Examples/ETH/DHCP 目录下的文件复制到 User 目录, 运行
make编译项目 - 连接好 WCH-Link 和 CH32V208 评估板, 运行
make flash烧录
运行示例
除了使用评估板的网口连接网线, 还需要将评估板的串口输出连接到 WCH-Link, 在PC端使用串口工具, 波特率115200打开 /dev/ttyACM0 观察输出
启动阶段会打印系统时钟, MAC地址
22:02:27.934 DHCP Test
SystemClk:120000000
net version:15
mac addr:38 3b 26 88 3f 30
22:02:28.037 WCHNET_LibInit Success
接入网线后, 会提示
22:02:29.693 PHY Link Success
等待几秒DHCP获得IP后, 显示网络信息
22:02:33.934 DHCP Success
IPAddr = 192.168.1.222
GWIPAddr = 192.168.1.1
IPAddr = 255.255.255.0
DNS1: 192.168.1.1
DNS2: 0.0.0.0
WCH22:02:33.938 NET_SocketCreat 0
此时, 通过PC端可以 ping 通这个IP地址.
代码分析
网络库 NetLib
实现部分是闭源的, 沁恒只提供了一部分外部调用的接口. 结构如下
NetLib
├── eth_driver.c
├── eth_driver.h
├── libwchnet.a
└── wchnet.h
对于用户的项目, 还需要外加一个 net_config.h 文件, 用于定义网络配置.
工作机制
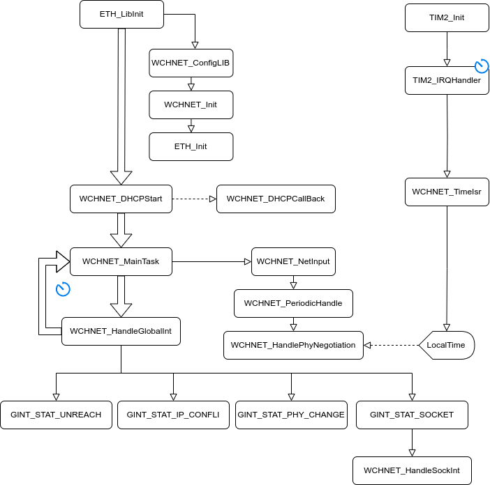
流程图

流程说明
如上图所示, main 函数中的网络功能主要是两个入口, 一个是 TIM2 的初始化, 给 NetLib 提供系统 tick, 另一个是 ETH_LibInit 之后的主循环
int main(void)
{
u8 i;
Delay_Init();
USART_Printf_Init(115200); // 串口初始化
printf("DHCP Test\r\n");
printf("SystemClk:%ld\r\n",SystemCoreClock);
printf("net version:%x\n",WCHNET_GetVer());
if( WCHNET_LIB_VER != WCHNET_GetVer() ){
printf("version error.\n"); // 检查 wchnet.h 的版本(WCHNET_LIB_VER)和 libwchnet.a 中的版本是否一致
}
WCHNET_GetMacAddr(MACAddr); // 从芯片内部FLASH读取MAC地址, 芯片自带MAC地址
printf("mac addr:");
for(i = 0; i < 6; i++)
printf("%x ",MACAddr[i]);
printf("\n");
// 以上都是显示内容, 和网络功能DHCP没什么关系, 以下是必须的步骤
TIM2_Init(); // 初始化 TIM2, 用于每隔10ms调用 WCHNET_TimeIsr(WCHNETTIMERPERIOD), LocalTime增长
WCHNET_DHCPSetHostname("WCHNET"); // 设置本机 host name, 用于DHCP
i = ETH_LibInit(IPAddr, GWIPAddr, IPMask, MACAddr); // 初始化 Netlib
mStopIfError(i); // 检查初始化是否成功
if(i == WCHNET_ERR_SUCCESS)
{
printf("WCHNET_LibInit Success\r\n");
}
WCHNET_DHCPStart(WCHNET_DHCPCallBack); // 启动 DHCP
while(1)
{
WCHNET_MainTask(); // 需要重复执行的网络任务
if(WCHNET_QueryGlobalInt()) // 如果存在网络中断, 调用网络中断处理函数
{
WCHNET_HandleGlobalInt();
}
}
}
NetLib 的系统 Tick
首先是创建一个间隔10ms的定时器
void TIM2_Init(void)
{
TIM_TimeBaseInitTypeDef TIM_TimeBaseStructure = {0};
RCC_APB1PeriphClockCmd(RCC_APB1Periph_TIM2, ENABLE);
TIM_TimeBaseStructure.TIM_Period = SystemCoreClock / 1000000 - 1;
TIM_TimeBaseStructure.TIM_Prescaler = WCHNETTIMERPERIOD * 1000 - 1;
TIM_TimeBaseStructure.TIM_ClockDivision = 0;
TIM_TimeBaseStructure.TIM_CounterMode = TIM_CounterMode_Up;
TIM_TimeBaseInit(TIM2, &TIM_TimeBaseStructure);
TIM_ITConfig(TIM2, TIM_IT_Update, ENABLE);
TIM_Cmd(TIM2, ENABLE);
TIM_ClearITPendingBit(TIM2, TIM_IT_Update);
NVIC_SetPriority(TIM2_IRQn, 0x80);
NVIC_EnableIRQ(TIM2_IRQn);
}
在中断中调用 WCHNET_TimeIsr(WCHNETTIMERPERIOD)
void TIM2_IRQHandler(void)
{
WCHNET_TimeIsr(WCHNETTIMERPERIOD);
TIM_ClearITPendingBit(TIM2, TIM_IT_Update);
}
在 eth_driver.c 中有这个函数的定义, LocalTime是一个递增的32位时间戳, 作用类似于 SysTick, 用于函数进行时间判断
void WCHNET_TimeIsr( uint16_t timperiod )
{
LocalTime += timperiod;
}
不能确定在 libwchnet 中是否用到 LocalTime, 能观察到使用这个 LocalTime 只有一处代码, 用于PHY每隔50ms一次检查Link状态
void WCHNET_HandlePhyNegotiation(void)
{
if( !phyStatus ) /* Handling PHY Negotiation Exceptions */
{
if(phyLinkTime > LocalTime)
phyLinkTime = LocalTime;
if( LocalTime - phyLinkTime >= PHY_LINK_TASK_PERIOD ) /* 50ms cycle timing call */
{
phyLinkTime = LocalTime;
WCHNET_LinkProcess( );
}
}
}
NetLib 的初始化和 DHCP 流程
ETH_LibInit 是 Netlib 的初始化函数, 在函数中
- 通过
_WCH_CFG结构体设置发送缓冲区大小, TCP_MSS大小,ARP Table 大小, 以及网口灯对应的GPIO - 初始化 NetLib
- 初始化并启动 ETH
uint8_t ETH_LibInit( uint8_t *ip, uint8_t *gwip, uint8_t *mask, uint8_t *macaddr )
{
uint8_t s;
struct _WCH_CFG cfg;
memset(&cfg,0,sizeof(cfg));
cfg.TxBufSize = ETH_TX_BUF_SZE;
cfg.TCPMss = WCHNET_TCP_MSS;
cfg.HeapSize = WCHNET_MEM_HEAP_SIZE;
cfg.ARPTableNum = WCHNET_NUM_ARP_TABLE;
cfg.MiscConfig0 = WCHNET_MISC_CONFIG0;
cfg.MiscConfig1 = WCHNET_MISC_CONFIG1;
cfg.led_link = ETH_LedLinkSet;
cfg.led_data = ETH_LedDataSet;
cfg.net_send = ETH_TxPktChainMode;
cfg.CheckValid = WCHNET_CFG_VALID;
s = WCHNET_ConfigLIB(&cfg); // NetLib参数设置, 闭源方法
if(s){
return (s);
}
s = WCHNET_Init(ip,gwip,mask,macaddr); // 初始化 NetLib, 闭源方法
ETH_Init(macaddr); // ETH发送与接收的DMA设置, ETH中断初始化, 启动ETH
return (s);
}
DHCP 的启动方法 WCHNET_DHCPStart 是闭源的, 通过这个方法启动 DHCP, 其参数是一个回调函数, 用于 DHCP 结束(成功或失败)时回调
uint8_t WCHNET_DHCPStart( dhcp_callback dhcp );
示例项目中的回调函数实现, 入参 arg 指针指向一片数据, 包含DHCP获取的IP地址, 网关地址, IP掩码等.
u8 WCHNET_DHCPCallBack(u8 status, void *arg)
{
u8 *p;
u8 tmp[4] = {0, 0, 0, 0};
if(!status) // status = 0 表示成功
{
p = arg;
printf("DHCP Success\r\n");
if(!memcmp(IPAddr, p ,sizeof(IPAddr))) // 检查输入的IP与当前IP是否相同(结果为0, 要加!), 无变化则直接返回
return READY;
if(memcmp(IPAddr, tmp ,sizeof(IPAddr))){ // 当前的IP是否已经设置(不等于0.0.0.0, 不为0), 说明IP产生了变化, 需要关闭当前 Socket
WCHNET_SocketClose(SocketId, TCP_CLOSE_NORMAL); // 关闭 Socket, 闭源方法
}
memcpy(IPAddr, p, 4); // 从入参中读取 IP, 网关, 掩码
memcpy(GWIPAddr, &p[4], 4);
memcpy(IPMask, &p[8], 4);
printf("IPAddr = %d.%d.%d.%d \r\n", (u16)IPAddr[0], (u16)IPAddr[1],
(u16)IPAddr[2], (u16)IPAddr[3]);
printf("GWIPAddr = %d.%d.%d.%d \r\n", (u16)GWIPAddr[0], (u16)GWIPAddr[1],
(u16)GWIPAddr[2], (u16)GWIPAddr[3]);
printf("IPAddr = %d.%d.%d.%d \r\n", (u16)IPMask[0], (u16)IPMask[1],
(u16)IPMask[2], (u16)IPMask[3]);
printf("DNS1: %d.%d.%d.%d \r\n", p[12], p[13], p[14], p[15]);
printf("DNS2: %d.%d.%d.%d \r\n", p[16], p[17], p[18], p[19]);
WCHNET_CreateTcpSocket(); // 创建 TCP Socket 并连接
return READY;
}
else
{
printf("DHCP Fail %02x \r\n", status);
if(memcmp(IPAddr, tmp ,sizeof(IPAddr))){ // 对于失败的状态, 如果IP已经设置, 说明之前成功过, 需要关闭当前 Socket
/*The obtained IP is different from the last value*/
WCHNET_SocketClose(SocketId, TCP_CLOSE_NORMAL); // 关闭 Socket, 闭源方法
}
return NoREADY;
}
}
DHCP 获取IP成功后调用的 WCHNET_CreateTcpSocket() 函数. 这个函数用于创建Socket建立目标IP的连接
void WCHNET_CreateTcpSocket(void)
{
u8 i;
SOCK_INF TmpSocketInf;
memset((void *) &TmpSocketInf, 0, sizeof(SOCK_INF));
memcpy((void *) TmpSocketInf.IPAddr, DESIP, 4);
TmpSocketInf.DesPort = desport;
TmpSocketInf.SourPort = srcport++;
TmpSocketInf.ProtoType = PROTO_TYPE_TCP;
TmpSocketInf.RecvBufLen = RECE_BUF_LEN;
i = WCHNET_SocketCreat(&SocketId, &TmpSocketInf); // 创建 Socket, 闭源方法
printf("WCHNET_SocketCreat %d\r\n", SocketId);
mStopIfError(i);
i = WCHNET_SocketConnect(SocketId); // 创建连接, 闭源方法
mStopIfError(i);
}
主循环
NetLib 初始化结束后, 在主循环中的处理
WCHNET_MainTask(); // 处理数据输入, 协议栈定时任务, 检查PHY Link状态
if(WCHNET_QueryGlobalInt()) // 查询全局中断状态, 闭源方法
{
WCHNET_HandleGlobalInt();
}
其中 WCHNET_MainTask 的定义
void WCHNET_MainTask(void)
{
WCHNET_NetInput( ); /* Ethernet data input */
WCHNET_PeriodicHandle( ); /* Protocol stack time-related task processing */
WCHNET_HandlePhyNegotiation( );
}
- 前两个都是闭源方法, WCHNET_NetInput()处理数据输入, WCHNET_PeriodicHandle()处理协议栈定时任务.
- WCHNET_HandlePhyNegotiation() 就是前面提到的每隔50ms的定时任务, 用于PHY每隔50秒一次检查Link状态
最后是 WCHNET_HandleGlobalInt() 方法, 根据中断类型, 分别处理
void WCHNET_HandleGlobalInt(void)
{
u8 intstat;
u16 i;
u8 socketint;
intstat = WCHNET_GetGlobalInt(); // 读取全境中断状态
if (intstat & GINT_STAT_UNREACH) // Unreachable (无法到达)中断
{
printf("GINT_STAT_UNREACH\r\n");
}
if (intstat & GINT_STAT_IP_CONFLI) // IP冲突中断
{
printf("GINT_STAT_IP_CONFLI\r\n");
}
if (intstat & GINT_STAT_PHY_CHANGE) // PHY连接状态变化中断
{
i = WCHNET_GetPHYStatus(); // 读取新状态, 闭源方法
if (i & PHY_Linked_Status)
printf("PHY Link Success\r\n");
}
if (intstat & GINT_STAT_SOCKET) { // Socket相关中断
for (i = 0; i < WCHNET_MAX_SOCKET_NUM; i++) {
socketint = WCHNET_GetSocketInt(i); // 轮询各个Socket中断状态, 如果存在中断则处理
if (socketint)
WCHNET_HandleSockInt(i, socketint); // 处理 Socket 的 接收, 连接, 断开, 超时 事件
}
}
}
以上是对CH32V20xEVT 网络DHCP示例代码的分析. 详细的NetLib函数说明在 CH32V20xEVT.ZIP 的 EVT/EXAM/ETH 目录下.
本文详细介绍了沁恒CH32V208微控制器的网络配置,包括DHCP服务的启动和IP获取过程,以及使用GCC和Makefile的开发环境。通过示例代码分析了网络库NetLib的工作机制,如系统Tick、初始化和DHCP流程。
672

被折叠的 条评论
为什么被折叠?



