感觉Zwave开始没落,呵呵~~~
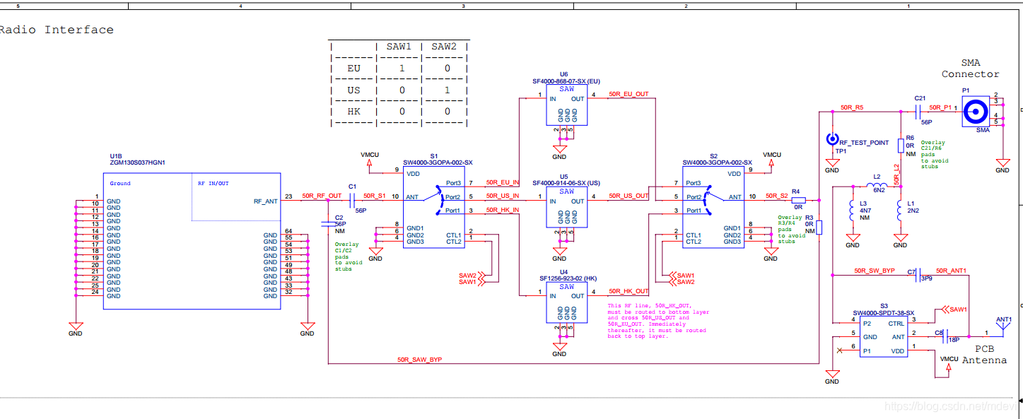
SAW filter 无非就是E, U, H 三个频段 , 官方提供通过IO口选择不同的SAW filter: SAW1 SAW2对应的是芯片的IO口,具体查看 BRD420xBoardInit(RadioConfig.eRegion); 默认的IO PB14, PB15

本文分析了Zwave技术可能面临的衰落趋势,并提及SAWfilter在E、U、H三个频段的应用。通过IO口选择不同SAWfilter,如SAW1和SAW2,其配置在BRD420xBoardInit函数中,默认使用IOPB14和PB15。讨论了这一技术在无线通信领域的挑战和未来方向。
感觉Zwave开始没落,呵呵~~~
SAW filter 无非就是E, U, H 三个频段 , 官方提供通过IO口选择不同的SAW filter: SAW1 SAW2对应的是芯片的IO口,具体查看 BRD420xBoardInit(RadioConfig.eRegion); 默认的IO PB14, PB15

6928
1万+

被折叠的 条评论
为什么被折叠?