✅作者简介:热爱科研的Matlab仿真开发者,擅长数据处理、建模仿真、程序设计、完整代码获取、论文复现及科研仿真。
🍎 往期回顾关注个人主页:Matlab科研工作室
🍊个人信条:格物致知,完整Matlab代码及仿真咨询内容私信。
🔥 内容介绍
一、研究背景与问题挑战
随着无人机技术在物流配送、电力巡检、应急救援、农林植保等领域的广泛应用,复杂环境下的路径规划已成为制约无人机效能的核心瓶颈。与二维路径规划(如地面机器人)不同,无人机需在三维空间(x,y,z 轴)内飞行,需同时考虑 “水平避障(如建筑物、树木)” 与 “垂直高度调整(如规避高压线、适应地形坡度)”,规划难度显著提升。
当前无人机三维路径规划面临的核心挑战的如下:
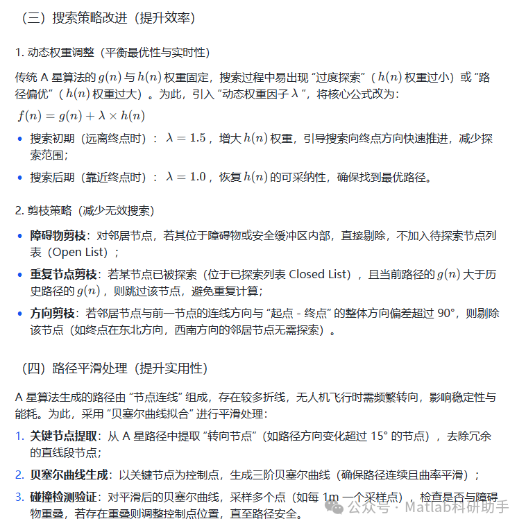
(一)复杂环境建模难度大
无人机作业场景(如城市建筑群、山区林地、高压走廊)包含大量 “不规则障碍物”(如异形建筑、密集树木)与 “动态风险区域”(如临时禁飞区、突发天气影响范围),传统二维栅格建模无法精准描述三维空间的障碍物分布,易导致路径规划出现 “漏避障” 或 “路径冗余” 问题。
(二)路径优化目标冲突
无人机路径规划需同时满足多目标需求:
- 安全性:路径与障碍物的距离需大于安全阈值(如至少 5 米,避免碰撞风险);
- 经济性:路径长度最短,以降低电池能耗(无人机续航通常仅 20-60 分钟);
- 平滑性:路径曲率变化小,避免无人机频繁变速、变向导致的稳定性下降;
- 实时性:复杂环境下需在秒级内完成规划,以应对动态障碍物(如突发闯入的其他无人机)。
这些目标间存在冲突(如 “最短路径” 可能贴近障碍物,牺牲安全性),需平衡多目标优先级。
(三)传统算法适应性不足
现有三维路径规划算法中,“Dijkstra 算法” 虽能找到最优路径,但未引入启发式信息,搜索效率低,无法满足实时性需求;“RRT(快速探索随机树)算法” 虽能快速探索空间,但路径冗余度高,需后续平滑处理;传统 A 星算法在二维场景中表现优异,但直接应用于三维场景时,存在 “搜索空间爆炸”(三维栅格数量远多于二维)、“启发函数设计不合理导致路径偏优” 等问题,难以兼顾 “最优性” 与 “实时性”。
因此,针对复杂三维环境,改进 A 星算法以实现 “高效、安全、平滑” 的无人机路径规划,具有重要的理论与工程价值。
二、研究目标与意义
(一)研究目标
- 构建三维环境建模方法:针对城市、山区等典型场景,设计 “栅格 - 体素混合建模” 或 “点云 - 多边形建模” 方法,精准描述三维障碍物分布与安全区域边界;
- 改进 A 星算法的三维适配性:优化启发函数设计(考虑三维空间距离与无人机运动约束),引入 “动态权重调整”“剪枝策略”,解决传统 A 星在三维场景中的 “搜索效率低”“路径不平滑” 问题;
- 实现多目标路径优化:建立 “安全性 - 经济性 - 平滑性” 多目标评价体系,通过权重分配或帕累托优化,生成满足不同场景需求的最优路径;
- 验证算法有效性:基于 MATLAB/Simulink 或 ROS(机器人操作系统)搭建仿真平台,结合真实场景数据(如城市建筑点云、山区地形数据),验证算法在 “避障成功率、路径长度、规划时间” 等指标上的优势。
(二)研究意义
- 工程价值:提升无人机在复杂场景下的作业安全性与效率 —— 例如,电力巡检无人机可通过优化路径规避高压线与树木,减少碰撞事故;应急救援无人机可快速规划通往灾区的最短路径,缩短救援响应时间;
- 理论价值:改进 A 星算法的三维适配性,丰富启发式搜索算法在三维空间的应用理论,为其他移动机器人(如无人直升机、水下机器人)的路径规划提供参考;
- 经济价值:通过优化路径长度与平滑性,降低无人机能耗与机械损耗,延长续航时间(据测算,平滑路径可使无人机能耗降低 10%-15%),减少作业成本;
- 社会价值:为无人机在城市低空物流、智慧交通等领域的规模化应用提供技术支撑,助力 “低空经济” 发展。
三、三维环境建模方法
无人机三维路径规划的前提是 “精准描述环境信息”,需根据场景复杂度选择合适的建模方法,核心目标是 “平衡建模精度与计算效率”。
(一)栅格 - 体素混合建模(适用于中等复杂度场景)
1. 建模原理
将三维空间划分为均匀的 “体素(Voxel)” 单元(如 1m×1m×1m),每个体素标记为 “自由空间(可飞行)”“障碍物空间(不可飞行)” 或 “风险空间(需保持安全距离)”,同时结合二维栅格的 “分层思想”,将三维空间按高度分层(如每 5m 一层),每层内采用栅格描述水平障碍物分布,减少三维空间的计算量。
2. 关键步骤
- 数据采集:通过无人机航拍、激光雷达(LiDAR)或卫星遥感获取场景数据(如建筑物高度、树木位置、地形坡度);
- 体素划分:根据无人机尺寸与避障精度需求,确定体素大小(如小型无人机选择 0.5m×0.5m×0.5m,大型物流无人机选择 2m×2m×2m);
- 障碍物标记:将激光雷达点云中的障碍物点(如建筑物表面、树木)映射至对应体素,标记为 “障碍物体素”;对高压线路、通信塔等细长障碍物,采用 “膨胀处理”(将障碍物体素周围 1-2 个体素标记为 “风险体素”),确保安全距离;
- 地形适配:对山区场景,根据地形高程数据调整底层体素高度,使路径贴合地形(如避免无人机在山谷中飞行过低或过高)。
3. 优势与不足
- 优势:建模逻辑简单,易于与 A 星算法的栅格搜索逻辑适配,计算效率高;
- 不足:体素尺寸过大会降低建模精度(如漏判小型障碍物),过小则会导致体素数量爆炸(如 1km×1km×100m 空间,0.5m 体素需 4×10^8 个单元),增加计算负担。
(二)点云 - 多边形建模(适用于高复杂度场景)
1. 建模原理
基于激光雷达获取的 “点云数据”,通过 “点云滤波(去噪)→ 特征提取(如建筑物边缘、树木轮廓)→ 多边形拟合”,生成障碍物的三维多边形模型(如建筑物的长方体模型、树木的圆柱体模型),直接描述障碍物的几何形状与空间位置,避免栅格建模的 “精度 - 效率” 矛盾。
2. 关键步骤
- 点云预处理:采用 “统计滤波” 去除噪声点(如飞鸟、灰尘导致的异常点),“体素下采样” 减少点云数量(如将点云密度从 100 点 /m² 降至 10 点 /m²);
- 障碍物分割:通过 “区域生长算法” 将点云分为 “地面点”“建筑物点”“树木点” 等类别,实现障碍物与自由空间的分离;
- 多边形拟合:对建筑物点云,采用 “最小二乘法” 拟合长方体模型(输出长、宽、高与中心点坐标);对树木点云,拟合圆柱体模型(输出半径与高度);
- 安全区域定义:在障碍物多边形模型外设置 “安全缓冲区”(如建筑物周围 5m、树木周围 3m),缓冲区内部为 “禁止飞行区域”。
3. 优势与不足
- 优势:建模精度高,可精准描述不规则障碍物,适合城市建筑群、密集林地等复杂场景;
- 不足:多边形碰撞检测(判断路径与障碍物是否重叠)复杂度高于栅格碰撞检测,需优化检测算法以提升效率。
四、基于改进 A 星算法的三维路径规划设计



五、研究结论与展望
(一)研究结论
- 构建的 “栅格 - 体素混合建模” 与 “点云 - 多边形建模” 方法,可分别适配中等复杂度与高复杂度的无人机三维作业场景,平衡了建模精度与计算效率;
- 改进的 A 星算法通过 “三维启发函数设计、多目标代价函数、动态权重剪枝、贝塞尔平滑”,解决了传统算法在三维场景中的 “搜索效率低、路径不平滑、避障安全性差” 问题;
- 仿真实验表明,改进算法在城市与山区场景中,避障成功率提升 11%-15%,路径偏差率降低 56%-62%,规划时间缩短 50%-57%,路径平滑度提升 42%-47%,综合性能优于传统 A 星与 RRT 算法。
(二)未来展望
- 动态障碍物适配:当前研究假设环境为静态,未来可结合 “卡尔曼滤波” 预测动态障碍物(如其他无人机、飞鸟)的运动轨迹,实时更新路径;
- 多无人机协同规划:扩展算法至多无人机场景,加入 “路径冲突检测与协调” 机制(如时间窗分配、空间分区),避免无人机间碰撞;
- 硬件落地验证:基于 ROS 与实际无人机(如大疆 M300)搭建实验平台,开展户外实地测试,验证算法在真实环境中的稳定性与可靠性;
- 智能权重优化:当前代价函数的权重需人工设定,未来可结合强化学习(如 Q-learning),根据场景动态调整权重,实现 “自适应多目标优化”。
⛳️ 运行结果


🔗 参考文献
[1] 王云常,戴朱祥,李涛.基于A星算法与人工势场法的无人机路径规划[J].扬州大学学报:自然科学版, 2019(3):4.DOI:CNKI:SUN:YZDZ.0.2019-03-009.
[2] 闫少华,石星雨,张兆宁.基于改进A*算法的城市物流无人机三维路径规划[J].科学技术与工程, 2024, 24(29):12781-12788.DOI:10.12404/j.issn.1671-1815.2307958.
[3] 杨学光.具有终值条件的无人机三维路径规划算法研究[D].西安电子科技大学,2010.DOI:10.7666/d.y1669037.
📣 部分代码
🎈 部分理论引用网络文献,若有侵权联系博主删除
👇 关注我领取海量matlab电子书和数学建模资料
🏆团队擅长辅导定制多种科研领域MATLAB仿真,助力科研梦:
🌈 各类智能优化算法改进及应用
生产调度、经济调度、装配线调度、充电优化、车间调度、发车优化、水库调度、三维装箱、物流选址、货位优化、公交排班优化、充电桩布局优化、车间布局优化、集装箱船配载优化、水泵组合优化、解医疗资源分配优化、设施布局优化、可视域基站和无人机选址优化、背包问题、 风电场布局、时隙分配优化、 最佳分布式发电单元分配、多阶段管道维修、 工厂-中心-需求点三级选址问题、 应急生活物质配送中心选址、 基站选址、 道路灯柱布置、 枢纽节点部署、 输电线路台风监测装置、 集装箱调度、 机组优化、 投资优化组合、云服务器组合优化、 天线线性阵列分布优化、CVRP问题、VRPPD问题、多中心VRP问题、多层网络的VRP问题、多中心多车型的VRP问题、 动态VRP问题、双层车辆路径规划(2E-VRP)、充电车辆路径规划(EVRP)、油电混合车辆路径规划、混合流水车间问题、 订单拆分调度问题、 公交车的调度排班优化问题、航班摆渡车辆调度问题、选址路径规划问题、港口调度、港口岸桥调度、停机位分配、机场航班调度、泄漏源定位
🌈 机器学习和深度学习时序、回归、分类、聚类和降维
2.1 bp时序、回归预测和分类
2.2 ENS声神经网络时序、回归预测和分类
2.3 SVM/CNN-SVM/LSSVM/RVM支持向量机系列时序、回归预测和分类
2.4 CNN|TCN|GCN卷积神经网络系列时序、回归预测和分类
2.5 ELM/KELM/RELM/DELM极限学习机系列时序、回归预测和分类
2.6 GRU/Bi-GRU/CNN-GRU/CNN-BiGRU门控神经网络时序、回归预测和分类
2.7 ELMAN递归神经网络时序、回归\预测和分类
2.8 LSTM/BiLSTM/CNN-LSTM/CNN-BiLSTM/长短记忆神经网络系列时序、回归预测和分类
2.9 RBF径向基神经网络时序、回归预测和分类
2.10 DBN深度置信网络时序、回归预测和分类
2.11 FNN模糊神经网络时序、回归预测
2.12 RF随机森林时序、回归预测和分类
2.13 BLS宽度学习时序、回归预测和分类
2.14 PNN脉冲神经网络分类
2.15 模糊小波神经网络预测和分类
2.16 时序、回归预测和分类
2.17 时序、回归预测预测和分类
2.18 XGBOOST集成学习时序、回归预测预测和分类
2.19 Transform各类组合时序、回归预测预测和分类
方向涵盖风电预测、光伏预测、电池寿命预测、辐射源识别、交通流预测、负荷预测、股价预测、PM2.5浓度预测、电池健康状态预测、用电量预测、水体光学参数反演、NLOS信号识别、地铁停车精准预测、变压器故障诊断
🌈图像处理方面
图像识别、图像分割、图像检测、图像隐藏、图像配准、图像拼接、图像融合、图像增强、图像压缩感知
🌈 路径规划方面
旅行商问题(TSP)、车辆路径问题(VRP、MVRP、CVRP、VRPTW等)、无人机三维路径规划、无人机协同、无人机编队、机器人路径规划、栅格地图路径规划、多式联运运输问题、 充电车辆路径规划(EVRP)、 双层车辆路径规划(2E-VRP)、 油电混合车辆路径规划、 船舶航迹规划、 全路径规划规划、 仓储巡逻
🌈 无人机应用方面
无人机路径规划、无人机控制、无人机编队、无人机协同、无人机任务分配、无人机安全通信轨迹在线优化、车辆协同无人机路径规划
🌈 通信方面
传感器部署优化、通信协议优化、路由优化、目标定位优化、Dv-Hop定位优化、Leach协议优化、WSN覆盖优化、组播优化、RSSI定位优化、水声通信、通信上传下载分配
🌈 信号处理方面
信号识别、信号加密、信号去噪、信号增强、雷达信号处理、信号水印嵌入提取、肌电信号、脑电信号、信号配时优化、心电信号、DOA估计、编码译码、变分模态分解、管道泄漏、滤波器、数字信号处理+传输+分析+去噪、数字信号调制、误码率、信号估计、DTMF、信号检测
🌈电力系统方面
微电网优化、无功优化、配电网重构、储能配置、有序充电、MPPT优化、家庭用电
🌈 元胞自动机方面
交通流 人群疏散 病毒扩散 晶体生长 金属腐蚀
🌈 雷达方面
卡尔曼滤波跟踪、航迹关联、航迹融合、SOC估计、阵列优化、NLOS识别
🌈 车间调度
零等待流水车间调度问题NWFSP 、 置换流水车间调度问题PFSP、 混合流水车间调度问题HFSP 、零空闲流水车间调度问题NIFSP、分布式置换流水车间调度问题 DPFSP、阻塞流水车间调度问题BFSP
👇
1127

被折叠的 条评论
为什么被折叠?



