✅作者简介:热爱科研的Matlab仿真开发者,擅长数据处理、建模仿真、程序设计、完整代码获取、论文复现及科研仿真。
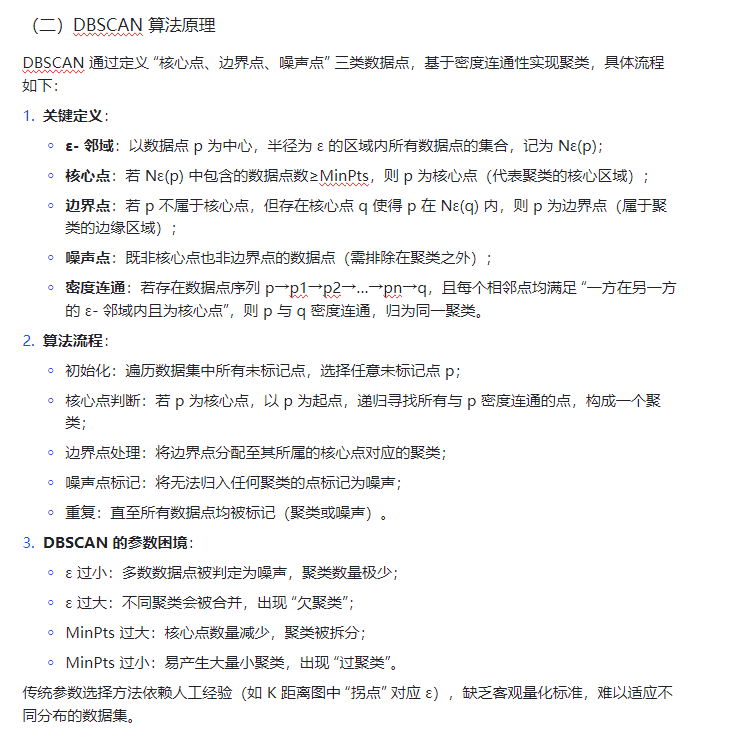
🍎 往期回顾关注个人主页:Matlab科研工作室
🍊个人信条:格物致知,完整Matlab代码及仿真咨询内容私信。
🔥 内容介绍
在无监督学习领域,聚类分析作为核心技术之一,通过自动发现数据集中的潜在类别结构,为数据挖掘、模式识别、图像分割等领域提供关键支撑。传统聚类算法如 K-Means 依赖预设聚类数量、对噪声敏感,而密度聚类算法 DBSCAN(Density-Based Spatial Clustering of Applications with Noise)凭借 “无需指定聚类数、能识别任意形状聚类、可排除噪声” 的优势,在非结构化数据聚类任务中(如用户行为分群、异常检测、地理数据聚类)应用广泛。
然而,DBSCAN 的聚类性能高度依赖两个关键参数:邻域半径(ε) 和该邻域内最少数据点数(MinPts)。ε 决定 “如何定义数据点的邻域范围”,MinPts 决定 “该邻域需满足何种密度才能构成核心点”,参数选择不当会导致聚类结果出现 “欠聚类”(大量数据归为一类)或 “过聚类”(数据被过度拆分),且传统参数选择方法(如 K 距离图、网格搜索)存在主观性强、效率低的问题。
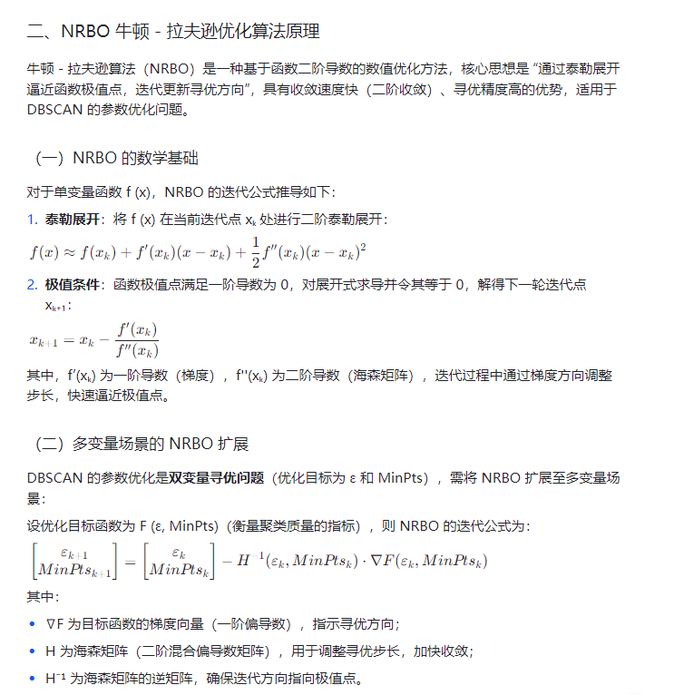
牛顿 - 拉夫逊优化算法(Newton-Raphson Based Optimization,NRBO)作为一种二阶优化方法,凭借 “收敛速度快、寻优精度高” 的特点,在函数极值求解中表现优异。本文提出将 NRBO 算法用于 DBSCAN 的参数优化(记为 NRBO-DBSCAN),通过 NRBO 自动搜索最优(ε, MinPts)参数组合,解决 DBSCAN 的 “参数敏感” 问题,提升聚类结果的合理性与稳定性,为复杂数据聚类任务提供更高效的解决方案。


⛳️ 运行结果

📣 部分代码
% 结果显示子函数
function PlotClusterinResult(X, IDX)
k=max(IDX);
Colors=hsv(k);
Legends = {};
for i=0:k
Xi=X(IDX==i,:);
if i~=0
Style = 'x';
MarkerSize = 8;
Color = Colors(i,:);
Legends{end+1} = ['Cluster #' num2str(i)];
else
Style = 'o';
MarkerSize = 6;
Color = [0 0 0];
if ~isempty(Xi)
Legends{end+1} = 'Noise';
end
end
if ~isempty(Xi)
plot(Xi(:,1),Xi(:,2),Style,'MarkerSize',MarkerSize,'Color',Color);
end
hold on;
end
hold off;
axis equal;
grid on;
legend(Legends);
legend('Location', 'NorthEastOutside');
end
🔗 参考文献
[1]刘双喜,王盼,张春庆,等.基于优化DBSCAN算法的玉米种子纯度识别[J].农业机械学报, 2012, 43(004):188-192.DOI:10.6041/j.issn.1000-1298.2012.04.035.
🎈 部分理论引用网络文献,若有侵权联系博主删除
👇 关注我领取海量matlab电子书和数学建模资料
🏆团队擅长辅导定制多种科研领域MATLAB仿真,助力科研梦:
🌟 各类智能优化算法改进及应用
生产调度、经济调度、装配线调度、充电优化、车间调度、发车优化、水库调度、三维装箱、物流选址、货位优化、公交排班优化、充电桩布局优化、车间布局优化、集装箱船配载优化、水泵组合优化、解医疗资源分配优化、设施布局优化、可视域基站和无人机选址优化、背包问题、 风电场布局、时隙分配优化、 最佳分布式发电单元分配、多阶段管道维修、 工厂-中心-需求点三级选址问题、 应急生活物质配送中心选址、 基站选址、 道路灯柱布置、 枢纽节点部署、 输电线路台风监测装置、 集装箱调度、 机组优化、 投资优化组合、云服务器组合优化、 天线线性阵列分布优化、CVRP问题、VRPPD问题、多中心VRP问题、多层网络的VRP问题、多中心多车型的VRP问题、 动态VRP问题、双层车辆路径规划(2E-VRP)、充电车辆路径规划(EVRP)、油电混合车辆路径规划、混合流水车间问题、 订单拆分调度问题、 公交车的调度排班优化问题、航班摆渡车辆调度问题、选址路径规划问题、港口调度、港口岸桥调度、停机位分配、机场航班调度、泄漏源定位、冷链、时间窗、多车场等、选址优化、港口岸桥调度优化、交通阻抗、重分配、停机位分配、机场航班调度、通信上传下载分配优化
🌟 机器学习和深度学习时序、回归、分类、聚类和降维
2.1 bp时序、回归预测和分类
2.2 ENS声神经网络时序、回归预测和分类
2.3 SVM/CNN-SVM/LSSVM/RVM支持向量机系列时序、回归预测和分类
2.4 CNN|TCN|GCN卷积神经网络系列时序、回归预测和分类
2.5 ELM/KELM/RELM/DELM极限学习机系列时序、回归预测和分类
2.6 GRU/Bi-GRU/CNN-GRU/CNN-BiGRU门控神经网络时序、回归预测和分类
2.7 ELMAN递归神经网络时序、回归\预测和分类
2.8 LSTM/BiLSTM/CNN-LSTM/CNN-BiLSTM/长短记忆神经网络系列时序、回归预测和分类
2.9 RBF径向基神经网络时序、回归预测和分类
2.10 DBN深度置信网络时序、回归预测和分类
2.11 FNN模糊神经网络时序、回归预测
2.12 RF随机森林时序、回归预测和分类
2.13 BLS宽度学习时序、回归预测和分类
2.14 PNN脉冲神经网络分类
2.15 模糊小波神经网络预测和分类
2.16 时序、回归预测和分类
2.17 时序、回归预测预测和分类
2.18 XGBOOST集成学习时序、回归预测预测和分类
2.19 Transform各类组合时序、回归预测预测和分类
方向涵盖风电预测、光伏预测、电池寿命预测、辐射源识别、交通流预测、负荷预测、股价预测、PM2.5浓度预测、电池健康状态预测、用电量预测、水体光学参数反演、NLOS信号识别、地铁停车精准预测、变压器故障诊断
🌟图像处理方面
图像识别、图像分割、图像检测、图像隐藏、图像配准、图像拼接、图像融合、图像增强、图像压缩感知
🌟 路径规划方面
旅行商问题(TSP)、车辆路径问题(VRP、MVRP、CVRP、VRPTW等)、无人机三维路径规划、无人机协同、无人机编队、机器人路径规划、栅格地图路径规划、多式联运运输问题、 充电车辆路径规划(EVRP)、 双层车辆路径规划(2E-VRP)、 油电混合车辆路径规划、 船舶航迹规划、 全路径规划规划、 仓储巡逻、公交车时间调度、水库调度优化、多式联运优化
🌟 无人机应用方面
无人机路径规划、无人机控制、无人机编队、无人机协同、无人机任务分配、无人机安全通信轨迹在线优化、车辆协同无人机路径规划、
🌟 通信方面
传感器部署优化、通信协议优化、路由优化、目标定位优化、Dv-Hop定位优化、Leach协议优化、WSN覆盖优化、组播优化、RSSI定位优化、水声通信、通信上传下载分配
🌟 信号处理方面
信号识别、信号加密、信号去噪、信号增强、雷达信号处理、信号水印嵌入提取、肌电信号、脑电信号、信号配时优化、心电信号、DOA估计、编码译码、变分模态分解、管道泄漏、滤波器、数字信号处理+传输+分析+去噪、数字信号调制、误码率、信号估计、DTMF、信号检测
🌟电力系统方面
微电网优化、无功优化、配电网重构、储能配置、有序充电、MPPT优化、家庭用电、电/冷/热负荷预测、电力设备故障诊断、电池管理系统(BMS)SOC/SOH估算(粒子滤波/卡尔曼滤波)、 多目标优化在电力系统调度中的应用、光伏MPPT控制算法改进(扰动观察法/电导增量法)、电动汽车充放电优化、微电网日前日内优化、储能优化、家庭用电优化、供应链优化
🌟 元胞自动机方面
交通流 人群疏散 病毒扩散 晶体生长 金属腐蚀
🌟 雷达方面
卡尔曼滤波跟踪、航迹关联、航迹融合、SOC估计、阵列优化、NLOS识别
🌟 车间调度
零等待流水车间调度问题NWFSP 、 置换流水车间调度问题PFSP、 混合流水车间调度问题HFSP 、零空闲流水车间调度问题NIFSP、分布式置换流水车间调度问题 DPFSP、阻塞流水车间调度问题BFSP
👇
529

被折叠的 条评论
为什么被折叠?



