✅作者简介:热爱科研的Matlab仿真开发者,擅长数据处理、建模仿真、程序设计、完整代码获取、论文复现及科研仿真。
🍎 往期回顾关注个人主页:Matlab科研工作室
🍊个人信条:格物致知,完整Matlab代码及仿真咨询内容私信。
🔥 内容介绍
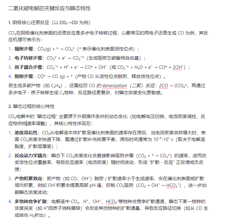
二氧化碳电解的技术背景与反应体系
二氧化碳(CO₂)电解是一种通过电化学方法将 CO₂转化为高附加值化学品(如 CO、CH₄、C₂H₄、HCOOH 等)的绿色转化技术,其核心是在电解池内通过施加外加电压,驱动 CO₂在阴极发生还原反应,同时阳极发生水氧化或析氧反应。该技术既能实现 CO₂的资源化利用,又能结合可再生能源(如光伏、风电)存储电能,在 “双碳” 目标下具有重要应用价值。
典型的 CO₂电解体系主要包括三类:
- 水溶液体系:以 KOH、KHCO₃等水溶液为电解质,优势是离子电导率高、成本低,但 CO₂溶解度低(25℃时约 0.03mol/L)且易生成碳酸盐,导致反应效率下降;
- 非水溶液体系:以乙腈、离子液体等为电解质,可提升 CO₂溶解度(离子液体中溶解度可达 1-5mol/L),但离子电导率低、毒性较大,限制规模化应用;
- 固态电解质体系:以质子交换膜(PEM)、氧离子传导膜(OIM)为电解质,可避免电解液挥发与交叉污染,适配模块化电解池设计,是当前研究热点。
无论何种体系,CO₂电解的核心过程均包含 “反应物传输 - 界面反应 - 产物脱附” 三个环节,其中瞬态扩散(如电解启停、电流密度突变时的浓度动态变化)与表面反应的耦合作用,直接决定电解效率、产物选择性与长期稳定性。

⛳️ 运行结果




📣 部分代码
% @j_0 vector of exchange current density in [A/m2]
% @a vector of charge transfer coefficient in [-]
% @T temperature in [K]
% @E applied potential on SHE scale in [V]
% @E_0 equilibrium potential on SHE scale in [V]
% @c surface concentration in [mol/m3]
% @c_0 equilibrium concentration in [mol/m3]
% @returns structure with current density of product in [A/m2]
% total polarization in [V]
% transport polarization in [V]
% kinetic polarization in [V]
function kin = butlerVolmer(j_0,a,T,E,E_0,c,c_0)
R = 8.3145; % [J/mol/K]
F = 96485; % [C/mol]
% column 1: partial current density in [A/m2]
% column 2: total polarization in [V]
% column 3: transport polarization (T) in [V]
% column 4: transport polarization (K) in [V]
% column 5: kinetic polarization in [V]
% field names preceded by 'i' indicate ionic species
kin = struct('H2', {0,0,0,0},...
'CO', {0,0,0,0},...
'CH4', {0,0,0,0},...
'iHCOO', {0,0,0,0},...
'C2H4', {0,0,0,0},...
'C2H5OH', {0,0,0,0},...
'iCH3COO',{0,0,0,0});
kin(1).H2 = -j_0(1)*exp(-2*a(1)*F/(R*T)*(E - E_0(6).H2));
kin(2).H2 = E - E_0(5).H2;
kin(3).H2 = E_0(6).H2 - E_0(5).H2;
kin(4).H2 = 0;
kin(5).H2 = R*T/(2*a(2)*F)*log(j_0(2)./kin(1).H2);
kin(1).CO = -j_0(2)*c(2)/c_0(2)*exp(-2*a(2)*F/(R*T)*(E - E_0(6).CO));
kin(2).CO = E - E_0(5).CO;
kin(3).CO = E_0(6).CO - E_0(5).CO;
kin(4).CO = R*T/(2*a(2)*F)*log(c(2)/c_0(2));
kin(5).CO = R*T/(2*a(2)*F)*log(j_0(2)./kin(1).CO);
kin(1).iHCOO = -j_0(3)*c(2)/c_0(2)*c_0(1)/c(1)*exp(-2*a(3)*F/(R*T)*(E - E_0(6).iHCOO));
kin(2).iHCOO = E - E_0(5).iHCOO;
kin(3).iHCOO = E_0(6).iHCOO - E_0(5).iHCOO;
kin(4).iHCOO = R*T/(2*a(3)*F)*log(c(2)/c_0(2)*c_0(1)/c(1));
kin(5).iHCOO = R*T/(2*a(3)*F)*log(j_0(3)./kin(1).iHCOO);
kin(1).CH4 = -j_0(4)*c(2)/c_0(2)*(c_0(1)/c(1))^2*exp(-8*a(4)*F/(R*T)*(E - E_0(6).CH4));
kin(2).CH4 = E - E_0(5).CH4;
kin(3).CH4 = E_0(6).CH4 - E_0(5).CH4;
kin(4).CH4 = R*T/(8*a(4)*F)*log(c(2)/c_0(2)*(c_0(1)/c(1))^2);
kin(5).CH4 = R*T/(8*a(4)*F)*log(j_0(4)./kin(1).CH4);
kin(1).C2H4 = -j_0(5)*(c(2)/c_0(2))^2*exp(-12*a(5)*F/(R*T)*(E - E_0(6).C2H4));
kin(2).C2H4 = E - E_0(5).C2H4;
kin(3).C2H4 = E_0(6).C2H4 - E_0(5).C2H4;
kin(4).C2H4 = R*T/(6*a(5)*F)*log(c(2)/c_0(2));
kin(5).C2H4 = R*T/(6*a(5)*F)*log(j_0(5)./kin(1).C2H4);
end
🔗 参考文献
[1]李玮洁.变密度炭化复合材料的热防护模型及其数值模拟[D].北京交通大学,2017.
🎈 部分理论引用网络文献,若有侵权联系博主删除
👇 关注我领取海量matlab电子书和数学建模资料
🏆团队擅长辅导定制多种科研领域MATLAB仿真,助力科研梦:
🌟 各类智能优化算法改进及应用
生产调度、经济调度、装配线调度、充电优化、车间调度、发车优化、水库调度、三维装箱、物流选址、货位优化、公交排班优化、充电桩布局优化、车间布局优化、集装箱船配载优化、水泵组合优化、解医疗资源分配优化、设施布局优化、可视域基站和无人机选址优化、背包问题、 风电场布局、时隙分配优化、 最佳分布式发电单元分配、多阶段管道维修、 工厂-中心-需求点三级选址问题、 应急生活物质配送中心选址、 基站选址、 道路灯柱布置、 枢纽节点部署、 输电线路台风监测装置、 集装箱调度、 机组优化、 投资优化组合、云服务器组合优化、 天线线性阵列分布优化、CVRP问题、VRPPD问题、多中心VRP问题、多层网络的VRP问题、多中心多车型的VRP问题、 动态VRP问题、双层车辆路径规划(2E-VRP)、充电车辆路径规划(EVRP)、油电混合车辆路径规划、混合流水车间问题、 订单拆分调度问题、 公交车的调度排班优化问题、航班摆渡车辆调度问题、选址路径规划问题、港口调度、港口岸桥调度、停机位分配、机场航班调度、泄漏源定位、冷链、时间窗、多车场等、选址优化、港口岸桥调度优化、交通阻抗、重分配、停机位分配、机场航班调度、通信上传下载分配优化
🌟 机器学习和深度学习时序、回归、分类、聚类和降维
2.1 bp时序、回归预测和分类
2.2 ENS声神经网络时序、回归预测和分类
2.3 SVM/CNN-SVM/LSSVM/RVM支持向量机系列时序、回归预测和分类
2.4 CNN|TCN|GCN卷积神经网络系列时序、回归预测和分类
2.5 ELM/KELM/RELM/DELM极限学习机系列时序、回归预测和分类
2.6 GRU/Bi-GRU/CNN-GRU/CNN-BiGRU门控神经网络时序、回归预测和分类
2.7 ELMAN递归神经网络时序、回归\预测和分类
2.8 LSTM/BiLSTM/CNN-LSTM/CNN-BiLSTM/长短记忆神经网络系列时序、回归预测和分类
2.9 RBF径向基神经网络时序、回归预测和分类
2.10 DBN深度置信网络时序、回归预测和分类
2.11 FNN模糊神经网络时序、回归预测
2.12 RF随机森林时序、回归预测和分类
2.13 BLS宽度学习时序、回归预测和分类
2.14 PNN脉冲神经网络分类
2.15 模糊小波神经网络预测和分类
2.16 时序、回归预测和分类
2.17 时序、回归预测预测和分类
2.18 XGBOOST集成学习时序、回归预测预测和分类
2.19 Transform各类组合时序、回归预测预测和分类
方向涵盖风电预测、光伏预测、电池寿命预测、辐射源识别、交通流预测、负荷预测、股价预测、PM2.5浓度预测、电池健康状态预测、用电量预测、水体光学参数反演、NLOS信号识别、地铁停车精准预测、变压器故障诊断
🌟图像处理方面
图像识别、图像分割、图像检测、图像隐藏、图像配准、图像拼接、图像融合、图像增强、图像压缩感知
🌟 路径规划方面
旅行商问题(TSP)、车辆路径问题(VRP、MVRP、CVRP、VRPTW等)、无人机三维路径规划、无人机协同、无人机编队、机器人路径规划、栅格地图路径规划、多式联运运输问题、 充电车辆路径规划(EVRP)、 双层车辆路径规划(2E-VRP)、 油电混合车辆路径规划、 船舶航迹规划、 全路径规划规划、 仓储巡逻、公交车时间调度、水库调度优化、多式联运优化
🌟 无人机应用方面
无人机路径规划、无人机控制、无人机编队、无人机协同、无人机任务分配、无人机安全通信轨迹在线优化、车辆协同无人机路径规划、
🌟 通信方面
传感器部署优化、通信协议优化、路由优化、目标定位优化、Dv-Hop定位优化、Leach协议优化、WSN覆盖优化、组播优化、RSSI定位优化、水声通信、通信上传下载分配
🌟 信号处理方面
信号识别、信号加密、信号去噪、信号增强、雷达信号处理、信号水印嵌入提取、肌电信号、脑电信号、信号配时优化、心电信号、DOA估计、编码译码、变分模态分解、管道泄漏、滤波器、数字信号处理+传输+分析+去噪、数字信号调制、误码率、信号估计、DTMF、信号检测
🌟电力系统方面
微电网优化、无功优化、配电网重构、储能配置、有序充电、MPPT优化、家庭用电、电/冷/热负荷预测、电力设备故障诊断、电池管理系统(BMS)SOC/SOH估算(粒子滤波/卡尔曼滤波)、 多目标优化在电力系统调度中的应用、光伏MPPT控制算法改进(扰动观察法/电导增量法)、电动汽车充放电优化、微电网日前日内优化、储能优化、家庭用电优化、供应链优化
🌟 元胞自动机方面
交通流 人群疏散 病毒扩散 晶体生长 金属腐蚀
🌟 雷达方面
卡尔曼滤波跟踪、航迹关联、航迹融合、SOC估计、阵列优化、NLOS识别
🌟 车间调度
零等待流水车间调度问题NWFSP 、 置换流水车间调度问题PFSP、 混合流水车间调度问题HFSP 、零空闲流水车间调度问题NIFSP、分布式置换流水车间调度问题 DPFSP、阻塞流水车间调度问题BFSP
👇

被折叠的 条评论
为什么被折叠?



