✅作者简介:热爱科研的Matlab仿真开发者,擅长数据处理、建模仿真、程序设计、完整代码获取、论文复现及科研仿真。
🍎 往期回顾关注个人主页:Matlab科研工作室
🍊个人信条:格物致知,完整Matlab代码及仿真咨询内容私信。
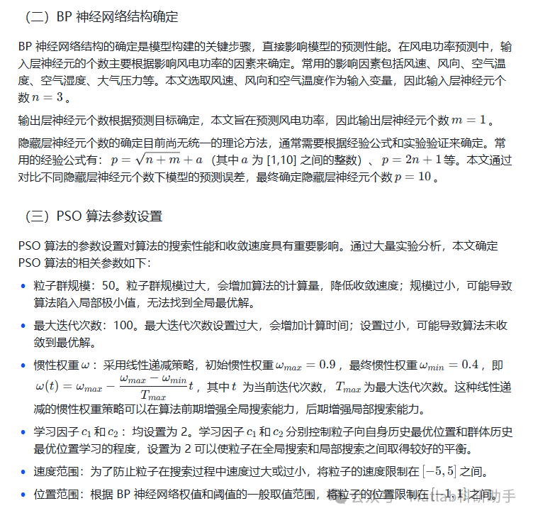
🔥 内容介绍
一、研究背景与意义
随着全球能源危机和环境问题的日益严峻,可再生能源的开发与利用成为各国能源战略的重要方向。风能作为一种清洁、可再生的能源,具有储量大、分布广等优点,在全球能源结构中的占比不断提升。然而,风电功率受风速、风向、空气密度等多种气象因素的影响,具有很强的随机性、波动性和间歇性,这给风电并网运行带来了巨大挑战。
风电功率的准确预测能够为电力系统的调度运行、备用容量配置以及风电设备的维护管理提供重要依据,有助于提高电力系统的稳定性和经济性,减少弃风现象的发生。因此,开展高精度的风电功率预测研究具有重要的理论意义和实际应用价值。
传统的风电功率预测方法主要包括物理方法、统计方法和机器学习方法等。物理方法基于气象数据和风电场地形地貌等信息,通过建立风电场的物理模型来预测风电功率,但该方法对气象数据的精度要求较高,且计算复杂。统计方法如时间序列分析、回归分析等,通过分析历史风电功率数据的统计规律来进行预测,然而这类方法难以处理非线性、非平稳的风电功率数据。
BP(Back Propagation)神经网络作为一种常用的机器学习方法,具有强大的非线性映射能力和自学习能力,在风电功率预测领域得到了广泛应用。但是,BP 神经网络存在一些固有缺陷,如容易陷入局部极小值、收敛速度慢、初始权值和阈值的选择具有随机性等,这些问题严重影响了 BP 神经网络在风电功率预测中的精度和稳定性。
粒子群优化(Particle Swarm Optimization,PSO)算法是一种基于群体智能的优化算法,具有收敛速度快、参数设置少、易于实现等优点。该算法通过模拟鸟群觅食的行为,在解空间中搜索最优解。将 PSO 算法用于优化 BP 神经网络的初始权值和阈值,可以有效改善 BP 神经网络的性能,提高其预测精度和收敛速度。因此,本文开展基于 PSO-BP 神经网络的风电功率预测研究,旨在为风电功率预测提供一种更有效的方法。
二、相关理论基础


三、PSO-BP 神经网络模型构建
(一)模型构建思路
PSO-BP 神经网络模型的构建主要是利用 PSO 算法对 BP 神经网络的初始权值和阈值进行优化,以克服 BP 神经网络容易陷入局部极小值、收敛速度慢等缺点。具体思路如下:
首先,确定 BP 神经网络的结构,包括输入层、隐藏层和输出层的神经元个数。然后,将 BP 神经网络的初始权值和阈值进行编码,形成 PSO 算法中的粒子。每个粒子的维度等于 BP 神经网络中所有权值和阈值的总数。
接着,初始化粒子群的位置和速度,设置 PSO 算法的相关参数,如惯性权重、学习因子、粒子群规模、最大迭代次数等。以 BP 神经网络的预测误差作为 PSO 算法的适应度函数,通过 PSO 算法在解空间中搜索最优的粒子,即最优的初始权值和阈值。
最后,将 PSO 算法优化得到的最优初始权值和阈值赋给 BP 神经网络,然后对 BP 神经网络进行训练和测试,得到风电功率的预测结果。



四、结论与展望
(一)研究结论
本文针对传统 BP 神经网络在风电功率预测中存在的容易陷入局部极小值、收敛速度慢等问题,提出了一种基于 PSO-BP 神经网络的风电功率预测方法。通过实验研究,得出以下结论:
- PSO 算法能够有效优化 BP 神经网络的初始权值和阈值,避免了 BP 神经网络随机初始化权值和阈值的缺点,提高了 BP 神经网络的收敛速度和预测精度。
- 与传统的 BP 神经网络相比,PSO-BP 神经网络在风电功率预测中具有更好的性能。在实验中,PSO-BP 神经网络的 RMSE、MAE 和 MAPE 分别比传统 BP 神经网络降低了 27.6%、29.3% 和 32.6%,能够更准确地预测风电功率。
- PSO-BP 神经网络能够较好地处理风电功率数据的非线性、非平稳特性,在风电功率波动较大的情况下,仍然能够保持较高的预测精度,具有较强的实用性和稳定性。
(二)研究展望
虽然本文提出的 PSO-BP 神经网络在风电功率预测中取得了较好的效果,但仍有一些方面可以进一步改进和完善:
- 输入变量的优化:本文仅选取了风速、风向和空气温度作为输入变量,未来可以考虑增加更多的影响因素,如空气湿度、大气压力、湍流强度等,以进一步提高模型的预测精度。
- 算法的改进:PSO 算法在后期搜索过程中可能会出现收敛速度变慢、容易陷入局部最优解等问题。未来可以结合其他优化算法,如遗传算法(GA)、模拟退火算法(SA)等,对 PSO 算法进行改进,以提高算法的搜索性能。
- 模型的融合:单一的预测模型往往存在一定的局限性,未来可以考虑将 PSO-BP 神经网络与其他预测模型(如支持向量机(SVM)、长短期记忆网络(LSTM)等)进行融合,构建混合预测模型,以充分发挥各模型的优势,进一步提高风电功率预测的精度和稳定性。
- 实时预测研究:本文的研究主要基于历史数据进行离线预测,未来可以开展实时风电功率预测研究,将模型应用于实际的风电场运行管理中,为电力系统的实时调度提供更及时、准确的决策依据。
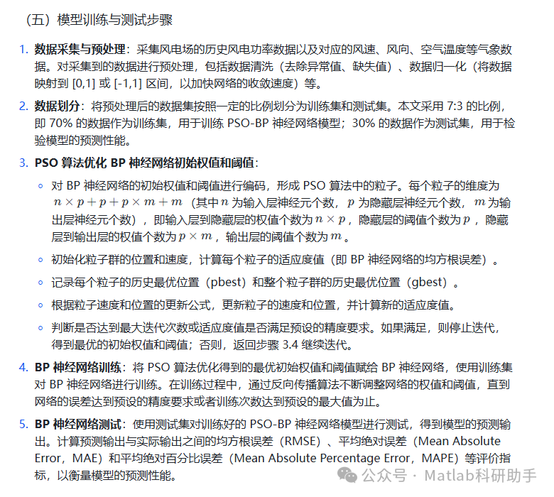
⛳️ 运行结果



🔗 参考文献
[1] 叶小岭,刘波,邓华,等.基于小波分析和PSO优化神经网络的短期风电功率预测[J].可再生能源, 2014, 32(10):7.DOI:CNKI:SUN:NCNY.0.2014-10-013.
[2] 李操.基于IPSo-BP神经网络模型的风电功率预测研究[D].武汉科技大学,2016.DOI:10.7666/d.Y3022004.
[3] 李永馨,王鸿,王致杰,等.基于ISMC-PSO的风电爬坡输出功率预测系统的研究[J].电力系统保护与控制, 2019, 47(18):6.DOI:CNKI:SUN:JDQW.0.2019-18-017.
📣 部分代码
🎈 部分理论引用网络文献,若有侵权联系博主删除
👇 关注我领取海量matlab电子书和数学建模资料
🏆团队擅长辅导定制多种科研领域MATLAB仿真,助力科研梦:
🌈 各类智能优化算法改进及应用
生产调度、经济调度、装配线调度、充电优化、车间调度、发车优化、水库调度、三维装箱、物流选址、货位优化、公交排班优化、充电桩布局优化、车间布局优化、集装箱船配载优化、水泵组合优化、解医疗资源分配优化、设施布局优化、可视域基站和无人机选址优化、背包问题、 风电场布局、时隙分配优化、 最佳分布式发电单元分配、多阶段管道维修、 工厂-中心-需求点三级选址问题、 应急生活物质配送中心选址、 基站选址、 道路灯柱布置、 枢纽节点部署、 输电线路台风监测装置、 集装箱调度、 机组优化、 投资优化组合、云服务器组合优化、 天线线性阵列分布优化、CVRP问题、VRPPD问题、多中心VRP问题、多层网络的VRP问题、多中心多车型的VRP问题、 动态VRP问题、双层车辆路径规划(2E-VRP)、充电车辆路径规划(EVRP)、油电混合车辆路径规划、混合流水车间问题、 订单拆分调度问题、 公交车的调度排班优化问题、航班摆渡车辆调度问题、选址路径规划问题、港口调度、港口岸桥调度、停机位分配、机场航班调度、泄漏源定位
🌈 机器学习和深度学习时序、回归、分类、聚类和降维
2.1 bp时序、回归预测和分类
2.2 ENS声神经网络时序、回归预测和分类
2.3 SVM/CNN-SVM/LSSVM/RVM支持向量机系列时序、回归预测和分类
2.4 CNN|TCN|GCN卷积神经网络系列时序、回归预测和分类
2.5 ELM/KELM/RELM/DELM极限学习机系列时序、回归预测和分类
2.6 GRU/Bi-GRU/CNN-GRU/CNN-BiGRU门控神经网络时序、回归预测和分类
2.7 ELMAN递归神经网络时序、回归\预测和分类
2.8 LSTM/BiLSTM/CNN-LSTM/CNN-BiLSTM/长短记忆神经网络系列时序、回归预测和分类
2.9 RBF径向基神经网络时序、回归预测和分类
2.10 DBN深度置信网络时序、回归预测和分类
2.11 FNN模糊神经网络时序、回归预测
2.12 RF随机森林时序、回归预测和分类
2.13 BLS宽度学习时序、回归预测和分类
2.14 PNN脉冲神经网络分类
2.15 模糊小波神经网络预测和分类
2.16 时序、回归预测和分类
2.17 时序、回归预测预测和分类
2.18 XGBOOST集成学习时序、回归预测预测和分类
2.19 Transform各类组合时序、回归预测预测和分类
方向涵盖风电预测、光伏预测、电池寿命预测、辐射源识别、交通流预测、负荷预测、股价预测、PM2.5浓度预测、电池健康状态预测、用电量预测、水体光学参数反演、NLOS信号识别、地铁停车精准预测、变压器故障诊断
🌈图像处理方面
图像识别、图像分割、图像检测、图像隐藏、图像配准、图像拼接、图像融合、图像增强、图像压缩感知
🌈 路径规划方面
旅行商问题(TSP)、车辆路径问题(VRP、MVRP、CVRP、VRPTW等)、无人机三维路径规划、无人机协同、无人机编队、机器人路径规划、栅格地图路径规划、多式联运运输问题、 充电车辆路径规划(EVRP)、 双层车辆路径规划(2E-VRP)、 油电混合车辆路径规划、 船舶航迹规划、 全路径规划规划、 仓储巡逻
🌈 无人机应用方面
无人机路径规划、无人机控制、无人机编队、无人机协同、无人机任务分配、无人机安全通信轨迹在线优化、车辆协同无人机路径规划
🌈 通信方面
传感器部署优化、通信协议优化、路由优化、目标定位优化、Dv-Hop定位优化、Leach协议优化、WSN覆盖优化、组播优化、RSSI定位优化、水声通信、通信上传下载分配
🌈 信号处理方面
信号识别、信号加密、信号去噪、信号增强、雷达信号处理、信号水印嵌入提取、肌电信号、脑电信号、信号配时优化、心电信号、DOA估计、编码译码、变分模态分解、管道泄漏、滤波器、数字信号处理+传输+分析+去噪、数字信号调制、误码率、信号估计、DTMF、信号检测
🌈电力系统方面
微电网优化、无功优化、配电网重构、储能配置、有序充电、MPPT优化、家庭用电
🌈 元胞自动机方面
交通流 人群疏散 病毒扩散 晶体生长 金属腐蚀
🌈 雷达方面
卡尔曼滤波跟踪、航迹关联、航迹融合、SOC估计、阵列优化、NLOS识别
🌈 车间调度
零等待流水车间调度问题NWFSP 、 置换流水车间调度问题PFSP、 混合流水车间调度问题HFSP 、零空闲流水车间调度问题NIFSP、分布式置换流水车间调度问题 DPFSP、阻塞流水车间调度问题BFSP
👇
937

被折叠的 条评论
为什么被折叠?



