✅作者简介:热爱科研的Matlab仿真开发者,擅长数据处理、建模仿真、程序设计、完整代码获取、论文复现及科研仿真。
🍎 往期回顾关注个人主页:Matlab科研工作室
🍊个人信条:格物致知,完整Matlab代码及仿真咨询内容私信。
🔥 内容介绍
一、研究背景与意义
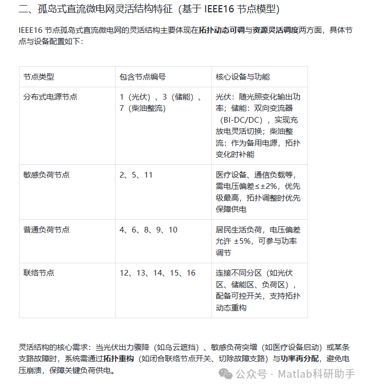
随着分布式能源(如光伏、风电)与新型电力电子设备的广泛应用,直流微电网因电能转换环节少、控制简单、兼容性强等优势,成为孤岛供电场景(如偏远地区、海岛、应急供电系统)的重要选择。具有灵活结构的孤岛式直流微电网可根据负荷需求、分布式电源出力变化动态调整拓扑(如支路投切、储能充放电模式切换),但也对控制策略提出更高要求 —— 需在保证电压稳定、功率平衡的同时,适应拓扑动态变化,提升系统可靠性与经济性。
IEEE16 节点直流微电网模型作为典型的多节点、多源、多负荷测试平台,涵盖光伏阵列、储能系统(ESS)、柴油发电机(通过整流器接入)及各类负荷(敏感负荷、普通负荷、可控负荷),其节点分布与功率流向可模拟实际孤岛场景的复杂性,是验证分层控制策略有效性的理想载体。




四、结论与展望
- 结论
针对具有灵活结构的孤岛式直流微电网(基于 IEEE16 节点模型),本文设计的分层控制策略可实现:
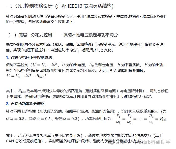
- 底层:通过改进型下垂控制与自适应功率均分,保障拓扑变化后的本地电压稳定与功率均衡;
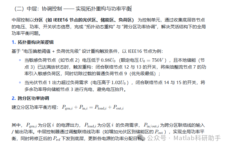
- 中层:通过动态拓扑重构与跨分区协调,解决全局功率平衡问题,快速响应扰动;
- 顶层:通过多目标优化,提升系统经济性(降低运行成本 15%-20%)与可靠性(敏感负荷供电保障率≥99.9%)。
- 展望
未来可进一步研究:
- 引入 AI 算法(如强化学习)优化顶层决策,提升对不确定性(如极端天气、负荷突变)的适应能力;
- 扩展多微电网互联场景,将 IEEE16 节点模型与其他微电网联网,设计跨微电网的分层控制策略,实现更大范围的功率互补与优化调度。
⛳️ 运行结果





🔗 参考文献
[1] 蔡冰倩.交直流混合微电网中互联变流器优化配置研究[D].华北电力大学;华北电力大学(北京),2017.DOI:10.7666/d.Y3262614.
[2] 杨小龙,程启明,褚思远,等.孤岛模式下光储直流微电网变功率控制策略[J].电力自动化设备, 2016, 36(11):9.DOI:10.16081/j.issn.1006-6047.2016.11.010.
[3] 吕杰超.基于储能系统SOC的孤岛式直流微电网控制算法研究[D].山东大学,2021.
📣 部分代码
🎈 部分理论引用网络文献,若有侵权联系博主删除
👇 关注我领取海量matlab电子书和数学建模资料
🏆团队擅长辅导定制多种科研领域MATLAB仿真,助力科研梦:
🌈 各类智能优化算法改进及应用
生产调度、经济调度、装配线调度、充电优化、车间调度、发车优化、水库调度、三维装箱、物流选址、货位优化、公交排班优化、充电桩布局优化、车间布局优化、集装箱船配载优化、水泵组合优化、解医疗资源分配优化、设施布局优化、可视域基站和无人机选址优化、背包问题、 风电场布局、时隙分配优化、 最佳分布式发电单元分配、多阶段管道维修、 工厂-中心-需求点三级选址问题、 应急生活物质配送中心选址、 基站选址、 道路灯柱布置、 枢纽节点部署、 输电线路台风监测装置、 集装箱调度、 机组优化、 投资优化组合、云服务器组合优化、 天线线性阵列分布优化、CVRP问题、VRPPD问题、多中心VRP问题、多层网络的VRP问题、多中心多车型的VRP问题、 动态VRP问题、双层车辆路径规划(2E-VRP)、充电车辆路径规划(EVRP)、油电混合车辆路径规划、混合流水车间问题、 订单拆分调度问题、 公交车的调度排班优化问题、航班摆渡车辆调度问题、选址路径规划问题、港口调度、港口岸桥调度、停机位分配、机场航班调度、泄漏源定位
🌈 机器学习和深度学习时序、回归、分类、聚类和降维
2.1 bp时序、回归预测和分类
2.2 ENS声神经网络时序、回归预测和分类
2.3 SVM/CNN-SVM/LSSVM/RVM支持向量机系列时序、回归预测和分类
2.4 CNN|TCN|GCN卷积神经网络系列时序、回归预测和分类
2.5 ELM/KELM/RELM/DELM极限学习机系列时序、回归预测和分类
2.6 GRU/Bi-GRU/CNN-GRU/CNN-BiGRU门控神经网络时序、回归预测和分类
2.7 ELMAN递归神经网络时序、回归\预测和分类
2.8 LSTM/BiLSTM/CNN-LSTM/CNN-BiLSTM/长短记忆神经网络系列时序、回归预测和分类
2.9 RBF径向基神经网络时序、回归预测和分类
2.10 DBN深度置信网络时序、回归预测和分类
2.11 FNN模糊神经网络时序、回归预测
2.12 RF随机森林时序、回归预测和分类
2.13 BLS宽度学习时序、回归预测和分类
2.14 PNN脉冲神经网络分类
2.15 模糊小波神经网络预测和分类
2.16 时序、回归预测和分类
2.17 时序、回归预测预测和分类
2.18 XGBOOST集成学习时序、回归预测预测和分类
2.19 Transform各类组合时序、回归预测预测和分类
方向涵盖风电预测、光伏预测、电池寿命预测、辐射源识别、交通流预测、负荷预测、股价预测、PM2.5浓度预测、电池健康状态预测、用电量预测、水体光学参数反演、NLOS信号识别、地铁停车精准预测、变压器故障诊断
🌈图像处理方面
图像识别、图像分割、图像检测、图像隐藏、图像配准、图像拼接、图像融合、图像增强、图像压缩感知
🌈 路径规划方面
旅行商问题(TSP)、车辆路径问题(VRP、MVRP、CVRP、VRPTW等)、无人机三维路径规划、无人机协同、无人机编队、机器人路径规划、栅格地图路径规划、多式联运运输问题、 充电车辆路径规划(EVRP)、 双层车辆路径规划(2E-VRP)、 油电混合车辆路径规划、 船舶航迹规划、 全路径规划规划、 仓储巡逻
🌈 无人机应用方面
无人机路径规划、无人机控制、无人机编队、无人机协同、无人机任务分配、无人机安全通信轨迹在线优化、车辆协同无人机路径规划
🌈 通信方面
传感器部署优化、通信协议优化、路由优化、目标定位优化、Dv-Hop定位优化、Leach协议优化、WSN覆盖优化、组播优化、RSSI定位优化、水声通信、通信上传下载分配
🌈 信号处理方面
信号识别、信号加密、信号去噪、信号增强、雷达信号处理、信号水印嵌入提取、肌电信号、脑电信号、信号配时优化、心电信号、DOA估计、编码译码、变分模态分解、管道泄漏、滤波器、数字信号处理+传输+分析+去噪、数字信号调制、误码率、信号估计、DTMF、信号检测
🌈电力系统方面
微电网优化、无功优化、配电网重构、储能配置、有序充电、MPPT优化、家庭用电
🌈 元胞自动机方面
交通流 人群疏散 病毒扩散 晶体生长 金属腐蚀
🌈 雷达方面
卡尔曼滤波跟踪、航迹关联、航迹融合、SOC估计、阵列优化、NLOS识别
🌈 车间调度
零等待流水车间调度问题NWFSP 、 置换流水车间调度问题PFSP、 混合流水车间调度问题HFSP 、零空闲流水车间调度问题NIFSP、分布式置换流水车间调度问题 DPFSP、阻塞流水车间调度问题BFSP
👇
38万+

被折叠的 条评论
为什么被折叠?



