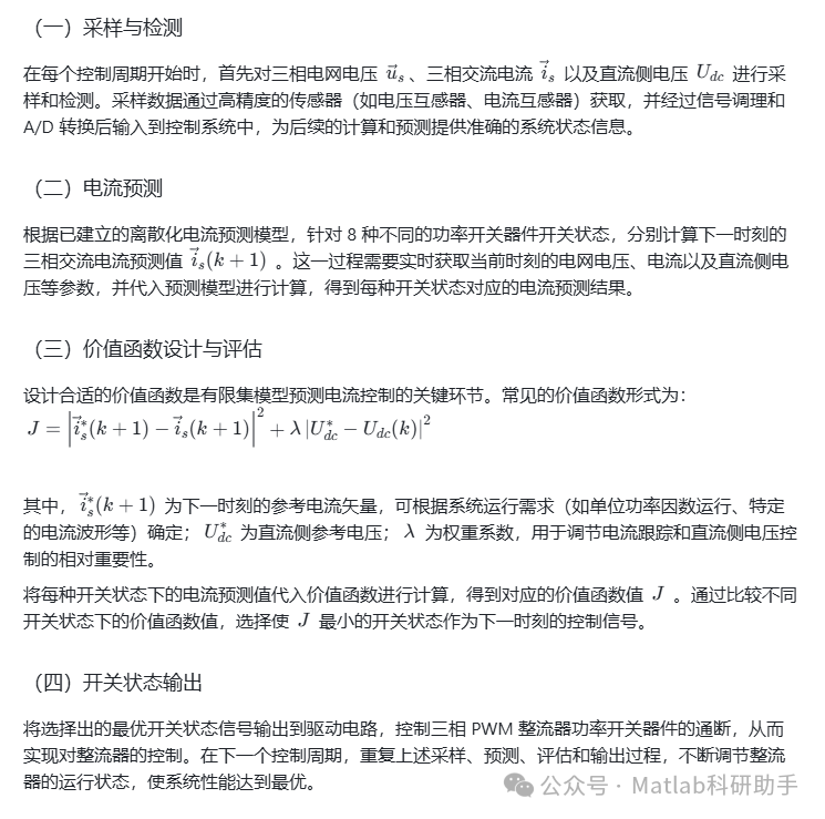
✅作者简介:热爱科研的Matlab仿真开发者,擅长数据处理、建模仿真、程序设计、完整代码获取、论文复现及科研仿真。
🍎 往期回顾关注个人主页:Matlab科研工作室
🍊个人信条:格物致知,完整Matlab代码及仿真咨询内容私信。
🔥 内容介绍
在现代电力电子技术领域,三相 PWM 整流器因其能够实现能量双向流动、单位功率因数运行以及低谐波污染等优势,被广泛应用于新能源发电、电动汽车充电、工业传动等诸多领域。随着对电能质量和系统性能要求的不断提高,传统的控制方法逐渐难以满足复杂工况下的需求。有限集模型预测电流控制(Finite - Set Model Predictive Current Control,FS - MPCC)作为一种先进的控制策略,凭借其动态响应快、控制精度高以及对多目标优化的良好适应性,成为三相 PWM 整流器控制研究的热点方向。它通过对系统未来状态的预测和优化,能够快速、准确地调节整流器的输出,有效提升系统的性能和可靠性。
二、三相 PWM 整流器工作原理
三相 PWM 整流器主要由 6 个功率开关器件(通常为 IGBT 或 MOSFET)构成三相全桥拓扑结构,连接交流侧三相电源与直流侧负载。其工作原理基于 PWM 调制技术,通过控制功率开关器件的通断,将三相交流输入电压转换为可控的直流输出电压。在理想工作状态下,整流器能够实现交流侧电流与电压同相位,达到单位功率因数运行,同时有效抑制电流谐波,提高电能质量。
从能量转换角度来看,当功率开关器件按照特定的逻辑和时序导通与关断时,交流侧电源向直流侧负载传输能量,实现整流功能;在某些工况下,直流侧能量也可回馈至交流侧,实现能量的双向流动 ,这一特性使得三相 PWM 整流器在可再生能源并网等场景中具有重要应用价值。
三、有限集模型预测电流控制原理
(一)基本概念
有限集模型预测电流控制基于系统的离散化模型,在每个控制周期内,预先确定功率开关器件的所有可能开关状态组合(对于三相 PWM 整流器,共有 8 种开关状态,包括 6 个有效矢量和 2 个零矢量)。针对每一种开关状态,根据系统模型预测下一时刻的电流值,然后通过设计合适的价值函数对这些预测结果进行评估,选择使价值函数最小的开关状态作为下一时刻的控制信号,从而实现对电流的精确控制。
(二)系统建模

四、有限集模型预测电流控制流程

五、算法实现
利用 MATLAB/Simulink、PSIM 等仿真软件或 C 语言、Python 等编程语言结合相应的硬件开发平台(如 DSP、FPGA),可以实现三相 PWM 整流器有限集模型预测电流控制算法。以 MATLAB/Simulink 为例,搭建三相 PWM 整流器的仿真模型,将采样、电流预测、价值函数计算和开关状态选择等模块按照控制流程进行连接和参数设置,通过仿真运行,观察系统在不同工况下(如负载突变、电网电压波动)的动态响应和稳态性能。
六、实际应用与挑战
(一)实际应用
三相 PWM 整流器有限集模型预测电流控制已在多个领域得到实际应用。在新能源发电领域,可实现风力发电、光伏发电系统与电网的高效、稳定连接,提高可再生能源的利用率;在电动汽车充电桩中,能够实现快速、高效充电,同时满足电网对电能质量的要求;在工业传动系统中,可提升电机驱动系统的性能和效率,降低能耗。
(二)面临的挑战
尽管有限集模型预测电流控制具有诸多优势,但在实际应用中仍面临一些挑战。首先,该控制策略计算量较大,对控制器的运算能力要求较高,需要采用高性能的处理器或硬件加速技术来满足实时控制的需求;其次,价值函数中权重系数的选取对系统性能影响较大,目前缺乏通用的设计方法,往往需要通过大量的实验和调试来确定合适的值;此外,系统模型的准确性对控制效果至关重要,实际运行中存在的参数变化、非线性因素等会影响模型的精度,进而降低控制性能,因此需要研究有效的参数辨识和模型优化方法。
七、结论
三相 PWM 整流器有限集模型预测电流控制作为一种先进的控制策略,通过对系统未来状态的预测和优化,为三相 PWM 整流器的高效、可靠运行提供了有力保障。其在提升系统动态响应、控制精度和实现多目标优化等方面表现出色,在多个领域展现出良好的应用前景。然而,为了进一步推动该技术的广泛应用,仍需在降低计算复杂度、优化权重系数设计方法以及提高模型准确性等方面开展深入研究。随着相关技术的不断发展和完善,有限集模型预测电流控制有望在电力电子领域发挥更大的作用。
⛳️ 运行结果



🔗 参考文献
[1] 王杉,谢利理,王海宇.MMC-HVDC简化有限集快速模型预测控制研究[J].电工电能新技术, 2019, 38(6):11.DOI:10.12067/ATEEE1807015.
[2] 王贵峰,高煦杰,武泽文,等.一种基于无差拍外环控制的串联型APF有限集模型预测控制策略研究[J].电网与清洁能源, 2022, 38(12):15-23.
[3] 高林,张凯,张磊,等.三相电压型逆变器模型预测电流控制[J].采矿技术, 2012(6):4.DOI:CNKI:SUN:SJCK.0.2012-06-027.
📣 部分代码
🎈 部分理论引用网络文献,若有侵权联系博主删除
👇 关注我领取海量matlab电子书和数学建模资料
🏆团队擅长辅导定制多种科研领域MATLAB仿真,助力科研梦:
🌈 各类智能优化算法改进及应用
生产调度、经济调度、装配线调度、充电优化、车间调度、发车优化、水库调度、三维装箱、物流选址、货位优化、公交排班优化、充电桩布局优化、车间布局优化、集装箱船配载优化、水泵组合优化、解医疗资源分配优化、设施布局优化、可视域基站和无人机选址优化、背包问题、 风电场布局、时隙分配优化、 最佳分布式发电单元分配、多阶段管道维修、 工厂-中心-需求点三级选址问题、 应急生活物质配送中心选址、 基站选址、 道路灯柱布置、 枢纽节点部署、 输电线路台风监测装置、 集装箱调度、 机组优化、 投资优化组合、云服务器组合优化、 天线线性阵列分布优化、CVRP问题、VRPPD问题、多中心VRP问题、多层网络的VRP问题、多中心多车型的VRP问题、 动态VRP问题、双层车辆路径规划(2E-VRP)、充电车辆路径规划(EVRP)、油电混合车辆路径规划、混合流水车间问题、 订单拆分调度问题、 公交车的调度排班优化问题、航班摆渡车辆调度问题、选址路径规划问题、港口调度、港口岸桥调度、停机位分配、机场航班调度、泄漏源定位
🌈 机器学习和深度学习时序、回归、分类、聚类和降维
2.1 bp时序、回归预测和分类
2.2 ENS声神经网络时序、回归预测和分类
2.3 SVM/CNN-SVM/LSSVM/RVM支持向量机系列时序、回归预测和分类
2.4 CNN|TCN|GCN卷积神经网络系列时序、回归预测和分类
2.5 ELM/KELM/RELM/DELM极限学习机系列时序、回归预测和分类
2.6 GRU/Bi-GRU/CNN-GRU/CNN-BiGRU门控神经网络时序、回归预测和分类
2.7 ELMAN递归神经网络时序、回归\预测和分类
2.8 LSTM/BiLSTM/CNN-LSTM/CNN-BiLSTM/长短记忆神经网络系列时序、回归预测和分类
2.9 RBF径向基神经网络时序、回归预测和分类
2.10 DBN深度置信网络时序、回归预测和分类
2.11 FNN模糊神经网络时序、回归预测
2.12 RF随机森林时序、回归预测和分类
2.13 BLS宽度学习时序、回归预测和分类
2.14 PNN脉冲神经网络分类
2.15 模糊小波神经网络预测和分类
2.16 时序、回归预测和分类
2.17 时序、回归预测预测和分类
2.18 XGBOOST集成学习时序、回归预测预测和分类
2.19 Transform各类组合时序、回归预测预测和分类
方向涵盖风电预测、光伏预测、电池寿命预测、辐射源识别、交通流预测、负荷预测、股价预测、PM2.5浓度预测、电池健康状态预测、用电量预测、水体光学参数反演、NLOS信号识别、地铁停车精准预测、变压器故障诊断
🌈图像处理方面
图像识别、图像分割、图像检测、图像隐藏、图像配准、图像拼接、图像融合、图像增强、图像压缩感知
🌈 路径规划方面
旅行商问题(TSP)、车辆路径问题(VRP、MVRP、CVRP、VRPTW等)、无人机三维路径规划、无人机协同、无人机编队、机器人路径规划、栅格地图路径规划、多式联运运输问题、 充电车辆路径规划(EVRP)、 双层车辆路径规划(2E-VRP)、 油电混合车辆路径规划、 船舶航迹规划、 全路径规划规划、 仓储巡逻
🌈 无人机应用方面
无人机路径规划、无人机控制、无人机编队、无人机协同、无人机任务分配、无人机安全通信轨迹在线优化、车辆协同无人机路径规划
🌈 通信方面
传感器部署优化、通信协议优化、路由优化、目标定位优化、Dv-Hop定位优化、Leach协议优化、WSN覆盖优化、组播优化、RSSI定位优化、水声通信、通信上传下载分配
🌈 信号处理方面
信号识别、信号加密、信号去噪、信号增强、雷达信号处理、信号水印嵌入提取、肌电信号、脑电信号、信号配时优化、心电信号、DOA估计、编码译码、变分模态分解、管道泄漏、滤波器、数字信号处理+传输+分析+去噪、数字信号调制、误码率、信号估计、DTMF、信号检测
🌈电力系统方面
微电网优化、无功优化、配电网重构、储能配置、有序充电、MPPT优化、家庭用电
🌈 元胞自动机方面
交通流 人群疏散 病毒扩散 晶体生长 金属腐蚀
🌈 雷达方面
卡尔曼滤波跟踪、航迹关联、航迹融合、SOC估计、阵列优化、NLOS识别
🌈 车间调度
零等待流水车间调度问题NWFSP 、 置换流水车间调度问题PFSP、 混合流水车间调度问题HFSP 、零空闲流水车间调度问题NIFSP、分布式置换流水车间调度问题 DPFSP、阻塞流水车间调度问题BFSP
👇
750

被折叠的 条评论
为什么被折叠?



