前言
不了解如何接入JS-SDK的可以先看看上篇文章uni-app微信公众号web JS-SDK开发之一接入
目标
- 通过微信授权登录到系统
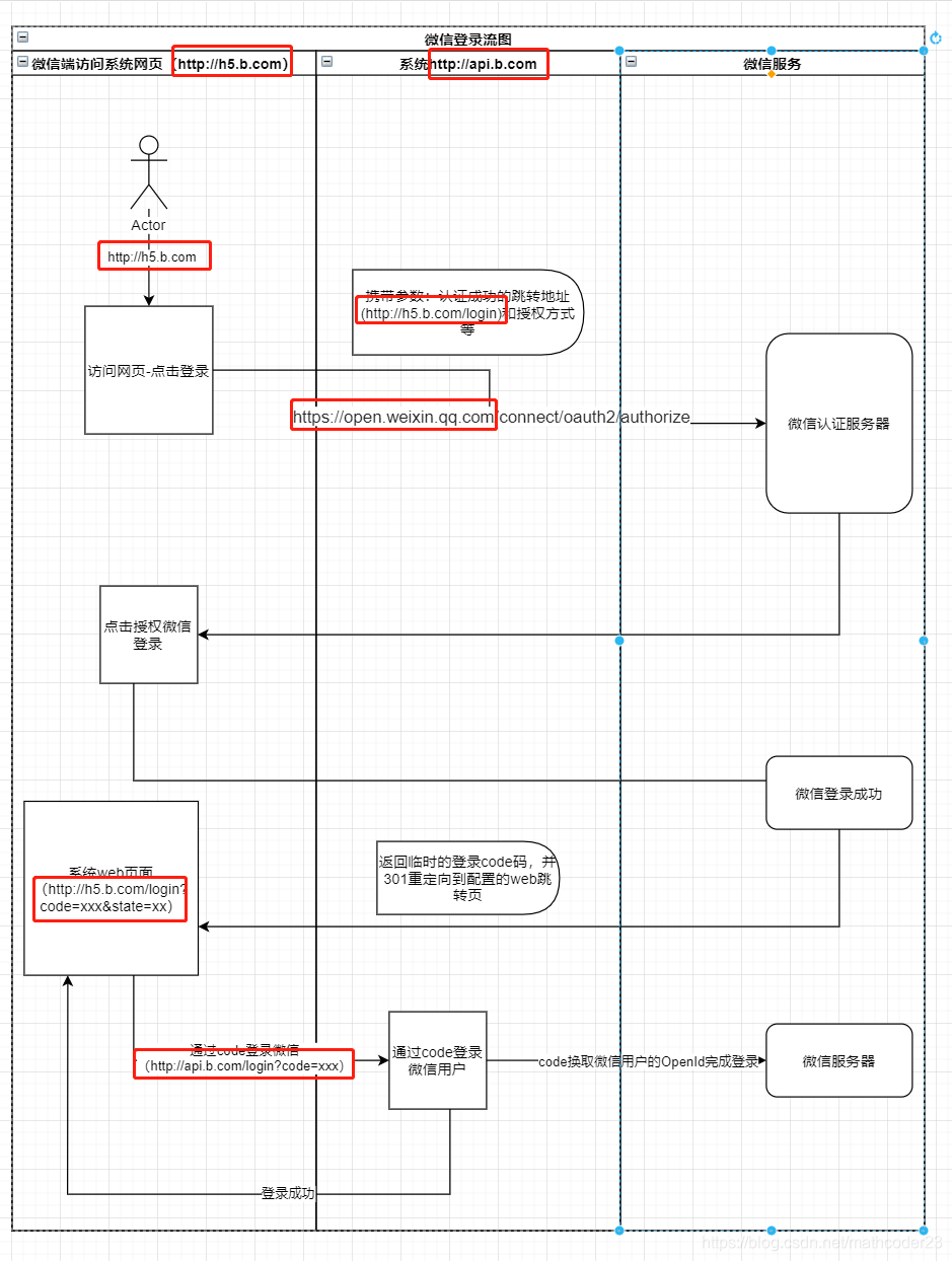
微信登录原理

注意上面的域名信息
实现微信登录
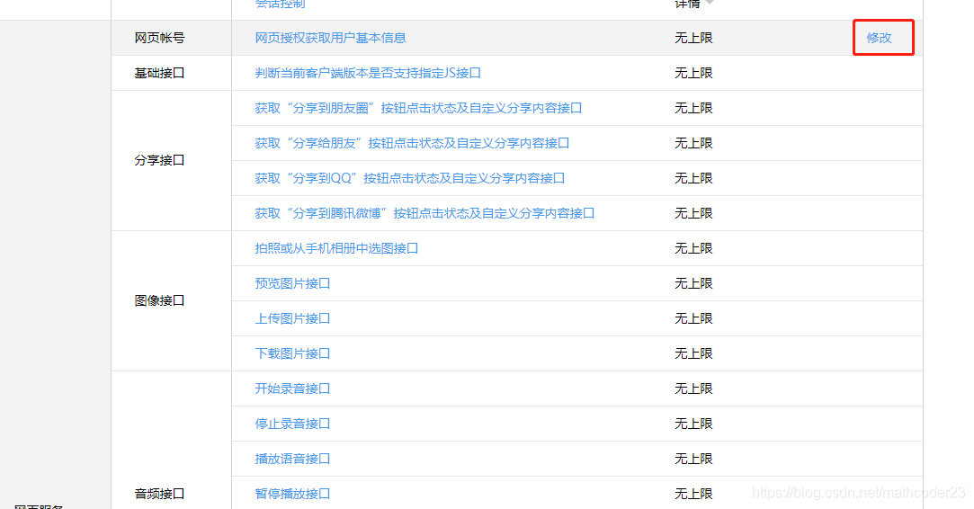
先看一下微信文档了解一下:网页授权
回调域名配置(必须配置,是页面不是接口)


后端实现code换OpenId
使用weixin-java-mp
maven依赖
<dependency>
<groupId>com.github.binarywang</groupId>
<artifactId>weixin-java-mp</artifactId>
<version>3.9.0</version>
</dependency>
我没用starter版,自己定义更灵活
初始化WxMpService
@Component
public class WxMpServiceDaemon {
private WxMpService wxMpService;
private String configHash;
/**
* get后不要缓存,因为会被因配置的改变而实时刷新
*/
public WxMpService getWxMpService() {
if (StringUtils.isBlank(ProjectWxMpConfigBean.INSTANCE.getAppId())) {
throw new RuntimeException(

最低0.47元/天 解锁文章
4232

被折叠的 条评论
为什么被折叠?



