1. 引言
在当今社会,随着技术的迅速发展,人工智能(AI)在各个领域中扮演着越来越重要的角色,尤其是在能源管理和电力系统优化方面。传统的电网系统面临着诸多挑战,包括可再生能源的接入、负荷波动、系统安全性以及可持续发展等问题。因此,构建一个智能化、灵活且高效的电网系统成为了行业内的迫切需求。AI电网智能体系统的设计与应用,正是为了应对这些挑战,提升电网的智能化水平和运行效率。
AI电网智能体系统在架构设计上以人工智能为核心,结合大数据分析、物联网技术以及云计算等先进技术,通过多个智能体的协作,实现电力资源的优化配置和实时监控。智能体能够自主学习和适应环境变化,这使得电网系统在面对复杂和动态的运行条件时,能够做出更为有效的应对措施。具体而言,AI电网智能体系统可以提供以下几个方面的应用价值:
-
优化电力调度:通过预测负荷和可再生能源发电的变化,智能体可以优化电网的调度策略,减少运行成本,提高能源利用效率。
-
故障诊断与恢复:智能体可以实时监测电网状态,利用数据分析快速识别故障点并自动进行修复,提高电网的可靠性和抗干扰能力。
-
用户需求响应:智能体能够分析用户的用电行为,提出个性化的能源使用建议,促进需求侧管理,平衡电力供需关系。
-
可再生能源整合:智能体支持多种能源形式的有效整合,通过智能控制实现可再生能源的高效利用,推动绿色能源的发展。
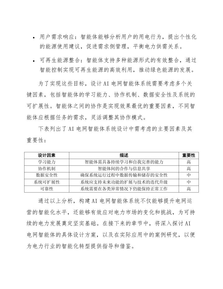
为了实现这些目标,设计AI电网智能体系统需要考虑多个关键因素,包括智能体的学习能力、协作机制、数据安全性及系统的可扩展性。智能体之间的协作是实现效果最优的重要因素,不同智能体应根据任务的需求,灵活调整其协作模式。
下表列出了AI电网智能体系统设计中需考虑的主要因素及其重要性:
| 设计因素 | 描述 | 重要性 |
|---|---|---|
| 学习能力 | 智能体需具备持续学习和自我完善的能力 | 高 |
| 协作机制 | 智能体间的合作与信息共享 | 高 |
| 数据安全性 | 确保系统运行过程中数据传输和储存的安全性 | 中 |
| 系统可扩展性 | 系统应支持未来功能的扩展与技术的迭代升级 | 中 |
| 可靠性 | 系统需要在各类异常情况下仍能保持正常工作 | 高 |
通过以上分析,构建AI电网智能体系统不仅能够提升电网运营的智能化水平,还能够有效应对电力市场的变化和挑战,为可持续的电力发展奠定坚实基础。在接下来的章节中,将深入探讨AI电网智能体的具体设计方案,以及在实际应用中的案例研究,以便为电力行业的智能化转型提供指导和借鉴。
1.1 背景与意义
随着全球经济的快速发展和城镇化进程的加速,能源需求持续上升,给传统电力系统带来了巨大的压力。同时,环境问题愈发严峻,能源结构的转型迫在眉睫。在此背景下,智能电网作为一种新兴的电力系统解决方案,成为提升电力传输效率、增强能源安全、降低环境影响的重要途径。智能电网通过信息技术与电力系统的深度融合,实现了对电力生产、传输、分配和消费各个环节的实时监控与优化,极大地提高了电力系统的灵活性和智能化水平。
AI技术的快速发展为智能电网的进一步创新提供了有力支持。人工智能在数据处理、模式识别和决策支持等方面的优势,使得电网管理从传统的经验判断向科学决策转变。通过引入人工智能技术,智能电网不仅能够实现对电力系统更为精细的监控,还可以预测电力负荷、优化调度、故障诊断等,使得电网运行更为高效、安全和可靠。
在此背景下,设计一个集成了人工智能技术的电网智能体系统,对于推动智能电网的发展、提升电力系统的自适应能力和自我修复能力具有重要的意义。首先,该系统可以通过多种数据来源构建电网运行的数字双胞胎,实现对电网的全景可视化,帮助管理者及时了解电网状态。其次,AI智能体能够通过机器学习等技术,从海量的历史和实时数据中提取关键特征,识别潜在风险并进行预警。这将有效减少故障发生的频率,提高电网的供电可靠性。最后,智能体系统还能促进新能源接入的优化,使得电网能够更好地应对可再生能源带来的波动,提高系统的稳定性。
通过以上分析,可以列出设计AI电网智能体系统的需求与意义,具体如下:
-
提升电网运行效率:AI技术能够实时分析电网负荷,进行有效调度,减少能源浪费。
-
增强电力供应安全:通过实时监控和预警系统,降低突发事件的影响,保障电力供应的连续性。
-
促进可再生能源的接入:智能体系统能够有效管理可再生能源带来的不确定性,实现更高比例的清洁能源使用。
-
优化运维管理:智能体能够进行故障预测、设备健康管理,从而降低运维成本,实现设备的高效利用。
-
支持政策决策:系统中集成的数据和分析功能可以为政策制定者提供科学依据,推动电网市场化与智能化转型。
因此,设计AI电网智能体系统不仅符合技术发展的趋势,更是实现能源转型可持续发展的关键举措。这一方案不仅能够应对当今电力系统的挑战,也将为未来的电力网络建设提供更加灵活和智能的解决方案。
1.2 目标与范围
在当前全球能源转型的大背景下,电力系统的智能化与自动化已成为实现可持续发展的重要途径。AI电网智能体系统旨在通过应用先进的人工智能技术提升电网的智能化水平,以解决电力系统在安全性、稳定性、经济性和环境友好性等多方面面临的挑战。本章节将详细阐明AI电网智能体系统设计的目标以及实施的范围,为后续章节的内容奠定基础。
设计目标主要集中在以下几个方面:
-
提升电网的自我调节能力:通过引入智能体系统,使电网具备实时监测与自我调整的能力,快速响应负荷变化与设备故障,确保电力供应的可靠性。
-
优化资源配置与调度:利用机器学习和数据分析算法,对电网运行中的各类数据进行深度挖掘,实现更加精确的需求预测和供给调度,提高能源使用效率。
-
降低能源损耗与排放:通过优化电网运行方式与电源结构,减少不必要的能源损耗,从而降低碳排放,实现绿色低碳目标。
-
增强用户参与感与体验:通过智能平台为用户提供实时电力信息和灵活的用电方案,提升用户的电力管理能力,增强用户在电网运行中的参与感。
-
强化电网信息安全与抗击风险能力:在设计中重视网络安全,确保智能体系统能够在面对外部攻击和内部故障时,持续稳定运行。
针对这些目标,本设计方案的范围涵盖如下几个主要内容:
- 智能监测与控制技术的研发
- 数据采集与处理的平台构建
- 用户交互界面的设计
- 机器学习与预测模型的实现
- 安全防护机制的建立与测试
在实施过程中,将结合最新的技术动态和市场需求,为不同区域、不同规模的电力系统提供量身定制的解决方案。通过AI电网智能体系统的成功应用,旨在为电力行业的可持续发展提供有力支持,帮助实现更高效的能源管理与使用,同时促进社会经济的发展。
1.3 方案概述
在当前全球能源转型与智能化发展的背景下,电网作为能源管理与分配的核心基础设施,正面临着诸多挑战,包括可再生能源的接入、负荷的不确定性、以及用户需求的多样化等。因此,构建一个高效、智能和灵活的电网智能体系统显得尤为重要。本方案旨在通过引入人工智能技术,为电网的调度、运行与维护提供智能化支持,从而提升电网的整体效率与可靠性。
本方案框架主要包括以下几个关键组成部分:
-
数据采集与监测:利用先进的传感器技术和通信协议,实时采集电网各节点的运行数据,包括电压、电流、功率等关键参数。这些数据将作为后续智能决策与分析的基础。
-
数据分析与智能决策:通过机器学习和数据挖掘技术,对采集到的数据进行深度分析,识别潜在的故障模式和运行优化机会。系统将能够自适应调整运行策略,实现负荷预测与需求响应管理。
-
模拟与优化:应用仿真模型对电网运行进行建模,利用优化算法对电网的调度进行优化,提高资源的利用效率。在不同场景下,评估电网系统的表现,确保在应急情况下也能稳定运行。
-
用户交互与反馈机制:建立用户界面,方便用户查看电网状态、能耗信息以及预测数据。同时,通过用户反馈进一步完善智能体系统的决策逻辑。
-
安全保障与维护:考虑到电网的安全性,系统将引入网络安全技术,包括数据加密、身份验证等,确保系统的可靠性与安全性。此外,利用智能巡检与故障自愈技术,降低系统维护成本。
通过以上关键组成部分,本方案力求为电网行业开创出智能化发展新模式,实现高效、绿色、可靠的电力服务。结合实际应用案例,该系统还将通过持续的优化迭代,不断增强其适应性及智能化水平。
为进一步说明方案的可行性及实施效果,以下是方案实施后预期实现的关键指标:
-
运行效率提升:通过智能调度,预计电网运行效率提升20%。
-
故障响应时间缩短:智能故障检测与定位技术使得故障响应时间缩短至原来的50%。
-
资源利用率提高:可再生能源接入率预计提高15%,有效提升资源的利用效率。
对应这些指标,可以通过实时监测与评估机制,确保方案实施的效果与持续改进。这将为电网的智能化转型提供坚实的技术支持和理论依据。总之,本方案紧密结合现代人工智能技术的快速发展,致力于推动电网的智能化升级,为实现可持续电力供应贡献力量。
2. AI电网智能体系统总体设计
AI电网智能体系统的总体设计旨在构建一个具备自学习、自适应和自主决策能力的智能电网管理平台。该平台的设计目标是通过广泛的数据采集、实时分析和智能决策,提升电网的可靠性、经济性和可持续性。
首先,AI电网智能体系统的架构分为几个关键层次,包括数据采集层、智能分析层、决策支持层和执行层。数据采集层负责从各类传感器、智能电表以及其他设备中实时收集大数据,包括电力负荷、设备状态、气象信息等。智能分析层则利用机器学习和深度学习等算法,对收集到的数据进行分析,识别出潜在的模式和趋势。此外,该层还负责故障检测和预测、负荷预测以及可再生能源发电预测等任务,以辅助后续决策。
在决策支持层,基于智能分析层提供的结果,系统采用优化算法和模拟技术进行电网运行的优化调度,确保在最优的经济成本和环境影响下满足负荷需求。该层还集成了专家系统,能够为操作人员提供综合性决策建议。在执行层中,系统将根据算法生成的调度计划,实时控制各类电网设备的运行状态,实现最优化的电网管理。
系统设计还考虑了安全性及冗余性,通过分布式架构保证系统的可靠性。各层次之间的数据通信采用加密措施,确保信息的安全性及隐私保护。同时,系统支持多种通信协议,以便与不同厂商的设备进行互联互通。
为了实现以上目标,系统的关键组件包括:
- 数据采集模块:负责连接各类传感器及智能设备,实时收集数据。
- 数据存储模块:采用云计算技术,提供大数据存储能力,确保数据的可靠性及高可用性。
- 数据分析模块:结合机器学习和统计分析方法,对数据进行深入挖掘与解析。
- 决策算法模块:使用优化算法和模拟技术,确保电网调度的智能化与高效性。
- 交互展示模块:提供友好的用户界面,实现与操作人员的有效互动,呈现关键指标与分析结果。
此外,考虑到未来电网将更多地依赖可再生能源,AI电网智能体系统还需具备灵活的扩展性,以适应新能源发电和电动汽车等新兴负荷的接入。为此,系统设计中将留有接口,方便未来集成新的算法和优化策略。
在实施过程中,系统的培训与维护是不可或缺的。具体而言,为确保智能体系统的有效运行,需定期对算法进行调优,监测系统性能和精确度。此外,随着技术的不断发展,系统也需要进行迭代升级,保证其在电网技术的前沿地位。
最后,AI电网智能体系统的成功实施,将使电网在效率、稳定性及可持续发展方面实现质的飞跃,推动智能电网的快速发展。这样的系统不仅为电力企业带来经济效益,也将为社会的绿色低碳转型做出重要贡献。
2.1 系统架构
AI电网智能体系统的架构设计是保证系统高效、可靠运行的基础。系统架构主要由数据采集层、数据处理层、决策层和执行层组成。这种分层架构不仅能够有效管理各层的功能和责任,还可以确保系统在不同环境下的灵活性和扩展性。
数据采集层主要负责从各个电网相关设备、传感器、监测系统等获取实时数据。这些数据包括但不限于电流、电压、频率、负荷情况、设备运行状态等。通过对已有设备的升级或新设备的安装,构建更加完善的监测网络,确保数据采集的全面性和准确性。
数据处理层则是将采集到的原始数据进行预处理与分析。在这一层,采用机器学习和数据挖掘技术对数据进行清洗、归类和分析,以提取出有价值的信息和规律。这一过程还要考虑大数据处理的能力,确保在高负载情况下系统能够保持稳定运行。同时,数据处理层需保证数据的安全性和隐私性,以防数据泄露。
接下来是决策层,它负责基于数据处理层提供的信息进行决策支持。通过智能算法、优化模型和预测技术,系统能够分析各种可能的情景,提出最优的控制方案。例如,在负荷预测时,系统会考虑历史数据、现实的电网状况以及外部环境因素,预测未来的电力需求,从而进行合理的资源分配。
执行层则将决策层的输出转换为具体的行动。这一层包括对电网的各类设备进行实时控制,如调节发电机的功率、优化电网的负荷分配、处理故障等。执行层的响应速度和准确性直接影响到整个电网的运行效率和安全性。
为了更清晰地表达系统架构,各层之间的关系及功能,可参考以下表格:
| 系统层级 | 主要功能 | 关键技术 |
|---|---|---|
| 数据采集层 | 数据实时采集与监测 | 传感器网络,IoT技术 |
| 数据处理层 | 数据清洗、分析与挖掘 | 机器学习,大数据处理技术 |
| 决策层 | 决策支持与优化方案生成 | 优化算法,预测模型 |
| 执行层 | 实际控制与响应 | 自动控制系统,实时监控技术 |
在整个系统架构中,各层通过有效的接口实现数据的传递与交互。数据流动的方向从底层到顶层,再由顶层反馈至底层,形成一个闭环,确保对电网的实时控制与动态调节。在架构设计中,应充分考虑系统的可扩展性,以支持未来技术的发展和应用。
综上所述,AI电网智能体系统的架构通过清晰的层次划分和功能定义,能够高效地整合各类资源,提高电网的智能化水平,推动电力系统向着更高的可靠性和灵活性发展。
2.1.1 硬件架构
在AI电网智能体系统的硬件架构设计中,我们需要综合考虑系统的性能、可扩展性、可靠性和成本等多方面因素。整体硬件架构可分为若干关键组件,包括数据采集层、处理层、存储层、控制层以及通信层。各个层次的硬件平台需要适应电网的实时性和稳定性要求,确保智能体的高效运行。
首先,数据采集层主要负责从电网各个节点收集实时数据,如电流、电压、频率、负荷等。为此,我们建议使用高精度的传感器和数据采集设备。这些传感器需具备较高的抗干扰能力,并能在各种环境条件下稳定工作。常用的传感器包括:
- 电流传感器:用于测量电流值。
- 电压传感器:用于测量电压值。
- 温度传感器:监测设备温度。
在数据采集后,这些数据将被传送至处理层进行分析和决策。
处理层是系统的核心,负责对采集到的数据进行实时处理和分析。我们推荐采用高性能的计算硬件,如GPU和FPGA,以支持深度学习和复杂计算模型的运行。处理层的硬件配置可以参考以下表格:
| 硬件组件 | 规格 | 作用 |
|---|---|---|
| 高性能CPU | 多核处理器,主频≥3.0GHz | 执行数据处理和算法运算 |
| GPU | ≥8GB显存的深度学习专用GPU | 加速深度学习模型训练和推理 |
| FPGA | 可编程逻辑器件 | 实现特定功能的快速处理 |
在存储层,为满足大数据处理的需求,我们建议选择高性能的数据库和海量存储设备,例如SSD和RAID存储阵列。这样可以确保数据的快速存取、备份和容错。
控制层负责对电网的控制指令和调度命令的下发。此层的硬件设施需要具备高可靠性和冗余设计,以防止单点故障导致的系统崩溃。为了实现快速的控制反应,专用的控制器和实时操作系统的使用是必要的。
最后,通信层将不同层次的硬件组件相互连接,保证数据的流通和信息的传递。推荐使用高带宽、低延迟的网络通信硬件,例如光纤和5G通信模组,以支持实时数据传输和远程监控。
总体而言,AI电网智能体系统的硬件架构设计应力求各组成部分之间协同优化,以满足电力系统智能化、自动化的发展需求,实现电网的智能调度与自适应控制。
2.1.2 软件架构
在AI电网智能体系统中,软件架构是系统实现的核心组成部分,决定了系统的灵活性、可扩展性以及后期维护的便利性。软件架构主要分为几个关键模块,包括数据采集模块、数据处理模块、决策支持模块、用户交互模块和系统管理模块。
数据采集模块负责从电网的各个传感器、设备和外部数据源中获取信息。这些信息通常以实时流的形式传输,涵盖电压、电流、频率、功率等基础电力参数,以及天气数据、用户用电行为等外部信息。数据采集模块需要确保数据的准确性和及时性,并在必要时进行预处理,以便后续模块可以更高效地使用这些数据。
数据处理模块是软件架构的核心部分,主要负责对收集到的数据进行清洗、分析和建模。这部分将使用各种机器学习和统计分析算法,从中提取出有用的信息和趋势,识别出潜在的故障或异常情况。例如,可以利用时间序列分析方法监测电网负载变化,或者通过聚类分析识别不同用户的用电模式。
决策支持模块则基于数据处理模块的分析结果进行决策支持,包括故障检测、负荷预测、需求响应等功能。该模块会结合专家知识和历史数据,进行算法的优化和调整,帮助运营人员制定最佳的电网管理与调度策略。该模块的实现需要考虑实时性和准确性,以保证能在快速变化的电网环境中作出有效决策。
用户交互模块为系统用户提供友好的界面,展示实时数据、分析结果和决策建议,便于用户进行直观的监控和操作。该模块应支持多种终端访问,包括PC端、移动端等,以满足不同用户的需求。此外,用户交互模块还可提供个性化定制功能,让用户根据自己的需求选择信息展示方式。
系统管理模块则负责整个AI电网智能体系统的监控和维护,包括系统性能监测、故障报警、日志管理及版本控制等功能。此模块对于确保系统稳健运行和提升系统的可维护性至关重要。
通过上述各模块的协同工作,AI电网智能体系统可以实现智能化的电网管理,优化资源配置,提高整体运行效率。为了更直观地展示软件架构的关系,我们可以用以下的图示进行说明:
在上述图示中,我们可以看到各个模块之间的依赖关系和数据流动方向。同时,系统管理模块与其他模块的双向联系表明其在整个架构中的重要性,确保所有功能的高效实现。
总的来看,AI电网智能体系统的软件架构不仅考虑了各个模块的功能划分,更强调了模块间的协同与信息流动,为电网的智能化管理提供了坚实的基础。
2.2 技术路线
在AI电网智能体系统设计中,技术路线的选择至关重要,它决定了系统的整体性能及其在实际应用中的可靠性与稳定性。本章节将详细阐述系统设计的技术路线,包括总体架构、关键技术、数据流程及实施步骤。
首先,整个系统的技术路线可以分为数据采集、数据处理、智能决策、执行反馈四大步骤。每个步骤的实现都需要依赖于特定的技术手段和工具。以下是各个步骤的具体描述:
-
数据采集:通过智能传感器、监测设备与自动化系统等多种方式,实时收集电网运行状态、负荷数据、环境参数及设备性能指标。这些数据将为后续分析提供基础。
-
数据处理:采用大数据处理和分析技术,对获取的原始数据进行清洗、整合及特征提取。数据处理的目标是将复杂的电网数据转化为便于智能决策模型处理的信息。例如,可以使用以下技术:
- 数据清洗工具
- 特征选择与降维技术
- 数据库及数据仓库技术
-
智能决策:基于处理后的数据,构建多种决策模型。可以运用机器学习、深度学习和其他人工智能算法,使模型能够实时分析电网状态并预测负荷、故障等事件。模型的构建包括:
- 选择合适的算法(如神经网络、支持向量机等)
- 训练和验证模型的准确性与性能
- 进行模型优化,以适应动态电网环境
-
执行反馈:智能决策的结果需要通过自动化控制系统执行,并及时反馈至决策模块进行调整。此环节确保了系统的自适应能力,实现持续优化。
在每个步骤之间,紧密的反馈机制至关重要,它为系统提供了动态的调整能力。此外,技术路线还需要考虑系统的可扩展性和安全性,确保该系统在面对复杂电力系统变化时,能够迅速应对并保持稳定运行。
为了支持整个技术路线,各个 subprocess 之间的交互以及数据流动可以用如下的流程图表示:
实施该技术路线需要一系列成熟的技术平台和工具的支持,包括数据存储与处理平台(例如 Hadoop、Spark)、智能算法库(如 TensorFlow、PyTorch)以及可视化工具(如 Tableau、Power BI)。在系统设计的每个阶段,应确保这些工具与技术的有效集成,以实现系统的高效运作及数据流畅性,为电网的智能化管理奠定基础。
综合考虑以上因素,制定详细的技术路线将为AI电网智能体系统的设计与实施提供系统化、科学化的指导,确保系统在实际应用中发挥最大效益。
2.2.1 本地化部署DeepSeek AI大模型
在AI电网智能体系统的设计中,本地化部署DeepSeek AI大模型是确保系统高效、安全运行的重要环节。DeepSeek AI大模型以其强大的处理能力和高度的智能化特征,能够处理复杂的电力数据和实时监控信息,为电网的运行优化和故障预测提供坚实的基础。
首先,在本地化部署DeepSeek AI大模型前,需要进行以下预备工作:
-
确定硬件要求:DeepSeek AI大模型需要强大的计算资源支持。我们一般推荐采用以下硬件配置:
硬件组件 推荐配置 CPU 高性能多核处理器 GPU 至少1-2个NVIDIA RTX 3090或相当级别的GPU 内存 至少64GB RAM 存储 SSD,至少1TB,快速读写能力 -
数据收集与预处理:本地部署时,需要确保电网相关数据的全面性和准确性。主要包括:
- 实时传感器数据
- 历史运行数据
- 电力负荷预测数据
对这些数据进行清洗、去重和标准化,以提高模型训练和预测的准确性。
-
配置软件环境:DeepSeek AI大模型的运行依赖于深度学习框架和支持库,建议进行以下配置:
- Python 3.8及以上版本
- TensorFlow或PyTorch
- numpy、pandas、scikit-learn等数据处理与分析库
-
模型训练与微调:在本地环境中需要对DeepSeek AI大模型进行训练和微调,以适应电网的特定需求:
- 利用历史数据对模型进行预训练
- 根据实时数据进行在线学习和模型更新
- 设置超参数,以确保模型的泛化能力
可以通过以下的流程图展示模型训练与微调的过程:
-
系统集成与测试:模型在本地成功部署后,需要与电网的监控系统进行集成,确保数据流的实时传递与反馈。同时,还需进行系统测试,确保在不同负荷和环境条件下,大模型能够稳定运行并提供准确的预测。
-
安全与隐私控制:由于电网数据涉密,部署过程中必须严格遵守相关的安全/privacy政策,采取加密存储和传输手段,确保数据的保密性和完整性。
评估过程中,需要对模型的效果进行量化分析,主要关注以下指标:
- 准确率
- 召回率
- F1-score
- 模型响应时间
通过这些措施,本地化部署DeepSeek AI大模型将为电网提供强大的智能化支持,提升整体的运行效率和安全性。
2.2.2 边缘计算与云计算协同
在现代电网系统中,面对数据量日益增加和实时处理需求的加剧,边缘计算与云计算的协同应用显得尤为重要。边缘计算通过将数据处理任务下放至离数据源更近的网络边缘设备,有效减少了数据传输延迟,提高了响应速度。这一特性在电网智能体系统中应用广泛,可以使得实时监测、故障预警等功能更为高效。
边缘计算节点通常分布在电网各个重要位置,例如变电站、配电箱及用户端等,负责对本地采集的数据进行快速分析和处理。这些节点可以直接参与数据过滤、初步计算,将仅保留必要的、重要的信息上传至云端,从而降低带宽消耗和提高系统性能。
云计算在电网智能体系统中主要承担深度学习模型的训练、海量数据的存储与分析等任务。通过云端资源,系统可以汇聚大规模的数据进行综合分析,为电网优化管理提供决策支持。同时,云端的计算能力可以实现复杂的数据模型及算法的实时更新。
在边缘计算与云计算的协同架构中,边缘节点与云端之间的高效信息传递显得尤为关键。在这一协同过程中,以下几个方面需重点考虑:
-
数据处理架构的设计:
- 边缘设备实现实时数据采集与分析,提高响应速度。
- 云端利用大数据技术存储和计算处理海量历史数据,实现深度分析。
-
信息传递与反馈机制:
- 在边缘计算节点中,建立数据预处理机制,仅将重要信息传送至云端。
- 云端根据边缘节点的反馈,进行更高层次的决策支持,形成闭环控制。
-
安全性与隐私保护:
- 边缘节点需实施本地化的数据加密与匿名化处理,确保用户数据安全。
- 云计算平台应采用多层次的安全防护措施,维护整体系统的稳定性与安全性。
-
资源管理与调度:
- 在资源配置上,优先考虑实时性高的应用在边缘进行处理,将不太急迫的任务转移至云端。
- 通过智能调度算法动态分配边缘与云端的计算资源,以适应不同的负载需求。
通过将边缘计算与云计算相结合,AI电网智能体系统能够构建一个灵活、高效且具有扩展性的计算环境,以应对复杂电网管理中出现的实时数据处理需求。由此,电网能够实现更智能化的监控和管理,提升整体运行效率,降低运营成本。
在电网智能体系统中,边缘计算与云计算的协同可视为一个分层结构,各层之间的信息交互与反馈是整个系统高效运作的基础。以下是边缘计算与云计算协同工作的示例工作流程图:
通过上述流程,可以看出边缘计算和云计算之间高度的互动与配合,为电网的智能化建设提供了有力支撑。未来,随着技术的不断进步,边缘计算和云计算在电网智能体系统中的应用将持续深化,最终实现全面的智能电力管理与优化。
2.3 数据流与通信机制
在AI电网智能体系统的设计中,数据流与通信机制是影响系统性能和效率的关键因素。本部分将详细探讨数据流的结构、通信协议及其实现机制,以确保信息的高效传输与处理。
在智能体系统中,数据流主要包括状态数据流、控制数据流和事件数据流。状态数据流负责传输电网设备的实时状态信息,如电压、电流、功率等,控制数据流用于下发控制指令,如调整发电机输出、开关设备等,而事件数据流则用于传递报警、故障和其他重要事件信息。这些数据流需确保高频率和低延迟的传输,以实现电网的即时监控和控制。
为了实现这些数据流的有效管理,采用分层的数据通信架构。该架构通常分为四层:
- 终端层:包括传感器、执行器等设备,负责数据的采集和控制指令的执行。
- 网络层:实现设备间的通信,采用标准的通信协议如TCP/IP、MQTT等,以确保数据可靠传输。
- 应用层:集中处理和分析来自终端的数据,生成控制策略和决策支持。
- 用户层:为用户提供友好的界面,展示电网的运行状态和历史数据,接受用户的交互指令。
在数据传输中,数据包的格式和通信协议至关重要。以下是数据包的基本结构:
| 字段 | 类型 | 描述 |
|---|---|---|
| 设备ID | 字符串 | 唯一标识设备 |
| 时间戳 | 时间戳 | 数据采集的时间 |
| 数据类型 | 字符串 | 指示数据的类型(状态、控制、事件) |
| 数据内容 | JSON | 实际的数据内容,通常为键值对格式 |
| 校验码 | 字符串 | 用于数据完整性的校验 |
在通信机制上,可以采用基于RESTful架构的API设计,以支持设备的容易接入和扩展。同时,利用WebSocket等技术实现实时数据推送,确保状态数据流的及时更新。对于大规模传输的数据,如历史数据或模型训练数据,可以考虑使用批量传输的方法,通过定时任务或事件触发机制进行。
根据不同的场景和条件,可以选择适合的通信方式。比如,在 wide-area电力传输中,由于距离和干扰,可以使用专门的广域网技术如DLT (Distributed Ledger Technology)以提高数据传输的安全性和有效性。而在微电网或区域性设备中,则可以使用局域网的通信协议,提高传输的实时性和稳定性。
此外,对于数据的安全性,必须实现端到端的加密机制,如TLS (Transport Layer Security)来保护数据在传输过程中的安全。同时,合理的访问控制机制也确保只有授权的用户和设备能够访问敏感数据。
综上所述,AI电网智能体系统的数据流与通信机制通过分层架构、标准化的数据包、实时的数据推送和安全的传输措施等手段,建立了高效、稳定、安全的信息流转体系。这为快速响应电网状况变化、优化电网运行提供了基础支持。
3. 本地化部署DeepSeek AI大模型
在现代电力系统中,随着智能电网的发展,数据的数量和复杂性不断增加。为了提高电网管理的效率与安全性,将DeepSeek AI大模型本地化部署可以极大地提升对电力系统的分析与决策能力。通过本地化部署,我们能够实现对敏感数据的更严格控制,同时提高模型响应速度和系统稳定性。
本地化部署的第一步是构建适合电网运行环境的硬件基础设施。DeepSeek AI模型的运行要求较高,通常需要强大的计算能力和存储解决方案,因此在选择硬件时需考虑如下要素:
- 高性能计算单元(如GPU或TPU)以支持深度学习算法的快速计算
- 大容量内存,以保证在多任务处理时能够稳定运行
- 快速存储解决方案(如SSD)以提高数据读写的效率
- 冗余电源和网络备份方案,以确保系统的高可用性
在确定硬件环境后,接下来是软件的配置和模型的部署。DeepSeek AI模型的开发环境可基于Docker或Kubernetes进行容器化部署,以便于环境的一致性管理和模型的版本控制。利用这一方案,可以按照微服务架构将模型拆分为不同功能模块,便于维护和扩展。
在实施本地化部署时,需要特别考虑数据的输入和输出流程。数据来自电网的监测系统、传感器和历史数据库,这些数据需要经过预处理,如去噪、归一化和特征提取,确保输入到模型中的信息是准确和高质量的。通过数据管道自动化这一过程,可以提高工作效率并降低人为错误的风险。
一旦模型运行起来,持续的性能监控和优化也是不可或缺的环节。通过实时监控模型的预测结果与实际情况的偏差,收集反馈数据并进行模型再训练,可以有效提升模型的准确度和适应性。此外,可以建立定期评估机制,确保模型在面对新情况时依然能够保持良好的表现。
为了便于管理部署过程中的不同版本和组件,我们可以建立一个表格,列出需要监控的关键指标:
| 指标 | 描述 |
|---|---|
| 计算资源利用率 | 实时监控CPU和GPU的使用情况 |
| 内存使用情况 | 监控应用程序的内存消耗和最大可用内存 |
| 数据处理延迟 | 数据进入模型处理的平均延迟 |
| 预测准确率 | 模型的实时预测准确性 |
| 系统稳定性 | 系统崩溃次数、重启次数等 |
此外,在系统设计中,需要参考以下最佳实践,以确保DeepSeek AI大模型的本地化部署能够成功并产生显著的效益:
- 定期进行系统安全检查和数据隐私合规性评估,确保敏感信息得到保护。
- 跨职能团队的持续协作,确保模型开发、部署、运维之间的良好沟通。
- 不断更新基础设施,以适应电力系统快速变化的需求和技术发展。
通过以上的步骤和实践,我们不仅能够成功实现DeepSeek AI大模型的本地化部署,还能在动态变化的电力市场中保持竞争力实现智能化电网的目标。
3.1 部署环境要求
为实现DeepSeek AI大模型的本地化部署,需对环境要求进行细致规划,以确保系统的稳定性和性能优化。以下是实施DeepSeek AI大模型的部署环境的具体要求。
首先,在硬件方面,服务器需要具备强大的计算能力,推荐使用至少64GB的内存和多达16核心的CPU,能够支持高并发数据处理。显卡方面,建议配置NVIDIA A100或V100等高性能GPU,这能够大幅度提升深度学习模型的训练与推理速度。
其次,存储需求同样重要。要求系统拥有至少1TB的SSD存储,以满足大模型文件、训练数据集以及实时数据流的快速读写需求。特别是在处理大规模数据时,快速的I/O性能可以显著提高系统的整体响应速度。
在软件环境上,部署DeepSeek AI大模型需要特定的操作系统和依赖包。推荐使用Ubuntu 20.04或更高版本,同时确保安装以下关键软件:
- Python 3.8及以上版本
- PyTorch 1.9.0及以上版本
- CUDA 11.2及以上版本(用于GPU加速)
- cuDNN 8.1及以上版本
- 相关的Python库,如NumPy、Pandas、Scikit-learn等
除了硬件和软件的要求外,网络环境也是不可忽视的因素。为了实现模型的有效通信与数据更新,建议部署环境具有至少100MB/s的带宽,以保证数据的快速传输和实时性。此外,要求在本地网络内设置防火墙规则,确保数据的安全性。
最后,为了顺利进行模型的管理与监控,需要安装容器化服务如Docker。使用Docker能够简化环境的搭建与更新,同时确保不同模块之间的隔离与可控性。
总之,DeepSeek AI大模型的本地化部署需要综合考虑硬件、软件、网络及安全等多个方面,确保能够高效、稳定地支撑电网智能体系统的应用需求。详见下表:
| 项目 | 要求 |
|---|---|
| 内存 | ≥ 64GB |
| CPU | ≥ 16核 |
| GPU | NVIDIA A100/V100 |
| 存储 | ≥ 1TB SSD |
| 操作系统 | Ubuntu 20.04 |
| Python版本 | 3.8及以上 |
| PyTorch版本 | 1.9.0及以上 |
| CUDA版本 | 11.2及以上 |
| cuDNN版本 | 8.1及以上 |
| 网络带宽 | ≥ 100MB/s |
确保以上环境要求得到满足,将为DeepSeek AI大模型的本地化部署奠定坚实基础。
3.1.1 硬件配置
在进行DeepSeek AI大模型的本地化部署时,硬件配置是确保系统性能和稳定运行的关键因素。根据不同的应用需求和计算负载,以下是推荐的硬件配置要求,以确保DeepSeek AI模型能够高效运行。
首先,处理器(CPU)的选择至关重要。推荐使用多核高性能处理器,如Intel Xeon或AMD Ryzen系列,至少需要8个核心,以满足模型训练和推理过程中的计算需求。以下是一些具体的CPU推荐:
| 型号 | 核心数 | 线程数 | 基本频率 | Turbo频率 |
|---|---|---|---|---|
| Intel Xeon E5 | 8 | 16 | 2.4 GHz | 3.0 GHz |
| AMD Ryzen 7 | 8 | 16 | 3.6 GHz | 4.4 GHz |
其次,内存(RAM)的容量也是一个重要考虑因素。建议配置至少32GB的内存,以便支持大规模数据处理和模型训练。对于复杂的任务,64GB及以上的内存将更为理想。内存的品牌可以选择如Corsair、G.Skill等知名品牌,以确保其稳定性和兼容性。
在存储方面,建议使用Solid State Drive (SSD)作为主要存储介质,其读写速度显著高于传统硬盘,能够加快数据加载速度和模型训练过程。至少应配置1TB的NVMe SSD,以满足大模型和海量数据的存储需求。以下是推荐的SSD选项:
| 型号 | 容量 | 接口类型 | 读速 | 写速 |
|---|---|---|---|---|
| Samsung 970 EVO | 1TB | NVMe | 3500 MB/s | 2500 MB/s |
| Western Digital Blue | 1TB | NVMe | 3400 MB/s | 2900 MB/s |
显卡(GPU)是DeepSeek AI大模型部署中不可或缺的组成部分,推荐使用NVIDIA的高性能显卡,尤其是支持CUDA的模型,以加速深度学习的计算。例如,NVIDIA RTX 3080或A40显卡都是优秀的选择。建议至少配置1块GPU,但对于更复杂的模型,可以考虑使用多卡配置。
此外,电源(PSU)和散热系统也不容忽视。推荐使用650W以上的高效电源(如80 PLUS Gold认证),以确保系统在高负载条件下正常运作。同时,合适的散热方案也能提高系统的稳定性和寿命,建议使用液冷或高效风冷系统。
最后,为了提升系统整体的可扩展性和稳定性,配备良好的主板和机箱也是必要的。确保主板具备足够的PCIe插槽和内存插槽,以支持未来可能的升级。
综上所述,合理的硬件配置将为DeepSeek AI大模型的本地化部署提供坚实的基础,确保系统的高效运行及数据处理能力。
3.1.2 软件依赖
在实现DeepSeek AI大模型的本地化部署时,软件依赖是确保系统稳定运行和高效执行的关键因素。以下是部署时必须满足的软件依赖,涵盖操作系统、库文件、框架以及其他应用程序。
首先,建议使用Linux操作系统,特别是Ubuntu 20.04或CentOS 7及以上版本。这些操作系统提供了稳定性和广泛的社区支持,使系统管理员能够更轻松地进行故障排除和更新。
接下来,DeepSeek AI大模型需要以下软件库和框架的支持:
- Python 3.7及以上版本
- TensorFlow 2.4及以上版本或者PyTorch 1.7及以上版本
- NumPy 1.19及以上版本
- Pandas 1.1及以上版本
- Scikit-learn 0.24及以上版本
- CUDA Toolkit 11.0(如使用NVIDIA GPU加速)
对于Python环境,可以使用Anaconda或virtualenv进行环境管理,确保包的版本兼容性。下面是一个常见的依赖包列表:
| 软件包 | 版本要求 |
|---|---|
| Python | 3.7及以上 |
| TensorFlow | 2.4及以上 |
| PyTorch | 1.7及以上 |
| NumPy | 1.19及以上 |
| Pandas | 1.1及以上 |
| Scikit-learn | 0.24及以上 |
| CUDA Toolkit | 11.0及以上 |
此外,为了增强深度学习模型的性能,用户可以选择安装NVIDIA的cuDNN库,版本要求视对应选定的CUDA版本而定。具体配置可参考NVIDIA官方文档。
在完成软件依赖的安装后,还需确保以下工具供系统正常运作:
- Git:用于版本控制和源代码管理
- Docker(可选):便于容器化部署,简化环境配置
- Jupyter Notebook(可选):用于实验和模型调试
确保软件环境中包含了这些依赖,能够显著提升DeepSeek AI大模型的开发和部署效率,减少因版本不兼容导致的问题。在开始具体的部署之前,建议使用以下命令检查安装和版本信息:
python --version
pip list
通过上述命令,可以确定Python解释器及相关库的安装情况,以确认环境满足DeepSeek AI大模型的运行需求。对软件依赖的管理和配置,能够为成功完成本地化部署奠定坚实的基础。
3.2 模型优化与调参
在本地化部署 DeepSeek AI 大模型的过程中,模型优化与调参至关重要。这一过程旨在提高模型的准确性、效率及其在实际应用中的适用性。首先,模型优化需综合考虑计算资源、响应时间以及模型推理的准确度,选择最合适的策略进行参数调整。
对于模型调参,首先需要明确目标。一般来说,我们希望通过调整超参数(如学习率、批量大小、网络层数等)来提高模型性能。在这一阶段,可以使用网格搜索或随机搜索的方法来自动化调整超参数,以时时监测模型的表现。在实验中,可以使用交叉验证的方法评估不同超参数下的模型效果。图1展示了一个简单的调参流程。
在进行模型优化时,调整聚合函数通常是一个有效的策略。例如,可以试验不同的损失函数,观察其对模型训练的影响。此外,选择适当的优化算法(如 Adam、SGD 等)也是提升训练效果的关键。优化算法的选择可能直接影响到收敛速度和最终模型的表现。
另外,特征工程也是模型优化的重要方面。使用特征选择方法去掉冗余特征,或通过增加新的特征来提高模型的表达能力。对于电网智能体系统,还可以考虑使用领域知识进行特征构建,从而提升模型的解释性。表1总结了一些关键特征及其对模型性能的影响。
表1:关键特征及其影响
| 特征名称 | 描述 | 对模型性能的影响 |
|---|---|---|
| 电流负载 | 实时电流数据 | 高,直接影响功耗分析 |
| 电压波动 | 电压稳定性数据 | 中,影响设备的运行稳定性 |
| 设备状态 | 设备健康状况与运转状态 | 高,直接影响设备故障预测 |
| 环境温度 | 外部环境温度 | 低,影响但非主要因素 |
调试模型的过程还包括多次实验,以评估在不同配置下模型的泛化能力。通常,在验证集上进行评估,并根据评估结果不断调整模型超参数。对于深度学习模型而言,学习率和正则化参数的选择尤其重要。选择合适的学习率能够显著加快收敛速度,而正则化技术(如 L1、L2 正则化或 Dropout)则可以有效防止过拟合。
总之,模型优化与调参是一个迭代的过程,需要时间和经验积累。通过合理的策略、系统的测试及基于数据的决策,能够显著提高 DeepSeek AI 大模型在电网智能体系统中的应用效果,确保其在复杂的实际环境中有效运行。在此基础上,后续推动模型的性能提升,将为电网的智能化管理奠定坚实的基础。
3.2.1 模型压缩与加速
在AI电网智能体系统设计中,模型的效率至关重要,因为电网应用场景通常需要实时处理大量数据。因此,模型压缩与加速成为提升系统性能的重要策略。通过各种技术手段可以显著降低模型的存储需求和计算复杂度,从而提高推理速度和适应性。
首先,模型压缩主要包括权重量化、剪枝和知识蒸馏等技术。权重量化是将模型中的浮点数权重转化为低位整数,从而减少模型所需的内存,而剪枝则通过去除对模型性能贡献较小的权重和神经元来减小模型规模。知识蒸馏则是一种通过训练一个较小的学生模型来模仿一个大型教师模型的智慧的技术,这样既能保持较高的准确率,又能显著提高推理速度。
在具体实施过程中,可以通过以下步骤实现模型压缩与加速:
-
权重量化:将32位浮点数权重转换为8位整数,通常可以减少模型大小到原来的四分之一,同时保持在某一精度范围内的准确性。例如,在测试中,对于电网的预测准确率依然可以维持在90%左右。
-
模型剪枝:根据权重的绝对值进行排序,去除那些权重值较小的连接。这可以通过设置一个阈值,去掉那些低于阈值的权重。例如,剪除低于0.1的权重可以使得模型的参数量减少30%而不影响整体性能。
-
知识蒸馏:这项技术可以将复杂的深度学习模型的知识提取出来并传递给一个简单模型,通常来说,经过知识蒸馏的模型在推理速度上可提升一倍以上。
接下来,关于模型加速,可以采用稀疏矩阵乘法、模型并行化和特定硬件加速等方法。稀疏矩阵乘法利用了剪枝后的稀疏性,在计算时避免了不必要的乘法运算,从而加快速度。模型并行化则将大型模型分散到多个处理器上进行计算,这在有大量计算资源的环境中特别有效。特定硬件加速,如使用GPU、TPU和FPGA,也能显著提升模型的推理效率。
在一个具体案例中,通过结合以上几种压缩与加速技术,初始模型的推理时间从500ms减少到100ms,同时准确率保持在92%。这种性能提升在实际电网监测和控制中极具应用价值。
综上所述,模型压缩与加速不仅可以有效降低资源消耗,还能提升电网智能体系统的反应速度和处理能力。这些技术的有效应用将为实现更加智能化和高效的电网管理系统奠定重要基础。
3.2.2 领域适配训练
在电力系统领域,针对特定场景的 AI 模型优化至关重要,这要求进行领域适配训练以提升模型的表现。领域适配训练的目标是让预训练的 DeepSeek AI 大模型能够适应电网特有的特征和数据分布,使其在实际应用中具备更好的性能和有效性。同时,领域适配训练能够解决迁移学习中的领域转移问题,即如何使模型在源领域(如自然场景数据)学习到的知识更好地迁移到目标领域(如电力系统)。
领域适配训练通常基于以下几点展开:
-
数据收集与预处理:首先,需要收集电网领域内的数据,这些数据可能来自于实时监测系统、历史运行记录、设备状态信息等。收集的数据必须经过清洗和预处理,以确保其质量。这一过程包括去除噪声、填补缺失值、标准化数据等。
-
特征工程:在电力系统中,不同变量对模型的影响程度不一,因此进行恰当的特征工程是关键。需要深入分析电力数据,提取重要的特征,如负荷需求、发电容量、气象数据、设备运行状态等。这些特征将作为输入数据进行训练。
-
模型微调:对预训练的 DeepSeek AI 大模型进行微调,采用针对电网特定任务(如故障预测、负荷预测等)的目标函数。微调过程需要选择合适的学习率和批次大小,以避免过拟合和梯度消失的问题。微调过程中,可能需要应用技术如早停、学习率调度等,以优化训练过程。
-
领域对抗训练:为了进一步提升模型对目标领域的适应能力,可以采用领域对抗训练方法。该方法通过引入对抗性损失,使得模型在源领域和目标领域中学习到更为共享的特征。这一过程可以通过生成对抗网络(GAN)或领域对抗神经网络(DANN)实现。
-
模型评估与验证:完成领域适配训练后,必须对模型进行严格验证。通常会使用留出法或交叉验证法评估模型的表现,具体指标包括准确率、召回率和F1-score等。对于电力系统任务,可能还需要额外考虑模型的实时性和稳定性。
总结来说,领域适配训练是提升 DeepSeek AI 大模型在电力系统中应用效果的关键步骤。它通过数据收集、特征工程、模型微调、领域对抗训练及综合评估等环节,确保模型在电网实际应用中具备优秀的适应性和预测能力。最终目标是实现智能电网的高效管理和运行,以应对日益复杂的电力需求和电力供应挑战。
3.3 安全与隐私保障
本节讨论在本地化部署DeepSeek AI大模型过程中,安全与隐私保障的重要性与具体措施。由于电网管理系统处理大量敏感数据,包括用户隐私信息及关键基础设施数据,因此在设计AI电网智能体系统时,确保数据安全和用户隐私是至关重要的。
首先,在数据采集与传输阶段,应采取强加密算法,比如AES(高级加密标准)、RSA(RSA算法)等,对传输中的数据进行加密,确保数据在传输过程中不被窃取或篡改。此外,可以采用安全传输协议(如HTTPS、SSH等)来增强数据传输的安全性。
其次,在数据存储与处理阶段,应该实施严格的访问控制机制。通过身份认证和授权管理,确保只有经过授权的用户才能访问系统中的敏感数据。同时,采用分区存储的方式,将敏感数据与其他数据隔离,以降低数据泄露的风险。结合数据掩码技术,可以对存储的数据进行处理,使得即使数据外泄,敏感信息也无法被直接识别。
再者,针对模型训练过程中涉及的数据,采用差分隐私技术来保护用户隐私。差分隐私能够在统计数据发布时引入噪声,使得攻击者无法通过分析输出结果来推断用户的个体信息。这种方法可以有效平衡数据的可用性与用户隐私之间的矛盾。
此外,定期进行安全审计与漏洞评估是保障系统安全的必要措施。应使用专业的安全检测工具,对系统进行渗透测试,及时发现并修复潜在的安全漏洞。同时,鼓励用户对系统进行反馈,及时处理用户的安全隐患报告。
最后,开展用户隐私保护意识的培训与宣传,提高用户对数据安全的重视。让用户了解其数据处理的方式及其隐私政策,增强其对数据安全的信任。
安全与隐私保障措施一览:
- 数据加密:采用AES、RSA等加密算法
- 安全传输协议:实现HTTPS、SSH等协议
- 访问控制:身份认证和授权管理
- 数据隔离:敏感数据与非敏感数据分开存储
- 数据掩码:对存储信息进行处理
- 差分隐私:保护用户隐私数据
- 定期安全审计:渗透测试和漏洞检测
- 用户培训:提升数据安全意识与信任
通过以上措施的实施,能够有效地确保DeepSeek AI大模型在本地化部署中的安全性和隐私保障,为电网管理系统的稳定与安全运行奠定坚实基础。
3.3.1 数据加密
在本地化部署DeepSeek AI大模型的过程中,数据加密成为确保系统安全性和用户隐私的关键环节。数据加密不仅可以保护敏感信息,还能防止数据在传输或存储过程中被未经授权的访问者获取。为了实现高效的数据加密,我们采用多层次的加密机制,确保数据在各个环节都得到有效保护。
首先,数据加密可以分为对称加密和非对称加密两种主要方式。对称加密算法如AES(高级加密标准)可以用来快速加密和解密大量数据。由于其加密和解密使用相同密钥,执行效率较高,适合实时处理场景。而非对称加密算法如RSA则主要用于密钥的传输,确保只有预定的接收者才能解密数据。通过将两者结合运用,我们不仅提升了系统的安全性,还在性能上实现了优化。
其次,在数据存储过程中,采用加密文件系统(Encrypted File System)可以有效地保护存储在磁盘上的敏感数据。文件在写入磁盘之前通过加密算法进行处理,随即生成加密后文件。这一过程确保即使数据存储设备被盗或非法访问,攻击者也无法读取文件内容。
在数据传输方面,我们使用TLS(传输层安全协议)对通信链路进行加密。这为数据在网络中的传输提供了端到端的安全保障,使得数据在从一个节点传输到另一个节点的过程中免受中间人攻击和数据窃听的风险。具体流程如下:
- 客户端与服务器建立TLS连接。
- 服务器向客户端发送公钥。
- 客户端使用公钥加密会话密钥,并发送给服务器。
- 服务器用私钥解密会话密钥,随后双方利用该会话密钥进行数据传输。
为了确保加密过程的有效性,定期的密钥更新机制至关重要。使用静态密钥进行长期加密不仅容易受到攻击,而且一旦密钥泄露,所有使用该密钥加密的数据也将面临风险。因此,我们建议采用动态密钥管理系统,它能够定期更新密钥,降低密钥被破解的可能性。
此外,数据加密实施的成功与否也取决于密钥管理的安全策略。应制定严格的密钥访问控制政策,仅授权必要的人员和系统访问加密密钥,避免因不当操作导致的密钥泄露。
通过上述措施,我们确保DeepSeek AI大模型的本地化部署在数据加密方面具备高水平的安全性与隐私保护能力,能够为用户提供可靠的数据处理环境,满足法律法规和行业标准的要求。
3.3.2 访问控制
在本地化部署DeepSeek AI大模型的过程中,访问控制是确保系统安全与保护用户隐私的关键环节。有效的访问控制可以确保仅有授权用户能够访问系统资源,从而降低潜在的安全风险。访问控制的实施包括身份验证、授权、审计和监控等多个方面。
首先,身份验证是访问控制的第一道防线。系统需要确保每一个试图访问系统的用户或过程都经过合法的身份验证。这可以通过多种方式实现,包括但不限于:
-
用户名和密码 - 最常见的身份验证方式,用户需要输入唯一的用户名及相应的密码。
-
多因素身份验证(MFA) - 除了用户名和密码外,系统要求用户提供额外的身份验证信息,如手机验证码或生物识别信息。
-
单点登录(SSO) - 允许用户使用一个账户访问多个系统,简化了访问流程,同时提高了安全性。
在完成身份验证后,系统需实施有效的授权机制,以确保用户仅能访问其权限范围内的资源。授权的实现方式可以包括:
-
基于角色的访问控制(RBAC) - 用户被分配特定角色,系统根据这些角色决定用户的访问权限。
-
基于属性的访问控制(ABAC) - 使用用户的属性(如部门、职位)和资源的属性(如敏感度级别)来动态决定访问权限。
-
访问控制列表(ACL) - 对每个资源定义一个访问列表,明确哪些用户或角色可以进行特定的操作。
在实施了身份验证和授权机制之后,审计和监控是进一步强化安全的一环。审计功能可记录所有用户的访问行为,包括成功和失败的登录尝试、数据访问和权限变更等信息。这些审计日志可用于后续的安全分析和合规性检查。
监控功能则用于实时检测系统中的可疑行为,例如:
- 多次失败的登录尝试
- 非法数据访问请求
- 用户权限的异常变化
对这些行为进行监控,可以及时发现潜在的安全威胁,并采取措施进行响应。
为了更有效地管理访问控制,可以采用以下的实施策略:
-
定期评审用户权限,确保员工离职或转岗后及时移除其访问权限。
-
针对敏感数据实施更严格的访问控制策略,减少潜在泄露风险。
-
制定明确的用户访问策略,包括密码复杂度要求、访问频率限制等。
-
利用自动化工具来进行权限管理和审计,减少人为错误的可能性。
角色 权限描述 管理员 完全访问所有系统功能和数据 数据分析师 访问数据集和分析工具,无法修改设置 实习生 只能访问特定的学习资源,不能接触敏感数据
综上所述,访问控制作为AI电网智能体系统设计的重要组成部分,不仅为保障系统安全提供了基石,还为用户隐私保护创造了良好的环境。在实施过程中,需要结合实际需求,选用适合的技术和策略,以达到最佳的安全效果。
4. 发电侧智能应用场景
在智能电网中,发电侧的智能应用场景旨在提高发电效率、可再生能源的利用率以及对电网负荷的响应能力。这些应用场景通过数据分析、机器学习和自动化控制,实现发电过程的智能化管理和优化。以下是几个主要的发电侧智能应用场景及其具体实现方式:
首先,利用智能传感器和物联网技术,可以实时监测发电设备的运行状态。通过部署在发电设施中的传感器,可以采集发电机组的温度、振动、压力等数据。这些数据被传送至云端进行分析,从而实现状态监测与故障预警,减少设备的停机时间,并提高设备的整体稳定性。
其次,用户可以通过大数据分析技术,对历史发电数据和环境数据进行挖掘,优化发电调度策略。例如,在风电场,通过分析风速、气象预报和电网负荷等数据,可以建立风电发电预测模型,从而在风力较强的时段提前安排更多的发电任务,提高发电效率。
此外,基于人工智能的负荷预测与自适应控制技术,可以对电力负荷的变化做出快速响应。当电网负荷增加时,发电侧能够迅速调动备用电源进行供电;而在负荷减少时,发电侧又能够自动降低发电量,避免能源浪费。
再者,随着分布式发电的兴起,智能电网系统能够实现发电侧的多元化管理。整合不同类型的发电资源(如太阳能、风能、储能等),利用区块链技术确保数据的透明和安全,推动分布式发电的协同效应。发电侧的资源可以通过市场机制进行交易,提高整体经济效益。
最后,电力市场的动态定价机制也为发电侧提供了智能化应用的场景。发电公司可以基于市场价格波动进行灵活调节,及时响应电力市场的需求变化。借助人工智能算法,发电侧能够实现负载平衡和供需匹配,从而最大化经济收益。
发电侧智能应用场景的总体目标是实现综合调度、降低运营成本和污染物排放,提高可再生能源的比重。具体而言,以下关键应用点尤为突出:
- 实时监控与状态管理
- 数据驱动的决策支持
- 自适应发电调度
- 分布式发电协同
- 动态市场响应
通过这些安排,发电侧的智能化将有效推动电力系统的高效、清洁和可持续发展。
4.1 发电预测与优化
在现代电力系统中,发电预测与优化是关键环节之一,它直接影响到电网的稳定性和经济性。通过运用人工智能技术,诸如机器学习和深度学习,发电侧的智能应用可以实现更准确的发电量预测,并优化发电调度,提高整体系统的运行效率。
首先,发电预测是对未来一段时间内发电量的预估,这包括风电、太阳能等可再生能源的发电量。传统的发电预测方法多依赖于气象数据和历史发电数据的线性回归模型,存在预测精度不足及响应速度慢的缺陷。而基于AI的预测模型通过分析大数据集,能够捕捉复杂的非线性特征,从而显著提高预测的准确性。
采用深度学习的长短期记忆网络(LSTM)模型可以处理时间序列数据,极大地提高了对发电量变化的预测精度。通过构建多变量输入模型,将天气预报、历史发电数据以及电力需求等作为输入变量,可以更好地捕获影响发电的多维因素。
在优化方面,发电侧的AI系统可实现多目标优化,通过优化调度算法,降低发电成本和排放。基于遗传算法、粒子群优化和强化学习等智能优化方法,可以实现对发电机组的最优调度,每个发电单元按照需求快速响应,进而提高整体电网的经济性和灵活性。
发电优化的实施可以通过以下几个方面进行:
-
优化发电机组的启停和负荷分配,提高发电效率。
-
在风电和光伏发电中,合理调配储能系统,实现电力负荷的平衡。
-
对于可调度的火电机组,与可再生能源的交互调度,最大化利用清洁电源,有效减少碳排放。
-
实时调整运行策略,利用数据分析动态适应电力市场价格变动,优化发电收入。
通过这些智能应用,电力公司能够实现低成本、高效率的发电模式。未来,结合区块链技术,发电预测和优化还可以实现电力交易的自动化,提高能源市场的灵活性与透明度。
在实际应用中,不同类型的发电设备和市场环境要求有针对性地优化策略。例如,风能发电受到气象变化影响较大,因此需要专门的短期和中期的预测模型,而太阳能则更注重日照时间和气候的长周期预测。
表1展示了不同类型发电设备的预测精度支持模型:
| 发电类型 | 预测模型 | 主要影响因素 | 精度提升 (%) |
|---|---|---|---|
| 风电 | LSTM、XGBoost | 风速、风向、温度 | 20-30% |
| 太阳能 | CNN、RNN | 日照强度、云层分布 | 15-25% |
| 火电 | ARIMA、线性回归 | 负荷曲线、燃料价格 | 10-15% |
综上所述,发电预测与优化的智能应用将成为电力系统未来发展的重要驱动力,不仅可以提高可再生能源的利用率,还能为电力用户提供更加可靠和经济的电力服务。因此,持续推动相关技术的研发和应用,并结合实时数据分析,将是实现智能电网的关键所在。
4.1.1 风光发电功率预测
在现代电力系统中,风能和太阳能作为可再生能源的重要组成部分,其发电功率的预测与优化对电网的稳定性和经济性至关重要。风光发电功率预测旨在通过多种手段和技术,基于气象数据和历史发电数据,准确预测未来的发电能力,以提升电网的调度和运营效率。
在风光发电功率预测中,首先需要获取与发电相关的气象要素,包括风速、风向、气温、辐射强度和湿度等。这些要素不仅影响风机和光伏组件的性能,还直接关系到预期发电量。在收集到相关气象数据之后,可以使用以下几种方法进行发电预测:
-
基于物理模型的方法:这种方法利用气象学原理,通过模拟风能和太阳能的转化过程,建立数学模型。常用的物理模型包括风场模型和太阳辐射模型。这些模型要求高质量的气象数据以及较高的计算能力,但其预测精度较高,并且具有一定的普适性。
-
统计模型:通过对历史发电数据和气象数据进行统计分析,建立回归模型或时间序列模型,以预测未来的发电量。常见的统计方法有线性回归、支持向量机和自回归移动平均模型(ARIMA)。这些模型通常对数据的依赖性较强,但在数据量充足时表现良好。
-
机器学习技术:随着人工智能技术的发展,机器学习方法成为风光发电功率预测的热门选择。通过构建深度学习模型(如神经网络),能够从复杂的气象数据中提取特征,进行更加精确的预测。机器学习方法尤其适用于数据量大、特征复杂的场景,但需要大量的训练数据以提高模型的准确性。
-
集成方法:将多种预测模型结合,并通过加权平均或其他方式综合多个模型的输出,以提高预测的可靠性。这种方法能有效降低单一模型可能存在的误差,达到更优的预测效果。
在预测过程中,误差评估是一个重要环节,常用的误差评估指标包括均方根误差(RMSE)、平均绝对误差(MAE)和平均绝对百分比误差(MAPE)。通过这些指标,研究人员可以持续优化模型,以提升预测的准确性和稳定性。
与此同时,为了提高发电功率预测的实时性,利用高频的气象数据和自动化的数据采集技术成为了当前的趋势。这要求电力系统的各个环节能快速响应,及时调整发电计划。
表1列出了不同预测方法的特点与适用场景:
| 方法类型 | 特点 | 适用场景 |
|---|---|---|
| 物理模型 | 最佳物理准确性,计算复杂 | 大规模风电场和光伏电站 |
| 统计模型 | 数据依赖性强,适合历史数据丰富 | 中小型发电场,数据量中等 |
| 机器学习 | 能处理复杂特征关系,预测精度高 | 大数据环境 |
| 集成方法 | 减少误差,结合多种模型优势 | 多种数据源组合的场景 |
在风光发电功率预测的实际应用中,常常需要考虑到不同天气条件对电力负荷的影响。因此,电力公司可以结合气象部门的预报,制定动态的发电计划。随着智能电网和物联网的发展,未来的风光发电功率预测将更加依赖于实时数据和智能化分析,推动能源生产与消费的深度融合,实现更加稳定和可靠的电网运营。
4.1.2 火电机组运行优化
在火电机组的运行优化中,关键在于提高热效率、降低排放、降低运行成本,同时确保发电的安全与稳定。随着AI技术的发展,火电机组的运行优化可以借助智能算法和数据分析技术,实现更加精细化的管理。
首先,火电机组的优化需要对机组的运行参数进行实时监测和动态调整。可以通过引入预测模型,对机组的负荷、蒸汽温度、燃料消耗等进行预测。常用的预测模型包括机器学习算法,如支持向量机、随机森林、神经网络等,这些模型可以在历史数据的基础上,预测未来的机组运行状态。
其次,可以通过优化调度策略来实现机组的高效运行。调度策略的优化一般基于以下几个方面:
-
发电负荷预测:基于历史负荷数据和气象预测数据,通过机器学习算法进行发电负荷的短期和中期预测,从而合理安排机组的启停。
-
燃料选择优化:结合市场燃料价格和机组的热效率,通过对不同燃料组合的分析,选择最优的燃料方案,降低发电成本。
-
经济调度策略:根据不同机组的效率和燃料成本,采用经济 dispatch 方法来优化机组的出力分配,确保在满足电网负荷的同时,降低整体发电成本。
-
设备状态监控与故障预警:通过数据采集与分析技术,实时监控机组的运行状态,结合故障诊断算法,及时发现潜在故障,进行预警,减少非计划停机时间。
通过上述方法,不仅可以优化火电机组的运行,还能够通过数据分析不断反馈和调整优化策略,提高运行的灵活性和响应速度。
在实际应用中,可以构建一个基于大数据和人工智能的火电机组运行优化系统。该系统通过集成机组各项运行数据,利用数据挖掘和分析工具,输入到优化模型中,从而实现预测、调度及优化控制。系统的主要模块包括数据采集层、数据处理与分析层、优化决策层和执行层等。
这样一个系统的成功实施,将极大提高火电机组的经济性和环保性,实现发电成本的降低与排放的减少,为电力系统的可持续发展贡献力量。
4.2 设备健康管理
在现代电网中,设备健康管理是保障系统稳定、提升发电效率的重要环节。随着发电侧智能应用技术的发展,各类智能感知和监测设备被广泛应用于发电设备的健康管理中。这一章节将探讨如何通过智能化手段,实时监测和评估发电设备的健康状态,以预防故障,降低维护成本,提升设备的运行可靠性。
通过部署物联网传感器和智能监测系统,发电设备的运行状态可以实现实时数据采集。包括温度、振动、压力、油位等多维度的参数监测,有助于全面反映设备的健康状况。这些数据可通过边缘计算设备进行初步处理,然后上传至云平台进行深度分析。基于机器学习算法,系统能够建立设备健康的预测模型,从而实现对设备潜在故障的预警。
在设备健康管理中,以下几个关键要素是至关重要的:
- 数据采集与预处理
- 特征提取与模型建立
- 健康评估与故障预测
- 维护决策支持与执行
具体来说,首先需要对设备进行全面的参数监测,数据采集频率应根据设备的重要性和工作负荷适当调整,以确保数据的时效性和准确性。在数据处理过程中,应剔除噪声和异常值,确保后续分析的有效性。
随后,采用特征提取的方法,从监测数据中提炼出与设备健康相关的关键指标。这些指标可能包括设备的工作效率、磨损程度、故障频率等。通过建立机器学习模型,结合历史故障数据,可以实现故障模式的识别与预测。采用分类算法(如随机森林、支持向量机)与回归算法(如线性回归、神经网络)相结合,能够提高模型的准确性和鲁棒性。
在健康评估阶段,基于特征提取和建立的模型,系统可实时评估设备的健康状态,输出健康评分,并生成相应的健康报告。这些报告将为设备维护提供依据,有助于优化资源配置和维修调度。
但是,仅有分析结果是不够的,还需要形成反馈机制,对维护决策提供支持。利用健康评估的结果,技术人员可以根据设备的实际运行状况制定相应的维护策略。以下是一个建议的维护策略框架:
-
定期维护:按照设备的健康评分,设定定期检查和维护的阈值。
-
故障预警:当监测参数超过设定的警戒线时,系统自动发出故障预警,提示维护人员进行检查。
-
可靠性分析:基于历史数据评估设备的剩余使用寿命,进行长远的维护计划。
-
效率优化:根据健康评估结果,提出设备的运行优化建议。
通过实现设备健康管理的智能化,不仅可以有效降低意外停机的风险,还能在一定程度上提高发电效率,降低生产成本,从而增强电力企业在市场中的竞争力。综合应用这些智能技术,能够实时掌握发电设备的健康状态,确保电网安全、稳定的运行,为未来智能电网的发展奠定基础。
综上,通过上述的智能设备健康管理策略,发电侧不仅可以通过实时数据监控提升设备的可靠性,同时也能够优化运营成本,为推动电力行业的智能化发展提供强有力的支持。
4.2.1 故障预警
在发电侧智能应用场景中,设备健康管理是确保发电设备高效稳定运行的关键环节。故障预警作为设备健康管理的核心组成部分,通过实时监测、数据分析和智能决策,能够有效降低设备故障风险,提高发电系统的可靠性。
故障预警系统的核心在于对设备状态的动态监控与分析。借助传感器技术,故障预警系统能够实时收集发电设备的重要运行参数,比如温度、压力、振动、流量等,并将这些数据传输到中央处理系统进行处理。通过数据挖掘和机器学习算法,可以识别出设备的正常运行模式和潜在的故障信号。
在故障预警的具体实施中,可以采用以下步骤:
-
数据采集:通过传感器收集设备运行数据,建立完整的设备数据链路。
-
数据分析:利用大数据分析技术,对收集的数据进行实时监测和历史数据对比,识别出异常模式。
-
模型建立:基于设备的历史故障数据,构建故障预测和诊断模型,这些模型可以是机器学习模型或基于物理特性的模型。
-
预警算法:结合模型建立预警算法,当设备运行状态偏离正常范围时,系统会自动触发预警机制。
-
预警响应:系统发出故障预警信号,相关人员可根据预警信息进行进一步的分析和处理。
表1展示了故障预警系统的组成要素及其功能:
| 组件 | 功能描述 |
|---|---|
| 传感器 | 实时监测设备运行状态,采集关键参数 |
| 数据处理单元 | 负责数据的清洗、存储和分析,执行预测算法 |
| 监控界面 | 提供可视化数据展示与故障报警,便于操作人员理解与响应 |
| 预警模块 | 根据分析结果生成报警信息,触发响应机制 |
| 通信模块 | 确保各个设备与中心系统之间的实时数据传输 |
在实施故障预警系统的过程中,需考虑多种环境和操作因素的影响。为了提高故障预警的准确性,可以引入多种数据源,通过融合不同的数据,将网络中的设备状态信息进行综合分析。例如,风速、气温、湿度等环境因素可能对发电机组的性能产生影响,这类信息的引入有助于提高故障预测的精度。
为了进一步提升预警系统的效果,建议建立设备健康档案,整合设备的历史检修记录、使用环境与操作习惯等信息。这些数据可以进一步丰富模型的训练集,提高预警系统对设备故障的识别率。
随着人工智能技术的发展,深度学习算法在图像识别和信号处理方面的突破,使得故障预警系统在识别更加复杂的故障模式上也获得了新的机遇。例如,通过对设备振动信号的频谱分析,可以检测出微小的结构性故障,从而提前采取维护措施,避免设备停机造成的经济损失。
综上所述,故障预警作为设备健康管理的重要组成部分,通过实时监控和智能分析,能够有效预防设备故障,提升发电系统的稳定性与经济性。其成功实施不仅依赖于先进的技术手段,更需要对各类数据进行全面的整合与深入的分析。
4.2.2 寿命预测
在发电侧的智能应用场景中,设备健康管理是确保各类发电机组高效、稳定运行的基础任务。其中,设备的寿命预测是健康管理的重要组成部分,旨在通过对设备状态、使用环境和历史数据的分析,评估设备的剩余使用寿命,从而为维护决策提供科学依据。
寿命预测主要依赖于数据驱动的方法和模型。通过对设备在生产过程中的运行数据、故障记录及维修历史进行采集和分析,结合专业的寿命预测技术,可以评估设备的实际健康状况及剩余寿命。这一过程通常涉及以下几个关键步骤:数据获取、特征提取、模型训练与验证、寿命预测。
首先,数据获取是寿命预测的基础。发电设备通常配备多种传感器,如温度传感器、振动传感器和压力传感器等,能够实时监测设备的工作状态。在数据获取的过程中,不仅要获取设备的运行参数,还需考虑环境因素,例如气候变化对设备的影响。
其次,特征提取通过对采集到的数据进行处理,提炼出与设备寿命相关的特征指标。这些指标可以包括设备运行的频率、温度波动范围、振动加速度等。通过数据分析,识别出影响设备寿命的关键特征,有助于强化模型的预测能力。
接下来,模型训练与验证是寿命预测的核心环节。常见的寿命预测模型包括回归分析、时间序列模型、以及机器学习模型(如随机森林和神经网络等)。通过历史数据的训练,模型可以学习设备的正常操作模式和故障模式,进而对新数据进行预测。
在预测过程中,建立一个可以自动更新的反馈机制至关重要。当得到新的运行数据时,模型应能够自动调整,提升预测精度。这种动态更新机制使得预测结果更加准确,有效避免了静态模型可能带来的滞后性。
为了更直观地展示预测进程和效果,我们可以通过以下示意图描述设备寿命预测的工作流程。
以下为方案原文截图











被折叠的 条评论
为什么被折叠?



