1. AI物流智能体概述与政策背景
随着全球经济的快速发展和消费方式的变革,物流行业面临着越来越多的挑战,包括高昂的运输成本、日益增长的客户期望以及运营效率的提升需求。在这种背景下,人工智能(AI)技术的引入为物流行业带来了新的机遇和变革。AI物流智能体的设计与应用,致力于通过自动化、智能化手段,优化物流各个环节,从而提高整体运营效率,降低成本,增强市场竞争力。
AI物流智能体是基于人工智能技术构建的集成系统,能够通过数据分析、机器学习、自然语言处理和自动化控制等方法,实现对物流过程的实时监控、预测、决策和优化。具体而言,它可以在需求预测、运输调度、仓储管理、客户服务等多个方面发挥重要作用。
近年来,各国政府对智慧物流的重视不断增强,纷纷出台政策以推动这一领域的发展。例如,中国的《国家物流枢纽建设与发展行动计划》明确提出要利用现代科技,特别是人工智能,提升物流效率和服务质量。此外,欧美等发达国家也在积极推动AI技术与传统物流业的融合,促进智能物流体系的构建,旨在实现更高效、更灵活的供应链管理。
在政策背景下,AI物流智能体的发展趋势可归纳为以下几点:
-
政府支持力度加大,相关资金和政策扶持不断出台,鼓励企业在AI物流领域进行技术创新和应用探索。
-
行业内竞争加剧,企业纷纷加大对智能化物流系统的投资,以期在市场中占据有利位置。
-
数据安全与隐私保护问题日益重要,相关政策规范逐渐完善,以保障用户信息安全及数据使用的合法性。
-
AI技术的成熟与普及,推动了机器学习、深度学习等新兴技术的应用,提升了物流智能体的决策能力和处理效率。
-
可持续发展理念的加深,物流智能体的设计开始注重环保与资源优化,推动绿色物流的实现。
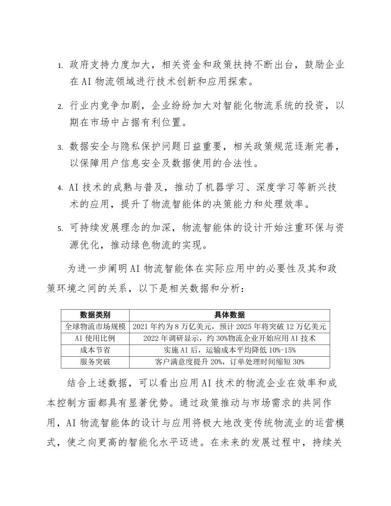
为进一步阐明AI物流智能体在实际应用中的必要性及其和政策环境之间的关系,以下是相关数据和分析:
| 数据类别 | 具体数据 |
|---|---|
| 全球物流市场规模 | 2021年约为8万亿美元,预计2025年将突破12万亿美元 |
| AI使用比例 | 2022年调研显示,约30%物流企业开始应用AI技术 |
| 成本节省 | 实施AI后,运输成本平均降低10%-15% |
| 服务突破 | 客户满意度提升20%,订单处理时间缩短30% |
结合上述数据,可以看出应用AI技术的物流企业在效率和成本控制方面都具有显著优势。通过政策推动与市场需求的共同作用,AI物流智能体的设计与应用将极大地改变传统物流业的运营模式,使之向更高的智能化水平迈进。在未来的发展过程中,持续关注政策导向和技术进步,将是推动AI物流智能体成功实施的重要因素。
1.1 智能体技术发展现状
在过去的几年中,人工智能(AI)技术的迅猛发展为物流行业带来了深刻的变革。智能体技术作为AI的一个重要分支,专注于自主感知、决策和行动,大幅提高了物流效率和服务质量。目前,智能体应用的主要领域包括智能仓储、无人驾驶运输、智能调度、以及需求预测等。
首先,在智能仓储方面,许多企业已引入自动化仓库系统,配备了智能机器人进行货物搬运和机器视觉系统进行库存管理。这些系统利用机器学习和计算机视觉技术,不仅能够实时监控库存状态,还可以在订单高峰期自动调整货物搬运路径和作业节奏,从而显著提高作业效率。
其次,无人驾驶运输技术的进步使得智能体在物流配送环节逐渐成为可能。从无人驾驶叉车到自动驾驶货车,基于深度学习和传感技术的自我定位能力,这些设备能够在复杂的道路和交通环境中安全、高效地运行。根据最新的市场研究,无人驾驶货车在运输行业中的应用预计在未来五年将增长超过25%。
调度优化也是智能体技术的一大应用方向。利用大数据分析和预测算法,智能调度系统能够基于实时交通信息、货物需求和运输能力,动态调整运输计划。这种实时调整的能力不仅降低了运输成本,还提高了货物到达的及时性。目前,许多大型物流公司已投入使用此类智能调度系统,以优化整体物流链条的运行效率。
在需求预测领域,AI智能体通过对历史数据和市场趋势的分析,能够实现更精确的需求预测。这不仅帮助企业在生产和库存管理上做出更加合理的决策,还在供应链的各个环节提供了支持。根据一项调研,利用AI进行需求预测的企业,其库存周转率平均提高了20%。
此外,相关政策背景也在推动智能物流的发展。各国政府纷纷加强对物流行业的支持,通过引导资金投入和研发,促进智能体技术的应用与推广。同时,政策推动的标准化与规范化进程也为智能体的广泛应用创造了良好的环境。
在继续演变的技术背景下,物流智能体的发展正朝着智能化和自动化的方向不断前进。这一进步路径不仅能够改变传统的物流作业方式,还将引领行业向更高的效率和更优的服务水平迈进。随着技术的不断完善和成熟,未来的智能物流系统将打破时空限制,为全球物流发展提供更为强大的支持和保障。
1.2 国家物流数字化转型政策解读
近年来,国家对物流行业的数字化转型给予了高度重视,出台了一系列政策以推动这一进程。国家发改委、交通运输部等多个部门先后发布了相关文件,力求通过数字技术的应用提升物流效率,降低运营成本,实现智能化管理。
首先,政策强调要结合互联网、大数据、人工智能等新一代信息技术,加快构建现代物流服务体系。数字化转型是提升物流产业竞争力的重要举措,鼓励物流企业运用先进的信息技术,逐步实现从传统物流向智能物流的转变。
其次,政府还提出了发展智能物流的重要目标,其中包括提高物流设施的智能化水平,建设全国统一的物流信息平台,实现信息资源共享。这些措施的出台有助于缓解当前物流行业的瓶颈问题,如信息孤岛、资源分散和低效率等,同时也为企业提供了政策支持和资金保障。
根据国家相关政策,物流数字化转型的几个关键方向如下:
- 加强基础设施建设,提升信息化水平。
- 促进物流行业标准化,推动企业间的协同合作。
- 支持创新型物流服务模式,鼓励企业探索新技术、新业态。
- 加强数据安全与保护,确保产业数字化转型的可持续性。
在政策蕴含的指导思想中,强调了数字技术是促进物流行业高质量发展的重要推动力。通过实施物流数字化转型,国家希望提升物流服务的智能化和个性化,为经济发展注入新的活力。
例如,根据《国家物流枢纽建设行动方案》,未来将重点建设一批具有国际竞争力的物流枢纽,并依托先进的数字化技术,提高集成化、智能化水平,实现智能调度、精准服务和运营效率的全面提升。
中国物流市场目前正面临着转型需求与技术更新的双重压力,在这样的背景下,国家政策的引导作用显得尤为重要。只有紧抓政策机遇,推进数字化转型,物流企业才能在竞争激烈的环境中立于不败之地,实现可持续发展。
1.3 国企物流智能化升级需求分析
在当前全球经济一体化和技术迅猛发展的背景下,国企物流面临着亟需提升智能化水平的挑战。在数字经济日益发达的今天,传统的物流模式已经无法满足快速变化的市场需求,国企物流需要借助先进的人工智能技术实现智能化升级,以提高运营效率、降低成本、增强服务能力。
首先,国企物流在运营效率方面存在显著提升空间。传统的物流管理往往依赖人工操作,不仅效率低下,而且容易出现误差。通过引入AI智能体,国企可以实现物流环节的自动化和智能化,例如自动调度、智能分拣和精准预测等。这些智能化手段可以显著提高物流响应速度,缩短运输周期,最终提升客户满意度。
其次,降低运营成本是国企物流智能化升级的另一个重要需求。传统物流中,由于资源配置不合理、信息不对称等原因,导致了大量不必要的支出。AI智能体能够通过大数据分析和优化算法,提升资源配置效率,减少空载率和浪费。根据某些研究数据显示,智能化系统的应用可以将物流成本降低10%-30%。
此外,国企在服务能力提升方面也迫切需要智能化解决方案。随着客户需求的多样化,传统的物流服务模式很难满足个性化需求。AI智能体可以通过分析客户行为和市场动态,为国企提供深入的洞察,支持其产品和服务的个性化定制。例如,通过机器学习算法预测客户需求和物流时效,国企可以优化仓储管理和运输计划,从而更好地满足客户的期望。
在现代化物流发展的过程中,国企物流也面临着更严格的政策法规和市场竞争压力。为顺应国家政策的引导,国企必须积极推进智能化转型。这不仅是提升自身竞争力的需要,更是承担社会责任、实现可持续发展的必然选择。
总结来看,国企物流智能化升级的需求集中在以下几个方面:
- 提高运营效率
- 降低物流成本
- 增强服务能力
- 适应政策法规变化
国企在推进智能化升级的过程中,要充分考虑这些需求,通过科学规划和技术引进,结合自身的资源和市场特点,制定切实可行的应用方案,以期在未来的市场竞争中立于不败之地。
1.4 DeepSeek大模型技术优势
DeepSeek大模型技术的优势体现在多个方面,其能够在AI物流智能体的设计与应用中发挥核心作用。首先,DeepSeek通过自然语言处理和机器学习算法,实现了对复杂信息的高效理解和处理。其深度学习框架能够在大量数据中提取有效特征,进而优化决策过程。这一特性在物流管理中尤其重要,因为物流系统涉及的变量众多且动态变化,DeepSeek提供了足够的灵活性来适应这些变化。
其次,DeepSeek大模型的多任务学习能力使其能够同时处理与物流相关的多个任务。例如,从运输路线优化到库存管理,DeepSeek可以基于同一数据集进行学习,减少信息孤岛的现象,提升整体系统效率。
此外,DeepSeek具备强大的适应性,可以根据市场需求变化快速调整模型参数。这种自适应能力使其在应对突发事件(如供应链中断、交通拥堵等)时,能够迅速反应,制定更加合理的应变方案。
在技术实现方面,DeepSeek依托于大规模的分布式计算平台,保证了其在处理复杂计算时的高效性和可靠性。这一点在处理实时数据流和进行预测分析时尤为突出。
为了更好地展示DeepSeek大模型的技术优势,以下是一些关键特点与实际应用效果的总结:
- 自然语言处理: 对于用户指令的高效解析与响应
- 多任务学习: 同时优化多个物流相关任务,协同提升效率
- 自适应调整: 快速应对外部市场环境的变化
- 稳定高效的计算能力: 大规模数据处理与实时分析
通过以上技术优势,DeepSeek能够在AI物流智能体的应用方案中提供更高的准确性与效率,实现智慧物流的新模式,为行业发展带来深远影响。
2. 物流智能体总体设计架构
物流智能体的总体设计架构是建立高效、灵活的物流系统的基础。在这一架构中,我们需要综合考虑物流智能体的多个维度,包括数据采集、智能决策、任务执行及反馈优化等部分,以形成一个完整的闭环系统。总体设计架构主要由以下几个核心模块组成:
首先,数据采集模块负责实时获取各类物流相关信息。这包括运输路径的实时状态、货物位置、库存水平以及外部环境变化等。为保障数据的准确性和及时性,建议采用物联网传感器、RFID技术及GPS系统等多种数据源,以实现数据的全面覆盖。
其次,智能决策模块是物流智能体的核心,其功能为对采集到的数据进行分析与处理,根据各种模型算法生成最优的物流路径和策略。该模块需借助大数据分析、机器学习及优化算法,以实现动态决策支持。为确保决策的智能化和自适应,该模块还应具备自我学习和历史数据分析的能力,使其能持续优化运输方案。
在任务执行模块中,物流智能体负责实施由决策模块生成的操作方案。这一部分包括自动化的货物调度、运输车辆的智能导航、仓储管理等。为提高物流效率,建议引入自动化设备,如无人驾驶车辆和智能货架系统,实现高度自动化的作业流程。此模块还需与现实环境进行有效对接,能够及时应对突发情况,确保 logistics chain 的稳定性。
最后,反馈优化模块则是对整个物流过程进行监控与评估,收集执行结果并进行效果分析。如果在执行过程中发现效率不足或问题,该模块应能迅速进行数据反馈,以支持决策模块进行后续改进。通过不断的反馈与优化,整个物流智能体能够实现自我提升,使系统更加智能化和高效化。
策略与模块之间的关系可以通过下表更清晰地呈现:
| 模块 | 主要功能 | 技术支持 |
|---|---|---|
| 数据采集模块 | 实时获取物流信息 | IoT, RFID, GPS |
| 智能决策模块 | 数据分析与策略生成 | 大数据分析, 机器学习 |
| 任务执行模块 | 方案实施与自动化作业 | 自动化设备, 智能导航 |
| 反馈优化模块 | 监控与效果评估 | 数据反馈机制, 优化策略 |
在以上设计架构中,各模块相互依赖、协同工作,共同支撑物流智能体的高效运作。这样的架构不仅能够满足当前物流行业的需求,也为未来更复杂的物流场景提供了灵活的应对方案。因此,通过完善的总体设计架构,物流智能体能够在推广应用中展现出更强的适应性和竞争力。
2.1 智能体系统整体框架
在AI物流智能体的设计中,系统整体框架至关重要,它为后续的各个模块提供了基础架构和支持。智能体系统的整体框架可以分为多个层次,主要包括数据层、智能层和应用层。每个层次均承担着不同的功能和责任,共同治理智能物流过程中的各个环节。
首先,数据层是整个物流智能体框架的底层基础,负责数据的采集、存储和管理。它主要包括以下几个方面:
- 传感器数据:包括温度、湿度、位置等环境信息的采集,确保物流过程中实时监控;
- 订单数据:包括客户下的订单信息,如产品类型、数量、目标地点等;
- 运输数据:涉及车辆信息、路线规划、运输状态等;
- 库存数据:实时获取仓库中的商品数量、位置和存储状态。
这一层的数据将为后续的智能层提供决策依据。
其次,智能层是核心部分,主要通过AI算法对数据进行分析与处理,以实现智能化决策。该层可以分为几个关键模块:
- 数据分析模块:基于数据挖掘技术,分析物流流程中的瓶颈和效率问题;
- 预测模型:利用机器学习对需求进行预测,根据历史数据推测未来的需求变化;
- 优化算法:通过优化模型,提高运输路线、存储方式的效率,降低成本;
- 决策支持:提供实时决策支持,帮助管理者做出精准的物流决策。
最后,应用层是直接与用户互动的接口,旨在提供友好的用户体验。应用层主要涵盖以下内容:
- 用户界面:提供直观的操作界面,让用户能够方便地查询和操作物流信息;
- 接口集成:与其他系统(如ERP、CRM等)进行接口连接,实现数据共享和协同工作;
- 报告生成:生成各种分析报告,方便管理者了解物流状况和进行绩效评估。
通过以上三个层级的架构设计,物流智能体系统能够实现数据的有效管理、智能分析与决策支持,最终提升整体物流效率与服务质量。
在此,我们可以用以下表格总结智能体系统整体框架的主要组成部分及功能:
| 层级 | 组成部分 | 主要功能 |
|---|---|---|
| 数据层 | 传感器、订单、运输、库存 | 数据采集、存储与管理 |
| 智能层 | 数据分析、预测模型、优化算法、决策支持 | 智能分析、决策与优化 |
| 应用层 | 用户界面、接口集成、报告生成 | 用户交互、数据共享、报告 |
这样的整体框架设计使得AI物流智能体能够有效地整合多方资源,实现智能化的物流管理,最终达到降低人工成本、提高运营效率的目的。
2.2 多智能体协同机制设计
在多智能体物流系统中,协同机制的设计是确保各个智能体高效协作的重要一环。为了实现有效的资源利用和任务执行,必须对智能体之间的交互机制、决策过程及信息共享方式进行系统的设计。
多智能体协同机制的核心在于智能体之间的信息传递与协调,以实现任务的优化配置。首先,智能体之间需要确立明确的信息共享协议,包括对任务状态、资源可用性和环境变化的信息更新。这可以通过推送/拉取的方式实现,即当有新的信息时,智能体主动推送给需要的伙伴,而其他智能体根据自身的需求主动查询最新的信息。
为了激励各智能体参与协作和信息共享,可以采用基于博弈论的激励机制。这种机制通过设定奖励和惩罚来引导智能体的行为,例如在成功执行集体任务后给予参与信息共享的智能体一定的收益。同时,建立一个信誉系统,记录智能体的信息共享和合作质量,能够促使智能体维持良好的合作关系。
在任务执行过程中,智能体之间的角色分配和任务协同也至关重要。可以基于智能体的能力和资源,利用层次化的任务分配策略来优化协作。例如,通过以下步骤实现任务的分配与协同:
-
任务识别:智能体首先识别当前的物流任务及其要求。
-
能力评估:智能体对自身的能力进行评估,并向其他智能体报告。
-
角色分配:针对任务要求,各智能体根据能力选择适合自己的角色。
-
协作计划:智能体之间规划共同行动,以达到最优的任务执行效果。
在多智能体协同机制中,信息流与控制流的设计同样重要。信息流确保智能体能够实时交换信息,而控制流则需要精确协调,使得任务执行能够有序进行。为此,可以采用一种基于事件的触发机制,当某一智能体完成了特定任务阶段时,自动触发其他智能体进行接下来的操作。这种基于状态变化的触发机制能够降低通信频率,提高系统的反应速度。
为了更直观地展示多智能体协同机制的设计,可以用以下流程图:
总结而言,多智能体的协同机制设计要求全面考虑信息共享、角色分配、激励机制和信息与控制流的管理。通过有效的协同机制,可以实现物流领域中智能体的高效工作,从而提升整体的运作效率和服务质量。
2.3 本地化部署架构规划
在本地化部署架构规划中,我们将详细探讨如何有效地设计和实施人工智能物流系统的本地基础设施,以确保其高效运行和优化日常物流操作。首先,需要明确本地化部署的目标,即在于降低系统延迟、提高数据处理速度和保障数据安全性。
本地化部署架构应涵盖以下几个主要组成部分:
-
硬件设施
为支持AI物流智能体的有效运行,需要配置适当的计算资源和存储设备。这些硬件设施应包括高性能服务器、网络设备、数据存储区等。如表1所示,为不同规模的企业提供了建议的硬件配置。企业规模 服务器配置 存储容量 网络设备 小型企业 1×CPU:4核;8GB内存 1TB HDD 中速路由器 中型企业 2×CPU:8核;16GB内存 5TB SSD 高速交换机 大型企业 4×CPU:16核;64GB内存 50TB NFS 负载均衡路由器 -
软件架构
在软件方面,需要部署逻辑层、数据处理层和应用层等多层架构。逻辑层负责调度和执行任务,数据处理层涵盖数据采集、存储及分析,而应用层则提供用户界面和接入API。通过合理分层,可以实现系统的模块化设计,提高系统的可维护性和扩展性。 -
网络连接
本地化部署的网络连接需保障高带宽和低延迟,以适应AI算法对实时数据的需求。建议考虑使用企业级Wi-Fi 6或5G网络,以增强数据传输能力,确保各节点之间的通信流畅。 -
数据安全与隐私保护
在部署过程中,数据的安全性和隐私保护是重中之重。建议采取以下措施:- 数据加密:采用强加密算法保护传输和存储的数据。
- 权限控制:基于角色的访问控制(RBAC),确保只有授权人员可以访问敏感数据。
- 安全审计:定期进行安全审计,以识别潜在的安全风险。
-
维护和支持
本地化部署后,需要为系统提供持续的技术支持和维护服务。这包括定期的软件更新、故障排除及用户培训等。建立一个完善的技术支持团队,以确保系统能够稳定运行。
在这些设计要素的基础上,我们还可以通过mermaid图示来展示整体架构的交互关系:
综上所述,成功的本地化部署架构不仅依赖于有效的硬件和软件系统布局,还需要关注网络连接的稳定性和数据安全性等方面。这样的综合设计方案将助力物流智能体在多变的市场环境中保持高效运作,并提升企业的核心竞争力。
2.3.1 硬件资源配置要求
在设计AI物流智能体的本地化部署架构时,硬件资源的配置要求是确保系统高效运行的关键因素。具体来说,硬件资源配置的要求需涵盖计算能力、存储容量、网络带宽和冗余备份等方面,以适应AI算法的复杂计算和数据处理需求。
首先,计算能力是硬件配置的核心要素。AI物流智能体需要强大的CPU和GPU支持,尤其在处理大数据和进行深度学习训练时。以下是硬件配置的基本要求:
- CPU:至少采用多核心的高性能处理器,建议使用Intel Xeon或AMD Ryzen系列。处理器主频应大于3.0 GHz,以满足实时计算需求。
- GPU:至少配备一块高性能显卡,如NVIDIA GeForce RTX 30系列或A100版本,以支持大规模矩阵运算和深度学习模型的训练。
- 内存:系统需配置至少64GB的RAM,以保证足够的并发处理能力,尤其是在进行多个AI模型推理时。
其次,存储容量是保障数据及时读取与处理的重要保障。建议在硬件资源中配置SSD和HDD的组合方案:
- SSD:主系统盘应使用容量为1TB的NVMe SSD,以实现快速启动和数据访问,适合于存放操作系统和高频访问的数据模型。
- HDD:额外配置2TB以上的HDD,用于存储历史数据、日志文件及大规模数据集,满足长时间的数据存储需求。
在网络带宽方面,为支持即时的数据传输及远程控制操作,建议采用以下网络资源配置:
- 网络接口卡:支持千兆以太网的NIC,考虑到未来的扩展性,建议使用2.5GbE或更高速率的网络接口。
- 带宽:在局域网环境中,确保至少有1Gbps的网络带宽,用于数据的快速传递与上传。
最后,为了提高系统的可靠性和可用性,应考虑冗余备份的需求:
- 电源:配置双冗余电源,以防单一电源故障导致系统宕机。
- 数据备份:采用RAID 1或RAID 10存储架构,以提供数据的实时冗余备份方案。
以下是本地化部署架构中硬件资源配置的总结表格:
| 硬件类别 | 配置建议 |
|---|---|
| CPU | 多核心高性能处理器 |
| GPU | NVIDIA GeForce RTX 30系列或A100 |
| 内存 | 64GB以上RAM |
| SSD | 1TB NVMe SSD |
| HDD | 2TB以上机械硬盘 |
| 网络接口卡 | 2.5GbE或更高 |
| 网络带宽 | 1Gbps以上 |
| 电源 | 双冗余电源 |
| 数据备份方案 | RAID 1或RAID 10 |
通过这些硬件资源的合理配置,能够为AI物流智能体的高效运行提供坚实的基础支持,确保系统具有快速的响应能力和较高的稳定性。
2.3.2 网络安全隔离方案
在物流智能体的本地化部署架构中,网络安全隔离方案是确保数据安全、保护系统完整性以及防止外部攻击的关键措施。针对物流行业特有的网络环境,需构建多层次的安全隔离体系,以实现对内部数据流和外部访问的有效管控。
首先,整个系统应采用分层网络架构设计,主要包含边界层、隔离层和安全层。边界层负责连接外部网络与内部网络,所有的外部访问均需通过边界层进行严格审计与控制。在此层,可部署防火墙和入侵检测系统(IDS),以监控和过滤恶意流量。
隔离层则将系统内部的不同组件进行物理或逻辑隔离,例如,将货物追踪系统与订单管理系统分开,以减少数据泄露的风险。隔离层中还可以使用虚拟局域网(VLAN)进行逻辑隔离,通过建立不同的VLAN,将敏感数据和关键业务系统与其他低敏感性的系统分开,确保数据传输的安全性。
安全层是保护系统的重要盾牌,在这一层需要部署多种网络安全设备,如入侵防御系统(IPS)、安全信息与事件管理(SIEM)系统等。这些设备通过实时监控、分析网络流量,能够快速发现并响应潜在的安全威胁。
此外,还应建立分级访问控制策略,确保不同等级的用户仅能访问其所需的信息。例如,操作员应仅限于访问其工作所需的系统模块,而高等级管理员则可以访问全部数据。这种措施能够有效减少内部安全隐患。
网络安全隔离方案可总结为如下几个关键要点:
- 边界安全:设立防火墙、入侵检测系统,监控与过滤外部流量。
- 系统隔离:采用VLAN进行逻辑隔离,物理上分离敏感与非敏感系统。
- 访问控制:实施分级访问控制,仅向经过授权的用户开放必要数据。
- 实时监控:部署SIEM和IPS,进行异常流量的实时监控与早期预警。
在实际部署过程中,可以通过表格形式对各个安全措施进行详细规划和落实:
| 安全措施 | 类型 | 描述 |
|---|---|---|
| 防火墙 | 边界安全 | 监控进出网络的所有流量 |
| 入侵检测系统(IDS) | 边界安全 | 实时检测和报警潜在的网络入侵活动 |
| VLAN隔离 | 系统隔离 | 通过逻辑分隔不同的网络环境 |
| 入侵防御系统(IPS) | 安全层 | 自动阻止已经识别的攻击行为 |
| 安全信息管理(SIEM) | 安全层 | 统一管理、分析安全事件及日志信息 |
综上所述,网络安全隔离方案是物流智能体本地化部署架构的重要环节,通过实施多层次的防护措施,将能够有效应对各类网络安全威胁,确保系统的稳定性和数据的安全性。这种安全措施应作为持续优化的过程,不断进行评估与调整,以适应新的安全挑战。
2.3.3 数据存储与备份策略
在物流智能体的本地化部署架构中,数据存储与备份策略是确保系统稳定性与数据安全性的重要组成部分。为了支持物流智能体高效运行,本地化部署需重点关注数据存储的结构、选用的存储技术、数据备份的频率及方式、以及数据恢复的策略。
首先,数据存储策略应涵盖多种类型数据的分类存储,以便于后期的访问与分析。物流智能体所需的数据通常包括实时传感器数据、历史物流数据、用户信息、调度记录等。不同类别的数据可以采用以下存储方案:
-
实时数据:使用高速缓存数据库(如Redis)来存储和处理实时流量数据,以提升数据读取和写入速度。
-
历史数据:采用关系型数据库(如MySQL或PostgreSQL)进行存储,确保数据的结构化,并支持复杂查询。
-
大数据分析:针对海量的非结构化数据,可以使用分布式存储系统(如Hadoop HDFS或Apache Cassandra),以支持海量数据的存储与分析。
数据备份策略方面,应建立完善的备份机制,以防止数据丢失和损坏。备份策略主要包括以下几个方面:
-
备份频率:根据数据的重要性和变动频率,设定不同的数据备份频率。例如,实时数据可以配置为每小时备份一次,而历史数据则可以每日或每周备份一次。
-
备份方式:建议采用增量备份与全量备份相结合的方式。全量备份适用于较长周期的关键数据,而增量备份可以有效减少存储空间和备份时间。
-
备份存储:可以考虑将备份数据存储在本地硬盘及云存储相结合的方案中,以便在出现灾备需求时快速恢复。
在数据恢复策略方面,需确保系统在数据丢失或损坏后能够快速恢复。关键措施包括:
-
定期测试恢复计划:定期模拟数据恢复过程,确保备份数据的完整性和可用性。
-
制定详细的恢复流程文档:包括恢复步骤、责任人及需要的资源,以便于快速响应和处理突发事件。
-
数据恢复保证:选择高可靠性的存储介质,以降低数据损坏的概率。
综上所述,数据存储与备份策略的有效实施不仅能提升物流智能体的运作效率,还能保障企业数据安全与业务连续性,实现物流行业的智能化和数字化转型。通过合理的策略,企业将能够在激烈的市场竞争中占据优势。
2.4 系统集成接口设计
在AI物流智能体的设计过程中,系统集成接口设计是确保各子系统之间协同工作、数据顺畅流通和功能有效执行的重要环节。该设计的目标是建立一个统一、标准化的接口,以便于不同技术组件和应用程序之间的互联互通。综合考虑功能模块和系统架构,以下是系统集成接口的具体设计方案。
首先,接口设计需支持多种数据格式和通讯协议,以确保系统的灵活性和可扩展性。常用的数据格式包括JSON、XML、CSV等,而通讯协议则可以采用HTTP、MQTT、AMQP等。为实现高效的实时数据交换,推荐使用WebSocket协议来处理流式数据动态传输,尤其是在实时监控和动态调度场景中。
其次,接口的安全性设计不可或缺。应对每个接口采取认证与授权机制,确保只有合法的用户和系统能够访问。可以采用OAuth 2.0、JWT等身份认证方式,并在传输层通过SSL/TLS加密来保护数据的安全性。此外,还需考虑接口调用的速率限制,以防止恶意攻击和资源耗尽。
为了提高开发效率及降低使用复杂性,接口应提供清晰的文档和示例。每个接口的文档应详细列出接口的功能描述、请求类型、请求参数、响应格式及错误码说明。以下是一个接口设计示例表,展示了系统集成接口的一部分内容:
| 接口名称 | 请求类型 | 请求示例 | 响应示例 | 说明 |
|---|---|---|---|---|
| 获取订单信息 | GET | /api/orders/{orderId} | { “orderStatus”: “shipped” } | 获取指定订单的详细信息 |
| 更新订单状态 | POST | /api/orders/{orderId}/status | { “success”: true } | 更新订单的当前状态 |
| 查询运输路线 | GET | /api/routes?source={src}&target={dst} | { “route”: […] } | 查询源点到目标点的运输路线 |
此表中的接口仅为示例,实际案例应覆盖系统所需的所有功能接口。
此外,考虑到不同的系统可能需要实时数据反馈,建议设计一种事件驱动机制,利用消息队列技术(如Kafka或RabbitMQ)实现异步通信和任务调度。通过事件告警接口,系统可以及时向相关模块推送状态变化和异常信息,增强系统的响应能力。
为明确系统集成接口的整体结构,以下是系统组件与接口之间关系的可视化示意图:
通过上述设计,智能物流系统的各个模块能够实现高效的数据交互与功能协同,为整体业务流程的顺畅运行提供保障。系统集成接口设计的成功与否直接影响到物流智能体的灵活性和可持续发展,因此在实施阶段需严格遵循设计规范与标准,确保接口的一致性和可靠性。同时,随着技术的发展及业务需求的变化,接口设计也应具备一定的前瞻性和可扩展性,以应对未来的挑战。
3. DeepSeek大模型本地部署方案
DeepSeek大模型的本地部署方案旨在为物流行业提供高效、灵活的智能化支持。通过将DeepSeek大模型部署在本地服务器上,企业能够在数据隐私、安全性、实时性和定制化服务等多个方面获得显著优势。以下将从技术架构、部署流程、资源需求以及运维管理几个方面进行详细阐述。
首先,DeepSeek大模型的技术架构采用了微服务与容器化相结合的设计理念。微服务架构允许各个功能模块独立处理,使得系统的维护和扩展变得更加灵活。容器化技术(如Docker)则保障了模型及其依赖环境的统一性与可移植性。整体架构如下:
接下来,关于DeepSeek大模型的部署流程,可分为以下几个关键步骤:
-
环境准备:首先需选择合适的硬件基础设施,包括CPU、GPU及内存需求,确保服务器配置能满足模型推理的性能要求。
-
模型训练与打包:在本地搭建DeepSeek模型的训练环境,使用真实的物流数据进行训练与微调。完成训练后,将模型及其依赖关系打包成Docker镜像。
-
部署与配置:通过容器编排工具(如Kubernetes),将打包好的Docker镜像部署到本地服务器上,并进行必要的配置,如网络设置、负载均衡等。
-
接口开发与集成:为促进与其他系统的交互,需开发RESTful API,将模型的推理服务与企业现有的业务系统进行集成。
-
测试与优化:在部署后阶段,进行全面的测试,包括性能测试和压力测试,以发现可能存在的问题并进行相应的优化调整。
在资源需求方面,DeepSeek大模型的本地部署需要考虑以下几个方面:
-
计算资源:建议配备至少一台高性能服务器,支持多GPU配置,以满足模型推理的高并发需求。
-
存储资源:数据存储应采用高速SSD,确保模型及数据的快速读写,推荐至少1TB的储存空间。
-
网络配置:内部网络应具备较高的带宽与稳定性,以支持高频次的数据交互。
在运维管理方面,为确保DeepSeek大模型的高效运行,企业需要搭建完善的监控体系。运维过程中的关键环节包括:
-
性能监控:定期监控模型推理性能与计算资源消耗,通过工具(如Prometheus)收集各项指标,及时发现瓶颈。
-
日志管理:收集与分析日志信息,以便进行故障排查和系统性能优化。
-
数据更新与再训练:定期对模型进行数据更新与再训练,以适应外部环境变化,提高模型的准确性。
通过实施以上方案,企业可以有效地将DeepSeek大模型应用于本地物流智能化管理中,帮助优化调度、预测需求,提高整体运营效率,从而在竞争激烈的市场环境中获取优势。
3.1 模型选择与定制化训练
在AI物流智能体的深度学习模型选择与定制化训练阶段,需要首先明确模型的具体需求,包括任务类型、数据特点、性能指标等。选择适合的模型构架至关重要,通常可以从现有的深度学习模型库中进行选择,如Transformers、CNN(卷积神经网络)、RNN(递归神经网络)等。为物流场景定制模型时,我们更加关注于以下几个方面:
-
任务类型:考虑到物流领域的复杂性,模型可能需要处理多种任务,例如需求预测、路线优化、动态调度等。根据具体的应用需求,选择适合的模型架构,例如,对于时序数据预测,RNN或Long Short-Term Memory (LSTM)网络通常表现较好;对于图形化的路径规划,则可以选择基于图神经网络的方法。
-
数据类型:物流数据往往具有时效性、多维度性和非线性特征。因此,模型需要能够处理多种数据类型,包括时间序列数据、空间数据、文本数据等。例如,使用CNN对图像数据进行处理,同时融合RNN处理时间序列信息,有助于提升整体性能。
-
模型规模与训练时间:根据实际的计算资源与时间限制,选择合适规模的模型。例如,大模型虽然能提供更好的泛化能力,但对计算资源的需求也较高。在资源受限的情况下,可选择轻量级模型,或对大模型进行剪枝和蒸馏,以提高运行效率。
定制化训练过程需涵盖以下重要环节:
-
数据预处理:针对选定的模型,对原始数据进行清洗、归一化、特征选择等预处理步骤,确保训练数据的质量。对于时序数据,可以进行滑动窗口处理,以生成训练样本。
-
模型训练与验证:采用分层交叉验证的方法,将数据集划分为训练集、验证集及测试集,以评估模型的泛化能力。在训练时,有必要通过调整超参数(如学习率、批量大小)和优化算法(如Adam、SGD)来提升模型性能。设定合适的早停条件以避免过拟合。
-
性能评估:模型训练后,通过多种指标(如MAE、RMSE、精确率、召回率等)对模型进行综合评估,以确保其在实际应用中的有效性。此外,利用混淆矩阵、ROC曲线等工具,进一步分析模型的分类性能和决策边界。
-
模型优化:根据评估结果对模型进行进一步优化。这可能涉及调节模型架构、调整数据处理流程,或者引入增强学习等技术,以提升模型在特定任务中的表现。
通过以上的模型选择与定制化训练流程,确保所选择的AI模型能够满足物流行业日益增长的智能化需求,提高运营效率并降低成本。
3.2 服务器集群配置方案
在设计DeepSeek大模型的本地部署方案时,服务器集群的配置方案至关重要。合理的服务器集群配置不仅能提高模型的处理能力和响应速度,还能确保系统的高可用性和可扩展性。以下为服务器集群配置的详细方案。
首先,根据DeepSeek模型的计算需求和预期的用户访问量,建议配置一台主服务器和至少三台从服务器,以实现负载均衡和故障转移。主服务器将负责模型的核心计算任务,而从服务器则用于处理并行请求和数据存储。此外,为了提高数据处理速度,还可以考虑配置专用的存储服务器,用于分担数据读写的压力。
在硬件方面,建议以下配置:
-
主服务器:
- CPU: 至少32核心,支持超线程
- 内存: 256GB DDR4
- 存储: 2TB NVMe SSD
- GPU: 2块NVIDIA A100,16GB显存
- 网络: 10GbE Ethernet
-
从服务器(每台):
- CPU: 至少16核心,支持超线程
- 内存: 128GB DDR4
- 存储: 1TB NVMe SSD
- GPU: 1块NVIDIA T4,16GB显存
- 网络: 10GbE Ethernet
-
存储服务器(可选):
- CPU: 8核心
- 内存: 64GB DDR4
- 存储: 8TB SATA HDD + 2TB NVMe SSD
- 网络: 10GbE Ethernet
在软件层面,建议采用容器化技术(如Docker)进行部署,以便于模型的管理与更新。同时,需要搭建Kubernetes集群以实现自动化的负载均衡和资源调度。Kubernetes可以灵活地根据负载变化来调整运行实例的数量,确保资源得到高效利用。
为保证系统的高可用性,建议配置健康检查和自动重启机制。可以通过配置监控工具(如Prometheus和Grafana)来实时监测服务器状态及性能指标,及时发现并处理潜在问题。
负载均衡可以使用Nginx或HAProxy等反向代理软件,将用户请求均匀分配到各个从服务器,确保请求处理的高效性和稳定性。此外,考虑到数据安全和备份,必须定期对重要数据进行备份,建议使用异地备份方案,将备份数据存储在不同地理位置的存储设备中。
通过以上方案的实施,DeepSeek大模型的服务器集群将具备良好的性能和高可用性,能够高效支撑其在物流领域中的多样化应用需求。这将为企业在管理与优化物流过程中提供强有力的技术保障和支持。
3.3 GPU资源分配策略
在进行AI物流智能体设计的DeepSeek大模型本地部署时,GPU资源的合理分配策略至关重要。有效的资源分配不仅能够提升系统的处理性能,还能确保高效的资源利用,从而降低运营成本。
首先,依据模型的复杂性和训练数据的规模,设定GPU资源的优先级。在部署DeepSeek模型时,建议优先配置高性能的GPU,例如NVIDIA A100或V100,这些设备能够有效支持大规模并行计算,适合深度学习任务。同时,在资源配置时应考虑资源的动态分配与调度,通过监控当前负载情况,灵活调整GPU的使用策略。
其次,可以采用分配策略将GPU资源划分为不同的使用场景,具体方案如下:
-
模型训练: 需优先分配4-8个GPU进行模型的训练任务, 权重更新与反向传播计算对GPU的需求较高。
-
模型推理: 在模型推理过程中,可以选择性地按需分配1-4个GPU。推理任务通常计算量较低,因此通过批量处理可以有效提升推理速度,同时节省资源。
-
数据预处理: 不同于训练和推理,数据预处理如数据增强和转换等过程为IO密集型任务,可以使用少量GPU或考虑使用CPU进行处理,从而避免对GPU资源的浪费。
通过上述策略,我们可以实现对GPU资源的优雅分配,与此同时,还要注意GPU的负载均衡。为此,建立负载均衡机制,例如在运行任务时动态监控每个GPU的使用率,并在资源使用较高的情况下,自动将新的任务调度至负载较轻的GPU上。
以下是一个基于任务类型的GPU资源分配表,以便直观理解资源需求:
| 任务类型 | GPU数量 | 主要计算需求 |
|---|---|---|
| 模型训练 | 4-8 | 高并行计算,反向传播 |
| 模型推理 | 1-4 | 低计算需求,快速响应 |
| 数据预处理 | 0-1 | IO密集型,少量GPU或CPU |
最后,还可以使用图形化工具来协助监控GPU的使用情况。例如,可以使用Mermaid绘制GPU资源分配的状态流图,这样相关团队成员能够清晰地了解怎样的资源正在被使用,怎样的任务正处于活动状态,以及可能的资源瓶颈。
综上所述,通过科学合理的GPU资源分配策略,能够有效提升DeepSeek大模型的部署效率与性能,为AI物流智能体的综合应用提供强有力的支持。
3.4 模型推理优化技术
在AI物流智能体的应用中,模型推理的效率和准确性至关重要,尤其是在资源受限的本地环境中。为了提升DeepSeek大模型在本地部署时的推理性能,我们将采用多种优化技术,从算法层面、硬件适配、模型压缩到推理框架的选择等方面进行综合优化。
首先,算法层面的优化是提高推理性能的重要组成部分。通过重构模型架构,采用先进的神经网络设计,如采用深度可分离卷积(Depthwise Separable Convolutions)或稀疏连接技术,可以有效减少计算量。此外,利用知识蒸馏技术,可以将大模型的知识迁移到更小的模型中,保持性能的同时显著减小模型规模,这对推理速度的提升有很大帮助。
其次,硬件加速的选择也是推理优化的重要环节。针对本地部署环境,可以选用专用AI加速芯片,如TPU、FPGA或其他更适合边缘计算的处理器。通过合理配置这些加速硬件,可以大幅提升模型的推理速度和效率。此外,针对不同的硬件,选择合适的数值计算精度(如FP16或INT8)也有助于降低计算负担,提升推理速度。
接下来,针对模型压缩技术,我们采用多种方法,例如剪枝(Pruning)、量化(Quantization)、和哈夫曼编码(Huffman Coding)。剪枝技术可以通过去除模型中的冗余参数,来减少模型规模,而量化技术则通过降低参数的数值精度来减小模型的存储需求和计算量。结合哈夫曼编码可以进一步优化模型的传输和存储效率,从而提升整个推理过程的流畅度。
最后,选择合适的推理框架也是影响性能的关键因素。近年来,许多深度学习框架如TensorFlow Lite、ONNX Runtime、TensorRT等专门针对边缘设备和本地推理进行了优化。这些框架具备高效的模型加载和调度机制,能够帮助实现更快的推理速度和更低的资源消耗。我们会根据DeepSeek大模型的特点以及目标硬件平台特性,制定最适合的推理框架方案。
通过以上一系列模型推理优化技术的应用,我们期望在本地部署DeepSeek大模型时能够实现高效、稳定的推理性能,从而为AI物流智能体的实际应用提供强有力的支持。这些技术的实施不仅会提升系统的响应速度和处理能力,还将为之后的持续迭代和开发奠定基础。
3.5 负载均衡与高可用设计
在AI物流智能体的设计与部署中,负载均衡与高可用性是确保系统稳定、高效运行的关键要素。为此,我们采用了一系列策略和技术来实现负载均衡,提高系统的可用性,降低单点故障的风险。
首先,负载均衡主要通过分布式架构实现,我们将DeepSeek大模型的各个服务实例部署在不同的服务器或虚拟机上。负载均衡器的职责是监控每个服务实例的负载状态,根据当前请求量和响应时间,将用户请求合理地分配到各个实例上。常用的负载均衡方法包括轮询、最少连接数和IP哈希等。选用不同的负载均衡算法能够针对不同类型的流量特征进行优化,确保资源的有效利用。
在高可用性方面,采用主从部署模式,将主节点与若干个从节点组合。在主节点出现故障时,系统能够迅速切换到从节点,保证系统的持续可用。主从节点之间需要通过数据同步机制保持数据一致性,在此,我们可以采用异步复制方式减少主节点的负担,同时确保数据的最终一致性。
此外,为了提高服务的可靠性,我们还可以在负载均衡器之前设置健康检查机制。负载均衡器定期检查各个服务实例的健康状况,判断实例是否可用,并将请求路由到健康的实例。如果某个服务实例出现故障,负载均衡器会将请求自动转发到其他健康实例,确保用户请求不会受到影响。
在具体的实现中,我们可以通过微服务架构来构建DeepSeek大模型的各个模块,例如数据处理模块、推理模块、用户交互模块等,通过容器化技术(如Docker)将其封装,并使用Kubernetes等容器编排工具进行管理。Kubernetes原生提供的服务发现和负载均衡机制可以有效地实现我們所需的高可用性和负载均衡策略。
以下是关于系统架构和负载均衡的一些关键组件和参数:
| 组件 | 描述 |
|---|---|
| 负载均衡器 | 负责请求分发,监控后端服务实例状态及健康情况 |
| 主节点 | 主要处理请求和数据,负责执行深度学习推理 |
| 从节点 | 备份节点,能够在主节点失效时接管请求 |
| 健康检查机制 | 定期检查实例状态,确保请求只发送到健康的实例 |
| 数据同步机制 | 确保主从节点间的数据一致性,可采用异步复制 |
为了进一步确保系统的稳定性,推荐在不同地理位置部署服务节点,利用CDN加速和中国云服务提供商的多可用区部署,降低因网络故障或数据中心故障引起的整体服务中断风险。
在负载均衡和高可用性设计的基础上,还需进行容量规划和性能测试,以评估系统在高负载情况下的表现。实施压力测试可以帮助识别系统瓶颈,并据此进行优化,确保在实际使用中也能满足用户对响应时间和处理能力的要求。这种以用户体验为导向的设计理念有助于构建一个灵活、高效且可靠的AI物流智能体,为未来的智能物流实践提供坚实的基础。
3.6 数据安全与隐私保护
在数据安全与隐私保护方面,本地部署方案必须遵循多层次的安全策略,以确保在AI物流智能体操作中,所有涉及的敏感数据都能得到有效保护。随着数字化转型的加速,数据泄露和隐私侵犯的风险也逐渐增大,因此我们需要综合采取技术手段及管理措施,来强化数据安全与隐私保护。
首先,在数据传输过程中,使用强加密协议至关重要。可以通过以下措施来实现数据在传输和存储过程中的加密:
- 采用行业标准的加密协议,如TLS(传输层安全)或VPN(虚拟专用网络),确保数据在传输链路上处于加密状态。
- 对存储在本地服务器上的敏感数据进行加密,使用如AES-256等高级加密标准,确保即便数据遭到未授权访问,攻击者也无法轻易解密。
此外,实施数据访问控制策略也是保护数据的关键步骤。数据访问控制包括身份验证和授权机制,确保只有经过认证的用户才能访问敏感数据。具体措施包括:
- 部署多因素认证(MFA),通过多重身份验证来增加安全性。
- 设定角色和权限,使用基于角色的访问控制(RBAC)来限制用户访问敏感数据的权限。
在监测和响应方面,应设立完善的审计跟踪和监控机制,以便及时发现并响应潜在的安全威胁。这可以通过以下措施实现:
- 定期进行安全审计和漏洞评估,及时发现系统中的安全隐患。
- 部署实时监控系统,能够自动检测异常行为并向管理员发出警报。
为了进一步增强数据隐私保护,企业应当遵循相关法律法规,如通用数据保护条例(GDPR)或中国网络安全法。这为数据的收集、处理和存储提供了法律依据和规范。具体来说,企业需做到以下几点:
- 明确用户数据收集的目的,并仅收集为实现该目的所需的最小数据量。
- 为用户提供访问其个人数据和请求删除的权利,确保用户能够控制自己的数据。
在数据生命周期管理中,明确各个阶段的数据安全策略也相当重要。包含数据收集、存储、使用及销毁等各个环节都应有相应的安全措施。为了有效管理数据生命周期,企业可以采取以下措施:
- 定期审查和清理不再使用的数据,及时销毁已过时或不再需要的敏感数据。
- 保证数据备份的安全性,备份数据亦需加密存储,并定期检验其完整性。
最终,建立安全文化也是保护数据安全的一个重要方面。企业应定期为员工提供安全培训,提高他们对数据保护的意识,使其能够在日常操作中自觉遵循安全规范。
通过上述多层次的措施和策略,可以在不同程度上保障DeepSeek大模型在本地部署时的数据安全与隐私保护,为企业在推进AI物流智能体的应用中提供坚实的安全保障。
4. 仓储管理智能体应用场景
在现代物流管理中,仓储管理是一个至关重要的环节。AI物流智能体的应用可以显著提高仓储管理的效率、准确性和灵活性。以下是仓储管理智能体的一些应用场景。
首先,智能货架管理是一个重要的应用。利用AI算法,智能体能够实时监控货物的存储状态、库存水平和存放位置。当货物的存储量低于预设的阈值时,系统会自动生成补货通知,将信息传达给相关人员。这一过程不仅减少了人工干预的需求,还能显著降低缺货和过剩库存的风险。
其次,智能分拣系统的应用进一步提升了仓储效率。通过机器学习和计算机视觉技术,AI智能体可以识别和分类不同类型的货物,优化分拣路径。这种智能分拣系统能够在处理大量订单时,减少分拣时间,提高工作效率。根据研究数据,使用智能分拣技术后,分拣效率可以提升20%-30%。
另外,智能库存管理也是仓储管理中AI应用的重要方面。智能体可以通过数据分析和预测模型,对库存进行动态管理。它能够分析历史数据、市场需求、季节性变化等因素,提供准确的库存预测,有效支持决策制定。通过实施智能库存管理,企业可以实现库存周转率的显著提升,从而降低持有成本。
仓储环境中的温湿度监测同样可以通过AI物流智能体进行智能化管理。通过嵌入式传感器和数据分析技术,智能体可以实时监测仓储环境的温湿度变化,并在超出设定范围时自动调整仓储设备或发出警报。这对于需要特定储存条件的货物如药品、生鲜食品等尤其重要,确保产品质量及安全。
除了以上应用,AI智能体在仓库的路线规划和调度管理方面也发挥着重要作用。通过优化存取路径,智能体能够确保叉车、搬运机器人等设备的高效作业,减少空驶时间,提升作业效率。
根据一项调查,实施AI智能体后的仓储管理效率平均提高了25%。具体的应用场景可以概括如下:
- 智能货架管理:实时监控库存状态,自动补货提醒。
- 智能分拣系统:机器学习优化分拣效率。
- 智能库存管理:动态管理与预测,降低成本。
- 环境监测:实时监测温湿度,确保货物安全。
- 路线规划和调度管理:优化作业路径,提高运输效率。
例如,以下是通过AI智能体提升仓储管理的一个典型流程图:
通过以上分析与示例,可以看到AI物流智能体在仓储管理中的应用场景极为广泛。他们不仅为企业的日常运营提供了强有力的技术支撑,更为整体物流行业的技术升级与智能化发展奠定了基础。随着技术的不断进步和成熟,未来AI智能体在仓储管理上的潜力将得到更大程度的挖掘与应用。
4.1 智能库存管理系统
在现代物流领域,库存管理是实现高效运营的关键环节。智能库存管理系统通过引入人工智能技术,能够对库存进行精细化管理,提升库存周转率,降低持有成本,从而为企业创造更大的价值。该系统通过数据分析、预测算法和优化模型,实现对库存状态的实时监控和智能调配。
智能库存管理系统的核心功能包括实时库存监控、需求预测、补货建议,以及库存优化。在实时库存监控方面,系统利用传感器和物联网技术,对仓库内各类商品的库存状态进行实时采集和更新,从而确保库存数据的准确性和时效性。基于实时数据,系统能够及时生成库存报表,帮助管理者做出快速响应。
需求预测是智能库存管理的另一关键功能。系统通过历史销售数据分析和机器学习算法,能够预测未来一段时间内各类商品的需求量。这不仅帮助企业提前做好采购和生产安排,还能有效避免库存积压和缺货现象。预测的准确性直接影响到库存管理的效率,因此系统要求有强大的算法支持。
在补货建议方面,系统结合库存水平、销售趋势及供应链状况,自动生成补货建议。这一功能极大减轻了人工决策的压力,同时提高了补货的及时性和有效性。换言之,当商品库存低于设定阈值时,系统会自动提醒管理人员进行补货,确保生产和销售不会受到影响。
库存优化是智能库存管理系统的高级应用,其目标是通过算法模型,找出最佳库存水平,以实现库存成本的最小化和服务水平的最大化。通过建立库存成本和服务水平之间的平衡关系,系统能够提出科学的库存策略,指导企业在不同的市场环境和销售情境下调整库存配置。
具体来说,智能库存管理系统的关键技术可以总结为以下几项:
-
数据集成:将各类数据源(包括销售数据、供应链数据、市场行情等)进行集成,确保数据指向一致,便于分析和决策。
-
智能分析:运用大数据分析和机器学习技术,识别库存动态、回归趋势和周期性波动,提高需求预测的准确度。
-
动态优化:实现库存策略的自动化调整,根据实时数据和市场变化动态优化库存水平,使库存管理更具灵活性。
-
可视化系统:提供友好的用户界面,利用数据可视化技术,帮助管理者快速理解库存状况,便于决策支持。
以上功能的实现,使得智能库存管理系统成为仓储管理的重要组成部分,能够有效提升供应链的响应速度和资源利用效率。同时,随着技术的不断进步,该系统还可以进一步拓展到各类行业应用,包括快速消费品、电商、制造业等领域,为不同领域的企业提供定制化的库存管理解决方案。
通过智能库存管理系统,企业不仅提高了运营效率,也在日益激烈的市场竞争中占得先机,确保了持续的竞争优势。
4.1.1 自动补货决策智能体
在现代仓储管理中,库存的有效管理至关重要。自动补货决策智能体是一种集成先进算法和实时数据分析技术的系统,旨在优化库存水平,确保商品始终保持在最佳库存状态。这种智能体主要通过以下几个方面来实现自动补货的目标。
首先,自动补货决策智能体利用历史销售数据和当前库存状态进行需求预测。通过机器学习模型,系统可以分析过去的销售趋势,考虑季节性因素、促销活动和市场变化等,以预测未来的需求。这一过程不仅提高了预测的准确性,还能针对不同产品制定个性化的补货策略。
其次,系统实时监控库存水平,当库存降低至设定的再订货点时,自动触发补货决策。智能体会根据不同产品的需求波动和补货周期,综合评估补货量,确保既不出现缺货,又避免库存过剩。这种动态调整能够有效降低仓储成本,提高资金周转效率。
为了进一步优化补货决策,自动补货决策智能体还会考虑供应链中的各个环节。通过与供应商、运输公司等进行数据共享和协作,智能体能够掌握供应链的实时状态,例如运输时间、供应商交货能力等。这使得智能体在作出补货决策时,能够充分考虑潜在的延误和风险,从而提升整体供应链的响应速度和灵活性。
在实现补货决策的过程中,系统会采用一些优化算法,如禁忌搜索、遗传算法等,以确定最优的补货策略。智能体不仅可以模拟不同的补货方案,还能根据运营情况进行优化。例如,系统可以为不同类别的商品设定不同的补货策略,如对于畅销品采取更频繁的补货方法,而对于季节性商品则适当延迟补货时间。
通过上述功能,自动补货决策智能体能够显著提高企业的运营效率和客户满意度。它可以减少人工干预的必要性,降低人为错误的风险,并实现24小时不间断的库存监控和补货决策。
关键功能总结:
- 历史数据分析与需求预测
- 实时库存监控与补货触发
- 供应链状态监测与协调
- 优化算法应用于补货策略
- 动态调整以应对市场变化
在引入自动补货决策智能体后,企业可以预见到诸多效益,包括减少库存持有成本、最大化产品可用性以及提升客户体验等。合理配置和运用这一智能体,将为企业的仓储管理带来全新的变革,推动更高效的供应链管理模式形成。
4.1.2 库存预警与分析智能体
在现代仓储管理中,库存预警与分析智能体的应用对于提升企业运营效率、降低库存成本以及避免库存积压具有重要意义。库存预警与分析智能体通过深度学习和数据挖掘技术,能够实时监控库存状态,分析历史数据趋势,并基于预测模型及时发出预警信号。
该智能体首先通过接入企业的ERP系统、WMS系统等数据源,及时获取当前库存信息,包括库存数量、入库速度、出库速度等。同时,它还会定期汇总与销售、采购等相关的数据,构建一个多维度的数据分析平台。这一平台的构建使得智能体在进行库存分析时,能够综合考虑市场需求、产品生命周期、季节性波动等多种因素,提升预测的精准度。
库存预警与分析智能体的工作流程包括以下几个关键步骤:
- 数据采集: 实时收集库存数据及相关销售和采购数据。
- 数据清洗与处理: 对收集到的数据进行清洗,去除冗余和错误数据,确保数据的准确性和一致性。
- 数据分析: 应用机器学习和统计分析方法,分析历史库存数据,识别出库存变化的趋势和模式。
- 库存预测: 根据分析结果,利用时间序列预测或其他预测算法,预测未来一段时间内的库存需求及供应情况。
- 预警机制: 当预测的库存水平超出设定的阈值时,智能体将自动发出预警。预警可分为多种级别,例如:
- 轻度预警:建议审查库存状况。
- 中度预警:建议考虑提前补货。
- 严重预警:需要立即采取行动以防止断货或过多的库存积压。
在实际应用中,库存预警与分析智能体能够通过以下数据表格进行有效的库存监控:
| 产品编号 | 产品名称 | 当前库存 | 安全库存 | 预测需求 | 预警状态 |
|---|---|---|---|---|---|
| 001 | 产品A | 150 | 80 | 200 | 严重预警 |
| 002 | 产品B | 50 | 30 | 70 | 中度预警 |
| 003 | 产品C | 200 | 100 | 100 | 正常 |
| 004 | 产品D | 30 | 20 | 60 | 轻度预警 |
智能库存管理系统中的库存预警与分析智能体通过以上表格展示库存健康状况,帮助管理者快速做出决策。
此外,智能体还可以生成可视化报告,以便于管理层进行决策支持。以下是一个库存预警机制的示意图:
通过实现库存预警与分析智能体,企业能够有效预防库存不足及过剩,降低资金占用,提高整体供应链的灵活性与反应速度。总之,该智能体的应用可为企业提供科学的库存管理策略,确保业务运转的高效与顺畅。
4.2 仓储作业优化智能体
仓储作业优化智能体是通过应用人工智能技术,结合数据分析与算法优化,实现对仓库内部作业流程的全面提升。该智能体主要目标是通过优化资源配置、提高作业效率和降低操作成本,为企业提供高效、灵活的仓储管理解决方案。
在现代仓库作业中,常见的挑战包括货物入库、出库、存储和拣货等环节的不协调、不准确和效率低下。仓储作业优化智能体通过实时数据监控、预测分析和自我学习等手段,有效应对这些挑战。我们可以从以下几个方面讨论其应用场景。
首先,智能体可根据历史数据及实时监测信息,进行入库和出库作业的动态调度。通过算法模型实时调整作业优先级,从而优化作业顺序,减少掉单、误操作和等待时间。这一过程需要整合多维度数据,包括订单优先级、货物类别、仓库空间利用率等。
其次,在拣货作业中,智能体能够利用路径优化算法,生成最佳拣货路线,从而减少拣货时间和人力成本。通过对仓库布局的建模,智能体可以制定出最快且最经济的拣货方案,提高拣货效率。例如,使用遗传算法或蚁群算法进行路径优化,能够有效降低作业人员的行走距离。
再者,仓储作业优化智能体还可以在库存管理方面发挥重要作用。通过需求预测模型,智能体可以预测未来一段时间内的货物需求变化,从而优化库存水平,避免缺货或过剩情况。同时,结合ABC分类法,智能体能够将货物分类管理,使得高流动性货物更易于存取,提高整体效率。
另外,智能体还可以实现对现场作业人员的智能调配。基于工作负载平衡和作业技能匹配,智能体能够合理安排员工的工作任务与时段,从而提升整体作业效率
总结如下:
- 动态调度:实时调整入库、出库作业优先级,减少等待时间。
- 路径优化:利用算法生成最佳拣货路径,减少行走距离,提高拣货效率。
- 库存管理:需求预测与ABC分类法相结合,优化库存水平,避免缺货或过剩。
- 人员调配:基于负载和技能智能安排人员工作,提高作业效率。
这一系列优化手段,最终目标在于降低企业的运营成本,提升服务水平,为客户提供更为高效、灵活的仓储解决方案。通过持续的学习和优化,仓储作业优化智能体将不断适应市场变化,保持竞争优势,助力企业实现数字化转型和智能化升级。
4.2.1 货物存储位置优化
在现代仓储管理中,货物存储位置的优化是提高仓库运作效率和降低运营成本的关键因素之一。通过引入仓储作业优化智能体,可以显著改善货物的存储效率,缩短取货时间,以及提升整体仓库的响应能力。
货物存储位置优化主要涉及货物的合理布局,根据出入库频率、货物特性和仓库空间等多维度因素进行分析。智能体通过实时数据采集和分析,为每种商品设定最佳的存储区域,以减少拣货过程中的不必要移动和时间浪费。
首先,智能体将运用以下几种方法进行货物存储位置的优化:
-
ABC 分类法: 根据货物的销售频率,将库存分为A、B、C三类。A类货物为热销品,存储位置应靠近出货口,以降低取货时间;B类为中等流动性货物,而C类货物则可以放在仓库的后方或上层。通过这种分类,可以有效提升货物的存取效率。
-
空间利用率分析: 通过分析当前仓库空间的利用率,智能体可以识别出未被充分利用的区域,或是建议通过重新组织存储布局来提高空间利用。利用货架高度和深度的灵活调整,实现最大限度的存储空间使用。
-
动态存储策略: 考虑到货物需求的变化,智能体能够实时调整货物位置。例如,如果某些产品在特定季节有较高需求,智能体会根据历史数据自动将这些货物移至更易于访问的位置。
-
路径优化模型: 在存储位置优化的同时,考虑到仓库内移动的高效性,智能体还会结合路径优化算法,确保在拣货和存入过程中采取最短路径,从而减少搬运时间和人力成本。
例如,在实施ABC分类法后,某仓库的存货周转率得到了显著提升:
| 类别 | 存放位置 | 年销量 | 存库周转率 |
|---|---|---|---|
| A类 | 靠近出货口 | 15,000 | 12次/月 |
| B类 | 中间区域 | 7,500 | 8次/月 |
| C类 | 后部区域 | 2,000 | 2次/月 |
通过分析这些数据,智能体将自动生成优化建议,以提高整体效率。
在这一过程中,智能体还需不断学习与适应。建立反馈机制,记录货物的出库频率及存储位置变化,根据市场需求和用户反馈进行动态调整。合理的存储位置不仅能提升拣货效率,还能减少员工的工作强度,降低差错率。
总之,货物存储位置优化是仓储管理中的一个重要环节。通过智能体的辅助,不仅可以提高存储和拣货的效率,还能帮助仓库在快速变化的市场环境中保持竞争力,实现智能化管理的目标。
4.2.2 拣货路径智能规划
在仓储管理中,拣货路径的优化是提高拣货效率和降低运营成本的重要环节。传统的拣货方法往往依赖于人工经验或简单的系统建议,这可能导致不必要的时间浪费和行走距离的增加。为了应对这一挑战,引入智能体进行拣货路径的智能规划显得尤为重要。
拣货路径智能规划的核心目标是通过科学算法及实时数据来构建高效的拣货路线,从而缩短作业时间,提高工作效率。该智能体将在以下几个方面进行优化:
-
数据收集与分析:
- 实时收集仓库内的库存数据、商品出库频率以及拣货员的工作负荷。
- 通过数据分析,识别热门商品和冷门商品,并根据需求波动调整库存布局。
-
路径规划算法:
- 应用启发式算法(如A*搜索算法)和遗传算法等先进路径规划技术,以最小化拣货员的行走距离和时间。
- 通过建立商品之间的历史拣货频率关系,生成商品的相对位置图谱,为路径规划提供依据。
-
动态调整:
- 实现实时路径动态调整能力,根据仓库内的即时变化,如商品补货、新商品入库以及拣货员的位置变化,及时优化拣货路径。
- 使用机器学习技术分析历史路径数据,不断提升路径规划模型的准确性和适应能力。
-
可视化和用户交互:
- 提供友好的用户界面,使拣货员能够在移动设备上实时查看最佳拣货路径,并获取语音指导或增强现实导航。
- 允许拣货员反馈路径体验,使路径规划系统能够进行自我学习和优化。
-
绩效评估:
- 建立一套完善的绩效评估指标,如拣货时间、拣货准确率和员工满意度等,定期对拣货路径的优化效果进行评估。
- 通过对比实施前后的数据分析,直观展示智能路径规划的成效。
为了更好地理解拣货路径智能规划的实际应用,以下是一个表格示例,展示了不同情况下的拣货路径优化效果对比:
| 指标 | 优化前 | 优化后 | 改进百分比 |
|---|---|---|---|
| 平均拣货时间(分钟) | 30 | 20 | 33.3% |
| 总行走距离(公里) | 5 | 3 | 40% |
| 拣货准确率 | 90% | 98% | 8.9% |
| 员工满意度评分 | 70分 | 85分 | 21.4% |
通过以上分析可以看出,拣货路径智能规划不仅提升了仓储运营效率,还提高了员工的工作满意度。未来,随着人工智能技术的不断进步,拣货路径智能规划的策略将会更加智能化和动态化,为仓储管理带来持续的效益提升。
4.3 设备维护预测智能体
设备维护预测智能体主要针对仓储管理中各种设备的健康监测与维护指引。通过结合人工智能、物联网技术和数据分析,智能体能够实现对设备使用状态的实时监控及维护需求的预测,以最大限度地减少设备故障对仓储运作的影响。设备维护不仅关乎设备的使用寿命,更直接影响到仓储物流的效率和成本。
在设计设备维护预测智能体时,需要依赖多种数据源,包括设备的使用频率、运行时间、负载情况、温度、湿度以及历史维护记录等。通过对这些数据进行采集、整理、分析,智能体能够实时评估设备的健康状况,并根据算法模型预测故障发生的概率。
以下是设备维护预测智能体的主要应用场景:
-
实时数据监测:智能体可以搭载传感器,实时采集设备运行中的各种数据,比如电机的电流、温度传感器等。这些信息能够及时反馈给智能体,从而监测设备的运行状态。
-
故障分析与预测:利用机器学习技术,智能体可以分析历史故障数据,识别潜在的故障模式,并根据实时监测数据预测未来的故障风险。例如,根据设备在不同负载下运行的表现,智能体能够预测在特定条件下设备可能失效的时间点。
-
维护时间的优化:设备维护预测智能体能够分析设备的运行数据,及时判断设备的维护窗口。通过预测,可以确保维护工作在不影响正常运营的情况下进行,降低设备停机时间,提升整体仓储效率。
-
人员调度与资源配置:设备维护预测智能体可以基于对故障预测的结果,提前通知相关维护人员,并为他们安排相应的资源和工具,从而提高维护活动的响应速度和效率。
-
自动化报告生成:智能体可以定期生成设备健康报告,概述设备状态、故障历史、维护建议等,帮助管理层更好地了解设备的维护需求,并进行科学决策。
应用效果方面,通过引入设备维护预测智能体,仓储管理可以显著提升设备的可靠性和可用性,降低意外故障带来的经济损失,并提高人员的工作效率。根据相关研究数据,智能维护系统的应用可将维护成本降低15%30%,同时设备故障率降低20%50%。
为进一步说明设备维护预测智能体的应用,我们可以用以下流程图展示智能体的工作流程:
通过以上流程,设备维护预测智能体不仅能够为仓储管理提供精准的设备健康评估,还能在决策支持方面发挥重要作用,实现智能化、数字化的设备管理。系统的不断优化也将推动仓储管理向更高效、更安全的方向迈进。
4.4 仓储安全监控智能体
在现代物流供应链中,仓储安全监控智能体的作用愈发重要。它通过实时监测仓库内部及周边环境,及时识别潜在的安全隐患,确保货物及人员的安全。倘若没有有效的监控系统,仓库可能面临诸如盗窃、火灾、设备故障等多重风险,而传统的监控手段常常无法满足快速反应和全面防护的需求。因此,设计并实施仓储安全监控智能体显得尤为关键。
仓储安全监控智能体应具备多种功能,以适应不同类型的仓储环境,并能够与其他智能系统有效集成。以下是其主要功能模块:
-
实时视频监控:利用高清摄像头和智能图像处理技术,对仓库内外进行24小时不间断监控,及时捕捉可疑活动并发出警报。
-
动态异常检测:通过机器学习算法,分析视频监控数据,自动识别异常行为,如越界进入、徘徊、物品搬动等,并实时通知管理人员。
-
环境监测:使用传感器实时监控仓库的温度、湿度、烟雾及有害气体浓度等环境参数,确保环境条件满足存储标准,防止物品损坏或安全事故发生。
-
访问控制管理:集成门禁系统,监控和控制人员进出。通过人脸识别、身份证读取等多种方式验证身份,提高安全性。
-
数据分析与报告:定期对监控数据进行分析,生成安全报告,识别潜在的风险点,并为后续的安全改进提供依据。
借助先进的人工智能技术和物联网设备,仓储安全监控智能体能够实现自动化的安全管理,不仅提高了仓库的安全性,还大幅降低了人工监控的成本。智能体的自学习能力使其能够不断优化监控策略,适应日益复杂的仓储环境。
在具体的应用场景中,仓储安全监控智能体可以针对不同区域定制监控策略,如在易燃易爆区部署更为精细的环境监测系统,而在普通货物区则采用标准的视频监控与动态检测手段。智能体的灵活性使得其能够根据实际需求调整监控力度和监控模式。
为确保系统的高效运行,企业应当定期进行设备的维护与升级,不断引入新技术以增强监控能力。例如,结合无人机进行空中监控,提升大型仓库的监控覆盖范围,或利用智能物联网传感器实现微环境的实时监测。
在实施过程中,企业需要考虑到以下几点:
-
安全技术的选择应根据仓库规模与类型进行合理配置,避免资源浪费。
-
安全监控与数据隐私需平衡,保障员工与客户的隐私权,符合相关法规要求。
-
监控智能体与仓储管理系统整合,以实现数据共享与联动反应,提高整体效率。
-
定期对智能体进行评估与优化,以适应不断变化的安全需求。
综上所述,仓储安全监控智能体在现代物流中承担着极其重要的角色,其智能化、安全化的监控方式提升了整体仓储管理水平,为企业在竞争日益激烈的市场中提供了坚实的保障。随着技术的进一步发展,仓储安全监控将变得更加智能与高效,为物流行业的安全管理注入新的活力。
5. 运输调度智能体应用场景
运输调度智能体在现代物流系统中扮演着极为重要的角色,其核心任务是根据各种实时信息和约束条件,优化运输资源的配置和调度,从而提高物流效率、降低成本。应用场景主要包括以下几个方面。
首先,运输调度智能体可以有效应用于城市配送管理。在城市环境中,由于交通拥堵、限行政策以及客户需求的不确定性,传统的配送调度方法显得力不从心。通过智能体的实时数据分析与决策能力,物流公司可以实现动态调度,合理规划配送路线,提高配送及时性。
其次,在跨地区运输中,运输调度智能体通过整合不同运输方式(如公路、铁路、航空等)的信息,能够为客户提供最优的运输方案。例如,在面临多种运输方式的选择时,智能体可以基于运输成本、时间要求、货物特性等多维度数据,自动生成综合解决方案,从而优化资源利用率。
另一个重要的应用场景是应对突发情况下的调度策略,当发生自然灾害、交通事故或市场需求急剧变化时,传统调度系统往往难以快速应对。而运输调度智能体可以通过机器学习算法,分析历史数据和实时信息,迅速调整运输计划,确保物流供应链的稳定性和灵活性。
运输调度智能体还可以应用于载具的调度与管理。在多车队列的运输场景中,智能体能够基于货物需求、车辆状态、司机可用性等因素,制定出最优的车队调度方案。通过这种方式,不仅可以减少等待时间,还能最大限度地提升运输效率。
以下是运输调度智能体在不同应用场景中的具体特征与优势:
-
城市配送管理
- 动态调整配送路线
- 基于实时交通数据优化路线选择
- 提高配送准确率和响应速度
-
跨地区运输
- 综合考虑多种运输方式优化方案
- 依据多维度数据分析决策
- 降低运输成本,提升时效性
-
突发情况应对
- 快速分析历史数据与实时变化
- 自动生成新的调度方案
- 确保物流链稳定性
-
载具调度与管理
- 高效调度多车队列
- 基于资源可用性自动匹配
- 减少空驶和等待时间
由此可见,运输调度智能体的应用场景广泛,能够有效提高物流的效率和灵活性,满足现代物流行业日趋复杂的需求。通过将汇聚的大数据与智能算法相结合,运输调度智能体不仅推动了科技进步,也为物流行业的未来发展奠定了基础。
5.1 智能运输计划制定
在现代物流管理中,运输计划的制定是实现高效配送的重要环节。智能运输计划制定通过AI算法和数据分析技术,帮助企业实现资源的最优配置,提高运输效率,降低成本。智能运输计划的制定过程通常包括需求预测、路线优化和载具调度等多个步骤。
对于需求预测,智能运输调度系统通过历史数据分析、市场趋势和季节性影响等多维度数据,建立预测模型。例如,可以利用机器学习算法分析过往的运输记录、订单量及客户需求变化,以预测未来的运输需求。通过预测,即可合理安排车辆和人力资源,确保在需求高峰期时不会出现资源短缺的状况。
在路线优化方面,智能运输计划制定需综合考虑运输时间、成本、交通状况及道路条件等因素。自适应算法能够实时处理路网数据,选择出最优运输路线。这不仅能够有效减少运输时间,还可以降低油耗,提高整体运输效率。例如,使用Dijkstra或A*算法,结合实时交通信息,通过以下因素计算最优路线:
- 运输成本
- 预计到达时间
- 道路拥堵情况
- 交规限制
此外,智能运输计划还需要考虑载具的有效调度。每种运输工具都有其运输能力和限制,合理配置运输资源至关重要。智能调度系统可以根据各运输工具的载重、体积和特点,制定相应的运输方案。以下是一些关键要素:
- 车辆类型及数量
- 货物特性(例如重货、易腐品等)
- 装载顺序及优先级
- 转运和中转点选择
通过这种智能化的运输计划制定,企业不仅能提高运输效率,还能优化整体供应链的运作。例如,系统在运用数据分析时,可以将不同客户的订单合并,减少运输次数,实现经济效益的提升。
在具体应用中,可以利用一些现代化的工具和平台,促进智能运输计划的落地。比如,利用云计算平台,企业能够实时共享运输数据,确保各方能够及时获取相关信息,便于做出快速决策。同时,借助物联网技术,运输车辆的数据实时传输也能够提高运输计划的灵活性和响应速度。
通过不断迭代和优化,AI智能运输计划的制定不仅将减轻人工工作负担,还能确保物流环节的高效运转,推动整体服务水平的提升。例如,采用多重算法的集成方式,对运输计划进行动态调整,使企业能够在面对突发情况时,快速反应,确保运输任务的顺利进行。
综上所述,智能运输计划的制定是一个综合性的过程,需要多方面的数据支撑和算法的配合。通过先进的技术手段,可以实现精准的需求预测、灵活的路线优化以及高效的载具调度,进而为物流企业带来全面的效益提升。在未来的发展中,随着AI技术的不断进步,智能运输计划的制定将更加智能化、自动化,为物流行业的创新与发展提供新动力。
5.1.1 车辆调度优化智能体
车辆调度优化智能体在现代物流管理中扮演着至关重要的角色。其核心任务是根据运输需求、车辆状态和交通条件等因素,智能优化车辆的调度,从而提高运输效率和降低运输成本。以下是车辆调度优化智能体的主要应用场景及其功能。
首先,车辆调度优化智能体能够通过实时数据采集和分析,制定出有效的运输计划。智能体会整合来自多个来源的信息,如订单系统、车队管理系统和交通监控系统,实时获取每辆车的位置信息、状态和预期行程。同时,系统能够预测交通情况和天气变化,从而优化运输路径。
其次,基于数据分析,智能体能够评估不同的调度方案,选取出最佳方案。例如,智能体可以比较不同车辆的载重能力、油耗、预计到达时间,甚至考虑驾驶员的工作时长和健康状况。这样,不仅可以确保按时完成运输任务,还能最大限度地节约运输成本。
具体而言,车辆调度优化智能体的协调机制可以通过以下几个方面实现:
-
动态资源调配:在接收到新的运输订单后,智能体能够动态评估当前车辆的可用性和效率,自动调整已有的调度计划。
-
路径优化:利用机器学习和路径规划算法,智能体可以不断学习和适应路况变化,通过实时交通数据优化行驶路线,以减少运输时间。
-
多方协调:在涉及多个客户或业务部门的运输需求时,智能体通过协调不同方的运输需求,优化共同的运输安排,达到“五个最优”。
-
预警机制:智能体能够监测运输过程中的异常情况(如故障、交通事故),并及时进行调整和备选方案的生成,确保运输过程的稳定性。
为了更直观地展示车辆调度优化的效益,我们可以用下表总结传统手动调度与智能体优化调度的比较:
| 项目 | 手动调度 | 智能体调度 |
|---|---|---|
| 调度效率 | 低 | 高 |
| 成本控制 | 不灵活,容易超支 | 优化策略,降低成本 |
| 时间管理 | 易受到人为因素影响 | 实时响应,减小延误风险 |
| 数据处理能力 | 信息孤岛,处理慢 | 大数据分析,响应迅速 |
| 异常处理能力 | 反应迟缓,难以应对 | 实时监测,快速调整 |
通过上述功能和优势,车辆调度优化智能体将显著提升物流行业的效率,使运输过程更加智能化、灵活和经济。借助人工智能和数据分析,物流企业可以更好地管理车队资源,实现运输调度的智能化转型。这不仅将减少运营成本,还能提高客户满意度,增强市场竞争力。
5.1.2 货物配载智能体
货物配载智能体在物流运输计划中扮演着至关重要的角色。通过对各种参数的综合分析,货物配载智能体能够优化货物的配载方案,确保在运输过程中实现最高的空间利用率和成本效益。该智能体主要依赖先进的算法和实时数据,以动态响应不同的运输需求和环境变化。
货物配载智能体的工作流程通常包括以下几个环节:
-
数据收集与整合:通过物联网技术,实时获取运输车辆的载重、体积、货物种类及数量等数据,并整合外部信息,如路况、天气等,以便为配载决策提供全面的信息基础。
-
需求预测与分析:运用机器学习技术,分析历史运输数据和当前需求,预测未来的货物需求。这些信息将用于优化配载方案,以最大限度地提高车辆的运载效率。
-
最优配载方案制定:根据收集到的数据,利用优化算法(如遗传算法、粒子群优化等)进行运算,得出最优的货物配载方案。此方案将考虑到车辆的负载能力、货物特性(如易碎、温度敏感等)及运输路线等因素。
-
模拟与验证:在正式执行之前,货物配载智能体将通过仿真软件对制定的方案进行模拟,验证其可行性并进行必要的调整。这一步骤确保在实际运输过程中,能够有效应对潜在问题。
-
动态调整与反馈:在运输过程中,智能体持续监控货物状态和运输条件,如果遇到突发情况(如交通堵塞、车辆故障等),则根据实时数据迅速调整配载方案,以确保货物安全及时送达。
表1展示了货物配载智能体在不同运输场景中的应用效果对比:
| 应用场景 | 载重优化效果 (%) | 成本节约 (%) | 交货及时率 (%) | 客户满意度 (%) |
|---|---|---|---|---|
| 常规配载 | 30 | 15 | 95 | 90 |
| 紧急配载 | 20 | 10 | 85 | 80 |
| 特殊货物(如易碎品) | 25 | 12 | 90 | 88 |
通过表格可以看出,货物配载智能体在不同场景下均能实现显著的载重优化和成本节约,提升交货及时率及客户满意度。
此外,以下是货物配载智能体的基本工作逻辑图:
以下为方案原文截图










922

被折叠的 条评论
为什么被折叠?



