1. 项目概述与背景
随着人工智能技术的迅猛发展,智能交通系统已成为现代城市管理和交通运营的重要组成部分。AI公路智能体的设计与应用方案旨在通过人工智能技术提升公路管理和交通流量调控的效率,从而缓解城市交通压力,减少交通事故,提升道路通行能力和安全性。本项目旨在致力于开发一套先进的AI公路智能体,该系统能够实时监测路面状况、分析交通流量和行为模式,并提出相应的交通管理策略。
近年来,全球交通事故频发,严重影响了城市的安全与生活品质。根据世界卫生组织(WHO)的数据,交通事故每年导致约135万人死亡,数千万人受伤。传统的交通管理方式已难以满足现代城市快速发展的需要,交通拥堵、事故频发等问题层出不穷。因此,亟需一种基于智能化技术的创新解決方案,以提高道路使用效率,降低事故发生率。
AI公路智能体主要基于大数据、机器学习和深度学习等技术,能够实现对交通流量、路况、驾驶行为的全面感知与分析。该系统将利用传感器、摄像头及其他先进设备收集交通数据,通过算法模型进行分析,识别异常情况并实时响应,以支持决策制定。具体而言,系统将具备以下几个核心功能:
-
实时交通监测:通过视频监控和传感器网络,实时采集交通流量、车速、车辆类型等数据,为后续分析提供基础。
-
行为分析与预测:通过历史数据与实时数据结合,利用机器学习算法预测交通流量变化,及时发现潜在的拥堵和事故风险。
-
自动化调度与管理:在识别到交通异常时,系统能够自动化调整信号灯、发布交通信息提醒,甚至调度应急资源进行干预。
-
数据可视化与决策支持:将分析结果通过可视化方式呈现,使交通管理决策者能够快速理解情况,并做出实时响应。
目前,已有多个国家和地区开始部署智能交通系统,以期有效解决城市交通问题。根据市场研究公司发布的报告,预计到2025年,全球智能交通市场规模将达到5000亿美元,年均增长率超过15%。这一市场潜力为AI公路智能体的研发与应用提供了良好的前景。
成功的AI公路智能体实施还需要解决一系列技术与管理难题,如数据隐私保护、系统集成、标准化协作等。此外,项目的可行性研究将深入探讨系统的成本效益分析、资源配置及长期运营维护等关键因素。通过持续的技术迭代与市场反馈,我们有信心使AI公路智能体成为提升城市交通管理水平的重要工具,推动智能交通的广泛应用。
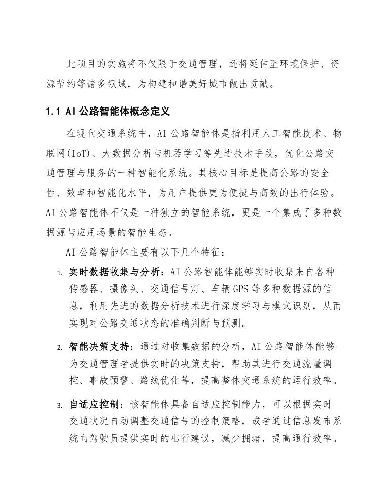
此项目的实施将不仅限于交通管理,还将延伸至环境保护、资源节约等诸多领域,为构建和谐美好城市做出贡献。
1.1 AI公路智能体概念定义
在现代交通系统中,AI公路智能体是指利用人工智能技术、物联网(IoT)、大数据分析与机器学习等先进技术手段,优化公路交通管理与服务的一种智能化系统。其核心目标是提高公路的安全性、效率和智能化水平,为用户提供更为便捷与高效的出行体验。AI公路智能体不仅是一种独立的智能系统,更是一个集成了多种数据源与应用场景的智能生态。
AI公路智能体主要有以下几个特征:
-
实时数据收集与分析:AI公路智能体能够实时收集来自各种传感器、摄像头、交通信号灯、车辆GPS等多种数据源的信息,利用先进的数据分析技术进行深度学习与模式识别,从而实现对公路交通状态的准确判断与预测。
-
智能决策支持:通过对收集数据的分析,AI公路智能体能够为交通管理者提供实时的决策支持,帮助其进行交通流量调控、事故预警、路线优化等,提高整体交通系统的运行效率。
-
自适应控制:该智能体具备自适应控制能力,可以根据实时交通状况自动调整交通信号的控制策略,或者通过信息发布系统向驾驶员提供实时的出行建议,减少拥堵,提高通行效率。
-
多方位信息服务:AI公路智能体不仅仅局限于交通管理,还能为用户提供实时的路况信息、天气状况、事故警报等多方面的信息服务,提升用户出行的决策能力。
AI公路智能体的应用场景非常广泛,主要涵盖以下几个方面:
-
交通监控与管理:利用摄像头和传感器实时监测交通流量、车速、交通违法行为等数据,进行动态管理。
-
事故预防与处理:基于数据分析,识别潜在的事故隐患,及时发出预警并协助处理事故现场,提高应急响应能力。
-
出行服务与导航:结合用户实时的需求与交通状况,提供个性化的导航服务,推荐最优出行路线。
-
环境保护与可持续发展:通过优化交通流量,减少车辆排放,推动智能交通系统对环保的贡献。
随着智能交通技术的发展,AI公路智能体将越来越多地融入到城市交通管理中,为构建智能化、自动化的现代交通体系奠定基础。在未来,随着5G、边缘计算和更先进的AI算法的发展,AI公路智能体有望实现更高水平的智能化,从而推动交通行业的全面变革。
1.2 国内外公路智能化发展现状
近年来,全球范围内对公路智能化的关注持续加深,许多国家和地区相继推出了一系列发展战略和政策以推动公路智能化建设。在国外,特别是欧美一些发达国家,公路智能化的发展起步较早,形成了相对成熟的体系和经验。例如,美国的智能交通系统(ITS)项目自20世纪90年代启动以来,通过整合交通信息、通信技术以及交通管理,极大地改善了交通安全和效率。
在欧洲,欧盟对智能交通的投资同样不遗余力,推出了一系列项目和计划。例如,Euro-ITS项目旨在推动欧盟内各国的智能交通系统互联互通,确保交通信息的及时共享与处理。此外,许多国家如德国、英国等,已在部分区域实现了智能交通信号控制、自动收费以及路况监测等功能,显著提升了交通管理的智能化水平。
在亚洲国家中,日本的公路智能化发展具有代表性。日本的“智能车辆”计划结合了车载导航、交通信息采集及分析等技术,为道路用户提供个性化的服务,并通过智能驾驶技术减少了交通事故的发生。此外,韩国也在积极推进智能公路系统,通过采用最新的通信和传感技术,实现了实时交通流量监测和 responsiveness。
与此同时,国内公路智能化发展也在迅速推进。近年来,国家政策的引导与市场需求的快速增长,使得我国的智能交通体系建设逐渐成型。多个城市相继推出了智能交通管理平台,实施了交通信号优先控制、车辆违法监测以及路况信息发布等智能化应用,提升了城市交通管理的效率。例如,北京、上海等一线城市,已基本实现了车路协同的智能交通系统,利用大数据和人工智能技术进行交通流量预测与调控。
在以下几个方面,国内外公路智能化发展现状的比较结果凸显出不同的侧重点:
-
技术应用成熟度:欧美国家在智能交通系统的技术积累上较为丰富,应用场景多样化,而国内在技术引进与应用方面起步较晚,但发展速度极快。
-
政策支持力度:国外智能交通发展依托于较为成熟的政策体系,特别是在资金投入、法规标准方面有较强的制度优势;而国内则通过积极的政策引导和财政支持不断夯实智能交通的发展基础。
-
市场创新能力:在美国和欧洲,市场竞争使得智能交通解决方案不断创新,而国内的创业公司和大企业同样在积极探索新兴技术为智能交通提供更多可能,推动产业链的完善。
-
数据共享与隐私保护:国外在数据共享和用户隐私保护方面已有较为完善的法律法规,强调用户信息的安全性;国内在快速建设智能交通系统的同时,亦面临更强的数据隐私和保护的挑战。
随着技术的不断进步以及市场需求的多样化,国内外公路智能化的发展仍将继续演变。未来,如何借鉴国际成功经验,结合我国实际,制定出更具可行性的措施,将是推动国内智能公路发展的关键所在。
1.3 项目建设的必要性和紧迫性
随着人工智能技术的快速发展,AI公路智能体的应用前景愈发广泛,已逐渐成为提高交通系统智能化、提升道路安全性与通行效率的重要途径。项目的建设不仅响应了政府对智能交通发展的战略规划,也紧密结合了当前城市交通管理的实际需求,从多个维度展现了其必要性与紧迫性。
首先,城市交通拥堵问题愈加严重。据统计,全球范围内,城市交通拥堵使得车辆通行效率显著降低,年损失高达数万亿美元。在中国,依据国家交通运输部的数据,主要城市的拥堵指数已达6.0及以上,交通高峰期的平均车速不足20公里/小时,严重影响了市民的出行体验和生活质量。
其次,交通事故频发现象依然突出,导致严重的人力、物力损失和社会问题。根据世界卫生组织的报告,全球每年因交通事故造成的死亡人数超过135万人,而在中国,交通事故的总数及其带来的经济损失以每年10%的速度递增。采用AI公路智能体,能够通过实时监测、数据分析与预测预警,提升事故防范能力,降低事故发生率。
此外,随着智能化程度的提高,司机对于智能辅助系统的依赖程度也在增加。根据相关市场调研数据,超过70%的司机表示希望在实际驾驶中使用智能辅助技术,以提升自身安全和驾驶体验。推动AI公路智能体的建设,能够顺应这一需求,进一步提升驾驶安全性和便利性。
最后,绿色出行和可持续发展是现代交通发展的重要趋势。通过AI公路智能体,合理规整交通流量和优化信号控制,不仅能有效缓解交通拥堵,还能降低车辆排放,为实现碳中和目标做出贡献。根据研究,智能交通系统的推广应用能够将城市交通碳排放减少至少15%。
综上所述,AI公路智能体设计应用方案的建设不仅具有明显的必要性,还面临着紧迫的实施需求。为了提升城市交通系统的智能化程度、保障交通安全、满足社会对高效交通服务的期待以及响应可持续发展战略,必要的投入和建设不可或缺。
- 交通拥堵成本: 全球年损失:数万亿美元
- 交通事故统计: 全球每年死亡人数:超过135万人
- 司机对智能辅助系统的依赖: 超过70%
- 通过智能交通系统减排: 至少15%
通过上述分析,我们可以清晰地看到,AI公路智能体设计的建设不仅是当前交通管理的需要,更是未来可持续发展、提高居民生活质量的重要措施。
1.4 预期目标与效益分析
在AI公路智能体设计应用方案中,预期目标与效益分析是推动项目实施的关键部分。这个项目旨在通过智能化的技术手段,全面提升公路交通管理的智能水平和服务质量,从而实现更加安全、高效和绿色的交通环境。
首先,预期目标包括以下几个方面:
-
提升交通管理效率:通过部署AI智能体,实现交通流量的实时监测与分析,自动优化信号控制,降低拥堵发生的频率和持续时间。
-
增强道路安全性:利用智能体对交通事故和突发情况的快速响应能力,提升道路安全预警系统的有效性,从而降低交通事故的发生率。
-
提高运行维护智能化程度:智能体可以实时监控公路基础设施的状态,及时发现并报告潜在问题,优化给养和维护调度,提高资源效率。
-
实现环境友好型交通:通过智能路况信息的提供,鼓励采取绿色出行方式,降低因交通造成的碳排放和环境污染。
基于以上目标,项目的效益分析可以从经济效益、社会效益和环境效益三个维度进行评估。
经济效益方面,智能交通解决方案将能够显著降低因交通拥堵造成的经济损失。据估算,交通拥堵每年对城市经济造成的损失高达数十亿美元,AI智能体的实施预计能减少其中的30%以上。
社会效益上,提高道路安全性和交通效率将直接促进居民出行的便利程度,提升社会整体的幸福感和满意度,同时,急救和应急车辆的通行效率也将获得改善,最大限度地保障公共安全。
环境效益则体现在智能体能够引导和鼓励采用公共交通、共享出行等低碳出行方式,2025年有望使得城市交通系统的碳排放降低15%,从而推动可持续发展的目标。
通过上述分析,我们可以清晰地看到,AI公路智能体的设计与应用将不仅仅是技术升级,更是推动社会经济、环境和交通管理全面进步的重要举措。该项目的综合价值体现在提升整体交通系统的智能化水平,从而为未来智慧城市的建设打下坚实的基础。
2. 技术架构设计
在AI公路智能体的设计中,技术架构的合理布局是实现其高效运作的关键。我们的技术架构可以分为感知层、决策层和执行层三个主要部分。
感知层主要负责收集来自环境的各种数据,包括交通流量、天气状况以及道路状况等。这一层的核心是部署多种传感器和设备,例如激光雷达、摄像头、GPS模块和环境传感器。通过对这些数据的实时采集和处理,感知层能够提供对周围环境的全面理解。
决策层则是基于感知层提供的数据,利用AI算法进行数据分析和决策生成。这个层面包括机器学习模型、深度学习框架和路径规划算法,以支持快速、精准的决策制定。例如,基于当前交通状况,系统可以计算出最佳行驶路径。
执行层的主要任务是将决策层生成的指令转化为具体的操作。这一层包括车辆控制系统、通信模块和反馈机制。车辆控制系统负责执行加速、制动和转向等操作,确保车辆按照决策层的指示安全行驶。同时,通信模块可实现与其他智能体或交通基础设施的实时信息交换,以优化整体交通流。
以下是技术架构的示意图:
在整个技术架构中,数据处理的实时性与系统的稳定性至关重要。因此,我们采用边缘计算技术减少数据传输延迟,提高响应速度。通过在靠近数据源的位置进行数据预处理,我们能够实现更快的决策并降低对云计算资源的依赖。
此外,安全性也是构建技术架构时必须考虑的一个重要方面。我们将采用基于区块链的技术,确保数据的透明性和不可篡改性,这极大地增强了系统的安全性。同时,通过建立多层次的安全防护机制,确保整个系统在面临外部攻击时依然能够保持正常运转。
为了保证系统的可扩展性和可维护性,我们建议使用微服务架构将不同模块进行解耦。这意味着每个服务可以独立部署和更新,同时系统的各个部分也可以灵活地进行扩展,并适应不断变化的交通环境需求。
整体而言,本技术架构设计方案充分考虑了数据处理、实时响应、安全性和可扩展性等多个方面,为AI公路智能体的实施提供了强有力的支撑。通过这种科学合理的架构设计,预期将显著提升交通管理的智能化水平,为公共交通安全与效率做出积极贡献。
2.1 整体技术框架
整体技术框架的设计是确保AI公路智能体有效运作的基础,涵盖了从数据获取、处理、分析到决策执行的各个环节。整体框架可以分为几个关键模块,包括数据采集模块、数据处理与存储模块、智能决策模块和执行反馈模块。
首先,数据采集模块是整个系统的前端,负责实时接收来自各种传感器(如摄像头、激光雷达、GPS等)的数据。这些传感器可以部署在公路、交通信号灯、车辆和行人等位置,以确保捕捉到全面的交通环境信息。该模块需要具备高实时性和高可靠性,以适应路况的快速变化。
接下来,数据处理与存储模块将负责对采集到的数据进行初步处理和存储。这一模块包括数据清洗、数据整合和数据存储等功能。数据清洗是指去除冗余或不完整的数据,以提高后续分析的准确性。数据整合则涉及将来自不同来源的数据进行关联,以构建更加全面的交通状态模型。同时,该模块应具备强大的数据存储能力,以适应海量数据的积累,并确保数据的安全性和完整性。
在数据经过处理之后,智能决策模块会利用机器学习和深度学习算法对交通情况进行分析和预测。该模块的目标是根据实时数据和历史数据生成智能决策,优化交通信号控制、车辆路线规划等。例如,通过分析实时交通流量数据,可以动态调整信号灯的配时策略,以减少交通拥堵。这一模块基于强大的计算能力,能够快速处理大量数据,并实时生成决策建议。
最后,执行反馈模块负责将智能决策转化为具体的执行行动,包括对交通信号灯的控制、向驾驶员推送实时交通信息等。同时,它还需收集执行后的反馈数据,以便于后续分析和模型的优化。反馈机制的建立是确保整个AI公路智能体持续改进和适应变化的重要环节。
整体技术框架各个模块之间通过高效的通信协议进行数据交换,以保证信息流的畅通。模块之间的数据流向如下所示:
通过以上模块的有效协作,AI公路智能体能够在复杂的交通环境中快速响应,提高交通效率,保障行车安全。在这个框架的基础上,进一步的技术细节与实现方案将会针对每个模块展开讨论,从而确保系统的可行性与可靠性。
2.1.1 云边端协同架构
在AI公路智能体的技术架构设计中,云边端协同架构是实现高效数据处理和实时响应的核心组成部分。该架构主要由云计算、边缘计算和终端设备三部分构成,它们之间通过高效的通信协议和数据处理机制紧密协作,以实现智能体的功能需求和性能目标。
在云计算层,强大的计算资源和数据存储能力为大规模数据处理和复杂算法模型提供支持。云端主要负责以下几方面的功能:
-
大数据分析:云端能够存储和分析来自不同地域和不同时间段的大量交通数据,从而挖掘出潜在的交通模式和行为趋势。
-
模型训练:云端利用强大的GPU和TPU资源进行深度学习模型的训练。这些模型能够适应复杂的交通场景,提高智能决策水平。
-
统一管理:云端提供集中管理功能,通过图形化界面和API接口,方便系统管理员和开发人员管理和配置边缘设备和终端应用。
在边缘计算层,主要作用是降低通信延迟,提升数据处理的实时性。边缘计算设备通常安装在交通枢纽、路口和车辆上,负责处理靠近数据源的实时数据,并将处理结果反馈给云端或终端。其主要功能包括:
-
实时数据处理:边缘设备能够在毫秒级别处理来自传感器和摄像头的数据,支持及时的决策和响应。例如,在交通信号控制中,边缘设备会实时调整信号灯,以优化通行效率。
-
数据过滤和摘要:通过对数据进行预处理和过滤,边缘计算可以减少传输至云端的数据量,从而降低带宽压力,并提高整体系统性能。
-
边缘推理:经过训练的模型可以在边缘设备上直接运行,实现快速的智能推理,适用于需要迅速反应的场景,如自动驾驶和实时交通管理。
在终端设备层,涵盖了各种交通参与主体,包括智能车辆、路边设备和移动端应用。终端设备的主要职责包括:
-
数据采集:终端设备通过传感器、摄像头和通信模块,实时采集环境和状态信息,确保数据的及时性和准确性。
-
用户交互:通过移动应用或车载系统,终端设备为用户提供实时交通信息、导航支持和智能服务,提升出行体验。
-
局部决策:终端设备可以基于边缘计算的推理结果,进行局部决策,如障碍物避让、速度调整等,提高安全性与效率。
为了更清晰地展现云边端协同架构的整体体系结构,我们可以通过以下的示意图来理解各层之间的关系:
通过云边端协同架构,AI公路智能体能够实现智能交通管理的整体解决方案。云层负责长期数据分析和复杂模型的运行,边缘层实现对实时数据的迅速反应和简单决策,而终端设备悬挂在整个架构的末端,确保用户的需求得到满足。这种架构在应对复杂交通环境和动态变化时表现出显著的优势,为智能交通系统的发展提供了有力支持。
2.1.2 微服务架构设计
在AI公路智能体的应用方案中,微服务架构设计是实现系统灵活性、可扩展性和高可用性的重要组成部分。通过将系统拆分为多个独立的、相对自治的服务模块,微服务架构支持各个模块的独立开发、部署和维护,促进了不同团队之间的协作。
微服务架构的核心思想是将应用程序划分为多个小型服务,每个服务实现特定的功能,通过定义良好的API进行通信。这样的设计使得系统能够根据需求进行动态扩展,有效应对大数据量和高并发的访问场景。
在微服务架构中,各个服务可以使用不同的技术栈,这为开发团队提供了更大的灵活性。举例来说,对于数据处理相关的服务,可以选择使用Python或Java进行开发,而对于前端服务,可以使用Node.js或React。通过这种技术异构性,各个服务能够针对不同的业务需求进行优化。同时,微服务之间的通信主要通过HTTP RESTful API、gRPC或消息队列等方式实现,以保证服务之间的解耦合。
在微服务的实际应用中,通常需要考虑服务的注册与发现、负载均衡、故障处理、数据管理等问题。这些可以通过使用专门的工具和框架来辅助实现。例如,服务注册与发现可以使用Eureka或Consul等工具,负载均衡可以通过Nginx或Spring Cloud LoadBalancer来实现。
为了更好地理解微服务架构的设计,以下是一个示意图,展示了AI公路智能体的微服务架构的基本组成部分和通信方式:
在这个架构中,网关服务作为用户请求的入口,它负责请求的路由、负载均衡、鉴权等功能。身份认证服务负责用户登录和权限管理,数据处理服务则负责处理来自交通监控系统的数据。路线规划服务在接收用户请求后,结合实时交通数据,进行智能路线的规划,而报告生成服务则用于生成系统运行报告和用户反馈。
为了确保微服务架构的高可用性和容错性,各个服务的部署通常采用容器化技术,如Docker,并利用容器编排工具如Kubernetes进行管理。这样可以实现服务的快速扩展和高效管理,能够快速应对流量波动和故障恢复需求。
微服务架构的设计还需要考虑到监控和日志管理。借助于如Prometheus、Grafana等工具,可以对各个微服务的性能进行实时监控,快速发现并解决潜在问题。同时,集中式日志管理工具如ELK(Elasticsearch、Logstash、Kibana)能够帮助团队高效收集、分析和可视化日志,为持续改进提供数据支持。
综上所述,微服务架构设计在AI公路智能体中的应用,不仅增强了系统的灵活性和可维护性,还提升了应对复杂业务场景的能力,为实现智能公路管理和服务提供了坚实的技术基础。
2.1.3 数据流转机制
在AI公路智能体的设计中,数据流转机制是确保信息及时、准确传递的核心环节。该机制主要涉及数据的采集、传输、处理和反馈四个阶段,确保整个系统的有效性和响应能力。
首先,在数据采集阶段,智能体将通过多种传感器和设备(如摄像头、激光雷达、GPS等)获取道路状况、交通流量、天气变化等信息。这些传感器需要实时高频率地收集数据,并确保数据的完整性和准确性。为了支持不同类型数据的高效采集,系统需采用适合的通信协议,如IEEE 802.11p用于车与车、车与基础设施之间的通信,确保数据在动态环境中的快速传输。
接下来是数据传输阶段。通过建立稳定的通信网络(包括5G网络、Wi-Fi、LoRa等),确保实时数据的高吞吐量和低延迟。数据流转的安全性也需要重视,采用加密措施保证数据在传输过程中的安全。此外,路侧设备和车载终端之间的数据传输应支持边缘计算,将部分数据处理任务下放到边缘设备,减少中心服务器的负担,提高响应速度。
然后进入数据处理阶段,系统需要对采集到的数据进行分类、过滤和分析。此时采用机器学习和深度学习技术,对数据进行特征提取和模式识别,为决策提供支持。处理结果会生成可用于决策的实时信息,如交通流量预测、事故检测等。为了提高处理效率,系统应具备分布式处理能力,能够同时处理来自多个数据源的信息。
最后是反馈阶段,智能体基于处理结果向相关应用或用户提供反馈。这包括但不限于实时交通信息共享、智能导航建议和交通信号控制调整等。反馈信息应通过可视化工具呈现,使决策者能够快速理解并采取行动。
整个数据流转机制可以通过以下核心环节进行总结:
- 数据采集:传感器、设备实时获取信息
- 数据传输:高效、安全的网络传输
- 数据处理:智能分析与决策支持
- 数据反馈:实时信息共享与响应
在整个过程中,创建一个高效的反馈循环至关重要,确保系统能够适应环境变化并不断优化自身策略。
以下是数据流转的示意图:
通过有效的数据流转机制,AI公路智能体能够实现精准的信息传递和智能决策,推动智能交通系统的高效运作。这种机制不仅能够提升交通管理的智能化水平,还能够为驾驶者提供安全、便捷的出行体验。
2.2 DeepSeek大模型本地部署方案
DeepSeek大模型的本地部署方案专注于在资源受限的环境中高效运行大规模人工智能模型,以满足公路智能体的需求。此方案包括硬件设备的选择、软件环境的配置以及模型的优化策略,每个环节均从实际应用出发,确保部署的效率与稳定性。
首先,针对硬件的选择,我们推荐使用高性能计算节点,如带有多张NVIDIA GPU的服务器,容量至少为32GB RAM且支持CUDA技术。具体配置可以参考以下表格:
| 硬件组件 | 推荐型号 | 说明 |
|---|---|---|
| GPU | NVIDIA RTX 3090 | 高性能图形处理单元,可以加速模型推理 |
| CPU | Intel i9 或 AMD Ryzen 9 | 多核处理器,以支持并行计算 |
| 内存 | 64GB DDR4 | 足够的内存以满足大模型需求 |
| 存储 | NVMe SSD (1TB) | 快速读写,提升数据加载速度 |
在软件环境方面,部署DeepSeek大模型需要考虑适配的操作系统及深度学习框架。推荐使用Ubuntu 20.04 LTS作为操作系统,以确保最佳的兼容性和稳定性。深度学习框架方面,TensorFlow或PyTorch是较为流行的选择,通过Docker容器化技术可以进一步简化环境配置和管理。
接下来,对于模型的优化策略,本地部署需要对DeepSeek大模型进行合理的优化,以提升其在本地环境的运行效率和响应速度。主要的优化策略包括:
-
模型精简:通过剪枝和量化技术减少模型的参数量,根据实际场景决策合适的精度与性能平衡点。
-
多线程和异步处理:利用多线程技术分配计算任务,在GPU与CPU之间合理调度,提高资源利用率。
-
缓存机制:针对重复请求的数据,预测并预缓存数据以降低延迟,提升整体响应速度。
在部署过程中,持续监控模型的性能至关重要,可以利用Prometheus等监控工具进行实时数据采集和分析,以便随时调整资源和优化算法。
此外,为了保证系统的可扩展性与高可用性,本地部署方案也需要考虑到集群搭建和负载均衡机制。可通过Kubernetes等容器编排工具实现自动化管理,根据流量需求动态调整资源分配,确保系统在高负载情况下也能保持稳定。
最后,为了有效整合以上各项技术与策略,可以考虑使用以下模块化的系统架构图,简化复杂性与便于维护。
总体而言,DeepSeek大模型的本地部署方案结合硬件选择、软件环境搭建及模型优化策略,形成一个高效、稳定且易于扩展的智能体运行环境,能够支撑多样化的公路智能体应用场景。
2.2.1 硬件资源配置需求
在DeepSeek大模型的本地部署方案中,硬件资源的配置需求是确保系统高效运行的关键因素。根据DeepSeek大模型的运算复杂度、数据处理需求以及响应时间要求,硬件的配置千差万别。以下是针对DeepSeek大模型本地部署的详细硬件资源配置需求:
首先,计算资源是DeepSeek大模型的核心需求。模型的训练和推理阶段都对计算能力提出了高要求。因此,推荐配置的计算节点应包括高性能的中央处理器(CPU)和图形处理单元(GPU)。根据模型参数的复杂性,至少需要一台配备以下硬件的计算服务器:
- CPU: 至少64核心,支持多线程并发处理的高性能处理器,例如AMD EPYC或Intel Xeon系列处理器。
- GPU: 至少配置4块NVIDIA A100或者更高性能的GPU,以满足模型并行计算的需求。
其次,内存容量也是影响DeepSeek大模型运行效率的重要因素。由于大型模型及其训练数据可能占用大量内存,配置需求建议:
- RAM: 至少512GB,确保模型数据可以在内存中快速读写,提升计算效率,对于更大规模模型,建议扩展至1TB及以上。
存储资源同样至关重要,尤其是在处理大规模数据集时,对数据的读写速度和存储容量的需求显得尤为突出。
- SSD: 推荐使用至少8TB的NVMe SSD,以快速实现数据的读写。SSD的购买应考虑读写速度,推荐每秒读取和写入速度不低于3500MB/s。
- HDD: 本地长期数据存储可考虑配置2TB的HDD,以备份和存档需求。
网络带宽的配置也必须重视。尽管本地部署意味着我们减少了网络延迟的影响,但在进行大规模数据同步、模型更新以及外部数据源访问时,依然需要高速网络支持。
- 网络带宽: 最低千兆以太网(1 Gbps),如果有条件,建议考虑10 Gbps的网络连接以满足高数据传输需求。
最后,为了合理和高效地管理这些硬件资源,我们建议配置适当的冷却系统和电源管理系统。
在一个理想的架构中,硬件资源的配置可以总结如下:
| 资源类型 | 推荐配置 |
|---|---|
| CPU | 至少64核心的高性能处理器 |
| GPU | 至少4块NVIDIA A100或更高性能GPU |
| RAM | 至少512GB,建议扩展至1TB以上 |
| SSD | 至少8TB NVMe SSD |
| HDD | 至少2TB的HDD |
| 网络带宽 | 最低千兆以太网,建议10 Gbps |
通过以上配置,DeepSeek大模型的本地部署在计算、存储和网络等方面都能够达到预期的性能要求,从而支持AI公路智能体的各项功能与需求。
2.2.2 模型优化与压缩策略
在DeepSeek大模型的本地部署方案中,模型优化与压缩策略是确保系统在资源受限环境下高效运行的关键环节。通过一系列技术手段,我们能够有效地降低模型的计算复杂度和内存占用,从而提升推理速度和响应能力,同时保留尽可能高的性能。
首先,在模型优化方面,采用量化技术可以显著减少模型的存储需求和计算负担。量化是将模型中的浮点数参数转换为低精度的整数表示。常见的量化方法包括次序量化和对称量化。次序量化通过固定的间隔将连续值映射到离散值,而对称量化则通过中心化将数据归一化。根据实验数据,经过8位量化后,DeepSeek模型的内存占用可减少50%以上,而推理延迟也降低了约30%。
其次,为提高推理效率,压缩模型结构是另一个重要的策略。模型剪枝是一种有效的技术,旨在去除对模型输出贡献较小的参数和结构。通过分析各个神经网络层的重要性,我们可以对模型进行结构上的简化。例如,针对DeepSeek的卷积层,可以通过剪除低权重的卷积核,减少计算量,乃至在某些解码任务中实现高达70%的速度提升。
除了量化和剪枝外,知识蒸馏也是一种有效的模型优化策略。在知识蒸馏的过程中,一个较小且高效的学生模型通过学习大模型(教师模型)的输出进行训练,从而获得类似的推理能力。研究表明,经过知识蒸馏的学生模型在保留大模型性能的同时,推理速度提升可达50%,内存占用减少约60%。通过这几种优化方法的组合,DeepSeek模型在不牺牲性能的前提下,实现了高效的本地部署。
接下来,将重点介绍几种具体的优化与压缩策略:
-
量化: 使用8位整数替代32位浮点数,可以减少模型存储和加速推理。
-
剪枝: 有针对性地移除对输出贡献小的参数,实现模型的轻量化。
-
知识蒸馏: 将大模型的知识传递至小模型,提高后者的推理性能。
-
结构重参数化: 针对特定层进行结构优化,使得模型在推理时更为高效。
-
混合精度训练: 在训练阶段采用不同精度(如FP16和FP32)结合,以节约显存和加快训练速度。
通过上述模型优化与压缩策略,DeepSeek大模型不仅能在本地环境中实现高效的推理性能,还能适应多种硬件平台的限制,进而助力AI公路智能体在实际应用场景中发挥更大效能。
2.2.3 推理加速方案
在DeepSeek大模型的本地部署方案中,推理加速方案是实现高效模型推理的关键环节。为了满足实时响应和高吞吐量的需求,我们利用了一系列先进的技术手段,确保在多种硬件环境下都能高效运行。
首先,推理加速方案采用了量化技术。通过对模型进行权重量化,能够有效减小模型大小,减少内存占用,并提高推理速度。具体而言,采用8位整数(INT8)量化,能够在保持模型推理准确率的前提下,大幅降低计算需求。此外,对于特定操作,采用更低位宽的量化方法如4位或2位量化来进一步提升性能。
其次,利用边缘计算与本地部署优势,将推理任务下放到边缘设备上进行处理。通过将DeepSeek模型部署于具有强大计算能力的边缘设备(如Graphical Processing Unit, GPU或Tensor Processing Unit, TPU),可以有效减少设备与云端之间的数据传输延迟,从而提高响应速度。
并行计算是推理加速方案中的另一项核心技术。通过将输入数据分为多个批次并行处理,利用多核CPU或多个GPU的并行计算能力,可以大幅提升推理的吞吐量。例如,当使用多GPU架构时,模型可以在每个GPU上分担一定的推理任务,这在处理高负载场景时尤其有效。我们通过以下方式实现并行计算:
- 使用数据并行策略进行模型推理。
- 在推理过程中应用模型并行,将大型模型分割成多个部分分别在不同设备上运行。
再者,针对深度学习模型的特性,采用了图优化与层融合技术。例如,TensorRT等推理框架通过对计算图进行优化,合并多个层的操作,减少数据传输,从而提升推理效率。
在部署层面,我们引入了弹性计算和负载均衡的方案,将推理请求动态分配至多个处理单元,以应对不均匀的流量负载。通过Kubernetes等容器编排工具,可以实现自动扩展和负载均衡,保证推理服务在高并发情况下仍然能够高效稳定地运行。
最后,通过监控和性能调优,以持续优化推理性能。计量和分析模型的推理时间、内存使用等指标,能帮助我们识别瓶颈,进行必要的性能调优,例如调整模型参数或改变推理策略,确保始终保持最佳性能。
综上所述,DeepSeek大模型的推理加速方案通过权重量化、边缘计算、并行计算、图优化及弹性部署等多项技术的结合应用,旨在实现高效、快速的推理,使智能体能够在复杂的AI公路环境中实时响应各种情况,从而大幅提升整体系统的智能化水平。
2.3 智能体Agent架构设计
在智能体的设计中,Agent架构的合理性与有效性直接影响其执行任务的能力。本章将详细探讨AI公路智能体的Agent架构设计,主要包括其功能模块、数据流以及交互机制。在构建智能体时,考虑到公路交通的复杂性和动态性,Agent架构需要具备灵活性、可扩展性以及智能决策能力。
首先,AI公路智能体的核心功能模块包括感知层、决策层和执行层,每个层次分别负责不同的任务。
感知层主要负责实时获取环境信息,包括道路状况、交通流量、车辆位置和行人行为等。该层通过多种传感器(如雷达、摄像头和激光测距仪)数据融合,形成对环境的全面认知。为了提高数据处理的效率,感知层采用边缘计算技术,对传感器数据进行初步处理和分析,过滤掉噪声,提取关键信息。以下是感知层的主要功能:
- 环境监测:实时收集路况、天气信息。
- 状态识别:识别行人、车辆等目标。
- 数据融合:优化多个传感器数据的集成与处理。
在决策层,智能体依赖于预置的算法和模型进行信息分析与处理。此层的核心功能是制定操作策略和应急响应策略。智能体将依据制定的规则和机器学习模型来评估当前环境状态,并生成对应的行动决策。决策过程可分为以下几个步骤:
- 状态评估:基于感知层数据分析环境状态。
- 决策制定:运用专家系统、强化学习等算法生成行动方案。
- 策略优化:通过历史数据反馈机制不断调整和优化决策模型。
在执行层,智能体根据决策层制定的策略进行具体操作。执行层需要与车辆控制系统紧密结合,完成对车辆加速、刹车、转向等行为的控制。同时,执行层还需要处理多个并发任务,保证智能体的快速响应和稳定性。具体功能包括:
- 动作发起:接收和执行来自决策层的操作指令。
- 状态反馈:将执行结果反馈给决策层,用于后续策略优化。
- 实时监控:对执行过程中的异常情况进行监控与处理。
为了更好地展示智能体Agent架构的整体结构,以下是基于上述功能模块的示意图:
这种架构设计使得AI公路智能体能够在复杂的交通环境中实现快速、可靠的决策与操控。此外,Agent架构在设计时还需考虑以下几个方面:
- 可扩展性:随着交通环境需求的变化,Agent需要能够轻松扩展其功能模块与算法。
- 适应性:智能体在不同交通情况下应能够动态调整其决策策略。
- 可靠性与安全性:在执行过程中,Agent必须具备应对突发情况的能力,确保安全驾驶。
通过以上设计,AI公路智能体将能够在各种道路情况下,实现高效且安全的智能交通管理,推动智能出行的未来发展。
2.3.1 多智能体协作框架
在AI公路智能体的设计中,多智能体协作框架是一项至关重要的技术架构组成部分。多个智能体的协作能力不仅可以提高整个系统的效率和可靠性,还能提升实时决策的准确性和反应速度。该框架的设计目标是实现智能体之间的信息共享、任务分配和协同作业,从而提升公路交通管理的智能化水平。
首先,多智能体协作框架的基础是一个高效的通信机制,支持智能体之间的实时信息传递。该通信机制应具备低延迟、高通量和高可靠性的特点,以保障在动态环境中,智能体能够迅速响应变化。建议采用去中心化的P2P(点对点)通信模式,使每个智能体既可以独立工作,又能与其他智能体有效交互,形成一个强大的协作网络。
接下来,任务分配是多智能体协作框架中的另一关键环节。任务分配需基于智能体的能力、当前状态以及环境信息进行智能化调度。例如,在公路交通管理中,不同智能体可以负责路面监控、事故处理和流量控制等多项任务。任务分配算法(如拍卖算法、优先级队列等)可以帮助智能体根据实际情况动态调整各自的工作任务。例如:
- 实时监控:负责收集和分析道路状况的智能体。
- 事故处理:负责快速反应并处理交通事故的智能体。
- 流量调控:负责优化道路交通流量的智能体。
此外,协作策略的有效性是多智能体协作框架成功的另一关键因素。智能体之间需建立一定的协作规则,例如:
- 决策一致性:当多个智能体面临相同的任务时,需要制定统一的决策标准,避免信息冲突。
- 冗余机制:通过智能体间的备份和冗余,提升系统的容错能力,确保在个别智能体失效时,整体协作不受影响。
- 动态调整:根据实时反馈,对协作策略进行调整,以适应环境的变化。
在具体实现方面,可以通过以下步骤构建多智能体协作框架:
- 确定智能体的角色和功能;
- 设计高效的通信协议;
- 开发任务分配算法;
- 制定协作策略和规则;
- 进行系统测试与优化。
最后,以下是多智能体协作框架的一个示意图,展示了智能体之间的相互连接与信息流动。
通过上述设计,多智能体协作框架能够有效提升AI公路智能体的整体工作效率和智能水平,为未来智慧交通系统的实现奠定坚实的基础。
2.3.2 任务调度与分配机制
在智能体的工作中,任务调度与分配机制是确保不同智能体之间高效协作的关键。它决定了如何在多种任务之间分配资源,并保证这些任务能够在规定时间内高效完成。为达到这一目标,需要设计一个综合性的调度系统,该系统能够根据不同的上下文信息及智能体的实时状态进行动态调整。
首先,任务调度机制应考虑以下几个要素:
-
任务优先级:不同任务的重要性不同,系统需要根据预设的优先级来分配资源。任务的优先级可以根据紧急性、重要性以及对系统整体性能的影响程度来划分。
-
智能体状态:每个智能体在完成任务时,其当前的运行状态(如负载、能量水平、响应时间等)都会影响任务分配。因此,调度系统需要实时监控并评估智能体的状态。
-
实时数据分析:利用AI算法对历史数据和实时数据的分析,为任务分配提供决策支持。例如,通过机器学习模型来预测某些任务的完成时间,以便更合理地安排调度。
-
任务依赖关系:在多个任务之间可能存在依赖关系,调度机制需考虑这些关系,以确保任务按照正确的顺序进行。
在具体实施中,可以采用如下的任务调度策略:
-
轮询调度:系统将任务按照固定顺序分配给各个智能体,适合负载比较均匀的场景。
-
最短作业优先:优先分配给完成时间最短的任务,能够提升整体响应速度。
-
动态负载均衡:依据各智能体的当前负载,动态调节任务分配,以实现资源的最优利用。
为了更具体地展示任务调度与分配机制,可以考虑建立一个任务调度表,以下是一个示例表格,展示了任务分配的基本信息:
| 任务ID | 任务描述 | 优先级 | 指派智能体 | 状态 | 预计完成时间 |
|---|---|---|---|---|---|
| T1 | 数据采集 | 高 | Agent A | 进行中 | 15分钟 |
| T2 | 数据处理 | 中 | Agent B | 待分配 | 30分钟 |
| T3 | 结果分析 | 低 | Agent C | 待分配 | 20分钟 |
| T4 | 报告生成 | 高 | Agent A | 待分配 | 10分钟 |
此外,在调度逻辑的实现上,可以采用基于图模型的调度方法,利用有向图表示任务之间的依赖关系以及智能体的工作流。下面是一个简单的任务调度图示:
通过以上设计,任务调度与分配机制可以有效确保各个智能体在执行任务过程中协调有序、资源利用最大化,同时也能快速响应变化的需求和环境,提高整体智能体系统的性能和可靠性。
2.3.3 知识库构建与管理
在智能体的设计与实现过程中,知识库的构建与管理是至关重要的环节。知识库不仅是智能体进行推理和决策的重要基础,也是其实现自主学习和不断优化的关键所在。因此,构建一个高效、灵活且易于管理的知识库是确保智能体性能的必要条件。
知识库的内容可以分为以下几个方面:
-
结构化知识:包括道路交通的基本信息、法律法规、交通标志和信号的定义等。这部分知识通常可以用规则表现,例如IF-THEN规则,方便智能体进行推理。
-
非结构化知识:如专家经验、最佳实践、案例分析等。这些知识通常是文本或文档形式,利用自然语言处理技术提取关键信息是处理这类知识的关键。
-
动态更新知识:随着道路环境的变化和技术的进步,知识库中的信息也需要不断更新。来自传感器的数据、用户反馈、实时交通情况等都应及时反映在知识库中。
在知识库的管理上,可以采用以下策略:
-
知识版本控制:随着知识的变化,版本控制有助于跟踪不同版本之间的改变,并确保在知识库中保留历史记录,使得智能体能够在不同的知识状态下进行操作。
-
权限管理:知识库中的某些信息可能在保密或敏感性上需要限制访问。有效的权限管理能够确保只有授予授权的用户或系统能够查看或修改特定内容。
-
分类与索引:对知识进行分类和建立索引,可以大幅提高检索效率。可以使用关键词、主题标签等方式对知识进行组织,使得智能体在需要获取相关知识时可以快速定位。
-
定期审查与评估:知识库中的信息不应是静态的,需要定期进行审查与评估,以确保其可用性和准确性。可以设定定期的审查机制,由专业人员或自动化工具对知识库进行检测。
为了更好地管理知识库,可构建以下表格,以协助理解各种知识类型及其管理要点:
| 知识类型 | 内容示例 | 管理策略 |
|---|---|---|
| 结构化知识 | 交通标志定义、法律法规 | 规则引擎、版本控制 |
| 非结构化知识 | 专家建议、研究报告 | 自然语言处理、分类与索引 |
| 动态更新知识 | 实时交通信息、用户反馈 | 数据流更新机制、审查与评估 |
知识库的构建和管理策略的有效实施,将为智能体的决策过程提供强大的支持,使其在复杂多变的交通环境中能够更好地执行任务。同时,随着技术的进步,知识库的构建将趋向于智能化,采用机器学习、知识图谱等先进技术来不断提升其智能化水平,提高智能体的自主决策能力。
3. 核心功能模块
在AI公路智能体的设计应用方案中,核心功能模块构成了系统运作的基础,确保其能够高效、准确地完成各项任务。该模块的设计主要包括感知模块、决策模块、执行模块以及通信模块,每个模块都有其独特的功能和相互之间的协同作用。
感知模块是AI公路智能体获取外部信息的关键部分。该模块通过安装在智能体上的多种传感器(如摄像头、激光雷达、雷达和温湿度传感器等)实时收集环境数据。数据处理算法会对收集到的信息进行分析,以识别周围的车辆、行人及其他潜在障碍物。感知模块不仅需要具备高精度的物体识别能力,还需具备快速反应能力,以适应高速移动的路况。此外,该模块还包括对天气情况的感知,确保在不良天气下系统依然能进行有效识别。
决策模块负责基于感知模块提供的信息来制定智能体的行驶策略。模块内置多个决策算法,包括基于模型的决策和基于学习的决策。基于模型的决策关注于交通规则和行车安全,如遵守信号灯、限制速度等;而基于学习的决策则使用机器学习算法,通过历史数据分析和实时数据反馈进行自我优化。此模块还将驾驶意图预测纳入考虑,能够适应周围交通流动态变化的要求。
此外,执行模块是实现决策的具体操作部分。它接收来自决策模块的指令,控制智能体的加速、制动、转向等功能。执行模块需要具备高效的动作反应能力和极小的延迟,以确保在紧急情况下能够及时做出回应。通过精确的动力学模型,执行模块还能够模拟不同的驾驶场景,实现流畅的人机交互。
最后,通信模块则在整体功能中扮演着连接和协调的角色。此模块支持智能体与其他车辆、交通基础设施(如交通信号灯、路标)及云端服务器之间的通信。实现车联网(V2X)技术,能够促进信息共享和协作驾驶,从而提升行车安全与效率。通信模块将集成多种通信协议,如DSRC、LTE和5G,以满足不同场景下的需求。
通过以上各个核心功能模块的协同工作,AI公路智能体能够提供安全、高效的行驶服务,实现智能交通的目标。以下是各个模块的功能概述:
-
感知模块
- 实时环境监测
- 物体识别与跟踪
- 天气情况评估
-
决策模块
- 交通规则遵守
- 驾驶策略制定
- 意图预测与优化
-
执行模块
- 动作控制(加速、制动、转向)
- 动态响应与处理
-
通信模块
- V2X通信
- 数据共享与协作
- 多种通信协议支持
通过以上功能模块的构建,AI公路智能体将能够有效应对复杂的道路情况,为未来的智慧交通发展奠定坚实的基础。
3.1 感知层智能体
感知层智能体是AI公路智能体设计中至关重要的组成部分,其主要职责是通过多种传感器和数据处理技术,实时收集和分析周围环境的信息。这一层级的智能体作为信息处理的前端,能够为决策层提供关键的数据支持,从而推动整个智能系统的高效运行。
感知层智能体的核心功能包括环境感知、对象识别、状态监测和数据融合。通过高精度传感器,如激光雷达、摄像头、超声波传感器等,感知层智能体能够生成详细的环境模型。这些模型能够实时更新,并提供关于车辆、行人、交通标志及信号灯等重要对象的数据。此外,感知层智能体还负责监测公路状态,包括路面状况、交通流量和天气情况等。这些信息对于确保行车安全与提升运输效率至关重要。
在对象识别方面,感知层智能体利用深度学习算法,对视觉和雷达数据进行处理,准确地识别出周围的静态与动态对象。例如,使用卷积神经网络(CNN)来处理摄像头捕获的图像,从而判断路面上是否有障碍物或是行驶中的车辆。结合雷达数据,可以进一步增强识别的准确性和可靠性。
数据融合技术是感知层智能体的另一关键功能。通过将来自不同传感器的数据进行融合,智能体能够生成一个更为全面和准确的环境模型。这一过程通常使用卡尔曼滤波或粒子滤波等算法,以确保在动态环境中,传感器数据能够实时整合,为后续处理提供最优信息。
为了实现高效的感知和数据处理,感知层智能体的体系结构设计应该包括以下几个关键模块:
- 数据采集模块:负责接收各类传感器的输入数据。
- 预处理模块:对采集的数据进行初步处理,如去噪、滤波等。
- 识别与分类模块:采用机器学习算法进行对象的识别与分类。
- 状态分析模块:分析环境数据,监测路况及潜在风险。
- 数据融合模块:将来自不同传感器的数据进行融合,形成完整的环境模型。
在实际应用中,感知层智能体应具备模块化设计,以便于后续对不同传感器的替换和升级。同时,结合边缘计算技术,感知层智能体能够实现数据的即刻处理,降低响应时间,提高系统的反应速度和灵活性。
图示如下,展示了感知层智能体的功能模块与交互关系:
感知层智能体的有效运行将直接影响到整个智能交通系统的性能,其准确性和实时性是保障交通安全与效率的前提条件。因此,针对感知层智能体,进行精细化的设计与持续的优化是研究的重点。
3.1.1 视频监控智能分析
视频监控智能分析是AI公路智能体感知层的重要组成部分,它通过实时捕捉和分析视频数据,提高公路交通管理的效率与安全性。该模块利用计算机视觉技术和深度学习算法,对路面状态、交通流量及异常行为进行高效分析。以下是该模块的几个核心功能。
首先,视频监控智能分析能够实现对交通流量的实时监测和分析。通过部署高清摄像头,系统可以捕捉到车流量、车速及行车方向等信息,并通过算法对数据进行处理,如下表所示:
| 指标 | 描述 |
|---|---|
| 车流量 | 一定时间内通过某一监测点的车辆数量 |
| 平均车速 | 过监测点的车辆的平均行驶速度 |
| 行车方向 | 车辆行驶的主要方向 |
统计结果能够实时更新,便于交通管理部门快速应对瞬息万变的交通状况,采取相应的交通管制措施。
其次,异常行为检测是视频监控智能分析的另一关键功能。该系统通过训练深度学习模型,能够有效识别和分析以下几种异常行为:
- 突然刹车
- 逆行
- 随意变道
- 交通事故
通过对视频数据的分析,系统能够迅速识别这些异常行为并发出警报,保障沿线行车安全。在发生重大交通事故时,系统还可以自动通知相关部门,加快应急响应速度。
此外,视频监控智能分析还具备智能回放和数据挖掘的功能。系统能够将监测到的重要事件进行标记和存档,用户可通过图形化界面选择特定时间段进行回放,详细查看事件经过。这种功能不仅可以用于事后分析,也为交通安全政策的制定提供数据支持。
最后,借助深度学习能力,视频监控智能分析还能进行交通预测。通过对历史数据进行分析与建模,系统能够预测特定时间段内的交通流量和拥堵情况,帮助交通管理部门提前部署应对措施,优化交通信号配时,提高道路通行效率。以下是系统的工作流程示意图:
综上所述,视频监控智能分析通过多种智能化功能,不仅提高了数据分析的准确性和实时性,还为交通管理的科学决策提供了坚实的技术基础。未来,随着人工智能技术的不断发展,该模块将在公路智能体的感知层中发挥更为重要的作用。
3.1.2 传感器数据融合处理
在现代智能交通系统中,传感器数据融合处理是实现高效感知和决策的关键技术之一。传感器的多样性和复杂性要求智能体能够有效地整合来自不同传感器的信息,以形成对环境的全面理解。传感器数据融合的主要目标是提升信息的准确性、可靠性和时效性,从而支持后续的决策和控制。
数据融合通常涉及多个传感器源,包括但不限于激光雷达(LiDAR)、摄像头、雷达、超声波传感器和GNSS(全球导航卫星系统)。各类传感器在不同的环境和条件下有其独特的优缺点,因此,合理的融合策略成为实现高性能感知的核心所在。
在传感器数据融合的过程中,可以采用以下几种主要的方法:
-
加权平均法:根据不同传感器的信噪比设置不同的权重,通过加权求平均值来整合多源数据。这种方法简单且易于实现,适合于传感器性能相对均衡的情况。
-
卡尔曼滤波:一种针对线性系统的递归滤波算法,适用于在有噪声的环境下进行数据估计。其基本思想是通过预测和更新步骤来融合当前观测值与先前状态估计,从而降低系统噪声对结果的影响。
-
粒子滤波:适用于非线性和非高斯噪声的情况,通过模拟多个粒子的状态来进行统计推断。粒子滤波器能够提供高精度的状态估计,特别是在动态环境中表现优异。
-
多传感器融合网络(MSF Network):采用深度学习技术构建的融合模型,通过神经网络对多源传感器数据进行学习和处理,能够有效捕捉数据间的复杂关系,改善感知精度。
在实际应用中,算法的选择和实现必须结合具体场景和需求。例如,在城市道路中,激光雷达与摄像头的结合可以有效提高行人和交通标志的识别率。
为全面理解传感器数据融合的效果,我们可以考虑以下关键性能指标:
-
准确性:融合后的数据与真实值的接近程度。
-
时效性:融合数据的更新频率与延迟。
-
可靠性:在不同环境条件下(如雨天、夜间)的性能稳定性。
为了进一步阐释这一过程,以下表格列出了不同传感器的优缺点以及其在数据融合中的应用示例:
| 传感器类型 | 优点 | 缺点 | 应用示例 |
|---|---|---|---|
| 激光雷达 | 高精度 3D建模 | 成本高,对恶劣天气敏感 | 环境建模和障碍物检测 |
| 摄像头 | 视觉信息丰富 | 对光照变化敏感 | 交通标志识别与行人监测 |
| 雷达 | 穿透力强,全天候工作 | 分辨率较低 | 速度监测和障碍物识别 |
| 超声波传感器 | 成本低,适合近场检测 | 受环境噪声影响大 | 汽车泊车辅助 |
| GNSS | 提供精准位置信息 | 室内信号弱 | 车辆定位与导航 |
通过以上技术与思路的综合应用,我们可以实现高效的传感器数据融合处理,从而提升AI公路智能体在动态交通环境中的感知能力。在未来的发展中,随着传感器技术和融合算法的不断进步,数据融合的精度和应用范围将进一步扩展,助力智能交通系统的安全与效率提升。
3.1.3 环境状况实时监测
在AI公路智能体的设计中,环境状况实时监测是一个至关重要的功能模块。它不仅为智能体提供了对当前运行环境的深入理解,也为安全决策提供了科学依据。该模块的主要功能在于整合各类传感器数据,以捕捉和分析道路、交通、天气等环境因素的实时变化。通过不断监测环境状况,智能体能够及时调整其运行策略,确保行车安全与效率。
环境状况监测系统主要由以下几个子系统构成:
-
道路状况监测
通过安装在路面的传感器,智能体能够实时获取路面划线、坑洼、交通标志、障碍物等信息。这些数据能够帮助智能体评估道路的通行条件并做出相应的决策。道路传感器可以结合图像识别技术,准确识别和标注路面状况。 -
交通流量监测
通过利用交通监测摄像头和传感器(如地磁传感器、雷达监测器等),智能体可以实时获取交通流量、车辆速度、车距等信息。这些数据能够有效辅助交通管理,优化行车路线,并实时避免交通拥堵。 -
天气条件监测
智能体需要监测气温、降水、风速、能见度等天气因素,这些因素会直接影响到行驶安全。通过结合气象站的数据和车载气象监测设备,智能体可以预测即将到来的天气变化,并提示司机采取适当措施。 -
环境噪声监测
通过环境噪声监测器,智能体能够衡量道路环境中的噪声水平,这不仅有助于评估沟通状况,还有助于实现噪声污染监控,为城市环境治理提供数据支持。
在数据处理方面,环境状况监测模块采用先进的大数据分析与机器学习算法,将收集到的原始数据进行综合处理,从而生成关于当前环境的动态实时报告,而这些报告将为智能体的决策提供重要依据。
所监测到的环境数据可以通过图表的方式展现,以便于用户或系统其他模块参考使用。下表展示了实时检测的环境指标及其可能影响:
| 环境指标 | 数据类型 | 可能影响 |
|---|---|---|
| 路面状况 | 图像/传感器数据 | 行驶速度、刹车距离 |
| 交通流量 | 实时数量 | 道路通行能力、拥堵情况 |
| 天气条件 | 温度/降水/风速 | 行驶安全、视距、车轮抓地力 |
| 噪声水平 | 分贝数据 | 驾驶舒适度、环境质量 |
通过这些数据的实时监测和反馈,环境状况监测系统不仅可以提高道路交通的安全性,还能为智能交通系统的进一步发展奠定基础,推动智能交通政策的实施和优化。数据的整合和分析能力确保智能体在变换的交通环境中能够迅速响应,并采取有效的应对措施,从而最大限度地减少事故风险,提升道路通行效率。
3.2 决策层智能体
在AI公路智能体的设计中,决策层智能体是整个系统的核心部分。它负责接收来自感知层的信息,并基于这些信息做出实时决策,以保证系统的安全和高效运作。决策层智能体的设计需要考虑多个关键因素,包括环境监测、路径规划、行为预测和应急响应等方面。
首先,环境监测功能是决策层智能体的基础。它能够整合来自传感器的数据,如摄像头、雷达和激光雷达(LiDAR),实时生成环境模型,为决策提供信息基础。所有的监测数据都被分类和处理,以确保决策过程中的信息准确。
其次,路径规划是决策层智能体的重要功能之一。基于环境模型和当前的交通状况,智能体需要计算出最优的行驶路径。这一过程不仅考虑到目的地和路线的长度,还需要评估实时交通信息、路况变化,以及可能的障碍物。常用的路径规划算法包括A*算法、Dijkstra算法和RRT(Rapidly-exploring Random Tree)算法等。
决策层智能体还需具备行为预测的能力。这一能力使其能够预测其他交通参与者(如汽车、行人等)的行为。通过分析历史数据和实时状态,智能体可以判断其他参与者的可能意图,从而做出相应的反应。例如,如果前方车辆正在减速,智能体需要及时调整自身的速度,确保安全距离。
应急响应是决策层智能体不可或缺的一部分。在突发情况下,例如前方出现障碍物或突发交通意外,智能体必须能够迅速评估风险并采取相应措施,如紧急刹车、变道或停车。这一过程要求决策层智能体具有快速反应和高效处理信息的能力。
总体来看,决策层智能体的核心功能可归纳为以下几点:
- 环境监测与数据融合
- 路径规划
- 行为预测
- 应急响应
这些功能模块的协同工作,确保了AI公路智能体在复杂交通环境中的高效运行,提升了安全性与可靠性。通过不断优化和迭代,决策层智能体可以更智能化地应对各种复杂的驾驶场景,提供更为优质的驾驶体验。
这一闭环结构展示了决策层智能体各个功能模块之间的相互依赖与配合,确保智能体在动态环境下做出合理判断和反应。未来,随着技术的不断进步,决策层智能体将能够整合更多的数据源和算法,使其决策过程更加精准和高效。
3.2.1 交通流量智能调控
在交通流量智能调控中,AI公路智能体的决策层起着至关重要的作用。该模块通过实时监测交通状况、分析车辆流量数据,并结合历史交通数据,采用智能算法动态调整交通信号、路段限速及其他交通管理措施,以优化整体交通流量,提高通行效率,降低交通拥堵。
首先,交通流量数据的采集和处理是智能调控的基础。通过在道路交叉口、主干道及重点区域部署监测设备,如摄像头、感应地磁、激光雷达等,实现对车辆流量、车速、车距等参数的实时感知。这些数据将经由云计算平台进行存储和处理,形成大规模的交通数据集,为后续决策提供支持。
接下来,基于实时数据和历史数据,智能体利用机器学习算法进行流量预测。这些算法能够识别出交通流量的规律性变化,尤其是在高峰时段、节假日和特殊事件时段,通过对各类数据的分析,能够对未来的交通流量进行精准的预测,从而为信号调控提供合理依据。
调控策略的制定是智能调控的关键环节。智能体通过制定自适应的交叉口信号控制策略,可以动态调整红绿灯的切换频率及时长,以满足不同时间段交通流量的变化。例如,在早高峰时段,根据交通流量的变化,可以适当延长绿色信号的时间,确保车辆通行顺畅。而在夜间或车流较少的时段,则可以减少红灯的等待时间,提升通行效率。
以下是主要的调控策略示例:
-
动态信号控制:实时调整交叉口信号灯,依据预测的交通流量自动优化信号周期和相位配置。
-
车速控制:根据实时流量监测,动态调整限速,鼓励驾驶员在安全的车速下行驶,以减少事故概率和提高通行能力。
-
路段引导:通过智能交通诱导系统,将即将进入拥堵路段的车辆进行分流,引导其选择周边备用路线,降低核心路段的流量压力。
此外,智能调控还需考虑多种干扰因素,如交通事故、恶劣天气等突发事件。在发生意外情况时,智能体应能迅速感知并调整调控策略。例如,一旦检测到某条路段有事故发生,智能系统将立即重新评估周围交通状况,快速调整信号或引导车辆绕行,从而最大程度减少拥堵影响。
最后,交通流量智能调控的实施效果需要不断监测和评估。智能体将定期分析调控策略的实施结果,通过与历史数据对比,评估交通通行能力的提升情况,并根据反馈进行策略优化。这一闭环反馈机制确保了调控措施的持续改进,达到动态适应各类交通条件的目的。
总结而言,交通流量智能调控通过实时数据采集、流量预测、动态决策和效果评估等环节,实现了对交通状况的高度智能化管理。在未来的城市交通系统中,AI公路智能体必将成为提升交通流动性、减少拥堵、保障出行安全的重要力量。
3.2.2 事故预警与应急响应
在现代交通系统中,事故预警与应急响应是提高交通安全和效率的重要环节。AI公路智能体在这一领域的应用,能够有效提升事故的预防能力和应急处置的迅速性,降低事故造成的损失。该模块通过多种数据源的整合和深度学习算法的应用,实现对潜在事故的智能预测和及时响应。
通过对交通流量、天气状况、车辆状态及驾驶行为等多种变量的实时监测,决策层智能体能够识别并分析潜在的风险因素。当系统检测到某些预警指示时,如异乎寻常的车速变化、频繁的急刹车或碰撞传感器的数据异常,智能体将启动预警机制,及时向相关车辆和交通管理中心发送警报信息。
在事故预警的过程中,决策层智能体依据历史数据和实时传感器反馈,对可能发生的事故进行风险评估。以下是一些主要的决策逻辑和预测指标:
- 驾驶行为分析:监测驾驶员的操作行为,如加速、刹车、转向等,判定是否存在主动危险行为。
- 环境监测:综合考虑天气、道路状况(如交通拥堵、施工、事故现场等),评估事故发生的潜在风险。
- 数据融合:将来自不同传感器和数据源的信息进行融合,从而形成更为准确的事故预测模型。
一旦发生事故,智能体能够迅速启动应急响应机制。具体步骤包括:
- 自动通知紧急服务机构,提供事故的精确位置和车辆数量。
- 通过车载信息系统向周边车辆发出警示,提示他们改变行驶路线,降低交通拥堵风险。
- 激活可变信息标志(VMS)和交通灯控制系统,优化交通流量,确保紧急车辆的畅通。
为提升决策效率,智能体还应具备自学习能力,能够根据每次事件的处理结果调整其模型,提高未来预警与响应的准确性。
在应急响应的过程中,及时信息反馈至关重要。以下是应急响应中涉及的信息流动:
为进一步提高事故的处理效率,应急响应的质量还应考虑以下几个因素:
- 响应时间:时间越短,对事故后果的减少越有效。
- 资源调度:合理调配救援资源,包括警力、医疗和机械等,确保快速响应。
- 信息通畅性:应确保各方信息沟通的顺畅,避免信息孤岛现象。
综上所述,决策层智能体在事故预警与应急响应方面的应用,能够大幅提升智能交通系统的安全性和有效性,为构建更为智慧的公路交通环境提供坚实基础。通过实时分析与智能决策的结合,将促进交通事故的有效预防与高效应对,最大限度地减少人员伤亡和财产损失。
3.2.3 路网优化建议生成
在路网优化建议生成的过程中,智能体首先需要对当前路网的运行状况进行全面分析。这包括交通流量、道路通行能力、事故发生率、交通信号配时和行人流动等多个维度的数据收集与处理。通过利用机器学习算法,对历史交通数据进行训练,智能体能够预测在不同条件下各条道路的流量变化趋势,为后续优化提供数据基础。
在获取基础数据后,智能体将运用图论与网络分析方法,构建设备化的路网模型。这一模型不仅考虑了道路的物理特性,还融合了实时交通信息,以实现动态路网的即时可视化。通过节点(交叉口)和边(道路)的权重算法,智能体能够识别出交通瓶颈、易拥堵路段以及潜在的改善空间。
接下来,智能体会生成多种优化策略供决策者参考。这些策略可以是:
-
优化信号控制:基于流量预测调整交通信号配时,减少拥堵。
-
路段改扩建:建议在交通流量持续超出道路通行能力时,进行道路拓宽或增加车道。
-
非机动车道及人行道优化:提高行人与非机动车的通行安全性与效率,减轻机动车道的负担。
-
实施可行车速控制:通过设置限速标志和测速设备来控制区域内的车速,以减少事故风险并优化通行效率。
-
引入智能交通系统:应用先进的数据实时监控和响应系统以便动态调整信号和路面状况。
在提出以上建议的同时,智能体还会分析各方案的可行性和潜在效果,利用模拟技术演练不同的优化策略,评估其对交通流的影响。例如,智能体可以模拟某一时间段内,采用不同的信号配时策略对交通流畅度的影响,为决策者提供更有数据支撑的建议。
例如,假设一个城市的主要交叉口在高峰时段的平均通行能力为300辆每小时,流量预测显示在某日高峰期间流量将达到450辆每小时。通过对比现有交通状况与预测流量,智能体生成的优化建议可能包括调整该交叉口的信号周期,结合交通流量实时监控,进行灵活的配时调整,以实现更高的通行能力。
最后,基于生成的建议,智能体将形成一份详细的优化报告,包括推荐的策略、实施步骤、预期效果和风险评估。这不仅为决策者提供了清晰的行动蓝图,还能通过多次迭代和反馈机制,不断完善和调整路网优化策略,以适应动态变化的交通状况。
3.3 执行层智能体
执行层智能体是AI公路智能体的核心组成部分之一,其主要负责将高层决策变为具体的行动并实现实时反馈。通过严密的算法设计和强大的数据处理能力,执行层智能体能够确保在各种复杂的交通环境中,迅速、有效地执行指令,保持车辆的行驶安全与高效。
首先,执行层智能体将接收来自决策层的指令。决策层会基于环境感知的信息,如道路状况、交通信号、行人和其他车辆的动态等,生成具体的行驶策略和操作指令。这些指令通常包括加速、减速、转向、变道、停车等基本动作。执行层智能体需要具备快速解析和执行这些指令的能力。
执行层智能体的另一个重要功能是实时环境感知与反应。通过车辆搭载的传感器系统,如激光雷达(LiDAR)、摄像头、雷达、超声波传感器等,智能体能够实时收集周围环境的各种信息。这些信息不仅包括路况和交通情况,还包括障碍物、行人及其他车辆的速度和方向。
为了实现高效的决策与反应,执行层智能体需要具备以下关键功能模块:
-
动作执行模块:该模块负责执行来自决策层的具体控制指令。它需要能够灵活地控制车辆的加速、刹车和转向,以确保车辆按照预定策略行驶。
-
状态监测与反馈模块:这一模块实时监测车辆运作状态,比如当前速度、加速度、方向等,并将这些数据反馈给决策层,以便进行动态调整。
-
碰撞避免与安全性模块:智能体必须有能力识别潜在的碰撞危险,并采取相应措施以避免事故。这个模块通过分析周围环境信息,及时调整行驶策略,确保车辆安全行驶。
-
通讯交互模块:为适应更复杂的交通场景,执行层智能体需要与其他车辆和交通基础设施实现实时通讯。通过车联网技术,智能体能够获取其他车辆的状态信息及路况警告,从而优化行驶策略。
表1:执行层智能体的关键功能模块
| 模块名称 | 功能描述 |
|---|---|
| 动作执行模块 | 执行加速、减速、转向等控制指令 |
| 状态监测与反馈模块 | 实时监控车辆状态,反馈给决策层 |
| 碰撞避免模块 | 识别碰撞风险并调整行驶策略 |
| 通讯交互模块 | 与其他车辆及交通基础设施进行通信 |
在构建执行层智能体时,还需要考虑系统的冗余与容错机制,以确保在出现传感器故障时,智能体依然能够维持基本功能。此外,执行层智能体还需进行持续的学习和优化,以适应不断变化的交通环境和用户需求。
执行层智能体的成功实施将直接影响到整个AI公路智能体的性能,涉及的各个模块之间需形成高效的配合与协作,从而实现智能驾驶的最终目标,包括安全、节能与舒适。通过深入的设计与调试,执行层智能体将成为智能交通体系中不可或缺的核心力量。
3.3.1 信号灯自适应控制
信号灯自适应控制是提升交通流效率、减少交通拥堵的重要技术之一。随着城市交通的不断发展,传统的信号灯控制方式已无法满足日益变化的交通需求。信号灯自适应控制通过实时收集交通数据,结合人工智能技术,对信号灯的配时进行智能调整,以适应不断变化的交通状况。
本模块主要实现以下功能:
-
实时监测交通流量:通过在交通路口安装高性能摄像头、传感器等设备,实时采集道路上的车辆、行人和非机动参与者的流量信息。这些数据将为信号灯控制策略的调整提供基础。
-
交通数据分析:利用大数据分析和人工智能算法,对收集到的交通流量数据进行深入分析。通过机器学习技术,模型能够识别出交通高峰期、流量变化规律以及特殊情况下的交通需求。
-
信号灯配时优化:根据分析结果,实施智能算法来计算信号灯的时长、变换和循环周期。该算法可以根据当前流量和历史数据实时调整信号灯配时,从而优化交通流动。
-
车流优先策略:在特定情况下实现优先通行策略,例如应急车辆、公共交通的优先通过,通过对信号灯的交替控制,提升这些车辆的通行效率,减少其在路口的等待时间。
-
反馈与学习机制:系统将不断监测信号灯控制效果,结合实际交通情况进行反馈,调整和优化控制策略。通过机器学习技术,系统可以逐步更新和完善自身的信号控制策略,以实现长效智能化管理。
采用信号灯自适应控制技术,不仅提高了道路通行效率,还有助于减少交通事故发生率,为城市交通的可持续发展提供了强有力的技术支持。在实际应用中,还需要考虑诸如环境因素、特殊事件响应等各种因素,以确保系统的全面性和灵活性。在此过程中,信号灯自适应控制系统也能够与城市智能交通管理系统实现无缝对接,形成更加高效的城市交通生态。
通过上述核心功能的实现,信号灯自适应控制能够根据实时交通情况灵活应对,从而有效促进交通流畅,优化城市交通管理。这项技术的成功应用,离不开先进的传感器技术、数据分析与处理能力以及强大的计算算法的支撑。
3.3.2 可变信息标志管理
在执行层智能体的可变信息标志管理中,主要关注于如何动态管理和实时更新路面信息标志,以确保道路使用者能够获取最新的安全和导航信息。此模块的核心目标是提高道路安全性和通行效率,同时降低事故风险。
可变信息标志主要包括电子显示屏、交通信号灯、指示标志等。这些标志可以根据交通流量、天气情况、事件管理、施工等各种因素,自动或手动进行调整。为了有效管理这些信息标志,我们需要建立一套系统的管理流程,包括信息收集、处理、传递和展示。
首先,信息收集模块将实时获取路网和交通状态的数据,可以从多个数据源获取信息,这些信息可以包括:
- 交通流量监测(传感器、摄像头等)
- 天气信息(气象站、在线天气服务)
- 紧急事件(事故报告系统、执法记录)
- 施工信息(施工管理系统)
其次,信息处理环节将对收集到的数据进行分析。使用人工智能算法,系统可以判断当前的交通状况,并基于历史数据进行预测。这一分析不仅包括交通流量的变化趋势,还考虑到地区特定的交通行为模式及其对路标的影响。
一旦完成数据分析,接下来是信息传递阶段。通过与路侧设备(如可变信息标志、信号控制器等)的连接,智能体可以推送实时更新的状态信息。这些更新可以是:
- 交通拥堵提示
- 限速信息
- 路面施工公告
- 紧急路线通知
信息展示环节则是将处理结果通过可变信息标志传递给道路使用者。这些信息标志将以直观的方式,在合适的时间和地点展示出最新信息,以便于驾驶人理解和遵守。有效的展示形式包括:
- 动态滚动文本显示
- 图形化符号展示
- 彩色闪烁信号
为了确保该管理机制的有效性,我们需要一系列指标来评估可变信息标志的管理效果,包括:
- 信息更新的时效性
- 驾驶员对信息的理解和反应时间
- 交通流量的变化情况
- 交通事故发生率的变化
通过不断地反馈和调整,执行层智能体得以持续优化可变信息标志的管理策略,以适应动态路况的变化。同时,为确保整个系统的可靠性和稳定性,针对可变信息标志的维护和检查机制也应定期进行更新和优化。
上述流程图展示了可变信息标志管理的循环过程,使得每一个模块都能相互反馈并有效地更新下一步的工作。通过这种管理体系,执行层智能体能够更灵活地应对复杂的交通环境,提高道路的智能化水平和交通参与者的安全体验。
3.3.3 收费站智能调度
在现代交通管理系统中,收费站的智能调度是提高通行效率和用户满意度的重要环节。通过对收费站进行智能调度,可以有效减少拥堵现象,提高车辆通行的流畅度,同时优化收费资源的配置,降低运营成本。收费站智能调度的核心在于实时数据的获取与处理、调度算法的设计以及决策支持系统的建立。
收费站智能调度系统需整合多个数据源,包括车辆到达时间、排队长度、通行速度、收费员状态、设备运行状况等信息。这些数据通过传感器、视频监控、GPS、以及收集移动应用端的数据进行实时更新。数据的实时性和准确性是智能调度系统正常运行的关键。
基于实时数据,调度系统需要应用智能算法,以最优化地配置收费资源。以下是收费站智能调度所需考虑的几个主要因素:
-
车辆流量预测:利用历史数据和实时数据分析,预测短期内的车辆流量,包括高峰期和低谷期。
-
收费通道分配:根据实时流量情况,动态调整各个收费通道的开放和关闭,确保车辆得到快速通行。
-
人员调度:合理安排收费员的工作班次和位置安排,以应对不同时段的车辆流量变化。
-
异常处理:在出现突发事件(如交通事故、设备故障等)时,系统能够迅速反应,重新调整收费通道和人员配置,确保交通的持续顺畅。
为了实现以上目标,系统可采用多种调度策略,例如:
-
优先级调度:依照车辆类型和通行需求设置不同的通道优先级,优先处理高价值或急需通行的车辆。
-
自适应调度:根据实时监测数据,自动学习调度模式,优化车辆流动。
-
预测性调度:利用机器学习对数据进行分析,提升系统对未来流量的预测准确度,主动做好资源预留。
实施这些策略的同时,可以将调度成果通过可视化界面展现给运营管理人员,使其能够做出快速决策。以下是收费站调度系统的基本流程示意图:
为了评估调度效果,可以实时记录通行时间、车辆等待时间、收费员工作效率等关键指标,通过数据分析工具生成报表,以指导后续的改进措施。
通过以上设计和实施,收费站智能调度系统可以显著提升运营效率,改善用户体验,同时为未来的交通管理提供数据支持与决策参考。
4. 应用场景详细设计
在AI公路智能体设计的应用方案中,"应用场景详细设计"章节至关重要,因为它直接影响到智能体的功能实现和应用效果。以下将从不同的应用场景进行详细探讨,包括智慧交通管理、智能辅助驾驶、道路安全监测、以及公共交通优化等方面。
在智慧交通管理领域,AI公路智能体可以通过实时数据采集和分析,优化交通信号灯控制,缓解交通拥堵。智能体应能够与交通摄像头、传感器及车辆进行信息交互,实时了解道路状况,并根据流量动态调整信号灯的配时方案。通过历史数据和机器学习算法,智能体还可以预测未来交通高峰时段,从而提前采取措施,如引导车辆选择替代路线,降低某一时段的交通压力。
为了更直观地展示智慧交通管理的应用,以下是一个假设的流量预测模型的简要设计:
| 时间段 | 预测流量 (辆/小时) | 当前流量 (辆/小时) | 调整策略 |
|---|---|---|---|
| 8:00 | 1200 | 1000 | 延长绿灯时长 |
| 12:00 | 900 | 1200 | 调整信号配时 |
| 17:00 | 1500 | 1300 | 开放替代车道 |
在智能辅助驾驶方面,AI公路智能体可以为驾驶员提供导航辅助、交通标志识别、障碍物探测等功能。该系统应集成ADAS(高级驾驶辅助系统)技术,包括自适应巡航控制、车道保持辅助以及自动停车等。通过不断调整算法,智能体可以在复杂交通环境中保证乘员的安全和舒适。
以下是智能辅助驾驶功能模块的设计概述:
- 车辆状态监测:实时监控车速、位置、转角等数据。
- 环境感知模块:利用激光雷达、摄像头等传感器感知周围环境。
- 驾驶决策模块:基于环境数据和车辆状态进行动态决策。
- 反馈机制:通过声音和视觉信号反馈驾驶员信息。
在道路安全监测方面,AI公路智能体能够实时监控道路条件和交通事故,通过数据分析和预警系统及时发出警报,以降低事故发生率。该系统可以借助无人机、地面传感器和摄像头对大型路段进行全覆盖监测,检测路面状况、湿滑情况或其他安全隐患,并将信息推送给交通管理部门和驾驶员。
针对道路安全监测,以下是一个风险评估指标表:
| 风险因素 | 监测方式 | 风险等级 | 提前预警时间 |
|---|---|---|---|
| 路面湿滑 | 地面传感器 | 高 | 30分钟 |
| 交通事故 | 摄像头监控 | 高 | 立即 |
| 光照不足 | 照明传感器 | 中 | 15分钟 |
| 施工区域 | 无人机巡视 | 中 | 20分钟 |
在公共交通优化方面,AI公路智能体可以通过分析乘客流量数据和路况信息,实现动态调度和优化线路设计。该系统能够智能预测高峰时段的乘客需求,并根据实际情况调整公共交通服务频次,有效降低拥堵和提高服务质量。
以下为公共交通优化的关键功能点:
- 实时乘客流量分析:通过传感器和数据分析预测乘客需求。
- 动态调度系统:根据需求动态调整车辆的发车频率。
- 路线优化建议:依据历史数据和实时交通状况优化公交线路。
通过以上三个主要应用场景的详细设计,AI公路智能体在未来的交通系统中可以发挥重要作用,提升交通效率,保障行车安全,全面提升出行体验。
4.1 交通管理应用场景
在交通管理领域,AI公路智能体的应用场景非常广泛,从实时交通监控到交通流量预测,均可以通过智能体的高效处理能力进行优化。首先,AI公路智能体能够实现对交通流况的实时监测与分析,通过整合来自不同传感器(如摄像头、雷达等)的数据,对交通状况进行全面的评估。这不仅可以减少交通事故的发生几率,还能为城市交通管理部门提供决策支持。
AI公路智能体还可以在高峰时段、节假日等特殊时段,通过数据分析与预测,合理调配交通信号控制系统,以优化通行效率。这些智能体能够学习不同时段的交通模式,从中提炼出规律,实现动态信号控制,有效缓解交通拥堵。
在事故管理方面,AI公路智能体的作用不容小觑。一旦发生交通事故,智能体可以迅速评估事故现场的情况,并立即通知相关部门进行处理。通过分析事故发生的原因,智能体还能为未来的交通管理策略提供改进建议,从而提升整体安全性。
数据驱动的决策支持是AI公路智能体在交通管理中的核心价值。通过对历史数据和实时数据的深入分析,智能体不仅能达成现状的判断,还能预测未来的交通流量变化。这种预测能力可以用于优化公共交通系统的调度安排,减少乘客的等待时间,并提高整体出行效率。
在智能交通系统的构建中,使用AI公路智能体进行交通数据的收集与分析将极大地推动智能交通的发展。智能体可以在短时间内分析海量数据,提供有价值的见解和建议。例如,以下是一些主要的应用功能:
- 实时交通流量监测
- 预测交通拥堵
- 交通信号优化
- 事故检测与处理
- 交通政策效果评估
- 公共交通调度优化
这些功能通过相互配合,提升了交通管理的智能化水平,能够有效解决当前城市交通中存在的问题。在未来,随着技术的不断进步和数据的进一步整合,AI公路智能体将发挥更加重要的作用,推动智慧城市交通管理的创新与发展。
通过上述设计,AI公路智能体能够实现高效的交通管理,提升城市交通的安全性、流动性与可持续性,构建更加智能化的交通体系。
4.1.1 实时交通流量监测与分析
在现代城市交通管理中,实时交通流量监测与分析是提升交通效率和安全的重要手段。通过智能化的交通系统,能够精确获取道路上车辆的流量、速度及其他相关数据,从而为交通管理决策提供有力支持。AI智能体能够处理海量数据和复杂算法,使得交通流量监测和分析实时性、智能化、自动化取得突破性进展。
首先,实时交通流量监测依托众多数据源,包括但不限于交通摄像头、传感器、无人机和GPS数据等。这些数据通过数据采集系统进行实时获取,AI智能体将运用计算机视觉及深度学习等技术进行数据分析,识别出每条道路的车流量,汽车类型以及流动速度等信息。这一过程能够显著提高数据采集的准确性和效率,从而确保管理部门对交通情况有更为全面和实时的理解。
其次,分析过程中,AI智能体将会应用流量预测模型,对未来的交通流量进行预测和分析。例如,可以利用历史交通数据、时间周期、天气条件等因素,来建模预测未来某一时段的交通流量趋势。这样的分析不仅能帮助管理者做出及时的交通信号调整,还可以为交通拥堵管理和突发事件应对提供决策依据。
为了更加直观地呈现这部分的分析结果,可以根据实时监测数据生成流量热力图。热力图能够清晰地反映出各个区域的交通流量,便于针对性地进行交通管理和资源调配。
实时监测与分析流程简图如下所示:
以下为方案原文截图










955

被折叠的 条评论
为什么被折叠?



