1. 引言
在当今快速发展的城市环境中,无人机配送作为一种新兴的物流解决方案,正逐渐成为提高城市配送效率的重要手段。由于城市人口密集、交通拥堵及消费者对即时配送服务需求的不断增长,传统的配送方式已难以满足市场的需求。无人机配送能够通过空中飞行的方式,绕过地面交通拥堵问题,大幅度缩短配送时间。同时,随着技术的进步,无人机的运载能力和续航能力都在不断提高,使得众多城市的配送需求能够得到有效满足。
为了实现无人机配送的优化运营,各城市需要建立完善的城市无人机即时配送网络。这一网络不仅包括无人机本身的调度和管理,还涉及到配送路线的规划、货物管理、监控系统以及与地面运输的协同配合。根据数据统计,90%以上的城市配送需求集中在一定的城市核心区域,这就为无人机配送网络的规划提供了良好的基础。
在设计无人机即时配送网络时,需考虑以下几个方面:
-
配送需求分析:评估不同区域、不同时间段的配送需求,分析最需要无人机支持的高峰时段和高需求区域。
-
规划无人机航线:结合城市的空域管理规定,合理规划无人机的飞行路径,确保安全高效。同时,考虑天气因素、飞行高度等对配送效率的影响。
-
节点设置:确定密集的配送节点,如社区、写字楼、商超等场所,作为无人机的起点和终点。
-
技术设施:配置智能调度系统,实时监控无人机的运行状态,确保配送任务的高效完成。
-
法规遵循:建立与当地政府的合作模式,确保无人机的飞行及配送符合相关法规,解决飞行许可证、隐私保护等问题。
-
用户体验:设计用户友好的订单系统,提供便捷的下单方式、实时配送信息反馈,提升用户满意度。
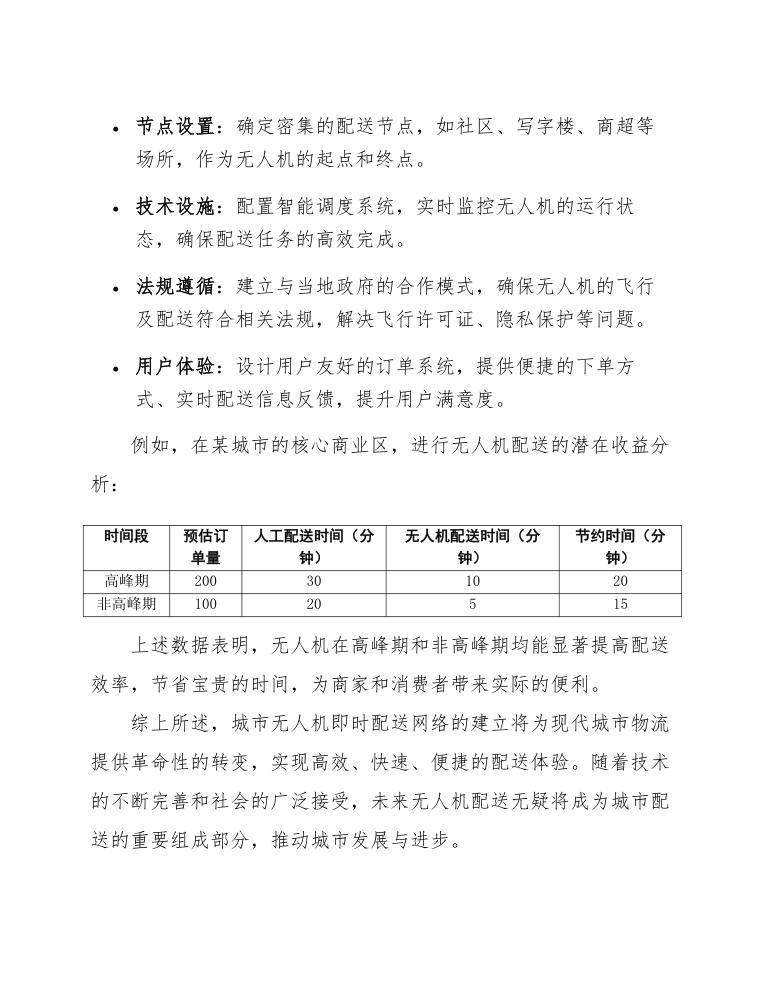
例如,在某城市的核心商业区,进行无人机配送的潜在收益分析:
| 时间段 | 预估订单量 | 人工配送时间(分钟) | 无人机配送时间(分钟) | 节约时间(分钟) |
|---|---|---|---|---|
| 高峰期 | 200 | 30 | 10 | 20 |
| 非高峰期 | 100 | 20 | 5 | 15 |
上述数据表明,无人机在高峰期和非高峰期均能显著提高配送效率,节省宝贵的时间,为商家和消费者带来实际的便利。
综上所述,城市无人机即时配送网络的建立将为现代城市物流提供革命性的转变,实现高效、快速、便捷的配送体验。随着技术的不断完善和社会的广泛接受,未来无人机配送无疑将成为城市配送的重要组成部分,推动城市发展与进步。
1.1 无人机配送的背景
在全球化和数字化迅速发展的背景下,城市物流行业正面临着前所未有的挑战与机遇。传统的配送模式往往受到交通拥堵、运输成本、时间效率等多重因素的制约,而无人机配送作为一种新兴的物流解决方案,逐渐引起了行业内外的广泛关注。随着科技的不断进步,无人机技术的成熟,使得货物运输方式正在发生根本性的变革。
无人机配送的兴起离不开多个因素的推动。首先,电商和O2O(线上到线下)模式的快速发展使得对配送效率的需求日益增长。消费者期望在更短的时间内收到订单,尤其是在当日达和小时达的场景中,无人机配送展现出了极高的潜力。根据某调研机构的数据显示,预计到2025年,无人机配送市场规模将达到XX亿美元,其中城市配送占据了重要比例。
其次,城市化进程加速,城市人口密度逐年增加,传统交通模式面临过载压力,导致配送效率低下。在这种情况下,无人机凭借其飞行能力,可以有效规避地面交通问题,实现快速、灵活的货物运输。例如,在高密度城市或交通受限区域,无人机能够实现直接的点对点配送,大幅减少配送时间。
此外,政策环境的变化也为无人机配送的发展提供了支持。一些国家和地区的政府已经开始出台相关法规,鼓励无人机在城市环境中的应用。无论是测试飞行的豁免、空域管理的优化,还是物流企业与监管部门的合作,无人机配送的落地实施正在逐渐迈出重要一步。根据某些地方政府的示范项目,已成功实现了无人机在城市环境中的常态化运营。
无人机配送的优势体现在多方面:
- 速度快:无人机能够在空中直接飞行,避免了地面交通的干扰,从而实现更短的配送时间。
- 成本低:无人机的运营成本相对传统配送方式更低,尤其是在短途配送时,可有效减少人工和燃料费用。
- 灵活性强:无人机能够在复杂环境中作业,尤其适合于偏远或交通不便地区的商品配送。
- 环境友好:无人机在运行时使用电力,减少了碳排放,有助于推动可持续发展。
无人机配送的发展过程中,也面临着一些挑战,例如飞行安全、监管政策、技术稳定性等。但随着相关技术的不断进步与监管体系的完善,这些问题正逐步得到解决。综上所述,无人机配送作为一种新兴的物流解决方案,不仅能够解决当前城市配送中存在的问题,也为未来的城市物流网络改造提供了切实的支持。
1.2 无人机配送的应用前景
随着城市化进程加速,商业模式不断创新,城市无人机即时配送作为新兴的配送解决方案,展现出广阔的应用前景。根据市场研究机构的预测,未来几年内,无人机配送市场将呈现爆炸式增长。预计到2025年,全球无人机配送市场规模将达到百亿美元级别,并且年均增长率将超过25%。这种趋势主要得益于多种因素的共同作用,包括技术的成熟、物流成本的降低以及消费者对高效服务的需求日益提高。
无人机配送具有许多独特的优势,尤其是在城市环境中的应用。首先,无人机可以在空中直接飞行,绕过地面交通拥堵,显著提高配送效率。比如,在城市中心区域,快递人员可能面临严重的交通堵塞,而无人机配送能够在几分钟内完成原本需要几十分钟甚至更长时间的配送任务。
其次,无人机配备先进的导航和避障系统,能够精准规划飞行路径和配送点。根据某些数据显示,采用无人机进行配送的成功率高达98%以上,极大地提高了配送的可靠性。
此外,无人机配送的适用场景非常广泛。以下是一些主要应用领域:
-
快递行业:无人机可以用于运送小型包裹,满足电商和个体用户对快速配送的需求。
-
医疗配送:在紧急情况下,无人机能够迅速运输药品、疫苗或血液样本,提升医疗服务的响应速度。
-
食品配送:无人机可用于快捷递送餐饮外卖,满足消费者对便捷、快速餐饮服务的需求。
为了进一步提升无人机配送的服务效率和市场接受度,以下几点是需要重点关注和实现的目标:
-
完善法规政策:应当制定相关法律法规,为无人机的飞行和配送创建安全、高效的环境。
-
提升技术能力:持续优化无人驾驶技术、导航系统和电池续航能力,以支持更大范围、更加复杂的配送任务。
-
建设基础设施:在城市中设立专门的无人机路径和配送站点,保证配送的顺畅性和安全性。
-
加强公众教育与宣传:通过系列推广活动,增强公众对无人机配送服务的接受度和信任感。
未来,无人机配送将在环保、经济和社会效益等方面贡献力量,充分体现高新技术在传统物流行业转型升级中的核心价值。随着技术的成熟和配套政策的完善,无人机配送一定会成为现代城市物流的重要组成部分,彻底改变人们的生活方式和商业运作模式。
1.3 本文的目的与结构
在现代城市迅速发展的背景下,城市物流配送面临着前所未有的挑战,包括交通拥堵、配送时效性不足以及环境污染等问题。因此,本文旨在探讨一种切实可行的城市无人机即时配送网络运营方案,以提升城市配送的效率和可持续性。特别是在城市核心区域,传统的地面配送方式已难以满足快速增长的消费需求,无人机配送利用其灵活性和高效性,成为解决这一问题的重要手段。
为实现这一目标,本文将首先分析当前城市物流配送的现状与问题,探讨无人机在配送领域的应用潜力。接下来,提出构建无人机即时配送网络的总体框架,包括资金来源、技术选型、配送路径规划、网点布局等关键要素。在此基础上,制定具体的运营模式与管理策略,确保无人机配送的经济性与可行性。
在结构上,本文将分为以下几个主要部分:
-
第一部分将回顾无人机技术及其在物流配送中的应用现状,以便为后续的方案制定提供理论基础和背景知识。
-
第二部分将详细探讨无人机即时配送网络的运营模式,包括配送网络的组成、协同调度的机制、以及与传统配送方式的融合。
-
第三部分将针对具体实施步骤,制定一套全面的运营方案,包括市场分析、成本评估、风险控制以及政策法规的适应性评价。
-
最后,本文将通过案例研究,验证所提出方案的实际可行性与效益,为城市无人机即时配送的推广奠定基础。
综合来看,本文的主要目的在于为城市无人机即时配送提供一套切实可行的运营方案,以应对日益严峻的配送挑战,并推动城市物流的数字化转型和可持续发展。通过上述结构化的分析与设计,期望能够为政策制定者、企业决策者及学术研究者提供有价值的参考与启示。
2. 市场需求分析
在城市化进程加速和电子商务蓬勃发展的背景下,城市无人机即时配送逐渐成为一种新兴的物流解决方案。随着消费者对快速配送服务的需求不断上升,传统的配送方式逐渐难以满足市场的需求。这一转变促使了无人机配送市场的迅猛发展,尤其是在城市内部,短途配送的效率和便捷性愈加受到关注。
首先,分析市场需求的关键在于了解目标客户群的特点。当前,城市居民的生活节奏明显加快,尤其是年轻群体对高效率的服务有着较高的期望。根据最新的市场调研数据,约70%的消费者希望能在30分钟内收到网上购买的商品,尤其是食品、日用消费品和药品等类别。
根据某市场研究机构的调查数据显示:
- 95%的用户表示,快速配送服务会影响他们的购买决策。
- 80%的用户愿意为更快的配送支付额外费用。
- 近60%的用户对无人机配送的安全性和可靠性表示高度关注。
技术进步和政策支持也是推动市场需求增长的重要因素。随着无人机技术的不断成熟,运输能力和负载能力的提升,使得无人机在城市配送中的应用愈发可行。同时,国家和地方政府针对无人机配送的政策逐渐放宽,为无人机的运营提供了良好的政策环境。例如,部分城市已经开始试点无人机配送服务,并鼓励企业参与相关项目。
在这种情况下,市场需求可以从以下几个方面进行具体分析:
-
高频次的小额商品配送:城市居民的日常消费多为小额商品,适合采用无人机快速配送模式,预计未来小额商品配送订单量将呈现显著增长。
-
时效性要求:对于新鲜食品和紧急药品,消费者对时效的要求极高。结合无人机的快速投递特性,这类需求极具市场潜力。
-
便捷性与经济性:无人机能够减少人力配送成本,同时也提高了配送的灵活性。在城市中,交通拥堵是一个普遍问题,无人机可以在空中飞行,避免拥堵,从而提高配送效率。
-
个性化服务需求:随着电商发展,消费者越来越倾向于个性化的配送服务,无人机配送能够通过App即时响应客户需求,为消费者提供更多的选择和便利。
为了有效捕捉这些市场需求,企业应当针对特定的客户群体制定个性化的运营方案,例如:
-
设计专门针对年轻群体的优惠活动,通过社交媒体及电商平台推广无人机配送的便捷性和时效性。
-
开展试点项目,收集来自用户的反馈,持续优化配送体验。
-
对于特定产品类别(如生鲜食品和药品),加强与本地商家的合作,形成稳定的配送生态链,以提高配送效率。
综合上述分析,城市无人机即时配送市场正处于快速发展的阶段,企业需顺应市场变化,通过创新和服务提升,满足消费者日益增长的配送需求,实现商业价值。
2.1 城市快速配送需求
在现代城市中,随着人们生活方式的变化和消费需求的升级,城市快速配送的需求日益增长。这一需求主要来源于互联网购物、外卖服务和同城速递等多个方面。
首先,电子商务的快速发展极大地推动了城市快速配送的需求。根据市场研究机构的统计,2023年中国电子商务市场交易规模达到45万亿元,其中同城配送服务占据了重要份额,约占10%。这意味着在便利性和时效性的驱动下,消费者对快速配送的期望不断提升,急需能够在短时间内将商品送达目的地的服务。
其次,食品外卖市场也在迅速扩张,特别是在一线和新一线城市。根据2023年相关数据显示,外卖市场年复合增长率已超过25%。消费者对快速、可靠的外卖配送服务迫切需求,使得城市快速配送成为新的市场增长点。此外,在疫情期间,消费者习惯了便捷的无接触配送,这种习惯在后疫情时代依然保持。
再者,随着城市人口的增多,对生活便利性的追求使得各类零售商、超市和便利店纷纷推出快速配送服务。许多商家开始与第三方配送平台合作,以满足顾客在短时间内获得所需商品的需求。根据2023年的一项市场调研,65%的消费者表示在过去一个月内使用过快速配送服务,这一比例呈现出逐年上升的趋势。
此外,快速配送的时间窗口也在不断缩短。消费者希望能够在一小时内收到购物商品,甚至更短的时间。这推动了无人机配送的探索和使用,以提高配送效率和降低人力成本。无人机配送的加速发展为城市快速配送提供了新的解决方案。
总结来看,城市快速配送的需求呈现出以下几个明显特点:
- 消费者对配送时效性的高要求,尤其是希望在一小时内收到商品。
- 随着电商和外卖市场的增长,快速配送成为消费的常态。
- 各类零售商和服务提供商对快速配送的重视,提高了市场竞争。
这一趋势为城市无人机即时配送网络的运营提供了广阔的市场空间和可行性,因此,构建高效、智能化的无人机配送网络将是未来城市物流发展的重要方向。
2.2 电商及本地配送的增长
随着互联网的迅猛发展,电商行业已经成为全球经济的重要组成部分,特别是在城市地区,电商交易额呈现出爆发式增长。这一趋势不仅推动了线上购物的普及,还为本地配送服务带来了巨大的市场机遇。以方便快捷为目标的即时配送服务成为消费者的首选,尤其是在快节奏的城市生活中,电商及本地配送的增长为无人机物流网络运营提供了良好的市场基础。
根据统计机构的数据,2022年全球电商交易额达到了4.9万亿美元,预计到2025年将超越6.5万亿美元,年均增长率超过10%。在中国,电商的渗透率已经超过了30%,并且呈现逐年上升趋势。本地配送作为电商平台服务的重要组成部分,与电商增长紧密相关。消费者日益增长的即时性需求推动了本地配送服务的需求,在大城市中,24小时内送达或更短时间送达已成为消费者的基本期待。
电商及本地配送的增长主要表现在以下几个方面:
-
消费者需求多样化:现代消费者不仅关注商品的价格和质量,更加重视配送速度和配送体验。特别是在食品、日用商品等类别,消费者对“及时达”的需求不断增加。
-
生活方式的改变:疫情后,越来越多的消费者习惯了线上购物和无接触配送模式,这种改变助推了本地配送市场的进一步扩展。
-
技术发展催化:随着物流技术的日益进步,包括数据分析、人工智能和无人机技术的发展,为即时配送提供了更高效的解决方案,吸引了众多电商平台布局。
-
竞争格局的变化:传统零售商与新兴电商的竞争,使得本地配送的时效性成为吸引消费者的关键因素,促使各方加速布局即时配送服务。
在本文所探讨的城市无人机即时配送网络中,无人机作为配送工具,可以利用其高速、高效率的特点,帮助电商平台进一步提升服务质量和客户满意度。
根据某电商平台的一项调查,消费者对于使用无人机进行配送的意愿不断上升,其中使用无人机配送的认可度约为70%。同时,数据显示,在某些城市,无人机的配送速度相比于传统配送方式平均缩短了50%以上,大大提升了市场的响应能力。
无人机即时配送网络可针对以下市场结构进行设计和部署:
| 市场领域 | 主要特色 | 潜在需求 |
|---|---|---|
| 食品配送 | 保持新鲜、快速送达 | 增长潜力大 |
| 生活用品 | 小件商品高频次需求,强调小规模零散配送 | 需求稳定 |
| 医疗健康 | 紧急药品、医疗器械的快速配送 | 需求高峰多 |
| 电商促销 | 高峰期折扣商品,需快速响应 | 短期需求激增 |
综上所述,电商及本地配送的增长为城市无人机即时配送网络的运营提供了坚实的需求基础,针对消费者需求的多样化和市场竞争的加剧,无人机即时配送将发挥其独特的优势,以推动未来物流配送的变革。
2.3 消费者对配送时效与便捷性的期望
在城市无人机即时配送网络中,消费者对配送时效与便捷性的期望是推动服务改进的核心因素。在现代社会,快速生活节奏使得消费者对配送服务的需求日益增加,特别是在城市化程度逐渐加深的背景下。根据相关市场调研数据显示,近70%的消费者希望在下单后30分钟内收到货物,因此,确保配送的高效性和时效性成为提升用户满意度的关键。
消费者对配送时效的具体期望表现为以下几个方面:
-
快速配送:消费者普遍期望即时配送服务能够在30分钟内完成,尤其是在高峰时段和繁忙的城市环境中,以满足其对生活、工作的高效率需求。
-
精准配送时间:除了速度,消费者也希望能够准确预知配送时间。无人机配送需提供实时的配送时间预估,并在出发后及时更新,使消费者能够安排自己的时间。
-
便捷的下单流程:便捷性不仅体现在配送的速度上,也体现在消费者能够轻松下单的流程中。无论是通过手机应用还是其他在线平台,用户需要用最少的步骤完成下单。同时,支持多种支付方式也极大提升了下单的便捷性。
-
一体化服务体验:消费者希望享有完整的一体化服务,从下单到收货的每一步,都应有清晰的流程和沟通。例如,订单确认、配送路径追踪、收货确认等环节都需要无缝连接,提高用户体验。
为满足消费者的期望,实施无人机配送服务时需注意以下几个方面:
-
技术基础设施建设:构建高效的无人机配送网络,确保覆盖城市的各个区域,尤其是高人口密度地区。
-
智能调度系统:通过算法优化和大数据分析,合理安排无人机的起降和配送,缩短配送时间。
-
用户反馈机制:建立用户反馈渠道,了解用户对时效和便捷性的真实感受,持续优化配送流程。
-
信息透明化:提供实时的配送状态更新,包括无人机的当前位置和预计到达时间,增加消费者的信任感。
根据调查数据,约85%的受访者表示,能够看到自己的订单状态对他们选择配送服务的品牌影响很大。因此,在无人机配送服务中,信息透明度是不可或缺的。
综上所述,为了顺应消费者对配送时效与便捷性的期望,城市无人机即时配送网络必须在技术、服务、信息传递等多个层面进行提升与优化,以实现更高效、更便捷的配送体验,最终增强用户的满意度和忠诚度。这不仅能帮助企业提升市场竞争力,也能够推动整个城市物流配送行业向着更加高效和智能化的方向发展。
3. 法规与政策环境
在城市无人机即时配送网络的运营中,法规与政策环境的理解和应对至关重要。当前,各国和地区对于无人机的使用条例不尽相同,因此在制定运营方案时,必须充分了解并符合当地法律法规。
首先,涉及到无人机飞行的基本法律法规一般包括飞行高度限制、飞行区域限制、无人机登记及飞行员资格认证等。许多国家要求无人机在特定高度(例如400英尺以下)进行飞行,且不得在机场附近、人口密集区及其他限制区内飞行。为了合规,运营商需要制定严格的飞行计划,并在飞行前获取必要的许可。
其次,关于隐私保护的法规也需要引起重视。无人机在配送过程中可能会收集到用户的位置信息和其他敏感数据,因此运营商必须遵守个人数据保护法律,如GDPR(通用数据保护条例)等。这要求运营商在设计无人机配送系统时,确保数据采集的合法性,并采取必要的安全措施保护用户数据。
另外,各地政府对于无人机配送的政策支持或限制将直接影响行业的发展。在一些城市,政府可能会推出激励政策,如税收优惠、补贴等,以鼓励无人机配送的发展;而在一些地区,可能因安全、环境或噪音等问题限制无人机的使用。因此,运营商需与当地政府保持密切沟通,争取政策支持,为无人机配送的合规运营创造良好的环境。
为了更好地适应法规与政策环境,无人机配送网络运营商应考虑以下措施:
- 成立专门的合规团队,密切关注相关法规政策的变化,及时更新运营策略。
- 建立与政府监管机构的合作关系,主动参与政策讨论和行业标准的制定。
- 设计并实施全面的培训计划,确保飞行员和操作人员了解并遵循所有相关法规。
- 开展公众沟通与教育活动,提升用户对无人机配送的认知,创造良好的社会接受度。
通过以上措施,运营商不仅能够确保合规运营,还能有效降低因政策环境变化带来的风险,为无人机即时配送网络的推广和发展打下坚实的基础。
3.1 无人机飞行的法律框架
在设计城市无人机即时配送网络的运营方案时,必须深入理解无人机飞行的法律框架,这是确保无人机合法、安全、高效运行的基础。无人机的飞行法律框架主要包括以下几个方面:
首先,各国政府普遍认识到无人机技术的快速发展,纷纷建立相应的法律法规来规范无人机的使用。在中国,无人机的飞行受到《中华人民共和国民用航空法》《低空空域管理条例》《无人驾驶航空器系统飞行管理暂行办法》等法律法规的约束。这些法规为无人机的飞行高度、空域管理、飞行申请等提供了明确的规定。
其次,各地的无人机管理部门通过制定地方性法规和管理办法,细化国家法律框架。例如,一些城市可以根据实际情况设定特定区域的禁飞区和限飞区,以确保城市空域的安全。无人机运营商在开展业务前,需了解和遵守这些地方性法规,以避免法律风险。
飞行操作的许可证也是无人机法律框架的重要组成部分。运营商必须申请适当的飞行许可,特别是在进行商业配送时,需要获得民航局或相应监管机构的审批。飞行员的资格认证同样至关重要,操作无人机的人员需持有合法有效的飞行员执照,并接受过相应的培训,以确保能够安全操控无人机。
除了飞行许可证和操作认证外,无人机在飞行过程中必须遵循特定的飞行规则。这些规则包括但不限于:
- 飞行高度限制:无人机一般不得超过规定高度(如120米),具体要求视地区而定。
- 目视飞行规则:飞行员在操控无人机时,必须保持目视飞行,确保随时监控无人机的飞行状态。
- 禁飞区域:如机场附近、人口密集区、重要公共设施上空要设定禁飞区域,严格遵循相关规定。
- 数据隐私保护:无人机在执行任务时,须遵循个人隐私保护法律,避免无意间拍摄到个人隐私或机密信息。
城市无人机即时配送网络的顺利运营不仅需要遵循上述法律法规,还需要建立完善的合规体系。运营商可通过以下措施来实现合规:
- 定期培训与评估:确保所有飞行员和操作人员熟悉相关法律法规及安全操作流程。
- 建立合规监控机制: 定期审核无人机的飞行记录,确保每一次飞行均按照规定执行,并做好数据备案。
- 加强与监管机构的沟通:定期与当地民航局及相关部门保持联系,获取最新政策动态和技术标准,从而适时调整运营策略。
最后,随着无人机技术的不断发展和应用场景的拓展,全球多个国家和地区也在积极推出新的无人机监管政策。各个城市需关注立法动态,适时调整运营策略,以便能够灵活应对法规变化,为城市无人机即时配送服务的可持续性提供合法保障。通过与城市管理部门及相关法律顾问的合作,共同制定适合的无人机运营方案,将有助于提升业务的合规性与安全性,从而实现无人机配送服务的高效运行。
3.2 政府对无人机配送的支持政策
在当前城市无人机即时配送网络的发展中,政府的支持政策扮演了至关重要的角色。随着无人机技术的迅速进步,各级政府逐渐认识到无人机配送在提升物流效率、减少交通拥堵、降低碳排放等方面的巨大潜力,因此制定并实施了一系列专项政策,以促进无人机配送产业的健康发展。
首先,各地政府纷纷出台了优惠政策,鼓励企业进行无人机配送的技术研发和应用。这些政策包括:
-
财税支持:对开展无人机配送业务的企业,给予税收减免或研发补贴,降低企业的运营成本。
-
专项资金:建立无人机配送专项资金,支持企业在无人机硬件、软件及系统集成方面的自主研发。
-
行业标准化:推动无人机配送行业的标准化建设,制定相关技术标准和运营规范,为无人机配送的安全性和高效性提供保障。
同时,政府通过建立无人机配送试点城市,提供丰富的实践经验和数据支持,进一步吸引企业的参与。例如,某市开展无人机配送试点,取得了一系列成功的配送案例,并形成了“一城一策”的具体实施方案。试点城市的成功经验为其他城市提供了可借鉴的范本。因此,政府通过设立试点项目,能够有效推动行业的发展,探索城市无人机配送的最佳实践。
其次,政府的监管政策也在不断优化。为了确保无人机配送的安全、有序运行,各级政府相继修订和完善相关法律法规,包括:
-
明确无人机配送运营的资质要求,确保参与企业具备必要的技术与安全条件。
-
建立无人机飞行的空域管理机制,保障无人机在城市环境中安全飞行。
-
制定规定,要求无人机配送企业定期进行安全培训及设备维护,保障配送过程中的安全性。
此外,为了增强公众对无人机配送的信任,一些地方政府通过组织宣传活动,提高市民对无人机配送的认知,展示其效率与安全性,从而降低公众的疑虑。
表格一:政府对无人机配送的支持政策一览表
| 政策类别 | 具体内容 |
|---|---|
| 财税支持 | 税收减免、研发补贴 |
| 专项资金 | 支持无人机硬件、软件自主研发 |
| 行业标准化 | 制定无人机配送技术标准及运营规范 |
| 试点项目 | 开展无人机配送试点城市,形成成功案例 |
| 监管政策 | 无人机运营资质、空域管理、定期培训与维护政策 |
通过以上政策的有效实施,无人机配送行业得以在合规的环境中迅速成长,促进了城市物流的高效运转。未来,随着法规与政策的不断完善,政府对于无人机配送的支持将会更加深入,助力无人机产业化进程,为建设智慧城市提供新的动力。
3.3 合规运营的重要性
在城市无人机即时配送网络的运营过程中,合规运营至关重要。合规运营不仅有助于减少法律风险,还能够提高公众的信任度,促进市场的健康发展。具体来说,合规运营的重要性体现在以下几个方面:
首先,合规运营有助于确保安全性与可靠性。无人机配送涉及多方利益相关者,包括消费者、配送公司以及社会公众。通过遵循适当的法规和政策,企业能够有效地规避潜在的安全隐患,确保无人机飞行的安全性,防止事故的发生。同时,可靠的配送服务能够增强消费者对无人机配送的信任,从而推动行业的普及。
其次,合规运营可以提升企业的市场竞争力。在一个充满法规与政策的市场环境中,能够合法合规地运营的企业更容易获得政府的支持与资源,这包括财政补贴、税收优惠等。此外,合规运营企业通常也能够更顺利地获取相关许可证或执照,从而减少项目推进的时间和成本。
再次,合规运营有助于构建良好的行业形象。无人机配送作为一种新兴的服务模式,仍然处于相对初期的发展阶段。若未能遵守相关法规,可能会造成行业的不良印象,影响政府和社会对无人机行业的整体信任。反之,合规运营能够树立企业的负责任形象,提高公众对无人机技术的认知度和接受度。
最后,合规运营有助于应对政策变化。随着无人机技术的快速发展,相关法规与政策也在不断地演变。合规运营能够使企业对于政策变化保持敏感,及时调整运营策略,避免因法规滞后而导致的法律风险。企业若能够主动参与政策的制定与反馈,将有助于完善行业规范,为自身创造更有利的发展环境。
综上所述,合规运营对于城市无人机即时配送网络的成功运营具有重要意义。企业在制定运营方案时,必须将合规性纳入重点考量,确保能够在法规与政策的框架内进行高效、可持续的运营。通过建立健全的合规管理体系,企业不仅能够降低运营风险,还能为整个行业的健康发展贡献积极力量。
4. 无人机技术概述
无人机技术在近年来迅速发展,其应用领域不断扩大,尤其是在城市配送领域。无人机的优势在于其灵活性、时间效率和降低人力成本等方面。随着无人机技术的成熟,越来越多的城市开始探索其在物流配送中的应用,形成了城市无人机即时配送网络。
无人机主要由飞行控制系统、动力系统、通信系统和载荷系统组成。这些组成部分的有效协作,使无人机能够具备自主飞行、稳定飞行、负载运输以及实时数据传输等能力。
飞行控制系统是无人机的“大脑”,负责导航、定位、姿态控制等功能。现代无人机常配备 GPS 和惯性测量单元 (IMU),能够实现高精度的定位和飞行控制。
动力系统则是无人机飞行的动力来源,通常采用电动机和锂电池组合。电动机提供强大的推力,锂电池则因其能量密度高、重量轻而广泛使用,能够支持无人机在城市中的高效配送。
通信系统是无人机与地面控制中心的桥梁,通常采用无线电、4G/5G或卫星通信等技术,确保飞行状态和配送信息实时传递。通信系统的稳定性和覆盖范围直接影响到无人机的安全性和配送效率。
载荷系统则指无人机用于运输货物的部分,包括货舱设计、固定装置以及与配送物品相关的传感器等。针对不同的配送需求,载荷系统可进行定制,以保证运输物品的安全和可靠性。
在城市环境中,监管和法律法规的框架限制了无人机的飞行高度和范围。各国也在积极探索无人机的相关法律体系,以确保无人机配送的安全性和合规性。例如,美国的联邦航空管理局 (FAA) 已经开始为商业无人机飞行制定规则,而中国的民用无人机也在快速推动相关法制建设。
无人机运输能力的一个重要指标是有效载荷。一般而言,小型无人机的有效载荷在2-10公斤之间,而中型无人机的有效载荷则可达到20公斤或更多。在城市配送中,合理选择无人机的大小和载荷能力尤为重要,以适应不同的配送需求。
无论是B2C配送还是B2B物流,无人机的运输模式都有其独特优势。针对这些特点,城市无人机即时配送网络可以通过以下几个关键点进行优化和实施:
-
选择适合的小型或中型无人机,实现低成本、高效率的配送。
-
完善城市配送路径规划,确保无人机能够避开障碍物和人流密集区,提高配送安全性。
-
建立基于数据分析的运营平台,实时监控无人机状态,及时调整配送任务。
-
采用多无人机协同工作模式,提高配送网络的效率和灵活性。
-
积极与政府部门合作,争取政策支持和空域飞行许可证,确保运营合规性。
通过以上措施的实施,城市无人机即时配送网络不仅能够提高配送效率,还能够有效降低人力资源的依赖,提升城市居民的生活便利性。在快速发展的城市物流环境中,无人机技术有潜力成为未来配送的重要组成部分。
4.1 无人机类型及特点
无人机,作为近年来技术迅猛发展的交通工具,正在逐步融入到城市物流配送体系中。在这一过程中,不同类型的无人机因其各自独特的特点而适应于不同的配送需求。
首先,无人机可按飞行方式分为固定翼无人机和多旋翼无人机。固定翼无人机通常具有较长的续航能力和较高的飞行速度,适合大范围区域的配送,尤其是在城市外围或偏远地区。而多旋翼无人机则因其优良的机动性和悬停能力,适合在城市密集区域内进行短距离配送。相较于固定翼无人机,多旋翼无人机的起降和航线规划更为灵活,可在不同高度与环境条件下进行操作。
其次,无人机还可以按照载重能力进行分类。例如,轻型无人机、标准级无人机和重型无人机。轻型无人机通常适合配送小型包裹,如文件、快餐等,载重能力通常在0.5至2千克之间。标准级无人机可以承载较大包裹,载重能力在5至20千克之间,适用于一般的电商包裹配送。而重型无人机则适合大宗货物的配送,载重能力超过20千克,典型应用包括某些工业级配送。
同时,不同无人机的飞行范围和续航能力也是选择的重要依据。一般来说,轻型无人机的最大飞行距离在10至20公里之间,而标准级无人机则可达到20至50公里,重型无人机则具备更加优越的续航能力,能覆盖更远的配送区域。
在城市配送的场景中,无人机的设计和配置通常还需考虑部分特定的功能与技术,包括:
-
自动避障功能:确保无人机在飞行过程中的安全,避开建筑物、鸟类等障碍物。
-
货物投递机制:可以根据配送需求选择垂直投递或者水平投递的方式。
-
实时定位与监控:利用GPS、红外成像等技术对无人机进行实时监控,确保配送的透明性与安全性。
在表格中,我们可以总结不同类型无人机的特点:
| 类型 | 载重能力 | 飞行范围 | 续航时间 | 适用场景 |
|---|---|---|---|---|
| 轻型无人机 | 0.5-2 kg | 10-20 km | 20-30 min | 文件、快餐配送 |
| 标准级无人机 | 5-20 kg | 20-50 km | 30-60 min | 电商包裹配送 |
| 重型无人机 | >20 kg | >50 km | 60-120 min | 工业级大宗货物配送 |
通过以上分析,可以看出,在城市无人机即时配送网络中,应根据具体的需求与配货特性,选择合适的无人机类型,以增强配送的效率和可靠性。同时,随着技术的发展和市场需求的变化,无人机的应用将愈加广泛,为城市物流配送体系的创新与发展提供强有力的支持。
4.2 无人机在配送中的优势
无人机技术作为一种新兴的配送方式,具备了众多优势,使其在城市配送领域展现出良好的应用前景。首先,无人机的飞行特性使其能够避开地面交通拥堵,从而显著提高配送效率。在城市中,交通高峰期常常导致传统配送方式延误,而无人机能够直接通过空中路线,迅速到达目的地,极大缩短了配送时间。
其次,成本效益也是无人机配送的一大优势。虽然无人机初期投资较高,但其运营成本相较于传统配送方式更具竞争力。无人机在运行过程中几乎不需要人力资源,减少了人力成本。根据相关研究,使用无人机进行配送的总运营成本降低了约30%至50%。尤其针对短途配送,无人机的效率和成本优势更加明显。
再者,无人机能够实现更广泛的覆盖范围,尤其是在偏远地区或人迹罕至的地方。传统物流系统在这些地区的配送通常面临挑战,而无人机可以有效填补这一空白,为更多用户提供服务。
此外,无人机配送的灵活性也是其不可忽视的优势。无人机能够根据实时需求和交通状况动态调整飞行路径,确保最快的送达。它们可以支持多种配送模式,例如定时配送、即时配送或紧急运输,满足用户多样化的需求。
无人机配送还具有较小的环境影响。相较于燃油配送车辆,无人机多采用电力驱动,能有效降低碳排放,有助于实现可持续发展目标。通过大规模使用无人机进行配送,可以为城市创造更清洁的空气和更环保的配送模式。
最后,伴随着人工智能技术的发展,无人机在智能调度和路径规划方面的应用愈发成熟。通过数据分析,系统能够自动优化配送路线,实时更新配送状态,提高整体效率和资源利用率。
无人机在配送中的优势可以总结为以下几点:
- 避免地面交通拥堵,提高配送速度。
- 降低运营成本,尤其在短途配送方面。
- 扩大配送覆盖范围,服务偏远地区。
- 提高灵活性,支持多种配送模式。
- 减少环境影响,帮助实现可持续发展。
- 运用智能技术,优化调度与路径规划。
结合这些优势,无人机即时配送网络的运营模式不仅切实可行,还将推动城市配送体系的革新与发展。通过充分利用无人机的特点,配送效率可以得到显著提升,从而提升用户满意度,最终实现城市物流的智能化和绿色化。
4.2.1 速度
无人机在配送中的速度优势表现在多个方面,其高效的运输能力能够显著缩短商品从仓库到用户手中的时间。传统配送方式往往依赖于地面交通,这在城市环境中可能受限于交通拥堵、道路施工、天气条件等因素。而无人机则能够实现空中飞行,避开这些障碍,提供更加灵活和迅速的配送解决方案。
在复杂的城市环境中,无人机能够利用直线飞行的优势,直接从发货地点到达目的地,而不需要绕行。这一特性使得无人机配送在距离短于5公里的情况下可以显著提升效率。
以下是无人机在配送速度方面的一些优势:
-
飞行路径优化:无人机可以实时调整飞行路径,避免拥堵区域和障碍物,以最短的路径完成配送。
-
绕过地面交通:无人机能够在高峰时段通过空中配送的方式,避免地面交通造成的延误,确保及时送达。
-
快速发货:对于紧急订单,无人机能够在数分钟内完成配送,相比传统快递服务大大缩短了送货时间。
统计数据显示,在城市环境中,无人机的平均送达时间可比地面物流提升30%至50%。具体如下表所示:
| 配送方式 | 平均配送时间 | 无人机速度提升 |
|---|---|---|
| 地面快递 | 60分钟 | |
| 无人机配送 | 30-40分钟 | 提升30%-50% |
此外,无人机在配送过程中可通过高效的充电和待命系统,保持较高的可用性,从而适应高频次的配送需求。在拥有充足的充电基础设施和网络支持的情况下,无人机几乎可以做到随时待命,快速响应用户需求。
综合来看,城市无人机配送技术,以其独特的速度优势,为及时配送提供了稳固的技术支持,能够显著提升服务效率和用户满意度,值得城市物流体系的广泛应用。
4.2.2 成本效益
无人机在城市配送中展现出显著的成本效益,主要体现在减少人力成本、降低运营费用以及提高配送效率等方面。
首先,与传统配送方式相比,无人机的使用能够显著降低人力成本。无人机在规定的飞行路线和高度上作业,能够减少对人力配送员的依赖,可以有效应对人力资源紧张和招聘成本上升的问题。此外,固定的运输时间和无人机的高有效率使得企业能够以更少的工作人员支持更大的配送容量,从而进一步提高经济效益。
其次,无人机在油耗和维护费用方面相较于传统车辆有明显优势。无人机利用电能驱动,运行成本低于燃油车。比如,与同样重量和距离的货物配送相比,无人机的油耗仅为传统配送车辆的20%。根据相关数据显示:
| 配送方式 | 每公里成本(元) |
|---|---|
| 传统燃油车 | 3.5 |
| 无人机(电动车) | 0.7 |
从表中可以看出,无人机的每公里运输成本大幅低于传统配送方式,特别是在短途配送中,其优势愈加明显。
再者,无人机配送的快速性不仅缩短了客户等待时间,甚至可以在高峰时段穿越交通拥堵区域,避免因交通问题而造成的延误。这种高效的运输能力使得企业能够在更短的时间内完成更多的配送任务,提高了资源的利用率。
此外,无人机的运行模式可以实现即时调度,适应多变的市场需求。企业在大宗订单高峰期间,可以根据数据分析灵活调配无人机,从而优化资源分配,这在传统的人工配送中往往无法实现。
最后,无人机的自动化技术发展也在逐步降低技术投资的回报期,随着技术的不断成熟,初期高投入能够通过运营效率的提升和成本的降低在短时间内实现收益。
因此,综合来看,无人机在城市配送中的成本效益不仅体现在直接的经济成本上,还涵盖了运营效率、安全性和客户体验等多重维度,提出选用无人机作为未来城市配送的方案是具有可行性的。
4.3 续航与载重能力分析
在城市无人机即时配送网络的运营方案中,续航与载重能力是关键因素,直接影响到配送的效率和经济性。现代无人机的续航能力主要由电池性能、飞行速度和负载重量等因素决定。在实际应用过程中,统一考虑这些因素,可以更有效地规划配送线路和策略。
一般而言,无人机的续航时间和载重能力呈现出一定的矛盾关系。提高载重能力往往会对续航时间产生负面影响。因此,在设计和选择无人机时,需要根据特定的配送需求,进行合理的配置。
首先,续航时间通常由无人机的电池容量决定。以市面上常见的无人机为例,某型号的电池容量为6000mAh,电机功率为200W,在理想飞行情况下,无人机的续航时间为:
续航时间(小时) = 电池容量(Wh) / 功率(W)
其中,Wh = mAh × V(电池电压)
假设电池电压为14.8V,则计算如下:
续航时间 = (6000mAh × 14.8V) / 200W = 444Wh / 200W = 2.22小时
然而,当无人机承载更高的负载时,功率消耗也随之增加。例如,假设在最大载重情况下,功率需求提升至300W,则续航时间将相应减少:
续航时间 = 444Wh / 300W = 1.48小时
其次,载重能力是指无人机能够安全运输的最大货物重量。不同类型的无人机设计了不同的载重能力,以适应多样化的配送需求。常见的民用无人机载重范围一般在1~10公斤。例如:
| 无人机型号 | 最大载重(公斤) | 续航时间(小时) | 最大航程(公里) |
|---|---|---|---|
| 型号A | 2 | 1.5 | 10 |
| 型号B | 5 | 1.2 | 15 |
| 型号C | 10 | 0.8 | 20 |
为了实现更优的配送效率,在城市配送场景中,选择合适的无人机型号需要考虑以下几点:
-
目标配送距离:长距离配送需要选择续航能力较强的无人机。
-
载重需求:根据货物重量选择合适的无人机,不应超载,以免影响续航。
-
环境条件:城市环境复杂,遇到建筑物或风力等自然条件,需要有一定的续航余量以增加安全性。
-
调度规划:合理设计配送路线,尽量避免逆风和绕远。
最后,建议在日常运营中进行实时监测与数据分析,了解无人机的实际续航表现及载重能力,以优化未来的货物配送策略。通过数据积累和模型调整,将进一步提高配送网络的运行效率,确保城市无人机即时配送网络的可行性与可持续发展。
5. 运营模式设计
在城市无人机即时配送网络运营方案中,运营模式设计是确保配送效率、降低成本和提升用户体验的关键部分。该模式结合了先进的无人机技术和城市交通特性,以实现快速、精确的商品配送服务。以下为具体的运营模式设计内容。
首先,配送网络的构建将基于城市的地理信息系统(GIS)数据,对城市的主要消费区、仓储中心和配送路线进行合理规划。在此基础上,确定无人机的起降点和中转站点,以降低配送距离和时间,同时避免交通干扰。
无人机的运营将分为几个关键环节:
-
需求预测:通过大数据分析和机器学习,对不同时间段的需求进行精确预测,并根据历史数据和市场趋势调整配送策略。
-
订单处理:用户通过手机应用下单后,系统将自动匹配最近的无人机和最优的配送路线,同时通知用户预计送达时间。
-
无人机调度:采用智能调度系统,根据实时交通状况和天气条件调整无人机的配送计划,确保发送及时和安全。
-
配送执行:无人机在完成起飞、飞行和降落后,将包裹安全递送给用户。系统将利用智能识别技术确认用户身份,以保证交付过程的安全和准确。
-
数据反馈:配送完成后,用户可对服务进行评价,系统将收集反馈数据用于后续的服务改进和优化。
考虑到成本与效益,运营模式将采用共享经济的理念,鼓励多个商家使用统一的平台进行订单处理,降低运营成本。通过合作共赢的模式,形成行业标准,提升整个配送网络的运转效率。
在运营过程中,可以采用如下收入模式:
- 订单手续费:平台对每一笔订单收取一定比例的手续费,作为收入来源。
- 广告收入:平台可在应用中进行适当的广告投放,提供额外的收入来源。
- 会员服务:设立会员制度,为频繁使用平台的顾客提供定制化服务与优惠。
通过以下表格,可以见到各环节的实施效果预估及其影响因素:
| 运营环节 | 实施策略 | 效果预估 | 影响因素 |
|---|---|---|---|
| 需求预测 | 数据分析、预测模型 | 提高订单响应速度 | 市场变化、假期 |
| 订单处理 | 自动化匹配 | 提升客户满意度 | 系统性能、用户体验 |
| 无人机调度 | 实时监控与调整 | 降低配送延迟 | 天气状况、交通流量 |
| 配送执行 | 无人机智能识别 | 提高安全性 | 用户身份准确性 |
| 数据反馈 | 用户评价与分析 | 优化服务质量 | 客户反馈真实度 |
综上所述,城市无人机即时配送的运营模式设计将会通过技术、数据及资源的有机结合,形成高效的配送体系。通过不断的数据优化与市场适应,最终实现提升服务质量与用户体验的目标。
5.1 按需配送 vs. 定期配送
在城市无人机即时配送网络的运营模式中,配送方式的选择对提升效率和满足顾客需求起到至关重要的作用。在分析“按需配送”和“定期配送”这两种模式时,我们可以根据实际情况,结合市场需求与技术条件,提出适合的方案。
按需配送是指根据客户的实时需求进行快递服务的模式,客户可以随时下单,系统根据地理位置、物品种类及时间要求,自动分配最近的无人机进行配送。这种模式的优势在于提升了服务的灵活性和时效性,尤其适用在需求波动较大的环境中。例如,食品、药品或紧急物资等,需要及时送达的项目,更适合采用按需配送的模式。
定期配送则是根据预设的时间表进行配送,通常适用于稳定的、长期的需求。例如,某些企业可能需要定期接收物资供给,或者居民区长期需要某些生活用品。通过定期配送,可以减少资源浪费,提高配送效率,控制配送成本。
在运作管理中,这两种模型具有显著的不同特征:
-
灵活性:
- 按需配送具备更高的灵活性,能够快速响应客户的即时需求。
- 定期配送则相对固定,适应性较低,但能提供预测性服务。
-
成本:
- 按需配送可能面临较高的单次配送成本,尤其是在高峰时段。
- 定期配送可以通过优化计划降低单位配送成本。
-
用户体验:
- 按需配送通常能提供更出色的用户体验,因为客户可以在需要时立刻获得服务。
- 定期配送虽然不能实现实时响应,但能提供稳定、可靠的服务,满足长期用户需求。
为了更好地比较这两种模式,以下是它们在一些关键指标上的对比:
| 指标 | 按需配送 | 定期配送 |
|---|---|---|
| 响应时间 | 快速响应 | 固定周期 |
| 成本 | 单值较高 | 单值较低 |
| 灵活性 | 高 | 中等 |
| 用户满意度 | 高 | 稳定 |
| 适用场景 | 短期需求 | 长期合同 |
在实际运营中,可以考虑将两者结合使用。例如,城市中的某些高需求区域可以采用按需配送,而稳定的客户群体或商业合作伙伴则使用定期配送,以达到资源优化和效益最大化的目的。此外,通过智能调度系统,可以实时监控需求变化,快速调整配送策略,增强整体配送网络的抗风险能力。
在技术层面,采用基于数据分析的调度模型,通过AI算法预测需求变化,将为按需与定期配送的衔接提供强有力的支持。这不仅可以提升配送效率,还能有效降低运营成本,实现长期稳定的收益增长。
这种灵活性和适应性的结合,确保了无人机配送网络在不同类型的订单和客户需求中,都能够保持较高的服务水平,进一步推动城市无人机配送的普及和发展。
5.2 全链条直发配送模式
全链条直发配送模式是一种高效的城市无人机即时配送解决方案,旨在通过首先整合从仓储到消费者手中的所有环节,以提高配送效率、降低物流成本和提升用户体验。该模式通过简化配送环节,实现从商品出库到最终用户手中快速且直接的配送,最大限度地减少中间环节的延误和资源浪费。
在全链条直发配送模式中,关键环节包括:
-
商品选择与下单:消费者可以通过手机应用实时浏览可配送商品,并进行下单。为了提升用户体验,应用界面友好,商品分类清晰,支持多种支付方式。
-
订单处理:订单生成后,系统会自动发送至就近的无人机及其控制中心,确保配送路径最优化。同时,应用会实时更新订单状态,让客户及时掌握配送信息。
-
货物装载:无人机前往指定的配送中心(或门店),快速完成货物装载。此环节采用标准化包装和装载方式,确保不同尺寸和重量的商品可以有效搭载。
-
无人机起飞:在确保天气状况适宜、安全检测无误后,无人机从配送中心起飞,开始向消费者指定地址进行直发配送。该阶段依赖高效的航线规划技术和实时交通数据,确保飞行路线最优化,避免拥堵区域。
-
送达与确认:无人机在目的地上空降落,当消费者收到商品时,系统会通过应用自动更新状态并收集用户反馈。这一环节确保与消费者的良好互动,有助于后续服务的优化。
为实现全链条直发配送模式,我们需要建立一套智能调度系统,这个系统将通过实时数据分析和人工智能算法(AI),实现无人机的最优调度和路径选择,确保大规模、高频次的无人机配送运作更加流畅。同时,应当配备高效的仓储管理系统,以提升货物的存取效率,以及减少无人机在地面的等待时间。
在技术支持方面,采用先进的无人机技术,如具备自主导航和避障能力的无人机,以及支持远程监控和远程控制的应用系统,可以有效提升整个配送链条的安全性和准确性。结合物联网(IoT)技术,实时监控无人机的位置、状态与货物信息,使配送过程高可视化。
最后,为了保证全链条直发配送模式的成功运行,必须与相关部门和企业进行多方合作,保证各环节之间的协调配合,同时满足法规要求以及政策支持。适时展开消费者教育,提高对无人机配送服务的接受度,也是推动模式成功的重要因素。
在这一模式的运营实施中,可以预见出以下几个预期目标:
- 提升配送效率,使订单配送时间减半。
- 通过减少中间环节,实现物流成本降低至30%。
- 提高消费者满意度,争取实现90%的好评率。
通过全链条直发配送模式的实施,城市物流配送将更加智能化、便捷化,满足现代消费者对即时配送的需求,形成良性循环。
5.3 配送网络布局与规划
在城市无人机即时配送网络的设计中,配送网络的布局与规划是确保高效、安全以及经济运营的关键。合理的配送网络布局不仅能够提升配送的时效性,还能降低运营成本,增强用户满意度。因此,在进行网络布局时,需要考虑城市的人口密度、消费行为、地理特征、现有基础设施以及无人机的技术特性。
首先,针对城市不同区域的人口分布与商业活动密集度,制定相应的配送中心位置。配送中心的选址应优先考虑交通便利、距离目标市场较近以及寻求与当地物流网络的良好衔接。在城市核心区和高密度人群区域设置更多的小型配送中心,以实现更快的配送响应时间。通过数据分析工具,确定潜在的高需求区域,从而准确投放无人机。
在配送网络的规划中,必须采取网格化的区域分布模式。每个配送中心的服务范围应通过画定服务半径来明确,确保无人机在规定的时间内能够完成配送任务。按照城市街道布局,可将城市划分为若干个配送小区,每个小区由一个或多个配送中心负责。这样不仅能合理分配资源,还能有效降低无人机在空中飞行的时间。
此外,配送网络的布局应充分考虑无人机飞行的高度与天气条件,设定合理的飞行路线。优先采用开阔、视野良好的飞行路径,避免高楼大厦密集区域的干扰。在规划过程中,可以使用GIS软件进行地理信息分析,结合实时天气数据,制定动态的飞行路径调整机制,以应对突发天气变化对配送效率的影响。
为了更直观地展示配送网络的布局,可参考以下示意图。本图展示了一个典型的城市配送网络的布局,含有多个配送中心及其服务半径:
在资源配置上,要通过合理的调度系统确保无人机在高需求时段能够有效部署。建立基于机器学习算法的需求预测模型,根据历史配送数据和实时订单变化,对无人机的运行进行动态调度。此外,可以设立备用的配送中心,以应对突发事件导致的配送中心负荷过重现象。
最后,为了确保运输效率和安全性,应定期对配送网络进行评估、优化以及升级。通过大数据分析,监测各配送区间的时效性能,以调整配送策略,优化资源配置。建设高效、智能的配送网络,不仅能提升业务能力,还将为未来城市的无人机配送奠定坚实基础。
6. 配送网络构建
在城市无人机即时配送网络的构建中,需要充分考虑配送效率、成本、监管政策、技术支持及用户体验等多个方面。首先,配送网络的布局应当以城市中心区域及高密度人群聚集区域为核心,这样可以有效减少配送时间,提高配送效率。通过对城市地理信息进行分析,可以确定最优的配送航线和节点布局。
在实际构建中,可以将城市划分为多个配送区域,每个区域配备一定数量的无人机,以形成高效的配送网络。每个区域内的无人机数量应根据该区域的人口密度、商品需求量以及配送时间要求进行合理配置。根据研究数据,城市中心区和商业聚集区的配送频次通常较高,需配置较多的无人机,而住宅区的需求虽分散,但整体需求量也不容忽视。
为了保证配送网络的高效运作,应当建立无人机起降点和中转站。这些起降点应设置在交通便利和用户集中的位置,如广场、大型商超、社区中心等,方便用户接收货物和无人机起降。此外,中转站可以用于多架无人机的协调和调度,确保航线的灵活性和安全性。
在无人机管理系统的建设中,应引入具备实时监控、数据分析及路径优化功能的高级管理软件。无论是配送路径的优化,还是无人机的状态监控,都需要实时数据支撑,以便在大的配送网络中快速响应突发情况。这些管理软件需具备以下功能:
- 实时监控无人机状态
- 路径规划与优化
- 用户接收货物的定位服务
- 配送效率和时效数据分析
同时,针对不同的用户需求,应提供多样化的配送服务选择,如快速配送、预约配送等,可根据用户的需求灵活调配无人机资源。这不仅提升了用户体验,还能通过市场细分优化无人机的运营效率。
为保证配送服务的合法合规,各城市应积极探索与地方政府和相关监管机构的合作,建立无人机配送的相关法规及标准,确保无人机运输过程中的安全与隐私保护。此外,为提高公众对无人机配送的接受度,配合开展宣传活动,增强社会各界对无人机配送的认知与理解。
整合各方资源,成立无人机配送的运营协调中心,负责整体网络的调度、管理和协调,使各个区域、各个时段的配送效率最大化。这一中心还可以开展数据分析,监测不同区域的需求变化,及时调整无人机的运营策略,确保整个配送网络的灵活适应和高效运作。
总结以上内容,通过高效的区域划分及无人机配置、合理的起降点设置、科学的管理系统和配合相关政策法规的执行,可以构建一个高效、安全、用户友好的城市无人机即时配送网络,从而在竞争激烈的市场中占据一席之地。
6.1 地面起降点的选址
在城市无人机即时配送网络的运营中,地面起降点的选址至关重要。合理的起降点布局能够有效提升配送效率,减少配送成本,并增强用户体验。为确保选址的科学性和可行性,以下几个关键因素应被充分考虑。
首先,地面起降点的选址应优先考虑交通便利性。起降点应位于交通干线附近,以便无人机能够迅速接入航道,减少飞行时间。如在城市中心、商业圈、物流中心等高密度区域设置起降点,有助于提高配送的时效性。
其次,选址应考虑服务覆盖区域的需求。通过对用户需求数据的分析,识别高频次的配送区和潜在的市场,可以更精准地设定起降点位置。例如,结合历史订单数据,建立起降点与用户分布的关系图,形成最优布局。
此外,环境因素也是选址的一个重要考量。起降点应避开高压电线、建筑物等障碍物,以确保无人机的安全起降和飞行。建议在选址时,结合地形地貌以及未来城市规划进行综合评估,确保起降点的可持续性和安全性。
在选址过程中的具体步骤可以如下:
- 数据收集:获取城市交通流量、用户分布、订单数据等信息。
- 区域分析:运用地理信息系统(GIS)进行区域分析,识别潜在起降点。
- 可行性评估:对初步选定的点进行可行性评估,考虑法律法规、环境影响及技术因素。
- 工程实施:结合无人机技术要求,对选定点进行基础设施建设,包括起降平台、充电设施等。
根据以上分析,以下是一个推荐的选址方案示例:
| 起降点名称 | 坐标位置 | 交通便利程度 | 周边用户密度 | 备注 |
|---|---|---|---|---|
| 起降点A | (31.2304, 121.4737) | 高 | 高 | 商业核心区 |
| 起降点B | (31.2205, 121.4582) | 中 | 中 | 住宅小区附近 |
| 起降点C | (31.2165, 121.5379) | 低 | 高 | 物流中心附近 |
如下图所示,起降点的分布应综合考虑空气交通流量、地面交通绿道和城市规划路线,来优化使用效率:
最后,通过建立动态的数据管理系统,实时监控起降点的使用状况、维护情况及配载需求,可以确保配送网络的高效运营。此外,不断收集用户反馈和市场变化数据,定期对起降点进行评估和调整,从而提升无人机配送网络的整体效能和适应能力。
6.2 无人机仓储与调度中心
在城市无人机即时配送网络运营中,无人机仓储与调度中心起着至关重要的作用。它不仅是商品存储和管理的核心,也负责无人机的调度与资源优化配置。为了提高配送效率和服务质量,以下是无人机仓储与调度中心的详细方案。
首先,无人机仓储与调度中心应选址于城市主要物流集散地和用户中心区域,以便于缩短配送距离,降低配送时间。在选址时需要考虑以下几个因素:
- 存储空间的充足性:必须确保能够容纳大量的商品库存。
- 交通便利性:中心应临近主要交通枢纽,以便于物品的快速进出。
- 无人机起降区域:需设立专用的起降区域,确保无人机的飞行安全。
然后,仓储管理系统需采用先进的物联网技术实时监控库存。系统应具备以下几项功能:
- 实时库存管理:通过RFID、条形码等技术,实时跟踪商品的存储状态、位置和数量。
- 自动补货系统:当库存量低于设定的阈值时,系统自动发出补货请求,提高仓储效率。
- 数据分析与预测:利用大数据分析,预测热销商品和季节性需求,优化库存结构。
在调度方面,无人机调度中心需要构建一个智能调度系统,以确保仓库与用户之间的最优配送方案。该系统应具备以下几个功能模块:
-
路径优化:根据实时交通状况、气象条件等因素,为无人机规划最优配送路径,降低飞行时间。
-
动态调度:实时监控无人机的位置和状态,进行动态调度。有必要时,可以调整配送任务,保障及时服务。
-
多无人机协同:对多架无人机进行协调调度,实现资源共享,提高整体配送效率。
为确保无人机的有效运行,需建立一套完整的安全管理体系。包括但不限于:
- 飞行前检查和维护:所有无人机在出发前应进行严格的安全检查,确保设备正常运行。
- 飞行监管系统:利用监控系统实时跟踪无人机的飞行路径,提前预警潜在风险。
- 应急处理方案:制定无人机故障或异常天气情况下的应急处理方案,确保用户权益不受影响。
最终,针对无人机仓储与调度中心的运营效果,运行数据需进行定期分析。核心参数包括:
- 配送时效:计算无人机从仓储中心到达客户的平均时间。
- 成本效益:评估配送成本与利润之间的关系,优化运营模型。
- 客户满意度:定期进行用户满意度调查,关注用户反馈,持续改进服务质量。
通过以上系统的构建与执行,无人机仓储与调度中心能够实现高效、智能化的配送服务,为城市无人机即时配送网络的成功运营奠定坚实基础。
6.3 飞行航线的优化与规划
在城市无人机即时配送网络的构建中,飞行航线的优化与规划是确保高效率与低成本配送的关键环节。为了合理有效地规划无人机的飞行航线,需要综合考虑多方面的因素,包括城市的地形、气候、交通情况、建筑密度、无人机的技术参数以及配送需求的实时变化。
首先,针对城市地形和建筑情况,应采用三维地图模型,利用GIS(地理信息系统)技术对配送区域进行详细建模。这种建模可帮助识别飞行障碍物,如高楼大厦、烟囱等,并提前规划出合适的飞行高度与航线角度,以避免障碍。无人机在飞行过程中应保持一定的安全距离,并确保在电力资源不足或遇到紧急情况时能够安全返航。
其次,针对气候因素,应建立气象实时监控体系,特别是风速、降雨及能见度等关键气象指标,实时调整航线。例如,在风速过大或暴雨天气下,应选择更为稳妥的直线航线,避免高风险区域。此外,天气预报数据应集成至无人机调度系统,使分配的航线更为智能化。
在交通情况方面,应采集并分析城市的交通流量数据,以确定无人机的最佳起降点和配送路径。高流量区域可能导致无法安全起降,因此在规划飞行路线时应优先选择交通较为通畅、空旷的区域。同时,与地面配送车辆的调度系统进行联动,实现无人机与地面交通的协调,充分利用无人机的便捷性与地面车的运载能力。
无人机的技术参数也是至关重要的一环。需要依据无人机的续航能力、载重限度、飞行速度等技术指标,对航线进行合理规划。在考虑配送时效性的同时,确保所设航线在无人机的飞行范围之内,不必因电力不足而导致飞行中断。此外,为了提高配送效率,建议采用动态航线优化算法,根据实时订单量、配送位置及交通情况调整航线。
在实际操作中,可以引用以下策略来提升飞行航线的优化与规划:
- 设定多个备用飞行航线,以备主要航线因突发状况被中断。
- 通过大数据分析,不断优化航线结构,根据历史配送数据调整常用航线。
- 积极与社区进行沟通,收集居民的反馈,了解常见障碍和限制区,改进航线。
特定的航线优化案例可利用如下表格进行说明:
| 区域 | 最优航线 | 风险等级 | 适飞时间 |
|---|---|---|---|
| 商业区 | A→B→C | 中 | 09:00-11:00 |
| 住宅区 | D→E→F | 高 | 18:00-20:00 |
| 工业区 | G→H→I | 低 | 14:00-16:00 |
通过这些措施与方法,实现城市无人机即时配送网络中飞行航线的高效利用,不仅能够提升客户满意度,也将减少配送成本和资源浪费。结合技术的进步与数据的更新,持续优化飞行航线,将是未来无人机配送网络顺利运转的重要保障。
7. 设备与技术支持
在城市无人机即时配送网络的运营过程中,设备与技术支持是保证系统高效运行的关键要素。要实现无人机顺利配送,需整合多种技术与设备,确保运输、充电、数据处理和安全操作等环节的畅通无阻。
首先,选择合适的无人机型号至关重要。无人机应具备载重能力、飞行距离、抗风能力和实时定位等特性。根据市场需求,我们建议使用具有至少2公斤载重能力和10公里飞行半径的多旋翼无人机,这样能够满足城市内部小件快递的配送需求。
其次,针对城市环境的复杂性,除了无人机本身的技术支持外,以下几项设备和技术也是必需的:
-
无人机充电站:充电站应分布在配送网络的关键节点,以便实现无人机的快速充电与更换,采用太阳能与电网双重供电方式,降低运营成本与环境负担。
-
地面控制系统:地面控制系统需要集成GPS和GIS技术,实时监测无人机状态并进行任务分配。这将确保无人机的飞行路线优化,并减少空中交通的拥堵。
-
数据分析平台:通过A/B测试和人工智能算法,对历史配送数据进行分析,优化配送路径和时间。该平台能够通过用户反馈和订单习惯调整配送策略,提升整体效率。
在技术支持方面,网络通讯的稳定性也是不可或缺的。无人机需要通过4G/5G网络与地面控制系统进行数据交互,以实现实时定位、监测和指令传输。此外,采用多频段通信技术,可以在城市高楼密集的环境中提高信号强度和可靠性。
结合以上需求,我们在设备与技术支持方面可以形成如下清单:
- 多旋翼无人机(载重≥2kg,飞行距离≥10km)
- 太阳能充电站(数量根据区域分布合理配置)
- 地面控制系统(集成GPS和GIS功能)
- 数据分析平台(具备AI算法支持)
- 网络通讯模块(支持4G/5G,具备多频段能力)
为了更清晰地展现无人机配送网络的结构,以下是一个简单的示意图:
该图展示了无人机配送流程的主要环节,用户通过订单中心发起请求,经过地面控制系统和数据分析后,由无人机进行任务调度,最终完成货物配送并由用户签收。
综上所述,实现城市无人机即时配送网络所需的设备与技术支持涵盖了硬件、软件和通讯多个方面,确保从根本上提升配送效率与可靠性。通过合理配置与灵活运用技术,我们可以构建一个高效、环保和经济的城市配送网络。
7.1 无人机调度系统
无人机调度系统是城市无人机即时配送网络的核心组成部分,其主要功能是优化无人机的调度和分配,提高配送效率和服务质量。该系统应具备实时数据处理能力、智能调度算法和用户接口,以便有效管理无人机的运营。
首先,系统需要实时监控无人机的状态,包括位置信息、电池电量、载重情况及天气条件等。通过与无人机的通信模块进行数据交互,调度系统能够及时获取这些信息,并对其进行分析。
为了实现智能调度,系统应集成高效的调度算法。这些算法可以基于多个因素进行决策,如订单优先级、配送距离、无人机飞行性能等。调度算法的设计应考虑以下几点:
-
订单排队管理:根据订单的提交时间和要求时间,将订单进行优先级排序,确保高优先级订单能被及时处理。
-
路径优化:利用图论和最短路径算法,规划无人机的飞行路线,确保在最短时间内完成配送任务。
-
多无人机协同:在高需求的时段,调度系统应该能灵活调配多架无人机的协同作业,实现高效的配送网络。
无人机调度系统还需要提供友好的用户接口,包括移动端应用和管理后台,使得用户能方便下单和查询订单状态。同时,管理员可以通过控制面板监控整体运营情况,及时调整调度策略。
为了确保系统的高可用性和可靠性,建议采用云计算平台进行系统部署,以支持大规模运营数据的处理和存储。此外,系统应具备实时故障监测与报警功能,确保在无人机或网络出现异常时能迅速做出响应。
在具体实施中,调度系统还应与城市的交通管理系统、气象服务及其他相关系统进行联动,为无人机调度提供更全面的决策依据。以下是调度系统与其他系统的配合示意图:
在应用过程中,调度系统应定期接受测试和升级,以适应不断变化的城市环境和用户需求。因此,定期的数据分析和系统评估将是提升无人机调度系统性能的重要手段。通过持续优化系统的算法和功能,可以显著提高城市无人机即时配送的整体效率与用户满意度。
7.1.1 实时跟踪与监控系统
实时跟踪与监控系统是无人机调度系统的核心组成部分,旨在确保无人机在整个配送过程中的安全和高效运作。此系统通过集成先进的定位技术、数据通信网络和监控平台,实现对无人机飞行状态与位置的实时监控。
首先,采用全球定位系统(GPS)对无人机进行精确定位,结合惯性导航系统(INS),确保即使在GPS信号弱的环境中,依然能够保持准确的飞行轨迹。无人机内置的传感器会持续发送位置信息至监控中心,同时,监控中心还可以接收无人机的飞行高度、电池电量和环境参数等数据。
监控中心通过一个集成化的控制面板进行无人机状态的实时监控。该控制面板显示所有无人机的位置信息、任务状态、飞行路径等,并采用地图可视化技术,方便工作人员进行监控与管理。具体包括如下功能:
- 实时地图显示:通过动态地图,展示所有无人机的当前位置及飞行状态。
- 任务状态提示:展示无人机当前任务的状态,包括“在飞行”、“已送达”、“返回基地”等。
- 异常警报系统:当无人机出现异常状况(如失联、技术故障、飞行路径偏离)时,系统会立即发出警报,便于迅速响应。
为了实现精准的实时跟踪系统,还需构建一个稳定的通信网络,通常采用 LTE 或 5G 网络,以确保无人机与监控系统之间的低延迟高带宽的通信。这种网络支持无人机实时上报状态信息和接收调度指令。
在数据处理方面,系统将采用大数据技术进行实时数据分析。可以通过机器学习算法对飞行数据进行分析,从而预测和优化无人机的配送路线,提高整体效率。基于历史数据,系统还可以实现动态调整,例如在高峰期自动避开拥堵区域,从而保证运送效率和时效。
此外,系统将支持多无人机协同调度,即多个无人机可以共同完成一项送货任务,通过实时信息共享,优化资源配置,减少配送时间。管理人员可以在控制面板上监视每架无人机的动态,根据实时反馈调整策略,合理分配任务。
以下是系统的基本功能模块及其说明:
| 功能模块 | 描述 |
|---|---|
| 位置跟踪 | 实时更新无人机的 GPS 位置,并显示在控制面板上。 |
| 状态监控 | 监测无人机的任务状态、电池电量、速度等信息。 |
| 通信管理 | 确保无人机与地面控制中心之间的稳定通信。 |
| 异常报警 | 识别并通知用户无人机的异常状况,包括失联和故障。 |
| 数据分析 | 运用大数据技术和机器学习分析,优化飞行路线。 |
综合以上要素,实时跟踪与监控系统将大幅提升无人机配送的安全性、可靠性与效率,为城市无人机即时配送网络的运营提供坚实的技术支持。
7.1.2 数据分析与决策支持系统
在城市无人机即时配送网络的运营中,数据分析与决策支持系统是实现高效调度和优化资源配置的重要基础。该系统通过综合实时数据和历史数据分析,为无人机调度提供依据,从而提升配送效率、降低运营成本并提高服务质量。
首先,数据分析与决策支持系统需要集成多种来源的数据,包括但不限于:
- 实时天气信息
- 交通流量数据
- 无人机健康状态监测数据
- 订单处理数据
- 用户反馈和满意度调查数据
通过对上述数据的收集与处理,系统能够形成一个完整的环境感知框架,以支持智能决策。在数据处理阶段,系统将应用数据挖掘和机器学习技术,识别出影响无人机配送效率的关键因素,并预测可能的配送问题,如航线延误或潜在的故障风险。
在决策支持方面,系统将基于分析结果,提供多种调度策略,这些策略包括:
- 根据订单密度动态调整无人机的运营区域
- 基于实时天气预报调整飞行路径,规避恶劣天气
- 依据历史配送数据优化配送顺序,提高配送效率
- 实施故障预警机制,通过健康监测及时响应潜在问题
下表展示了部分关键数据分析指标及其影响:
| 指标 | 描述 | 影响 |
|---|---|---|
| 订单处理时间 | 从接单到配送完成的时间 | 影响客户满意度 |
| 配送成功率 | 成功完成配送的订单比例 | 直接关系到服务质量 |
| 无人机故障率 | 无人机在运输过程中发生故障的频率 | 影响运营安全及可靠性 |
| 环境因素对调度的影响 | 温度、风速等对无人机性能的影响 | 决定飞行安全及效率 |
为了可视化数据分析结果,系统将实现动态仪表盘功能,管理人员可以实时查看关键指标,从而随时调整策略。
此外,数据分析与决策支持系统还将着重于机器学习模型的不断优化。通过不断积累操作数据和市场反馈,系统将反馈学习结果,调整决策算法,以适应市场变化,提高精准度并降低误判风险。
同时,为确保系统的高效运行和实时性,数据分析与决策支持系统还需要实现与无人机调度系统的无缝集成,形成闭环反馈。这样,在无人机路线规划、资源调配及应急处理方面,系统能够快速作出反应,最大限度地降低运营风险。
最终,通过构建基于数据分析的决策支持系统,城市无人机即时配送网络将能够在复杂的运营环境中实现高效、灵活的资源调度,提升整体服务水平,为用户提供更加优质的配送体验。
7.2 货物管理系统
货物管理系统是无人机即时配送网络运营方案的重要组成部分,它负责对所有待配送货物的管理、追踪、存储及调度。该系统应具备高效、准确、实时的数据处理能力,以支持无人机配送的高频次和大容量需求。
首先,货物管理系统需要实现以下基本功能:
-
货物信息录入与管理:系统需允许用户输入货物的基本信息,包括货物名称、重量、体积、发货地址、收货地址、配送优先级等。并且系统应支持批量数据导入功能,以便快速处理大量订单。
-
实时库存监控:系统需实时更新库房中的货物库存状态,通过物联网(IoT)技术连接感应器,实时监测货物的存放状况,确保无人机在配送之前货物的可用性。
-
路径优化与调度:货物管理系统须具备智能调度算法,可以根据配送时间、距离、货物类型等因素优化无人机的行程安排,从而提高整体配送效率。
-
配送状态追踪:系统需要为用户提供实时的订单追踪功能,通过移动应用或网页界面,让用户能够随时了解货物的配送状态,包括在途信息和预计送达时间。
-
报表与数据分析:为了提升管理层的决策能力,系统应提供详尽的报表功能,定期生成库存、配送时效、客户反馈等数据分析,帮助优化运营。
在具体实施结构中,货物管理系统采用模块化设计,主要分为以下几个模块:
- 用户管理模块
- 货物信息管理模块
- 库存管理模块
- 调度与优化模块
- 数据分析与报表模块
各模块功能详述如下:
用户管理模块可实现角色权限控制,确保系统操作的安全性和有效性。
货物信息管理模块通过便利的操作界面,支持货物信息的添加、编辑及查询,确保信息的实时更新。
库存管理模块则利用无线射频识别(RFID)和条形码技术,对货物进行动态跟踪,自动更新库存信息,减少人工干预。
调度与优化模块基于实时数据,对无人机的配送计划进行智能调度,结合交通状况、天气信息,以提供最佳的配送路径。
数据分析与报表模块则通过数据挖掘技术,定量分析配送效率、客户满意度等指标,为后续运营优化提供依据。
为提高货物管理系统的可靠性和可扩展性,系统应当考虑采用云计算架构,方便未来业务扩展时迅速上线新服务、接入新功能。
在此基础上,以下是货物管理系统的简要流程展示:
以下为方案原文截图











被折叠的 条评论
为什么被折叠?



