1. 引言
低空经济的快速发展为我国经济结构的优化和产业转型升级提供了重要机遇。随着无人机、飞行器和空中出租车等低空飞行器的技术不断成熟,低空经济的市场潜力逐渐显现,预计到2030年,全球低空经济市场规模将达到数万亿元人民币。为充分把握这一机遇,推动相关产业的集聚和发展,建立低空经济产业园装备智造区已成为一项紧迫且重要的任务。
我们在建设智造区时,首先需明确其定位。智造区将以低空经济为核心,整合无人机制造、操控系统研发、维修服务、飞行管理及创新应用等多个领域,形成一个完整的产业生态链。智造区内的企业不仅要具有生产能力,还需具备较强的自主研发能力和技术创新能力,从而推动行业的整体进步。
为确保智造区的顺利建设,我们将采取以下措施:
-
市场调研与需求分析:通过收集低空经济市场的数据,分析相关企业的需求,掌握市场动态,为智造区内企业的发展提供指导。
-
基础设施建设:智造区的成功离不开完善的基础设施,包括道路、交通枢纽、能源供应及信息网络等。我们将提供良好的配套设施,确保企业的正常运营。
-
政策支持:制定一系列政策和激励措施,鼓励企业入驻智造区,支持技术创新、人才引进和融资服务,从而营造良好的营商环境。
-
人才培养与引进:与高等院校、职业院校及研发机构合作,推动人才的培养与引进,打造低空经济领域的人才高地。
-
技术创新与合作:鼓励区内企业之间以及与高校、科研机构的合作,共同进行技术研究和产品研发,形成产学研结合的新局面。
-
市场推广与品牌建设:发展营销团队,积极参加国内外的相关展会,提升智造区的知名度及影响力,吸引更多企业进驻。
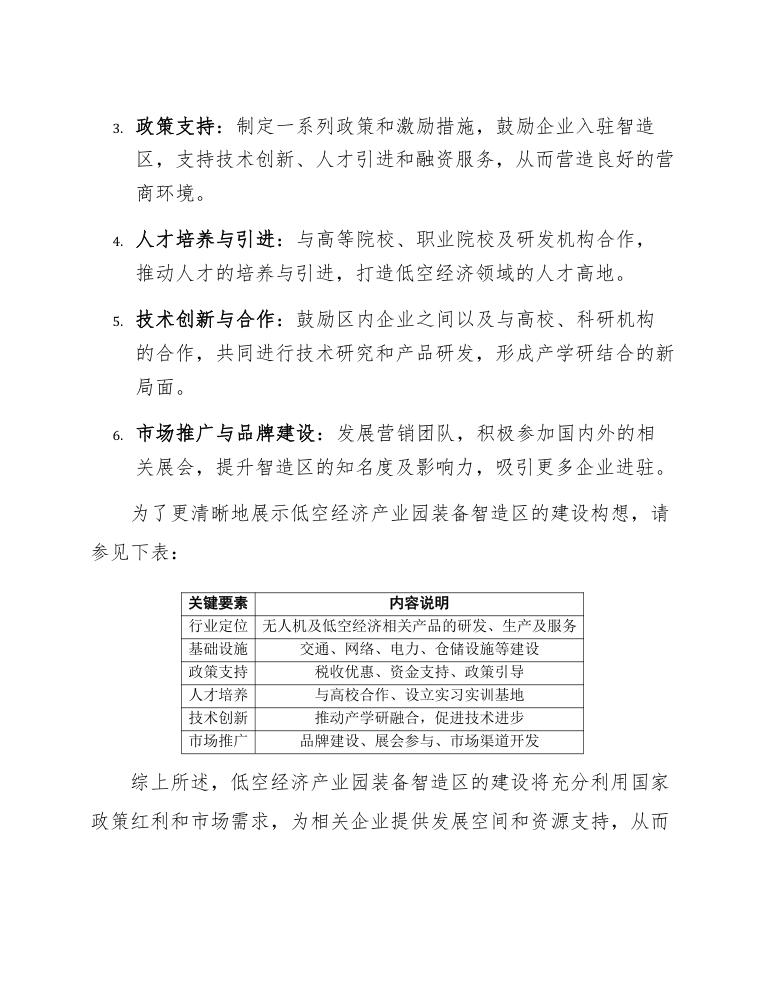
为了更清晰地展示低空经济产业园装备智造区的建设构想,请参见下表:
| 关键要素 | 内容说明 |
|---|---|
| 行业定位 | 无人机及低空经济相关产品的研发、生产及服务 |
| 基础设施 | 交通、网络、电力、仓储设施等建设 |
| 政策支持 | 税收优惠、资金支持、政策引导 |
| 人才培养 | 与高校合作、设立实习实训基地 |
| 技术创新 | 推动产学研融合,促进技术进步 |
| 市场推广 | 品牌建设、展会参与、市场渠道开发 |
综上所述,低空经济产业园装备智造区的建设将充分利用国家政策红利和市场需求,为相关企业提供发展空间和资源支持,从而实现低空经济的可持续发展,推动地方经济的转型升级。随着项目的逐步实施,智造区将成为低空经济发展的重要引擎和创新高地。
1.1 低空经济概述
低空经济是指在海拔500米以下的空域内,以无人机、轻型飞行器、垂直起降航空器等新型空中交通工具为主,发展的一系列新兴产业和服务。随着科技的进步和政策的逐步落实,低空经济已成为航空产业发展的重要组成部分,展现出巨大的市场潜力与应用前景。根据相关数据显示,未来几年全球低空经济市场规模将持续扩张,预计到2030年将达到数万亿人民币。
低空经济的发展不仅仅依赖于航空制造和航天技术的进步,还包括以下几个重要方面:
-
无人机应用:无人机技术的迅速发展推动了物流配送、农业喷洒、环境监测、地理信息采集等多领域应用的兴起。如在城市物流领域,使用无人机可以极大缩短配送时间,降低运输成本。
-
新型飞行器:随着电动垂直起降(eVTOL)等新型飞行器的问世,航空出行的方式正在发生根本性变化。这类飞行器在城市空中出行领域展现出广阔的应用前景,尤其在拥堵的城市环境中提供了一种新的出行解决方案。
-
监管政策:各国政府对低空空域的开放和相关法律法规的完善为低空经济的发展提供了政策支持。例如,中国政府已出台多项政策,促进无人机合规飞行和低空空域的合理利用。
-
基础设施建设:随着低空经济的快速发展,相关基础设施的建设已成为紧迫需求,包括低空空域管理平台、无人机起降网点、充电桩和维修保障设施等。
在我国,低空经济发展正面临着前所未有的机遇,结合国家政策、技术进步和市场需求,各地方政府纷纷计划建设低空经济产业园,以推动地方经济转型和升级。产业园不仅是低空经济发展有限空间,还将促进科技创新、成果转化和产业链的整合。
在这一背景下,建设低空经济产业园装备智造区将有助于集聚资源、创新合作与上下游产业的联动,促进低空经济的全面发展。结合市场实际需求,我们需要通过产业园区的建设,搭建无人机、相关配件与服务的全产业链,同时进一步引入投资、优化政策环境,以驱动地方低空经济高质量发展。
综上所述,低空经济具有广泛的市场应用潜力和良好的发展前景,为地方经济发展带来了新的增长动能。因此,在低空经济产业园的建设中,必须紧抓机遇,积极开展高效可行的规划与实施方案,以确保区域经济与社会的可持续发展。
1.2 产业园的发展背景
随着全球经济结构的转型与升级,低空经济的概念逐渐被各国认可并日益成为推动经济发展的新引擎。低空经济主要指的是在地面以上数十米至数千米之间的航空活动和相关产业的集合,涵盖无人机、轻型飞机、航空服务等多个领域。近年来,随着科技的进步和政策的支持,低空经济展现出巨大的市场潜力和应用前景,成为各地争相布局的发展重点。
在我国,低空空域逐步放开,使得无人机、通用航空等产业得到了快速发展。根据相关机构的预测,未来五年内,我国的低空经济市场规模将达到数千亿元。数据显示,截至2023年底,我国注册的各类无人机数量已突破50万架,预计在未来几年内将继续以30%以上的速度增长。这样的市场需求催生了一系列与低空经济相关的产业园区建设,旨在集聚产业资源、促进技术创新,并推动地方经济的转型升级。
为适应低空经济的快速发展,各地积极推进低空经济产业园的建设,形成专业化的生产和服务体系。在政策的支持下,许多省市已经设立了专项资金,围绕无人机研发、生产、应用等方向努力构建相应的产业链。尤其是在交通、物流、农业、安防等领域,低空经济的应用场景愈发丰富,推动相关服务创新和技术突破。
产业园的发展背景还与国家的区域经济战略密切相关。例如,粤港澳大湾区及长三角经济圈正积极布局低空经济相关产业,以借助区域内丰富的科技资源和人力资本推动产业快速聚集。在这一背景下,产业园区的建设不仅有助于形成产业集群,提升地区竞争力,同时也能有效引领周边经济的联动发展。
在这种背景因素的共同作用下,低空经济产业园装备智造区的建设显得尤为重要。其建设将有效整合资源,促进不同领域的跨界合作,使得低空经济的发展更加高效和有序。 具体包括:
- 推动无人机研发、生产和应用的有机结合
- 通过产学研合作,增强技术创新能力
- 建立标准化、规范化的服务体系,提升行业整体水平
- 通过产业链上下游的联动,形成强大的市场竞争力
因此,低空经济产业园的建设不仅是响应国家经济政策的需要,更是对未来经济发展的前瞻布局。这一产业园将成为低空经济发展的重要支点,为实现高质量发展贡献力量。
1.3 装备智造区的定义和重要性
装备智造区是以现代信息技术与智能制造技术为核心,结合低空经济产业需求,专注于构建智能化、网络化、柔性化的生产体系。它通过创新技术和先进装备的有效集成,推动装备制造业向高技术、高附加值方向转型。装备智造区不仅是传统制造业向智能制造转型的重要平台,而且是推动区域经济转型升级和产业链延伸的重要支撑。
在全球经济一体化背景下,装备智造区的建设具有重要的战略意义。首先,装备智造区可以提升企业的生产效率和产品质量,从而增强市场竞争力。在智能化水平不断提升的背景下,传统装备制造业面临巨大转型压力,只有通过智能制造才能够实现生产过程的精益化管理和资源的高效利用。
其次,装备智造区是推动低空经济发展的重要引擎。随着无人机、低空飞行器等新兴产业快速发展,对相关装备制造和服务的需求日益增长,因此,建立一个专业化的装备智造区,不仅能够满足市场需求,还可以促进上下游产业链的协同发展,形成一体化的产业生态。
最后,装备智造区的核心竞争力在于技术创新与人才培养。装备智造区应当聚集高科技企业及科研机构,通过产学研合作,加速新技术的研发与应用。同时,重视人才的引进与培养,构建高素质的人才队伍,以支持智造区的可持续发展。
在装备智造区建设中,以下几个方面的重要性不可忽视:
-
提升技术创新能力:通过打造公共技术平台和创新中心,推动技术研发和成果转化。
-
促进智能化升级:引入先进的智能设备和生产管理系统,提高生产自动化和信息化水平。
-
加强区域合作:与周边高校、科研院所以及企业合作,形成技术、资源和信息的共享机制。
-
加强政策支持:积极争取政府的政策扶持和资金投入,以推动装备智造区的建设和发展。
通过构建装备智造区,不仅能够促进制造业的数字化和智能化转型,还能为地方经济带来新的增长点,最终实现低空经济产业的可持续发展。
2. 项目目标
本项目的目标旨在为低空经济产业园的装备智造区建设提供清晰的方向和具体的实施步骤。通过针对市场需求和技术趋势的分析,项目将设定以下主要目标,以确保装备智造区的成功构建和运营。
首先,项目力求在未来五年内,建设成一个集研发、制造、服务于一体的低空经济装备智造区,推动区域经济的高质量发展。具体目标包括:
-
完成基础设施建设,包括道路、供电、供水、通信网络等,确保园区的基本功能能够满足大规模生产和高水平研发的需求。
-
引进和培育以无人机、低空飞行器、智能制造设备为主的高科技企业,力争在园区内形成30家以上具有一定规模和市场竞争力的企业集聚。
-
建立一个完整的低空经济产业链,促进科研机构、高等院校与企业的深度合作,推动技术成果的转化与应用。
-
借助智能制造与数字化技术的应用,全面提升装备智造区的生产效率和创新能力,力争在装备制造领域形成具有国际竞争力的纺织产品。
-
在技术研发和人才培养上,建立一批高水平的研发平台与技能培训机构,打造500名以上专业技术人才,支持产业园区的技术进步和产业升级。
-
在建设期间,通过政府、企业和社会资本的多元化投资策略,确保项目建设资金的充分和高效利用。
-
在环保和可持续发展方面,推行绿色制造和循环经济理念,力争实现园区内资源的高效利用和污染物的最低排放,计划到2025年实现园区碳中和。
以表格的形式,可以将项目目标进一步规范化和可量化,如下所示:
| 目标 | 具体指标 | 完成期限 |
|---|---|---|
| 基础设施建设 | 道路、供电、供水、通信网络完善 | 2024年上半年 |
| 企业引进 | 30家高科技企业 | 2025年底 |
| 完整产业链 | 科研机构与企业合作项目10项以上 | 2025年 |
| 提升生产效率 | 生产效率提升30% | 2025年 |
| 人才培养 | 培训500名专业技术人才 | 2025年底 |
| 多元化投资 | 资金到位率100% | 2023年底 |
| 环保目标 | 实现碳中和 | 2025年 |
通过上述目标的设定,本项目不仅能推动区域的经济增长,还能促进技术创新和资源的合理配置,为低空经济的可持续发展奠定坚实基础。整体而言,通过扎实有效的实施措施,将为低空经济产业园的装备智造区创造一个高效、智能、可持续的生态环境,推动整个行业的转型升级和高质量发展。
2.1 总体目标
在低空经济产业园装备智造区的建设过程中,整体目标旨在通过高效、智能化的装备制造体系,促进低空经济的可持续发展,助力区域经济的全面提升与转型。具体而言,目标可细分为以下几个方面:
首先,构建一个集研发、制造、测试、运营服务于一体的低空装备智造体系,形成具有自主知识产权的技术平台。通过吸引和培养一批高素质的人才,加强与高校、科研院所的合作,推动产学研结合,提升行业整体技术水平。
其次,推动低空装备产业的集聚发展。以产业园为核心,吸引上下游企业入驻,形成完整的产业链条。通过政策扶持、资金支持等措施,促进企业间的合作与资源共享,提升整体竞争力。
为实现上述目标,我们将重点关注以下几个具体事项:
-
建立现代化的生产和测试设施,确保低空装备的高品质和可靠性。
-
引进先进的智能制造设备和信息化管理系统,提高生产效率,降低成本。
-
加大对低空经济领域的投资,尤其是在通用航空、无人机、空中交通管理等重点行业,推动相关技术的创新与应用。
-
逐步培育区域内的市场需求,通过宣传、展会等方式提高低空经济的认知度,激发产业活力。
-
与政府部门合作,制定优惠政策,推动相关配套措施完善,创造良好的投资环境。
-
注重生态可持续发展,推动绿色生产与环保技术的应用,实现经济发展与环境保护的双赢。
以上目标的实现将为本地区低空经济产业的快速发展提供坚实的基础和支持,推动装备智造区向高端化、智能化、绿色化方向迈进。
2.2 短期目标
在低空经济产业园装备智造区的短期目标阶段,主要旨在为产业园的稳定运营打下坚实基础,确保各项配套设施的完善和核心功能的初步实现。短期目标的实施时间框架为1到3年,具体目标如下:
-
完成产业园核心基础设施建设,包括道路、供水、电力和通信等配套设施,以保障企业的正常运营。这将为入驻企业提供良好的生产和生活环境。
-
建立完善的产业服务体系,包括政务服务、技术支持、金融服务等,为入驻企业提供一站式服务,降低企业的运营成本,提升企业的综合竞争力。
-
吸引至少20家相关企业入驻,重点发展低空经济领域内的无人机制造、航空服务、航空器维修等相关行业,确保产业集聚效应的逐步显现。
-
开展人才引进和培养计划,设立人才培训中心,与高校和职业院校合作,培养低空经济所需的技术和管理人才,预计每年培训300名专业技术人员。
-
实施信息化管理系统,建立完善的数据管理平台,实时监测和分析产业园内企业的发展动态,为政府决策提供可靠的数据支撑。
-
加强宣传与品牌建设,组织定期的产业交流会和展览活动,提升产业园的知名度和影响力,吸引更多的企业关注与入驻。
-
设定产业园的年度经济指标,计划在短期内实现园区总产值达到5亿元,企业营收达3亿元,逐步达到自我造血能力。
为了更好地实施上述短期目标,将建立定期召开项目推进会的机制,及时解决建设过程中遇到的问题,保障各项任务的顺利开展。
具体的短期目标实施进度可以参考下表:
| 目标内容 | 完成时间 | 责任单位 |
|---|---|---|
| 核心基础设施建设 | 1年内 | 基建部 |
| 产业服务体系建立 | 1.5年内 | 服务中心 |
| 吸引入驻企业20家 | 2年内 | 招商部 |
| 人才培训计划实施 | 每年300人 | 人力资源部 |
| 信息化管理系统上线 | 3年内 | IT部 |
| 宣传与品牌活动开展 | 持续进行 | 营销部 |
| 年度经济指标统计与评估 | 每年进行 | 财务部 |
通过上述措施的落实,可确保在短期内为低空经济产业园的装备智造区建立起一个良好的基础,为后续的长远发展提供动力支持。
2.3 长期目标
在低空经济产业园装备智造区建设的长期目标中,旨在通过构建一个高效、可持续、创新的产业生态系统,以推动低空经济的全面发展。具体目标包括:
首先,建立产业链全覆盖的装备智造体系。通过整合低空经济相关的资源和技术,形成从研发、生产到销售的全链条布局,并提升制造业的核心竞争力,确保各类无人机、低空飞行器及其配套设备的市场供应稳定。
其次,推动低空经济产业的区域经济发展。通过设立激励政策,引导企业进行技术研发和项目投资,促进当地经济结构的优化与升级,助力区域经济实现可持续增长。
再者,加强人才培养和引进机制。结合产业发展的需要,建立多层次、多领域的人才培养体系,促进与高等院校及科研机构的合作,形成以市场为导向的人才培养模式,提升园区内企业的人才储备和技术水平。
此外,通过创新与数字化转型,提升装备智造区的智能化水平。鼓励企业引入先进技术,如人工智能、物联网等,提升制造过程中的自动化和信息化水平,构建数字化工厂和智能供应链。
长期目标还包括实施国际化战略,积极开拓全球市场。通过展会、联合开发及海外投资等方式,提升本地低空经济产业的国际竞争力,推动产品与服务的全球化布局。
最后,构建生态友好型发展模式。注重产业发展的可持续性,积极推行绿色制造与循环经济,降低资源消耗和环境影响,实现经济效益与生态效益的双赢。
在实现这些长期目标的过程中,需要关注以下几个关键指标,以确保相关策略与行动落实到位:
- 装备智造体系完整率达到90%以上;
- 低空经济产业产值年均增长率超过15%;
- 每年培养或引进行业高端人才不少于200人;
- 设备智能化改造率达到80%;
- 国际市场份额提升至30%以上;
- 企业绿色生产比例达标率需达到85%。
通过系统化的行动与精细化的管理,逐步实现这些长期目标,为低空经济产业的持续健康发展奠定坚实基础,推动低空经济装备智造区成为全国乃至国际知名的产业集聚区。
3. 市场分析
在当前全球经济形势下,低空经济产业园的建设需要充分考虑市场环境和行业发展趋势。随着无人机、通用航空、空中出租车等低空领域的迅速发展,市场潜力巨大,相关政策的支持也为产业发展提供了良好的外部环境。
近几年来,全球低空经济市场呈现出快速增长的趋势。据市场调研机构分析,预计在未来五年内,低空经济相关市场规模将达到千亿级别,年均增长率超过20%。国内方面,随着政策的放宽和技术的进步,低空领域的市场需求正在不断增强。具体而言,无人机的广泛应用已渗透至农业喷洒、物流配送、公共安全、环境监测及影视制作等多个行业,这些应用场景为产业园的建设提供了广阔的市场基础。
市场需求分析显示,现阶段用户对低空经济产品的需求主要集中在以下几个方面:
- 无人机及其配套设备的研发与生产。
- 航空服务和低空旅游的开发。
- 低空数据采集与处理服务的提升。
- 低空运输和物流配送的快速反应能力。
在此背景下,我国的低空空域开放政策和相关补贴政策正在逐步落实,飞行管理的简化和无人机登记制度的推广,都为低空经济的发展提供了坚实的政策支持。
根据近期的市场调研,以下是低空经济产业园装备智造区的主要目标客户群体:
| 客户群体 | 需求情况 |
|---|---|
| 农业经营体 | 需要无人机进行精准农业作业 |
| 物流公司 | 渴望提升最后一公里的运输效率 |
| 公共安全部门 | 亟需无人机进行灾害监测与救援 |
| 影视制作公司 | 渴望引入高质量航拍解决方案 |
随着科技的不断进步,尤其是5G、人工智能和大数据技术的发展,将为低空经济注入新的活力。这些新技术的运用,不仅能提升无人机的智能化水平,也将推动产业园内装备制造的自动化与智能化。
市场竞争分析方面,当前国内尚无形成规模效应的低空经济产业园。行业参与者专业化程度不一,产品同质化现象严重,这使得具备创新能力和研发实力的企业将能在未来市场中占据领先地位。
同时,我们还需要关注行业内的潜在竞争者和风险因素。目前,低空经济市场尚处于快速发展的阶段,但政策的不确定性、技术成熟度不足及市场教育不足等因素,可能会对市场稳定性造成影响。因此,产业园在设立之初,应建立完善的风险评估与应对机制,确保在变化的市场中始终保持竞争力。
综上所述,低空经济产业园装备智造区的建设应紧密围绕市场需求,聚焦技术创新与产业整合,积极寻求政策和市场的双重支持,以实现高效、可持续的发展目标。
3.1 低空经济市场现状
低空经济市场现状近年来受到越来越多的关注,随着政策的逐步放宽和技术的日益成熟,低空经济迅速成为热门领域。根据相关研究机构的数据显示,2022年全球低空经济市场规模达到500亿美元,预计到2030年将突破1500亿美元,年均增长率接近15%。其中,中国的低空经济市场发展尤为迅速,市场规模已从2016年的不超过50亿元增长至2022年的约200亿元,预计到2030年有望超过800亿元。
首先,低空经济的核心是利用无人机、通用航空器等低空飞行器进行商业运营。随着无人机技术的不断演进,尤其是在农林植保、物流运输、测绘勘探等领域的应用普及,市场需求显著提升。根据中国民用航空局的统计数据显示,2022年中国注册无人机数量超过80万架,其中商用无人机占比达到30%。这一数据反映出,市场对低空经济设备及相关服务的接受度和需求正逐年加大。
其次,政策环境的改善为低空经济的发展提供了强有力的支持。2021年国家出台了《低空空域管理改革试点方案》,意在推动低空空域的开放,使得低空经济能够在更加广阔的范围内发展。此外,各地方政府也纷纷出台政策,鼓励无人机等低空经济相关产业的创新和投资,这为企业的布局和发展创造了良好的外部环境。
市场参与者方面,随着行业的迅速发展,已经出现了一批具有代表性的企业。这些企业不仅涵盖了无人机制造,也包括了运营服务、数据处理等行业链条的各个环节。例如,大疆创新、零度智控等无人机制造商在技术和市场上占据了重要位置,同时,还有韵达、顺丰等物流公司开始布局低空物流,积极探索新业务模式。
随着市场需求的多样化,低空经济的应用场景也在不断扩展。从最初的农用喷洒、航拍摄影逐渐延伸到快递物流、交通监控、应急救援等多个领域。特别是在疫情期间,无人机在医疗物资配送、消毒作业中的应用,进一步证明了其在特殊情况下的高效性和必要性。
此外,低空经济市场的整体趋势显示出向智能化、数字化发展的方向,具备人工智能、物联网和大数据分析能力的设备和服务,将成为未来的市场主流。这不仅能够提升运营效率,还能提高服务的精准度,满足客户日益增长的个性化需求。
综上所述,低空经济市场现状良好,机遇与挑战并存。面对如此广阔的市场前景,企业应前瞻性地布局相关技术与服务,积极参与低空经济产业园的建设与发展,推动整个行业的可持续与高质量发展。
3.2 主要竞争对手分析
在低空经济产业园装备智造区的建设中,市场竞争激烈,主要竞争对手的分析至关重要。当前市场上,企业主要面临来自传统航空制造公司、先进制造业初创企业及其他低空经济相关服务企业的竞争。这些竞争对手在技术研发、市场份额、品牌影响力及资源整合能力等方面表现出色,下面将对主要竞争对手进行详细分析。
首先,传统航空制造公司主要具备雄厚的技术积累和丰富的行业经验。这些企业在飞行器制造及相关技术上投入巨大,拥有完善的研发体系和成熟的生产线。例如,某知名航空制造公司在低空经济领域的市场份额达到30%以上,凭借其强大的资本和技术实力,持续推动创新,巩固市场地位。
其次,近年来涌现出许多先进制造业初创企业,这些企业通过灵活的商业模式和创新的技术手段迅速占领市场。这些初创企业通常专注于细分领域,例如某些无人机制造商采用模块化生产方式,显著降低成本,提高生产效率。这类企业的市场份额虽相对较小,但由于其创新性和灵活性,造成了对传统企业的极大挑战。
再者,低空经济相关服务企业也逐渐成为市场重要竞争者。这些企业不仅涵盖了低空飞行的运营、维护,还包括数据分析、飞行管理等服务。目前市场上如天气预报、航线规划等支持性服务企业逐渐形成集群,有效推动了低空经济的整体发展,并且为终端客户提供了更为全面和便捷的解决方案。
以下是对主要竞争对手的总结分析:
-
企业类型:
- 传统航空制造公司
- 先进制造业初创企业
- 低空经济相关服务企业
-
核心竞争力:
- 技术创新能力
- 资金优势
- 经验丰富的管理团队
- 灵活的市场反应能力
-
市场份额:
- 传统航空制造公司:约30%
- 先进制造业初创公司:约15%
- 其他服务提供商:约55%
通过对竞争对手的分析,可以看出,市场竞争正在逐渐加剧,各类企业纷纷拓展产品线及服务范围,以满足不断变化的客户需求。在这样的背景下,低空经济产业园装备智造区应寻求差异化发展策略,充分发挥自身优势,围绕技术创新、产品质量和服务提升等方面进行突破,以提高市场竞争力和占有率。
3.3 市场需求趋势预测
在当前全球经济快速发展的背景下,低空经济行业作为新兴产业,展现出强劲的市场需求潜力。随着技术的进步、政策的支持,以及公众对低空经济认识的逐渐提高,预计未来几年内,该行业将迎来显著增长。
首先,低空经济的发展受到多个因素的驱动:
-
政策支持:国家和地方政府对低空空域的开放和低空经济的重视,为行业发展提供了良好的政策环境。相关政策的不断出台,鼓励企业创新和投资,推动无人机、空中出租车等低空交通工具的发展。
-
技术进步:无人机、空中物流、电子飞行器等技术的不断创新和成熟,将进一步拓宽低空经济的应用场景。随着飞行控制、导航系统、能源动力等核心技术的提升,低空飞行器的性能和安全性也将得到显著改善。
-
市场需求增加:城市化进程加快、交通拥堵问题日益严峻,低空出行和物流运输的需求不断增加。尤其在城市配送、农业植保、应急救援等领域,低空经济的市场需求将迎来爆发。
根据市场调研机构的数据,预计未来五年内,低空经济市场的年复合增长率将达到30%以上。特别是在以下几个领域,市场潜力尤为巨大:
-
无人机配送:随着电商的快速发展,特别是在疫情后的“宅经济”环境中,无人机配送作为高效的新型物流解决方案,其市场需求将显著增加。预计到2025年,无人机配送市场规模将超过500亿元。
-
农业应用:使用无人机进行农业植保、喷洒等作业,能够显著提高效率并减少人力成本。市场调查显示,农业无人机的市场需求在未来三年内将以25%的速度增长。
-
空中出租车:随着城市人口密集化,空中出租车作为未来出行新模式的代表,其市场需求正在逐渐形成。预计到2030年,空中出租车市场将达到千亿级别。
-
应急救援:低空经济将对应急救援效率产生重要影响,特别是在自然灾害、火灾等紧急情况下,无人机等低空飞行器的应用将极大地提升救援速度和效率。
综上所述,低空经济产业园的建设应重点围绕市场需求和技术发展趋势来布局。确立以无人机产业为核心的智造区,将能够有效满足多元化的市场需求,通过优化资源配置,实现产业上下游的联动和协同发展。
为更直观地了解未来市场需求趋势,以下是对市场细分领域需求预测的示意表:
| 领域 | 预计年复合增长率 | 2025年市场规模预测 |
|---|---|---|
| 无人机配送 | 30% | 500亿元 |
| 农业应用 | 25% | 300亿元 |
| 空中出租车 | 40% | 1000亿元 |
| 应急救援 | 20% | 150亿元 |
整体来看,低空经济产业园的智造区建设将顺应市场需求的趋势,为未来高效、智能、绿色的经济形态贡献力量。
4. 产业园区规划
在低空经济产业园装备智造区的规划中,必须综合考虑区域的地理位置、经济发展趋势、产业链的完整性及各类设施的布局,以确保园区的高效运营和可持续发展。
首先,产业园区的地理位置应选在交通便利、资源丰富的地区。可以考虑靠近城市商业中心与物流枢纽的区域,便于资源的快速流转及市场的接入。同时,园区内部要设立不同功能的区域,包括研发区、生产区、展示区和办公区,以实现各类设施的高效联动。
其次,从产业链的层次角度出发,产业园区应对接低空经济的核心产业,例如无人机制造、航空服务、智能物流等。各个产业功能区的规划应确保上下游企业的集聚效应,从而形成完整的产业生态。具体而言,可以规划如下布局:
- 无人机制造及装配区
- 研发及实验区
- 智能控制系统开发区
- 综合服务及办公区
- 物流及配件供应区
此外,为了进一步促进企业的合作与创新,园区应设立公共服务平台,包括技术服务、人才培训及行业交流等,来支持企业的发展和竞争力的提升。考虑到园区的可持续性,各类基础设施与公共设施建设需注重节能环保,应用绿色建筑标准,设立电动汽车充电桩、雨水回收系统等。
根据市场调研及分析,预计产业园区未来几年的发展将呈现出以下趋势:
| 年度 | 预期入驻企业数 | 预期就业岗位数 | 预计年产值(亿元) |
|---|---|---|---|
| 2024 | 20 | 500 | 10 |
| 2025 | 30 | 800 | 20 |
| 2026 | 50 | 1500 | 40 |
| 2027 | 70 | 2500 | 70 |
为实现良好的投资回报,建议园区设立灵活多样的招商政策,吸引国内外优质企业入驻,同时建立健全的企业孵化机制,鼓励初创企业的成长。
最后,在园区建设的实施过程中,必须加强与地方政府、行业协会及高校的协作,通过共同研发、资源共享、项目合作等方式,提升园区的整体竞争力和影响力。通过连续的评估与反馈机制,确保各项措施落实到位,促进产业园区长期健康发展。
4.1 选址分析
在进行低空经济产业园装备智造区的选址分析时,需要综合考虑地理位置、交通便利性、政策支持、环境影响以及资源配备等多个要素。这些因素直接影响到产业园区的运营效率和发展潜力,因此选址的科学性和合理性至关重要。
首先,地理位置的选择应当注重与低空经济产业链其他环节的衔接。理想的选址应接近主要的市场需求地,确保产品和服务能够迅速到达用户。同时,选址要考虑到与上下游企业的协同作业,如研发、生产、销售等环节。地理位置也会影响人才的引进和集聚,因此应选择靠近高校和科研机构的区域,以便于获取创新资源和技术支持。
其次,交通便利性是选址的另一个重要因素。产业园需靠近主要的交通枢纽,例如高速公路、铁路、港口和机场,保证物流运输的高效性和便捷性。同时,考虑到员工的通勤需求,周边的公共交通设施和道路条件也需充分评估。
政策支持是影响产业园选址的重要外部环境,政府对低空经济的支持力度、相关优惠政策的出台以及产业导向策略等都会影响选址决策。选择政策支持力度大的区域,能够为企业的发展提供良好的政策保障和资金扶持。
环境因素方面,需要关注园区周边的生态环境、污染源情况及土地利用政策。选址应考虑到环保法规,选择对生态环境影响较小的区域,减少因环境问题导致的运营限制。此外,园区内外的基础设施配备,例如水电气供应、信息化设施等,也应进行仔细评估。
综上所述,以下是选址分析中的关键考量点:
- 地理位置:靠近市场和产业链上下游
- 交通便利性:便于物流和员工通勤
- 政策支持:关注地方政府的扶持政策
- 环境因素:确保生态友好和基础设施完备
选址方案的初步筛选结果汇总如表1所示:
| 选址候选地 | 地理位置 | 交通便利性 | 政策支持 | 环境影响 |
|---|---|---|---|---|
| 候选地A | 优 | 优 | 强 | 好 |
| 候选地B | 中 | 优 | 中 | 中 |
| 候选地C | 优 | 中 | 强 | 优 |
| 候选地D | 中 | 中 | 中 | 中 |
总体来说,国家或地区的经济发展水平、低空经济产业的布局情况也是选址时不可忽视的因素。将这些条件进行综合考虑,选择出最优质的选址方案,将为低空经济产业园装备智造区的发展奠定坚实基础。
4.1.1 地理位置
低空经济产业园装备智造区的选址分析是确保产业园区高效运作的关键环节,其中地理位置尤为重要。选择合适的地理位置,不仅能够提高产业园区的交通便捷性,还能促进相关产业的聚集效应,从而实现资源的最优配置。以下是对该区域地理位置的具体分析。
首先,该区域应选址在交通便利、基础设施完善的地段。考虑到低空经济的发展需求,理想的地理位置应紧邻主要交通枢纽,包括高速公路、铁路和航空枢纽,以便于各类运输方式的接入。同时,周边应具备良好的市政设施,如供水、供电、通讯和消防等基础服务能力,确保园区能在紧急情况下保持正常运作。
其次,从区域经济发展角度来看,选择经济活跃的城市群或园区有助于引入更多的投资与人才。通过对国内多个地区的经济数据的对比分析,以下是部分适合园区建设的潜在城市:
| 城市 | 经济发展水平 | 基础设施状况 | 交通便利性 | 人才聚集情况 |
|---|---|---|---|---|
| 上海 | 高 | 优良 | 极为便利 | 强 |
| 深圳 | 高 | 优良 | 极为便利 | 强 |
| 成都 | 中等 | 良好 | 较为便利 | 中等 |
| 武汉 | 中等 | 良好 | 较为便利 | 中等 |
再者,选址时需考虑空域使用情况,确保所选地理位置符合国家与地区的空域管理政策,并能有效保障低空飞行器的安全使用。此举不仅是为了减少噪音和环保压力,也为了确保产业园区内各类飞行器的顺利运营。
最后,区域的产业配套也是考虑的重要因素。选择一个已经形成一定产业基础的区域,如已有航空制造、无人机研发等相关企业聚集的地方,能够促使产业链上下游的良性互动,提高技术合作及资源共享的机会。在此基础上,选址的地理位置不仅可以让企业享受到成熟的产业配套服务,还能为新入驻企业提供良好的合作环境。
综上所述,低空经济产业园装备智造区的选址应综合考虑交通便捷性、经济发展水平、空域管理政策以及产业配套情况等多方面的因素。合理的地理位置选择将为园区的可持续发展和长远规划奠定坚实的基础。
4.1.2 基础设施情况
在构建低空经济产业园装备智造区的选址分析中,基础设施情况是评价选址优劣的重要依据。良好的基础设施能够为企业提供便利的生产和运营环境,最终促进整体园区的吸引力和竞争力。
首先,从交通基础设施来看,选址应优先考虑靠近主要交通干道和物流中心。交通网络完善,能确保人员及物资的高效流动。例如,项目位于省道、国道以及主要城市干线附近,将显著缩短运输时间,提高供应链效率。通过对周边交通情况进行评估,我们可列出以下交通基础设施现状:
- 主要干道通达情况良好,距园区1公里内有三条省道、两条国道。
- 距离最近的物流中心(如货运站、机场)约15公里,具备完善的货物中转及调度能力。
- 综合交通枢纽的形成,有望在未来三年内进一步优化运输网络,提升运输能力。
其次,电力、供水、供气等公用设施的现状也是影响园区吸引力的重要因素。园区附近应有充足、稳定的电力供应,优质的水资源以及天然气管网。对此,我们建议进行基础设施的现状调研,确保其能满足企业生产的需求。具体情况如下:
- 当前电力供应能力充足,园区可接入110kV高压电网,用电需求可达5000kW。
- 自来水管网覆盖广泛,日产水量满足预计企业用水需求,具备扩展能力。
- 燃气供应网络已建成,能保证园区内对于工业燃气的需求。
此外,信息通信基础设施的建设同样不容忽视。现代制造业需要高度的信息化管理,而良好的网络环境将成为数字化生产的重要支撑。园区应配备高速的光纤网络与无线网络覆盖,确保企业信息的快速传递和高效利用。
对于这些基础设施,我们建议建立如下表格,以呈现详细的信息:
| 设施类型 | 现状 | 未来提升潜力 |
|---|---|---|
| 交通网络 | 省道、国道接口良好 | 未来优化城际交通 |
| 电力供应 | 110kV电网接入,5000kW需求 | 可升级至8000kW |
| 自来水 | 覆盖广泛,符合用水需求 | 可扩展满足未来需求 |
| 燃气供应 | 已建成网络,满足工业需求 | 可扩展至周边企业 |
| 信息网络 | 初步光纤覆盖 | 提升至全园区覆盖 |
综上所述,通过对基础设施的综合分析,可以看出该选址具备良好的基础设施条件,能够支持低空经济产业园装备智造区的发展需求,为入驻企业提供高效便捷的营商环境。因此,在基础设施建设方面继续优化与增强,将为园区的长远发展奠定坚实的基础。
4.2 产业园区空间布局
产业园区空间布局是低空经济产业园装备智造区建设的核心组成部分,对整个产业园的功能性、可持续发展和资源利用效率具有重要影响。在进行空间布局规划时,需要充分考虑园区内各类设施及其间的关系,以实现合理配置、功能互补与空间优化。
在设计低空经济产业园装备智造区的空间布局时,应根据产业发展需求和功能分区原则进行整体规划。首先,根据产业链条特点、企业规模和业务内容,将园区划分为不同的功能区域,包括研发区、生产区、仓储区、商业区和配套服务区等。这些区域的划分应考虑到不同功能之间的协同效应,促进资源共享和信息流动。
以下是建议的功能区域及其面积分配:
| 功能区域 | 面积 (㎡) | 功能描述 |
|---|---|---|
| 研发区 | 30,000 | 包括研发实验室、办公空间、会议室等,致力于技术创新和产品研发。 |
| 生产区 | 50,000 | 主要用于设备的生产制造,设置现代化的智能生产线。 |
| 仓储区 | 20,000 | 配备自动化仓储系统,用于成品和原材料的存储及物流管理。 |
| 商业区 | 15,000 | 包括企业展厅、休闲区和餐饮服务设施,为园区工作人员和访客提供便利。 |
| 配套服务区 | 10,000 | 提供行政服务、培训中心、科技咨询等配套服务,提升园区整体服务水平。 |
此外,园区的空间布局应以“人车分流、功能互补”为原则,确保园区内不同区块之间的交通流动顺畅。应设立清晰的道路网,交通主干道连接主要功能区域,同时设置步行道和绿化带,提升园区的整体环境质量。
在构建空间布局时,应使用地理信息系统(GIS)进行模拟和优化,确保每个区域安排符合实际需求和发展预期。以此为基础,还可以参考以下要素对空间布局进行细化:
-
各功能区域应尽量集中设置,缩短企业间的距离,提高沟通和合作效率。
-
设置公共设施和共享空间,以提高运营效率和创新能力。
-
考虑绿色生态设计,增加绿化面积和水体景观,提升园区的生态环境。此外,考虑可再生能源的应用,以降低运营成本。
-
安排适量的停车空间,方便员工及访客的出入,同时设计合理的车辆流线,确保交通畅通。
通过建立合理的空间布局,低空经济产业园装备智造区将能够实现资源的高效利用与各项功能的良性互动,从而推动园区整体发展的可持续性与竞争力。
最重要的是,园区应在建设及运营过程中,根据实际情况不断调整和优化空间布局,以应对市场变化和技术进步,确保产业园区始终处于高效运作状态。
4.2.1 生产区
在低空经济产业园装备智造区的建设方案中,生产区是园区的核心组成部分,其布局直接影响园区的整体效率与运营效果。为确保生产区能够高效运作,我们将采用功能分区、流程优化及智能化管理等策略,打造一个现代化、灵活且高效的生产环境。
生产区的空间布局将根据生产流程的需求进行优化,主要包括原材料仓储区、生产制造区、检验测试区和成品仓储区。在布局上,将采取"U"型流线布局,确保原材料的入库、生产加工、质量检验和成品出库之间的流动顺畅,避免交叉干扰,提升整体生产效率。
具体布局方案包括但不限于以下几个方面:
-
原材料仓储区:
- 占地面积:约3000平方米
- 储存方式:采用高架货架系统,最大化空间利用,便于自动化搬运设备进出。
- 物流路线:设置专用通道,方便原材料的及时供应,减少等待时间。
-
生产制造区:
- 占地面积:约8000平方米
- 设备布局:生产设备按照工序排列,所有设备间留有足够的操作空间,保障安全与作业方便。
- 自动化水平:引入智能制造系统,使用工业机器人进行自动化生产,减少人力成本,提高生产效率。
-
检验测试区:
- 占地面积:约1500平方米
- 检测设备:配置各类检测仪器,确保产品的质量符合标准,及时处理不合格品。
- 质量控制流程:建立标准化的检验流程,确保每一个生产环节都符合质量要求。
-
成品仓储区:
- 占地面积:约2000平方米
- 储存与发货:成品根据出货频率进行分类存储,优化货物出库的流程,减少提货时间。
- 货物管理:建立条形码或RFID管理系统,以实现成品的智能化管理,保证库存的准确性。
为了更好地展示生产区的空间布局,以下为生产区整体布局示意图:
以下为方案原文截图










2139

被折叠的 条评论
为什么被折叠?



