1. 引言
在现代社会,突发的自然灾害和人道主义危机频繁发生,对救援系统的响应速度和效率提出了更高的要求。传统的救援手段往往受到地形、交通及气候等因素的限制,导致救援行动延误,增加了生命财产的损失。无人机作为一种新兴的高科技工具,凭借其快速部署、灵活机动和高效传输等特点,逐渐成为应急救援中的重要组成部分。
本设计方案旨在开发一种全面的无人机紧急救援系统,能够在各种类型的灾害场景中提供有效支持。系统将集成无人机巡检、数据采集、物资投送及现场监控等多项功能,以确保能够在关键时刻及时响应救援需求。
通过市场调研和技术分析,可以总结出无人机紧急救援系统的几个主要功能要求:
-
实时监控与评估:无人机配备高清摄像头,能够实时传输现场影像,辅助指挥中心进行灾后评估,快速了解受灾区域情况。
-
物资投送:系统设计中将考虑不同种类的救援物资,通过无人机进行精准投送,确保救援物资能够在短时间内送达受灾人员手中。
-
搜索与定位:通过热成像和光学成像技术,结合智能算法,实现对受困人员的快速定位,提高救援效率。
-
通信中继接入:在灾区网络系统受损的情况下,无人机可作为通信中继,有效保障救援人员与指挥中心之间的信息交流。
在实施过程中,系统将通过无人机集群的形式协同作业,以最大程度发挥其优势。不同类型的无人机在救援中承担不同的任务,如固定翼无人机进行大范围巡航,旋翼无人机适用于具体目标的精准操作,形成一个高效的联合作战体系。
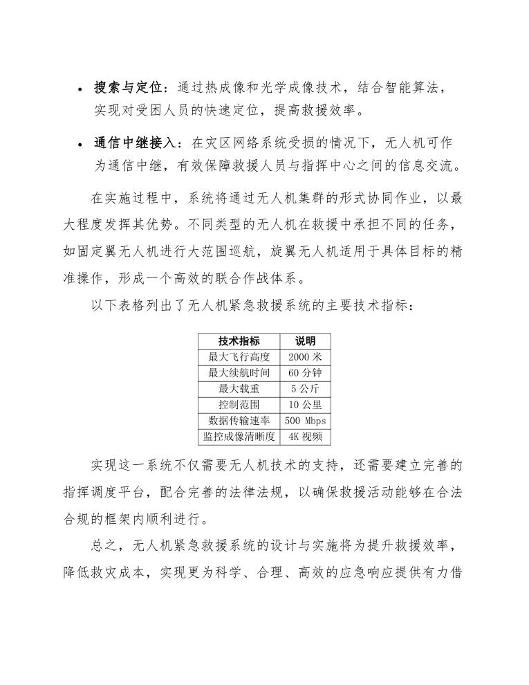
以下表格列出了无人机紧急救援系统的主要技术指标:
| 技术指标 | 说明 |
|---|---|
| 最大飞行高度 | 2000米 |
| 最大续航时间 | 60分钟 |
| 最大载重 | 5公斤 |
| 控制范围 | 10公里 |
| 数据传输速率 | 500 Mbps |
| 监控成像清晰度 | 4K视频 |
实现这一系统不仅需要无人机技术的支持,还需要建立完善的指挥调度平台,配合完善的法律法规,以确保救援活动能够在合法合规的框架内顺利进行。
总之,无人机紧急救援系统的设计与实施将为提升救援效率,降低救灾成本,实现更为科学、合理、高效的应急响应提供有力借助。随着技术的不断成熟,我们相信无人机将在未来的救援任务中发挥越来越重要的作用。
1.1 背景及重要性
在近年来自然灾害和突发事件频发的背景下,紧急救援系统的高效性和及时性成为社会各界关注的焦点。无人机技术的迅速发展和应用,为救援工作提供了新的可能性。无人机以其机动灵活、投入成本低、操作简便等特点,逐渐成为紧急救援领域的一项重要辅助工具。特别是在偏远地区、险境事故现场,以及灾后重建等情境中,无人机展现出了传统救援手段难以比拟的优势。
根据统计,全球每年因自然灾害导致的经济损失超过数千亿美元。同时,救援人员在灾后第一时间抵达现场的条件往往受到道路阻断、基础设施损毁等因素的影响。无人机可以迅速穿越这些限制,进行现场勘查、资源运输、搜救人员等任务,大幅提升救援效率。
无人机紧急救援系统的设计不仅可以提升响应速度,还可以通过实时数据传输与分析,提高决策的科学性和有效性。以下几点凸显了无人机紧急救援系统的背景及其重要性:
-
提高救援效率:无人机可以快速评估灾区情况,比传统救援方式早数小时到达现场,从而为后续救援提供第一手数据。
-
降低人员风险:在高危场所如山体滑坡、火灾等,使用无人机进行初步侦查可以有效降低救援人员的风险暴露。
-
扩展覆盖范围:无人机能够在恶劣天气和复杂地形中自由飞行,提供广阔的视野和覆盖面,尤其在地面交通受限的情况下,确保救援信息的充分获取。
-
成本效益显著:与传统救援设备相比,无人机的采购和运营成本较低,可以使用更少的资源完成高效的救援任务。
-
数据分析能力:无人机能够携带各类传感器收集数据,为灾后评估、资源分配提供可靠的依据,助力决策制定与现场指挥。
总之,无人机紧急救援系统的设计具备合理的背景支撑和重要的应用价值。随着技术的不断发展和完善,其在未来紧急救援领域的潜力将会更加显著,能为救援工作提供有效的技术保障与支持。这不仅有助于减少灾害损失,也能提高社会对突发事件的应对能力,从而为保护生命和财产安全做出积极贡献。
1.2 无人机在紧急救援中的应用
无人机技术的快速发展为紧急救援领域提供了新的解决方案。无人机因其机动性强、部署迅速、成本相对低廉等优点,能够在复杂的救援环境中发挥重要作用。在自然灾害、突发事件及医疗救援等多种场景中,无人机的应用渐趋广泛。
在自然灾害发生后的搜救行动中,无人机可以快速对灾区进行空中勘查,为救援人员提供实时的地理信息。通过搭载高分辨率摄像头和热成像设备,无人机能够识别受灾区域的建筑物倒塌情况、受困人员的分布,以及后续的救援路径。在一些偏远地区或复杂地形中,无人机的高效勘查能够提前指引地面救援队伍,减少人力资源的浪费。
例如,在地震、洪水等灾害发生后,传统的人力搜索往往面临着不可预测的风险和时间限制,而无人机可以在第一时间内覆盖大面积的区域,进行全面的空中侦查,最大程度上保障救援效率。
无论是医疗救援还是物资投送,无人机的应用也越来越普遍。在紧急情况下,医疗救援无人机可以迅速将生命救助设备或药品空投到受灾区域,尤其是在交通受阻的情况下,这种方式可以大大缩短急救的时间。例如,某地区的无人机救援系统在地震后成功将急救药品在3小时内投送至灾民手中,效果显著,受到了广泛称赞。
无人机的灵活性还体现在协同作战能力上。在进行大规模紧急救援时,通过多架无人机的协调工作,可以实现信息的实时共享与综合分析。救援指挥中心可以利用无人机编队对救援现场进行高层次的实时监控,并根据现场情况及时调整救援策略。
在应用无人机时,必须考虑到一些技术和安全性的问题。例如,无人机的飞行时间、载重能力、信号传输稳定性都是影响其在紧急救援中应用效果的关键因素。为了确保无人机能够在各种环境中高效工作,可以制定如下标准:
-
无人机应具有至少30分钟以上的续航能力,以确保可覆盖广阔区域。
-
无人机至少应能够携带3公斤的物资,以满足紧急救援物资的需求。
-
无人机应配备GPS和高清摄像设备,确保救援信息的准确传递。
-
必须有应急返航及避障系统,保障飞行安全。
通过以上措施,无人机在紧急救援中的应用将有效提升救援效率,降低人力成本,并为受灾群众提供及时的帮助,实现更加科学、智能的应急救援体系。
1.3 文章目的与结构
本章将阐述本论文的目的及其结构安排。随着无人机技术的快速发展,其在紧急救援领域的应用逐渐受到重视。针对自然灾害、突发事件及各种紧急救援场景,无人机凭借其机动性、快速反应能力和低成本等优势,正在成为现代救援系统的重要补充。本文旨在设计一个高效、可操作的无人机紧急救援系统方案,以提高应急响应的效率和救援的及时性。
首先,本论文的目的在于通过对无人机硬件配置、软件系统和工作流程的系统性设计,构建一个能够实现实时信息采集、快速响应和高效沟通的无人机救援系统。该系统将具备自动化飞行、实时数据传输、地图导航等功能,以便在危机情况下快速展开救援行动。此外,通过与传统救援手段的结合,形成一套完整的救援方案,以提高整体救援效率和协同能力。
在结构安排上,本文分为以下几个主要部分:
-
无人机救援系统的需求分析,包括对不同救援场景的研究,以及无人机在其中的角色和功能。
-
无人机硬件平台的选择与设计,涵盖无人机的型号、飞行器性能参数、载荷能力等,确保其符合救援任务的需要。
-
软件系统的开发与集成,着眼于无人机的操控程序、数据共享平台和用户接口设计,确保救援人员可以便捷地使用无人机。
-
整体救援方案的优化,围绕系统的工作流程、应急响应机制、信息沟通渠道等进行深入探讨,以保障系统在实际操作中的高效性和可靠性。
-
系统测试与评估,通过模拟演练和实地测试,验证无人机救援系统在不同情况下的性能表现,为后续推广和应用提供数据支持。
通过上述结构安排,本文将详细阐述无人机紧急救援系统的设计思路与实际应用,希望能为未来的实际救援行动提供一种切实可行的解决方案,以提升社会应对突发事件的能力。
2. 无人机技术概述
无人机技术近年来实现了快速发展,广泛应用于多个领域,包括环境监测、农业喷洒、交通监控以及应急救援等。无人机的主要组成部分包括机体结构、飞行控制系统、导航系统、动力系统、传感器系统和通信系统等。通过优化这些组件,无人机的性能和应用范围得到了显著提升。
现代无人机通常分为固定翼无人机和多旋翼无人机两种类型。固定翼无人机具有较长的飞行时间和较大的航程,更适合用于广泛区域的勘测与监测,而多旋翼无人机因其灵活性强、操控简单,适合在较小的区域内进行高精度的拍摄和数据收集。在紧急救援场景中,多旋翼无人机因其快速部署和响应能力,成为了首选设备。
在无人机的关键技术中,飞行控制技术尤为重要。飞行控制系统通过传感器数据的实时处理,实现无人机的稳定飞行和自主导航。现代无人机配备了高精度的GPS定位系统、惯性测量单元(IMU)以及各种环境传感器(如气压传感器、温湿度传感器)以确保在复杂环境下的准确定位和导航。
无人机在应急救援中的应用,通常依赖于其搭载的传感器和摄像头来获取实时图像和数据。在实际操作中,高光谱、红外热成像和高清晰度RGB摄像头常被安装在无人机上,用于搜寻失踪人员、评估灾后损失。表1列出了在紧急救援中常用的无人机传感器类型及其应用。
| 无人机传感器类型 | 主要应用 |
|---|---|
| 高清摄像头 | 实时监视、现场评估 |
| 红外热成像 | 搜寻失踪人员、识别热源 |
| 激光雷达 | 地形建模、灾后评估 |
| 高光谱传感器 | 环境监测、污染评估 |
无人机的通信系统同样至关重要。大多数现代无人机采用无线通信技术,如4G/5G网络或卫星通信,以确保在复杂环境中数据的实时传输。长距离的无人机通信能力使其能够在灾后区域高效地传送图像与数据,从而为救援决策提供支持。
此外,无人机的编队技术也在应急救援中发挥着重要作用。通过编队飞行,无人机可以快速覆盖大面积的区域,提高搜寻效率。同时,编队技术的实现依赖于先进的算法和云计算技术,能够在后端进行数据融合和分析,为救援工作提供全面的信息支持。
最后,无人机的自主飞行能力和路径规划技术是提升其救援效率的关键。现代无人机可以使用机器学习算法进行自主决策,规划最优飞行路径,避开障碍物。通过模拟和实时数据处理,无人机能够灵活调整任务路线,以实现对突发事件的快速响应。
综上所述,无人机技术在紧急救援系统中发挥着不可替代的作用。通过集成先进的传感器、控制系统及通信技术,无人机能够实时获取和传输关键数据,为应急决策提供科学依据,从而提高救援效率和成功率。
2.1 无人机的基本类型
无人机的基本类型可以根据不同的应用需求和结构特点进行分类。主要的无人机类型包括多旋翼无人机、固定翼无人机、混合动力无人机和垂直起降无人机(VTOL)。这些类型各自具有不同的优缺点,适用于不同的作业场景。
多旋翼无人机是目前市场上最为普遍的类型,其通过多个旋翼提供升力,具有较好的机动性和操作灵活性。多旋翼无人机的结构相对简单,操作易学,非常适合用于低空飞行任务,如摄影、巡查和救援等。此外,多旋翼无人机在悬停、垂直起降等方面的优势,使其在复杂环境中的应用表现尤为优异。然而,由于电池续航能力的限制,多旋翼无人机通常不适合进行长距离飞行任务。
固定翼无人机则采用传统的飞机设计,通过机翼产生升力,适合进行快速长距离的飞行任务。这种无人机通常具有较大的飞行范围和较长的续航时间,适合于地理勘查、农业监测等应用。固定翼无人机在飞行效率和能量消耗方面优于多旋翼无人机,但其在起降和机动性方面相对较弱,通常需要更为成熟的起降设施和环境。
混合动力无人机结合了多旋翼和固定翼的优点,通常具有垂直起降的能力,同时在水平飞行时能保持较高的飞行速度和续航能力。其结构设计比较复杂,但在多种环境下表现出色,适合用于复杂的救援任务和长距离监控。
垂直起降无人机(VTOL)在起降和飞行模式之间能灵活转换,具有与多旋翼无人机相似的垂直起降能力,同时又能在达到一定高度后用固定翼在水平飞行中提高效率。这使得VTOL无人机在需要频繁起降与长时间飞行之间寻找平衡时,展现出其独特的优越性。
在选择无人机类型时,需要考虑以下几个因素:
-
任务需求:如飞行距离、任务时长和货物重量等。
-
环境条件:如地形、气候因素等。
-
操作人员技能:对于复杂型号的无人机,操作人员需要具备相应的驾驶技术与经验。
-
成本预算:根据项目的预算选择适合的无人机类型。
-
法规要求:不同地区对无人机飞行有不同的管理规定,需要确保所选无人机符合当地的法律法规。
综上所述,不同类型的无人机具有各自的特点与适用场景。针对特定的紧急救援任务,我们可以在多旋翼和VTOL无人机中进行选择,以便提高救援效率,缩短响应时间。不同的无人机将根据现场环境、任务性质和技术要求进行有效的配置和调度,为紧急救援系统提供有力的技术支持。
2.1.1 多旋翼无人机
多旋翼无人机是指采用多个旋翼进行升力和推进的无人机,最常见的配置是四旋翼(Quadcopter),但也有六旋翼(Hexacopter)、八旋翼(Octocopter)等多种形式。由于其结构的简单性和控制的灵活性,多旋翼无人机在众多领域得到了广泛应用,尤其在紧急救援和灾后救援等任务中表现出色。
多旋翼无人机的主要特点包括:
-
悬停能力强:由于拥有多个旋翼,它们能够实现精确的悬停,方便进行观察、拍摄、数据采集等任务。
-
操作简便:相较于固定翼无人机,多旋翼无人机的操作和控制相对简单,适合快速部署和即时响应。
-
适应性强:可以在复杂的环境中灵活飞行,包括狭窄的空间和低空飞行,适合在城市、山区等救援场景中使用。
-
较高的稳定性:多旋翼设计使其在风中能保持较好的飞行稳定性,确保在救援时图像和数据的清晰度。
在应用于紧急救援系统时,多旋翼无人机可以搭载各种传感器和设备,如高清摄像头、红外热成像仪、GPS定位系统等,支持实时监控和数据传输。这些设备的选择可根据救援需求进行灵活配置,例如:
-
高清摄像头:用于地图绘制、现场监测等任务。
-
红外热成像仪:可用于夜间或低能见度条件下的搜索作业,识别温度差异,寻找被困人员等。
-
传感器:如气体探测传感器,帮助评估环境安全性。
多旋翼无人机的续航时间通常较短,受电池容量限制,通常为20到30分钟不等,但通过更换电池和进行快速充电或在设定区域内调配多架无人机运行,可以有效提高续航效率。
在救援任务中,操作人员可以通过实时视频反馈和数据传输,快速掌握现场状况并制定应急方案。通过无人机的灵活调度和资源整合,能有效提升救援效率,缩短救援时间。
根据不同的应用需求,可以进一步细分多旋翼无人机的规格和性能参数,如下表所示:
| 类型 | 最大飞行时长 | 最大载重 | 飞行高度 | 控制范围 |
|---|---|---|---|---|
| 四旋翼 | 25分钟 | 2kg | 100米 | 1公里 |
| 六旋翼 | 30分钟 | 5kg | 200米 | 1.5公里 |
| 八旋翼 | 35分钟 | 10kg | 300米 | 2公里 |
多旋翼无人机的使用将为紧急救援提供一种高效、灵活、便捷的解决方案,能够在事发现场快速部署并展开救援行动,显著提升救援的成功率和效率。因此,在无人机紧急救援系统的设计方案中,多旋翼无人机无疑是一个重要的组成部分。
2.1.2 固定翼无人机
固定翼无人机是一种拥有固定机翼的飞行器,与多旋翼无人机相比,固定翼无人机在航程、续航和飞行速度等方面具有显著优势。由于其结构设计,固定翼无人机通常能够在较低的能耗下实现较高的飞行效率,适合于较大面积的区域监测和数据采集任务。在无人机紧急救援系统的应用中,固定翼无人机可以发挥重要的作用,能够覆盖广泛的救援区域,并进行快速响应。
固定翼无人机的飞行原理基于气动学原理,机翼的形状会产生升力,支持飞行。由于其固有的设计,固定翼无人机的推进系统通常使用螺旋桨或喷气发动机,能够在较高的速度下维持较长的飞行时间。因此,固定翼无人机特别适合长时间的巡逻和监控任务,例如森林火灾监测、灾后评估等。
在紧急救援场景中,固定翼无人机的优势不仅体现在飞行时间与速度上,还有其搭载的多种传感器和设备。通过配置高清摄像头、红外热成像仪、气象传感器等,固定翼无人机可以实时采集地面情况,并将数据传输至指挥中心,以便于快速决策。
在选择固定翼无人机的过程中,需要考虑以下几个因素:
-
航程:固定翼无人机的航程通常比多旋翼无人机更长,适合在大范围内进行搜索和救援。
-
续航能力:高效的电池或燃油系统设计,使得固定翼无人机能够在空中待机时间长,适合长时间监控。
-
稳定性:由于机身设计,固定翼无人机在气流变化或恶劣天气条件下的飞行稳定性优于多旋翼无人机。
-
载荷能力:固定翼无人机可以搭载较重的设备与传感器,能够执行更复杂的任务。
-
操作复杂性:相比多旋翼无人机,固定翼无人机的起飞与降落要求更高的场地条件和飞行技术。
以下是一些典型的固定翼无人机型号及其主要参数对比:
| 型号 | 最大航程 (公里) | 续航时间 (小时) | 最高飞行速度 (公里/小时) | 载荷能力 (千克) |
|---|---|---|---|---|
| DJI Terra | 5 | 2 | 70 | 2 |
| SenseFly eBee X | 100 | 4 | 80 | 1.5 |
| Parrot Disco | 1.5 | 1.5 | 50 | 0.5 |
通过这样的数据表格,决策者可以根据任务需求,选择合适的固定翼无人机进行紧急救援操作。总之,固定翼无人机在无人机紧急救援系统中,是一个不可或缺的重要组成部分,能够为救援工作提供高效、准确的空中支持,提升救援成功率。
2.1.3 混合型无人机
混合型无人机是一种结合了固定翼和多旋翼无人机优点的先进无人机类型。它们在结构设计上融合了两者的特性,通常具备固定翼飞行的长距离巡航能力和多旋翼的灵活垂直起降能力。这种灵活性使得混合型无人机在紧急救援和灾害响应等应用场景中展现出独特的优势。
混合型无人机的基本工作原理是利用其固定翼进行高效的水平飞行,以获得更长的飞行时间和更大的飞行范围;而在起飞和降落时,则可以利用多旋翼设计提供的垂直起降能力。这种设计使其能够在复杂地形和有限空间内进行操作,从而提高了在紧急情况下的应用灵活性。
混合型无人机在紧急救援系统中的应用价值体现在多个方面:
-
长续航和大范围覆盖:混合型无人机通常能够提供更长的飞行续航,适合于覆盖广阔的灾区,快速获取现场信息。
-
灵活的任务执行能力:其兼具多旋翼和固定翼的特点,使得它能够轻松完成巡视、投送救援物资、实时监测等多种任务。
-
高效的搭载能力:相较于传统的多旋翼无人机,混合型无人机往往具备更大载荷能力,可以搭载更多的传感器设备或救援物资,提升救援效果。
-
高适应性:对于多种不同的环境和天气条件具有良好的适应能力,例如风大或地形复杂时,依然能够平稳飞行。
实施混合型无人机的救援方案需要考虑以下几个关键因素:
- 技术选择:选择适合特定应用需求的混合型无人机,确保其拥有足够的载荷能力和续航时间。
- 设备配置:根据救援任务的具体需求,搭载高清摄像头、热成像仪、气象传感器等必要设备,以获得相关数据。
- 操作人员培训:为确保无人机的正确操作和故障处理,需对操作人员进行专业培训,提高其应急反应能力。
混合型无人机的研发和应用仍在不断发展,在实际操作中,对于各类紧急救援任务的适应性与效率的提升无疑是其未来重要的研究方向。在灾害发生的第一时间,快速部署混合型无人机,可以显著提高救援的响应速度,最大限度地保障生命安全和提供必要援助。
2.2 无人机的关键技术
无人机的关键技术包括多个方面,这些技术的成熟和应用直接影响到无人机在紧急救援系统中的性能和效率。首先,无人机的飞行控制技术是其核心所在。现代无人机多采用高性能的飞行控制器,结合惯性测量单元(IMU)、全球定位系统(GPS)和气压高度计等传感器,实现对飞行姿态、航向及高度的精确控制。该技术能够支持无人机在复杂环境中的稳定飞行,确保其在关键时刻能够顺利执行救援任务。
其次,动力系统的设计对无人机的载重能力和飞行时长至关重要。当前,无人机多采用高效的电池作为动力源,锂电池因其能量密度高、重量轻而被广泛应用。通过不断优化电机和螺旋桨的设计,许多无人机能够实现更长时间的飞行与更大的有效载荷。以市面上常见的无人机为例,主流多旋翼无人机的飞行时间一般在20-40分钟,而某些高端型号能达到60分钟或更长。
另外,通信技术也是无人机关键技术之一。无人机在执行救援任务时,需与地面控制中心及其他无人机进行实时通讯。当前主流的通信方式有Wi-Fi、4G/5G网络及卫星通信等。在救援场景中,当地面网络不稳定时,卫星通信的高覆盖范围和穿透能力便显得尤为重要,这使得无人机能够在偏远或灾后区域与指挥中心保持联系。
再者,导航与避障系统也是无人机安全飞行的重要保障。无人机通常配备多种传感器,如激光雷达(LiDAR)、超声波传感器和摄像头,构成有效的避障系统。利用机器视觉和深度学习算法,无人机可以进行环境感知与实时决策,自动避开障碍物,减少飞行风险。这对在复杂地形或紧急情况下的救援操作尤为关键。
最后,负载能力与模块化设计也是无人机技术的关键部分。在紧急救援中,无人机的载荷可以是医疗物资、食品、水源等,因此,设计时需考虑无人机的负载能力和不同任务所需模块的快速更换能力。例如,某些无人机设计的标准吊舱,可以根据具体任务配置不同的载荷,提升其在多种场景下的适用性。
综合以上关键技术,无人机的紧急救援系统能够更高效、灵活地适应多变的救援环境和任务需求,显著提高救援行动的成功率和响应速度。具体技术细节如下:
- 飞行控制器:高性能IMU、GPS、气压高度计
- 动力系统:锂电池、优化电机和螺旋桨
- 通信方式:Wi-Fi、4G/5G、卫星通信
- 避障系统:激光雷达、超声波传感器、机器视觉
- 载重能力:模块化设计,标准吊舱配置
随着技术的进一步发展,未来无人机在紧急救援领域的应用将更加广泛,效率也将大大提升。
2.2.1 飞行控制系统
飞行控制系统是无人机的核心组件之一,它负责确保无人机能够在各种飞行条件下安全、稳定地飞行。一个高效的飞行控制系统通常包含传感器、控制算法和执行器,能够实时获取飞行状态信息,并根据预设的飞行任务自动调整飞行姿态和轨迹。以下是飞行控制系统的几个关键要素:
首先,传感器在飞行控制系统中起着至关重要的作用。常用的传感器包括:
- 加速度计:用于测量无人机的加速度,以分析其运动状态。
- 陀螺仪:通过测量角速度,帮助确定无人机的姿态。
- GPS模块:提供无人机的位置信息,支持导航和定位功能。
- 气压计:用于测量海拔高度,确保无人机在垂直方向上的稳定飞行。
这些传感器的融合能够生成无人机的实时状态信息,供控制算法进行决策。
控制算法是飞行控制系统的核心部分,它负责处理传感器数据并生成控制指令。常用的控制算法包括PID控制、模糊控制和滑模控制等。PID控制器是最常见的算法,其简单易用且能适应多种场景。对于复杂环境下的飞行任务,模糊控制和滑模控制能够实现更好的适应性和鲁棒性。
执行器是飞行控制系统的最后环节,通过接收控制指令来调整无人机的飞行姿态和推进系统。执行器通常包括电动机和舵机。电动机负责推进,舵机用于控制翼面和方向舵的角度,从而改变飞行轨迹。
为了确保飞行控制系统的可靠性和准确性,以下是一些系统设计中应重点考虑的关键技术:
-
冗余设计:为提高系统的可靠性,飞行控制系统可以采用多传感器冗余设计。例如,可以同时使用多个GPS模块来确保位置信息的稳定性和准确性。
-
数据融合技术:利用卡尔曼滤波等算法对传感器数据进行融合,提高状态估计的精度,减少单一传感器故障对系统性能的影响。
-
自适应控制:设计自适应控制算法,实时调整控制参数以应对环境变化和无人机负载变化,提高系统的稳定性和响应速度。
-
故障检测和处理:系统应具备故障检测能力,能够自动识别传感器或执行器的异常状况,采取相应的冗余措施,以确保系统的正常运行。
-
人机交互和远程控制:在紧急救援任务中,飞行过程中可能需要进行远程操控,设计友好的用户界面以支持操作员实时监控无人机的状态并做出及时响应。
一套成熟且先进的飞行控制系统不仅要满足基本的控制需求,还需要具备灵活应对复杂环境和突发情况的能力,以确保在紧急救援任务中的有效性和可靠性。
2.2.2 导航与定位技术
在无人机的紧急救援系统中,导航与定位技术是确保无人机高效、精确完成任务的关键。有效的导航与定位系统能够引导无人机在复杂环境中自主飞行,并实时提供其位置信息,以便于及时响应救援请求。
无人机的导航与定位技术主要涉及以下几个方面:
首先,全球定位系统(GPS)是无人机导航的核心技术之一。GPS能够提供高精度的三维定位信息,使无人机能够在地面坐标系中准确定位。通过配备多频段GPS接收器,无人机可以提高在城市高楼或其他障碍物密集区域的定位精度。结合差分GPS(DGPS)技术,无人机能够在定位误差范围内进一步减少,特别是在需要厘米级精度的应用场景中。
其次,惯性导航系统(INS)是无人机独立于外部信号进行定位的解决方案。INS通过加速度计和陀螺仪实时测量无人机的速度和姿态变化,从而推算出其当前位置。结合GPS数据,INS能够有效降低因信号丢失而造成的定位误差,确保无人机在复杂环境中的稳定飞行。这种联动机制被称为“紧耦合导航”,在当前的无人机应用中越来越受到欢迎。
除了GPS和INS外,视觉导航技术作为一种新兴的定位技术,近年来逐渐被引入无人机中。视觉导航通过图像处理和计算机视觉技术,利用摄像头捕捉周围环境特征进行定位。这种技术在GPS信号弱或失效的情况下尤为有效,特别是在室内、隧道和其它遮挡环境中。通过深度学习算法,无人机还可以识别关键特征点,提高图像处理的速度和准确性。
在紧急救援应用中,无人机的导航与定位系统还需考虑实时性与可靠性。以下是实现导航与定位技术的几个关键要素:
-
冗余设计:系统应具备多种导航手段的冗余备份,例如在无法获取GPS信号时依赖INS和视觉导航进行定位,确保系统在各种环境下的可靠性。
-
实时数据处理:快速处理传感器信息,实时更新位置和航向数据是至关重要的。采用高性能的嵌入式处理器来实现数据融合算法,可以提升系统的反应速度。
-
增强型定位技术:可以结合实时气象数据、地图信息以及高分辨率卫星影像,提高无人机在复杂环境下的环境适应能力。
在选择和实现导航与定位技术时,需综合考量成本、系统集成复杂性以及应用场景的特点,以确保无人机能够在紧急救援任务中发挥最佳性能。未来,随着技术的不断进步,这些导航与定位技术将进一步融合与发展,助力无人机在救援活动中展现更大潜力。
2.2.3 无线通讯系统
无线通讯系统是无人机紧急救援系统中至关重要的组成部分。它确保了无人机与地面控制站、救援队伍以及其他无人机之间的实时信息交换,从而提高救援效率和安全性。该系统需要具备高可靠性、低延迟和广覆盖范围,以满足在复杂环境和紧急情况下的通讯需求。
无人机的无线通讯系统通常包括几个关键组件:发射器、接收器、天线和信号处理设备。发射器负责将无人机收集到的传感器数据及图像信息发送到控制中心,接收器则获取来自控制中心的指令和导航数据。天线的设计对通讯质量至关重要,合适的天线能够在各种环境下维持良好的信号强度和稳定性。
在选择无线通讯系统时,需要考虑不同的通讯技术。例如,常用的无线通讯技术包括:
-
Wi-Fi:适用于近距离的高速数据传输,通常在无需长距离扩展的情况下使用。
-
LoRa(远程低功耗广域网):适合于低带宽、长距离传输,适用于救援任务中远离基地的无信号区域。
-
4G/5G网络:对于需要高速视频传输的任务,4G和5G网络提供了优质的实时视频回传能力,特别适用于城市和人口密集区域。
-
RF(射频)通讯:可用于短距离通讯,配合中继站提高通讯的覆盖范围和可靠性。
在紧急救援场景中,信号可能会受到山脉、高楼或其他障碍物的干扰,因此,采用多种无线通讯技术的混合方案,可以最大限度地提高系统的韧性和可靠性。下面的表格总结了不同无线通讯技术在无人机应用中的特性。
| 技术 | 优势 | 劣势 | 应用场景 |
|---|---|---|---|
| Wi-Fi | 高速传输,适合数据密集型任务 | 距离有限,信号易受干扰 | 城市救援,小范围任务 |
| LoRa | 传输距离长,低功耗 | 带宽低,实时性差 | 偏远地区的长距离监控 |
| 4G/5G | 高速,适合实时视频回传 | 覆盖依赖于运营商网络,费用高 | 城市救援、实时监控 |
| RF | 短距离高可靠性 | 距离限制,需管理多个信道 | 靠近基站的短距离通讯 |
在设计无线通讯系统时,应考虑冗余设计和自适应通讯策略。例如,可以配置多个通讯链路,确保在一个链路失效时,系统可以自动切换到备份链路。此外,通讯系统应具备实时信号强度监测和反馈机制,以便在信号衰减时及时调整通讯策略,确保数据传输的连续性和准确性。
总之,无线通讯系统的设计应综合考虑技术选择、网络拓扑结构、冗余性和自适应能力,以确保无人机能够在各种复杂情况下高效、安全地执行紧急救援任务。
3. 紧急救援需求分析
在设计无人机紧急救援系统时,首先需要明确救援需求。根据现有的救援场景和需求分析,紧急救援任务主要包括人员搜索、物资投放、信息传递及现场监控等。对于不同的救援场景,需求会有所不同,但以下几个要素是普遍适用的。
被救助人员的地理位置和环境条件是救援系统必须考虑的重要因素。灾害发生后的首要步骤是确定受灾区域的范围,以及需要救援的人员数量。可以通过调研历史数据与相关救援案例,构建一个基础数据库,用于评估和预测可能面临的救援需求。
需求分析中,以下几点需重点关注:
-
受灾人口数量:需准确评估在特定区域内需要救助的人数。
-
受灾严重程度:分析不同地点的受损程度,紧急医疗需求等,以便合理分配资源。
-
救援时效性:在紧急情况下,时间是生命的关键。无人机的反应时间必须尽可能缩短,以实现快速部署。
-
物资需求类型:根据救援任务的性质,了解需要投放的物资种类,比如食品、饮水、医疗救护包等。
-
通信需求:灾后环境可能导致传统通讯设施无法使用,因此无人与通的通信能力是系统设计的核心部分。
此外,不同的救援任务需要通过无人机进行特定的功能支持,目前普遍存在的需求包括:
- 进行实时视频监控,评估现场情况。
- 高效搜索失踪人员并提供定位信息。
- 快速投递紧急医疗物资和生存必需品。
在制定救援方针时,可以通过以下步骤来系统化需求分析:
-
数据收集:调查救援现场的信息,包括天气情况、地势特征与障碍物等,利用无人机的传感器收集相关数据。
-
需求优先级排序:根据救援场景的具体情况,识别最紧急和最重要的救救任务,并集中资源解决。
-
资源匹配:结合无人机的技术特性及搭载能力,对应需求做出物资和人力安排。
根据以上分析,我们可以总结出无人机紧急救援系统在实践中的关键需求,如下表所示:
| 需求类别 | 具体需求 | 描述 |
|---|---|---|
| 受害者定位 | 精准定位受灾人员的位置 | 利用无人机的高清摄像头进行地面侦查与拍摄 |
| 物资投放 | 医疗物资、食物、饮水等紧急救援物资的投放 | 无人机需具备精确投放能力,以确保物资送达 |
| 通信功能 | 确保信号稳定,亲属与指挥中心沟通 | 利用无人机建立临时信号基站 |
| 现场监控 | 实时监控现场状况,提供视频反馈 | 通过无人机搭载的视频直播系统进行现场传输 |
| 救援协同规划 | 整合现场各方救援力量,制定行动方案 | 利用无人机实时数据提升指挥决策效率 |
在实施无人机紧急救援系统的过程中,调动必要的技术与资源,加强与相关部门的配合,以及对无人机队伍进行专业培训,将是确保救援工作高效成功的关键因素。通过充分的需求分析,我们可以制定出更加有效的救援策略,从而提升救援的成功率,最大限度地减少灾害对人们生命财产的影响。
3.1 自然灾害救援需求
在自然灾害发生时, 救援行动通常面临着时间紧迫、条件恶劣和信息缺乏等多重挑战。因此,设计一套有效的无人机紧急救援系统必须充分考虑到自然灾害救援的具体需求。
首先,无人机可以作为快速信息采集工具,在灾害发生后第一时间评估灾区情况。传统救援手段往往受到地形和交通条件限制,而无人机可以在短时间内获取现场的高清图像和视频,甚至利用红外成像等技术发现被困人员的位置。从而为后续救援提供准确的数据支持。
其次,无人机还具备快速运输物资的能力。在灾后,物资配送是急需解决的问题,尤其是在地面交通被阻断的情况下。无人机可以用来空投急需的医疗物资、水源和食物等,确保救援人员能够及时向灾民提供必要的帮助。同时,通过无人机搭载的传感器,能够实时监测环境变化,提高救援的安全性。
在救援需求分析中,以下几个方面是设计无人机系统时需要考虑的关键要素:
-
救援信息的实时性:无人机需要具备快速反应能力,在灾害发生后的数小时内完成对灾区的侦查和数据采集。
-
承载能力:无人机需要根据实际情况优化搭载的物资类型和数量,以保证能够及时投放救援物资。
-
操作简单性:由于紧急救援的时间紧迫性,无人机的操作界面必须设计得简洁易用,确保救援人员能够迅速上手。
-
多样化任务执行能力:无人机能够进行多种任务,包括空中侦查、物资投放以及与地面救援队伍的实时通讯等。
-
耐恶劣气候:设计无人机时,需考虑其在雨、风等复杂气候条件下的使用稳定性。这可以通过选用高性能的材料与先进的飞行控制技术来实现。
为了全面分析这些需求,可以将关键要素整理成下表:
| 需求要素 | 具体内容 |
|---|---|
| 反应能力 | 在灾害发生后的数小时内完成侦查和数据采集 |
| 承载能力 | 能够空投医疗物资、水源和食物等救援物资 |
| 操作简单性 | 设计简洁易用的操作界面,确保快速上手 |
| 多样化任务执行能力 | 能进行侦查、物资投放及通讯等多项功能 |
| 耐恶劣气候 | 适应雨、风等恶劣环境,保持稳定性与高效性 |
通过以上分析,可以看出,无人机在自然灾害救援中的需求广泛而复杂,设计方案需要综合考虑各类因素,以确保其高效性和可靠性。最终,系统的成功运行将直接关系到救援效率和灾后恢复的速度。
3.1.1 地震
地震是一种突发性自然灾害,往往产生巨大的破坏力,导致大量人员伤亡和财产损失。在地震发生后的紧急救援工作中,传统的救援手段往往受到地形、气候、通信等多方面因素的制约,响应时间常常延迟,影响救援效果。因此,引入无人机技术进行地震救援,能够有效地提高救援效率,并减少救援人员的风险。
在地震救援中,无人机的应用场景主要包括:
-
现场评估与损毁评估:通过搭载高清摄像头及热成像设备,无人机可以迅速对震后区域进行航拍,获取实时的高分辨率图像。这些图像可用于评估建筑物及基础设施的损毁情况,判断是否安全及救援的优先级。
-
搜索和救援:地震后,很多被困人员可能处于废墟之下。无人机可通过热成像技术,快速检测废墟中的热源(如生命体温),从而协助救援队伍定位被困者。
-
物资投送:在大面积的震后区域,地面交通可能会受到严重影响。无人机能够执行精准的物资投送任务,如急救包、食物及饮水,为被困者提供及时的救援物资。
-
通信支持:地震可能导致基础设施的毁坏,通信网络损坏。无人机可以作为临时通信基站,提供网络覆盖和信息传递,帮助救援人员与指挥中心保持联系。
-
监测与评估:在救援过程中,无人机能够实时监测救援区域的情况,收集数据并反馈给指挥中心。可以利用无人机搭载的传感器获取气象数据,检测地面稳定性等,助力后续的恢复工作。
为实现上述功能,设计方案需考虑以下关键要素:
-
无人机性能:
- 飞行时间:应满足长时间飞行需求,通常推荐续航时间在30分钟以上。
- 载重能力:能够承载必要的设备,如摄像头、传感器及救援物资,根据具体需求至少需1-5kg的载重能力。
-
设备配置:
- 高分辨率光学相机
- 热成像相机
- GPS模块
- 通信装置(如数据链路系统)
-
操作要求:
- 配备经过训练的操作员,确保无人机在复杂环境中高效运作。
- 结合地面救援队伍的指挥系统,制定合理的飞行路线和任务目标。
-
应急预案:
- 针对不同规模的地震预先制定无人机的使用计划。
- 在地震多发区或高风险区建立无人机应急储备,确保在第一时间内投入使用。
降低地震救援中的风险,提高救援效率,无人机技术为现代化的灾害应对体系提供了全新的解决方案。通过灵活应用无人机,各类救援任务得以迅速开展,为减少伤亡、保护生命安全发挥重要作用。
3.1.2 洪水
洪水是一种常见的自然灾害,造成的损失往往是巨大的。针对洪水的紧急救援需求分析,可以从多个角度进行探讨,包括救援区域的确定、人员的撤离、物资的投送以及后续的恢复工作。由于洪灾的突发性和快速性,传统的人力救援往往难以确保及时性和有效性,因此,引入无人机技术将极大提高救援效率。
首先,在洪水发生时,迅速评估灾区的水位变化、受灾情况以及被困人员的分布是救援的首要任务。无人机可以在洪水发生后第一时间飞往受灾区域,搭载高清摄像头进行空中侦察和拍摄,实时获取灾区最直观的数据。这些数据可以通过数据分析系统生成受灾地图,帮助指挥中心准确判断灾情。
其次,基于无人机技术进行快速搜救。当地面交通可能因洪水被淹或损毁,救援人员的行动受到限制。利用无人机进行巡逻,可以对地面被困人员进行识别。通过红外热成像仪,能够及时发现被困在逐渐上涨的水中的人员,并发送精确的位置坐标给指挥调度中心。
在救援物资投送方面,无人机能够有效克服洪水对交通的阻碍,快速将急需的医疗物资、饮用水和食品等救援物资投放到灾区指定位置。无人机的负载能力可根据具体情况选择设备,确保每次投放的物资能够满足受灾群众的基本需求。
此外,一个有效的无人机应急救援系统还应具备一定的协同作战能力。通过建立无人机网络,各个无人机可以实时共享数据,进行协同搜索和物资投放,提高整体救援效率。
以下是无人机在洪灾救援过程中的主要功能与优势:
- 实时监测:通过高清摄像和红外技术进行受灾面积和水位变化监测。
- 高效搜索:利用热成像技术快速发现被困人员,提供实时位置数据。
- 精准投送:快速将救援物资投送至所有受灾区域,减少运输时间。
- 数据分析:将采集到的数据进行分析,辅助决策过程,提高救援科学性。
通过上述分析,可以看出,无人机在洪水救援中具有无可替代的作用,它不仅可以提高救援效率,还可以降低救援过程中对人力的依赖,使得整个救援流程更加科学和系统化。
3.2 事故救援需求
在无人机紧急救援系统中,事故救援需求是系统设计的重要组成部分。事故救援不仅要求设备具备高度的机动性和灵活性,还需满足特定的应急响应需求,以提高救援效率和成功率。
首先,事故救援需求主要集中在以下几个方面:
-
快速响应时间:在事故发生后,第一时间到达现场进行侦查和资源部署是救援工作的关键。理想情况下,无人机应能在15分钟内到达事故现场,以获取全面的现场信息。
-
现场侦查与评估:无人机需配备高清摄像头和红外成像设备,能够在事故发生后迅速进行空中侦察,评估事故类型和规模。不同场景下,可能需要的进攻能力包括测量受损程度、人群聚集情况,甚至对被困人员进行初步识别。
-
物资投递能力:在某些事故情境中(如地震、洪水等),待救援人员可能面临食品、水源等紧急物资的不足。无人机应具备物资投递功能,能够在安全位置向被困人员投递急需物品。此功能尤其适用于偏远或交通不便的区域。
-
实时通讯系统:无人机需要搭载通讯设备,与地面指挥中心保持实时联系。通过数据连通,能确保信息共享与协同作战,帮助决策者快速制定救援计划。
-
集成多种传感器:除摄像头外,无人机也应装备必要的气象传感器、辐射探测仪等,以便信息多样化和应对复杂环境下的救援需求。例如,在化学品泄漏的事故现场,无人机可以协助测量气体浓度,保护救援人员的安全。
事故救援的需求分析可总结为下表,以便更直观地了解各项需求的重要性与优先级:
| 需求 | 重要性级别 | 描述 |
|---|---|---|
| 快速响应时间 | 高 | 需要在15分钟内到达事故现场,实施有效救援行动。 |
| 现场侦查与评估 | 高 | 通过侦查提供事故现场信息,帮助判断救援方案。 |
| 物资投递能力 | 中 | 能够向被困人员投递食品和医疗物资,满足紧急需求。 |
| 实时通讯系统 | 高 | 与地面指挥中心保持通讯,确保信息的实时共享。 |
| 集成多种传感器 | 中 | 配备各种传感器,适应不同救援场景,提供数据支持。 |
通过上述需求分析,可以看出,无人机在事故救援中扮演着不可或缺的角色。为了有效满足这些需求,系统需具备灵活的飞行规划与完善的技术支持。此外,在设计无人机时,也应考虑其耐用性和可维护性,确保在各种恶劣环境下规则发挥其救援功能。
在不同类型的事故中,救援需求的具体表现可能会有差异。例如,交通事故可能需要更精确的现场数据分析,而自然灾害所需的则可能是大量物资的迅速分发。因此,系统设计时应充分考虑这些多样化的需求,确保其灵活应对各类救援任务。 通过上述设计原则和功能的集成,无人机紧急救援系统将有效提升事故救援的效率和保障被困人员的生命安全。
3.2.1 交通事故
在现代社会,交通事故的频发对紧急救援系统提出了更高的要求。交通事故一旦发生,往往涉及多个伤者及车辆,现场环境复杂,救援时间至关重要。因此,构建一个高效的无人机紧急救援系统,可显著提升交通事故救援的反应速度和救援效率。
无人机在交通事故救援中的应用主要体现在几个方面:
-
现场勘查:无人机可通过高分辨率摄像头与传感器迅速对事故现场进行实时勘查,获取事故现场的航空影像,评估事故的规模和伤情。这些数据可以直接传输至指挥中心,使救援团队能够根据现场情况制定相应的救援方案。
-
伤员定位与评估:无人机搭载热成像设备和多光谱摄像头,可以迅速识别伤员的位置及其健康状态,尤其是在夜间或能见度低的情况下,帮助救援人员更快找到被困人员。
-
物资投放:在事故现场,救援人员可能面临医疗物资和救援工具不足的问题。无人机能够将急救药品、饮水和生存装备等物资快速投放至需要的区域,大幅提高救援的有效性与时效性。
-
信息共享与协调:无人机可以通过无线传输技术,将现场实时信息,包括影像、声音和数据,传回到指挥中心,便于各部门协同作战,确保救援资源的合理配置。
根据数据显示,近年来交通事故的发生频率仍在上升,给道路救援带来了极大的挑战。依据中国交通管理局的统计,2022年我国共发生交通事故达51万起,导致约14万人受伤,损失严重。
在无人机紧急救援系统中,交通事故的响应时间是一个关键指标。根据经验,传统救援的平均响应时间约为30分钟,而应用无人机的救援系统能够将响应时间缩短至10分钟以内。以下是减少响应时间的具体步骤:
-
确定事故发生位置并设立临时指挥中心。
-
起飞标准化无人机,进行现场监控与评估。
-
将现场数据和影像快速传回指挥中心,决策救援方案。
-
救援队伍根据无人机提供的信息进场,展开具体救援。
此方案不仅提升了救援效率,还大大降低了救援人员在复杂交通事故现场的风险。无人机的灵活性及其高效的信息处理能力为应急救援提供了新的视角与可能性。通过优化无人机的线路规划与飞行轨迹,可以在意外情况下实现最优的飞行路径,确保满足救援需求。这使得在日常救援工作中,能够更加有效和高效地应对不同类型的交通事故,确保受害者的生命安全。
3.2.2 工业事故
在工业事故中,救援需求的复杂性和紧迫性都是显著的,尤其是在化工厂、制造业和矿山等高危行业中,事故的发生往往伴随着多种危险因素,如火灾、爆炸、有毒气体泄漏等。无人机的应用能够在提高救援效率、确保救援人员安全的同时,提供实时的情报支持和快速的物资投放。
首先,工业事故现场通常具有显著的危险性,传统的救援方式受到地形、障碍物和有害气体等因素的制约。无人机可以通过以下方式提升救援效果:
-
现场侦查:无人机能够快速飞赴事故现场,获取高空视角的高清影像,实时传回指挥中心。通过热成像和多光谱传感器,判断事故范围、火势、温度,甚至可能被困人员的位置。
-
环境监测:配备气体传感器的无人机可以在事故现场检测有毒气体浓度,制定安全的救援方案。通过数据分析,指挥部可以实时调整救援计划,确保人员安全。
-
物资投送:在一些紧急情况下,传统的物资输送受到阻碍。无人机可以快速携带急救包、灭火器等救援物资,通过精准投送到需要的地点,为受害者提供及时帮助。
-
人员定位:无人机配备定位系统,可以帮助找到被困人员位置,尤其在有障碍物的环境中,降低人力搜索的难度和危险性。
接下来,针对不同类型的工业事故,救援用无人机的具体需求及其实施方案可以概括为以下几点:
-
化工厂爆炸:
- 应急响应时间:1小时内部署无人机侦查。
- 设备需求:热成像无人机、气体探测无人机。
- 数据传输:实时视频回传、传感器数据上传至云平台。
-
制造业火灾:
- 应急响应时间:30分钟内到达现场。
- 设备需求:灭火无人机、供水无人机。
- 功能需求:持续监控火势变化,支持灭火系统。
-
矿山塌方:
- 应急响应时间:立即出动,90分钟内提供初步情报。
- 设备需求:高分辨率监控无人机、声波探测无人机。
- 目标:定位被困人员及塌方区域,以制定后续救援方案。
这些实施方案需要与当地安全部门、环境监测机构和急救中心建立协作机制,确保信息共享和资源的高效利用。此外,应定期进行无人机的训练和演练,提高救援团队的应急反应能力,确保在真实事故中能够高效、准确地运用无人机技术。
根据近年来的事故统计,工业事故的救援时效越迅速,越能显著降低伤亡率。在此基础上,结合无人机的技术优势,将为工业事故救援带来更为高效和安全的解决方案。在实际操作中,应考虑无人机的飞行安全、救援过程的多方协调,以及后续的事故调查等工作,确保救援行动的顺利进行。
3.3 医疗救援需求
在医疗救援领域,无人机的应用潜力巨大,能够有效地缩短救援时间,提高医疗资源的分配效率。在紧急救援情况下,医疗救援需求主要体现在以下几个方面。
首先,在发生自然灾害、交通事故或其他紧急情况下,时间是救援成败的关键。无人机可以在几分钟内到达事故现场,提供紧急医疗物资和设备。这些物资可能包括急救包、心脏除颤器、止血带和氧气瓶等。根据统计,急救物资及时送达能够将生存率提高至90%以上。
其次,无人机还可以用来进行现场实时监测和数据传输。通过搭载摄像头和传感器,无人机可以实时收集现场的医疗需求信息,并将这些信息传输给后方的医疗指挥中心,以便于快速做出资源调配和应对方案。
在发生重大突发事件时,现场受伤人数往往较多,这就需要有一定的分诊和优先救治机制。无人机可以根据受伤者的伤情严重程度,迅速判断哪些患者需要优先救治,并将这些信息反馈至指挥中心。
总结医疗救援的需求,可以列举如下要点:
- 物资运输:及时 transport 紧急医疗设备和药品。
- 现场监测:利用无人机提供实时视频或数据反馈。
- 伤情评估:通过大数据分析技术,快速评估伤者的需求。
- 路线规划:无人机可根据现场情况规划最优运输路径。
此外,利用无人机实施医疗救援还需考虑以下几个关键技术参数:
- 航程和续航能力:无人机的有效航程需满足不同场景下的需求,通常在10-30公里范围内。
- 载重能力:必须能携带所需急救物资的重量,建议在5-10公斤。
- 抗风能力:无人机需具备一定的抗风性能,以保证在复杂气象条件下的稳定飞行。
结合上述需求分析,设计与实现一个高效的无人机医疗救援系统,不仅可以显著提升紧急救援效率,还能为受灾人员争取宝贵的救治时间。
3.3.1 药品和器材配送
在紧急救援过程中,药品和器材的及时配送至关重要。无人机作为一种高效的物流工具,能够在灾害发生后快速响应,将所需的药品和医疗器械送达指定地点。这一配送系统的设计需要考虑多个因素,包括配送网络的构建、药品和器材的存储与管理、无人机的载重能力、飞行路线的优化等。
首先,配送网络的构建应根据地理条件、救援需求和具体类型的灾害来确定。无人机在具有直线飞行优势的地区,可以通过最短路径直接到达目标位置,而在城市环境中,需要考虑建筑物密集度、禁飞区以及无人机起降安全性。因此,我们可以根据不同的区域特征建立几种典型的配送路径,确保在各种情况下都能迅速通过。
在药品和器材的存储与管理方面,初步设定一个中心仓库和若干个分仓库的网络结构。中心仓库可集中存储大批量药品与器械,并负责制定调度计划。而分仓库则根据不同的需求和使用频率存放常用药品和急救器材。因此,在应对紧急救援时,当某个地区出现需求时,可以由分仓库快速发货。为了确保配送的高效性,所有仓库应具备实时库存管理系统,确保药品和器材的有效期、存量以及调拨情况随时在线更新。
无人机的载重能力是制定配送方案的关键因素。不同类型的无人机具备不同的载重能力,通常在0.5公斤到10公斤之间,甚至更高。因此,我们必须根据所需配送的物资进行分类和优先级排序。例如,常见的急救药品如止血带、消毒剂和抗生素等可归为优先配送物资,而一些体积较大或重量较重的设备如除颤仪和运输担架则需考虑使用大型无人机。
在规划飞行路线时,我们可运用大数据与人工智能技术优化无人机的实时导航。系统应充分考虑天气条件、空气交通状况和飞行高度,确保在最短时间内安全到达。以下为无人机配送系统的基本流程示意图:
通过上述流程,无人机配送系统能够高效地实现药品和器材的快速调拨与配送,满足紧急救援的实际需求。此外,为了保证系统的可信性与可持续性,建议建立一个完善的无人机维护和检查体系,以确保设备在关键时刻的性能和安全性。
综上所述,无人机在紧急救援药品和器材配送中的应用具有广阔的前景和强大的实用价值,能够大大提高救援效率,并为人道主义救助提供有力的支持。
3.3.2 患者搬运
在紧急救援场景下,患者的搬运是至关重要的环节,直接影响到患者的救治效果和生存率。无人机紧急救援系统在患者搬运中能够发挥重要作用,通过高效的运输手段,将患者从事故现场转移到医疗机构,争取宝贵的救治时间。
首先,无人机的搬运能力应根据患者的实际需求进行分析。对于不同类型和状况的患者,其搬运方式和设备需求也有所不同。对于轻伤患者,常规的担架或搬运设备可能足够,而对于重伤患者,则需要特殊的医疗设备和监护支持。因此,设计无人机搬运系统时,应考虑以下几个方面:
-
无人机的载重能力:无人机在设计时须充分考虑其最大载重能力。目前,市面上许多无人机的载重能力在5公斤到15公斤之间,而对于重型无人机,载重可能达到50公斤或更高,以适应不同类型患者的搬运需求。
-
多样化的搬运支持:实现多种搬运方式的兼容性,这意味着无人机应配备与患者搬运相关的设备。例如,可搭载移动担架、急救包、生命体征监测设备等。确保无人机在搬运过程中能够保持患者的基本生命迹象监控。
-
安全性保障:在进行患者搬运时,无人机的飞行安全和稳定性必须得以保障。设计时需加强输送箱和吊篮的稳固性,以防在飞行过程中对患者造成二次伤害。可以采用缓冲材料和固定装置,确保患者在搬运过程中舒适且安全。
-
医疗人员的配合:无人机的搬运方案需要与医护人员的工作紧密结合,确保医疗团队能够在无人机抵达现场时及时接手患者。此举可减少患者在搬运过程中因等待或交接而增加的风险。
-
救援时效目标:在实际操作中,应制定明确的救援时效目标。例如,紧急救援任务需设定在15分钟内将患者送往最近的医院,以提高整体救治效果。
在涉及患者搬运的无人物流体系中,结合医疗救援需求,以下是几个值得强化的执行要素:
-
确保患者信息的传输:在患者搬运过程中,实时监测患者的生命体征信息,通过无人机向目的地医院传输,便于接收医院做好准备。
-
路径规划与飞行障碍监测:利用无人机路径规划系统,避开建筑物、树木等障碍物,确保搬运过程中飞行路线的畅通。
-
应急方案制定:针对不同情况(如天气不佳、设备故障等)制定应急方案,确保患者搬运的替代路线及方案。
这些措施将有助于提升无人机在医疗救援领域中的实际运用效率,确保能够快速安全地完成患者搬运任务,为脑卒中、心脏病发作等紧急情况的早期救治提供有力保障。
4. 系统设计方案
在无人机紧急救援系统的设计方案中,首先需要明确系统的主要功能与组成部分。这些功能包括实时监测灾害现场、快速定位受困人员、提供紧急物资投放、搭载医疗设备进行初步救护等。系统的设计应覆盖操作效率、系统可靠性、用户友好性和成本控制等多个方面,以确保在紧急情况下能够高效运作。
本系统由以下几个主要模块组成:
-
无人机平台:选用具有良好飞行稳定性和载荷能力的无人机,依据现场条件可选择固定翼无人机、旋翼无人机或混合型无人机。在强风、雨雪等恶劣天气下,需要确保无人机具备相应的抗干扰能力和续航力,以完成任务。
-
传感器系统:配备多种传感器用于实时数据采集,包括高清摄像头、红外热成像仪、气体传感器等。这些传感器能够帮助救援队伍获取现场信息,并分析受困人员的位置及周围环境的危险性。
-
通信系统:采用双向无线通信技术,确保无人机与指挥中心之间、无人机与救援人员之间的实时通信。为提高通信的可靠性,可考虑采用5G通信技术或卫星通信系统,尤其是在信号覆盖不足的灾区。
-
紧急物资投放系统:通过设计专用的物资投放模块,能够在较高精度的情况下将急救包、饮用水等紧急物资投放到受困人员附近。投放模块应具备自动释放功能,并能根据风速和高度进行实时调整。
-
数据处理与分析系统:在指挥中心设立专门的数据处理系统,接收无人机传回的视频监控和传感器数据。利用人工智能算法分析现场信息,快速判断受困人员的状况及所需帮助,从而制定最佳救援方案。
-
用户界面和控制系统:提供简单易用的操作界面,设计直观的控制系统,使得操作者能够在紧急情况下快速上手。操控系统可选配手持终端或平板设备,以适应不同的操作需求。
在系统设计过程中,还需对重要的系统指标进行评估和优化,以确保可靠性与安全性。以下为关键指标:
-
续航时间:无人机应至少具备30分钟的飞行续航能力,以保证覆盖一定范围的搜索与物资投放。
-
传输距离:通信系统应具备至少10公里的有效传输范围,以避免在复杂环境中信号中断。
-
负载能力:无人机必须能够承载至少3公斤的物资,确保能够携带急救物品及投放装置。
-
环境适应性:系统应能够在-10°C至50°C的环境温度下正常工作,并具备一定的防水防尘等级。
接下来,将对该系统的救援流程进行说明,确保救援活动高效执行。救援流程如下:
-
现场评估:接到救援请求后,指挥中心立即分析灾害类型,并根据情况调度无人机。
-
无人机部署:迅速将无人机派往指定任务区域,并利用传感器对现场进行实时评估。
-
数据分析:无人机收回的数据通过系统快速处理,判断受困人员的准确位置并评估环境风险。
-
紧急物资投放:根据分析结果,指挥中心选择合适的物资投放时间与地点,利用无人机完成物资投放。
-
后续跟进:物资投放后,继续监控受困人员情况,并在必要时组织后续救援行动,确保受困人员得到及时救助。
通过将上述各模块合理结合并优化配置,无人机紧急救援系统将能够在复杂多变的救援环境中,亲密协作,快速响应,为受困人员提供宝贵的生存机会。
4.1 系统组成
无人机紧急救援系统的设计方案由多个相互关联的组成部分构成,旨在提升救援效率并确保救援过程的顺利进行。该系统主要包括无人机平台、导航与控制系统、救援装备、通信系统和后端管理平台等五个核心组成部分。
无人机平台是整个系统的基础,它负责,作为救援的运载工具。选用多旋翼无人机,具备较强的机动性和抗风能力,能够在复杂环境中稳定飞行。考虑到有效载荷与续航时间的平衡,所选无人机须具备承载至少5公斤的能力,并能连续飞行至少30分钟。
导航与控制系统负责无人机的自主飞行。该部分采用高精度GPS、气压高度计和多种传感器结合的组合导航方式,确保无人机在不同环境下均能实现精准定位。此外,还需配备实时监控系统,能够对飞行状态进行实时反馈并进行远程控制,确保飞行任务的及时调整。
救援装备则是实现救援目标的关键部分,包括但不限于紧急医疗包、通信设备、照明设备及无人机喷洒系统等。具体来说,紧急医疗包应包括基本医疗用品,如止血带、绷带、消毒液及药物等,能够在急救时为受害者提供即时救助。通信设备则需配置便携式对讲机,可以与救援人员及后端指挥中心保持联系,以获取实时情况更新。照明设备则可用于夜间救援,提高可视性。另外,若有必要,乌无人机可配置喷洒系统用于灭火或投放生活物资。
通信系统是系统稳定运行的保障,需采用双向通信链路设计,实现无人机与指挥中心的实时数据交互。这一部分包括卫星通信系统、LTE网络连接及VHF/UHF频段通信设备,确保在不同环境和条件下均能保持稳定的通信链路。此外,该系统还需配备地面接收站,以便及时接收无人机上传的数据,并进行分析处理,为后续的救援决策提供支持。
最后,后端管理平台是整个无人机紧急救援系统的“大脑”,负责数据处理、任务调度和信息分析。通过集成智能算法,对无人机收集的数据进行分析,判断受灾区域的情况,并根据实时数据调整救援策略。该平台应具备可视化界面,使救援指挥员能够一目了然地掌握现场情况,并调配无人机进行救援任务。系统应具备高并发处理能力,能够同时处理多条任务信息,以应对大型灾害时的复杂情况。
通过以上五个核心组成部分的紧密结合,无人机紧急救援系统可以实现高效、精准的救援能力,为突发事件的应对提供强有力的技术支撑和保障。
4.1.1 无人机平台
在设计无人机紧急救援系统时,无人机平台的选择是至关重要的一环。无人机平台作为整个系统的核心部分,直接影响到救援任务的效率、精确性和操作便捷性。针对救援任务的需求,我们将制定一个兼具高性能和多功能性的无人机平台,具体要求如下:
首先,无人机平台应具备足够的载荷能力,以支持多种救援设备的搭载。这包括医疗设备、救援物资及实时通讯设备等。一般而言,载荷能力应至少在5公斤以上,以满足不同类型的救援物资需求。为此,本系统选用的无人机平台将采用高性能电机和高容量电池,确保其在承载这些设备的同时能够保持良好的飞行性能。
其次,平台必须具有卓越的飞行性能,能够适应不同的气候条件和复杂地形。我们建议采用具备实时气象监测系统的无人机,以便于在恶劣天气下,及时调整飞行策略。无论是高温、高湿,还是风力较大的情况下,无人机都应能保持稳定的飞行和精确的操控。
另外,系统的续航能力同样重要。根据救援场景的可能延续时间,建议无人机平台的续航时间应至少达到40分钟,这样能够确保其能够覆盖较大范围的救援区域并进行一次有效的物资投递。
无人机平台还应具备优秀的导航系统,包括全球定位系统(GPS)及其他辅助定位手段(如视觉定位、惯性导航等)。这些系统相结合,将提高无人机在复杂环境中的定位精度,避免因定位误差而导致的任务失误。同时,通过配备高清摄像头和热成像仪,平台能够在紧急情况下进行实时监控和目标识别,从而支持后续的救援措施。
以下是无人机平台的主要技术参数概述:
| 技术参数 | 规格 |
|---|---|
| 载荷能力 | ≥ 5公斤 |
| 续航时间 | ≥ 40分钟 |
| 飞行速度 | ≥ 15米/秒 |
| 最大飞行高度 | ≥ 500米 |
| 控制范围 | ≥ 10公里 |
| 导航系统 | GPS + 视觉导航 + 惯性导航 |
| 监控设备 | 高清摄像头 + 热成像仪 |
为了增强及时响应能力,平台的设计还应支持快速部署和便于携带。无人机应有折叠式设计,便于在救援现场进行快速组装和拆解,同时用于提升部件的便携性,以便于救援人员能够轻松运输和操控。
总之,4.1.1 无人机平台的设计应紧密围绕实际救援需求,以高效、灵活及可靠为设计目标,确保无人机在紧急救援行动中充分发挥其价值。通过上述系统构成的高效整合,无人机平台将大大提升救援响应速度和成功率。
4.1.2 数据采集模块
数据采集模块是无人机紧急救援系统的核心组成部分,负责实时获取和处理环境信息及目标数据,为后续的决策和救援操作提供基础支持。该模块能够执行多种数据采集任务,包括地理位置信息、气象条件、视频监控、热成像获取等。
在系统设计中,数据采集模块主要包括以下几个关键组件:
-
传感器:支持多种类型的传感器以获取不同种类的数据。常见的传感器包括:
- GPS接收器,用于获取无人机的实时位置和航迹信息。
- 气象传感器,包括温度、湿度、风速、气压传感器,用于获取环境气象数据。
- 摄像头和热成像仪,用于实时视频监控和热源识别,尤其适用于搜索和救援场景。
-
数据处理单元:负责对采集到的原始数据进行预处理和分析。数据处理单元中的算法能够过滤噪声,增强信号,并通过机器学习模型辅助识别潜在目标或危险区域。
-
存储模块:用于临时存储从传感器采集的数据。存储模块保障数据在传输过程中不丢失,能够保存必要的历史数据以供后续分析。
-
通信模块:负责将数据传输至地面控制中心或救援指挥中心。通信模块保障实时数据共享和指挥调度的高效性,支持4G/5G、LoRa或卫星通信等多种技术,以适应不同距离和网络条件的需求。
数据采集模块的工作流程可以概括如下:
- 数据采集:通过传感器定时或按需采集数据。
- 数据处理:利用处理单元对原始数据进行分析,提取有用信息。
- 数据存储:将分析后的数据存储于内部存储模块,以备后续使用。
- 数据传输:通过通信模块将数据实时发送给控制系统。
以下是数据采集模块各个组件的技术参数汇总表:
| 组件 | 类型 | 主要功能 |
|---|---|---|
| GPS接收器 | 定位传感器 | 提供实时位置信息 |
| 气象传感器 | 环境监测传感器 | 监测温湿度、风速和气压等气象数据 |
| 摄像头 | 视频监控设备 | 提供实时视频监控 |
| 热成像仪 | 热源检测设备 | 检测热源,支持搜索和救援 |
| 数据处理单元 | 数据分析处理器 | 过滤噪声,进行数据分析 |
| 存储模块 | 记忆存储设备 | 临时存储采集到的数据 |
| 通信模块 | 无线通信设备 | 实现数据传输,保障通信稳定性 |
通过以上设计,数据采集模块能够高效、准确、实时地获取并处理周围环境信息,为无人机在紧急救援任务中的应用提供强有力的支持。在未来的系统优化中,将考虑引入高新技术以提高数据采集的广度与深度,确保在复杂环境下的应急响应能力。
4.1.3 运输模块
运输模块是无人机紧急救援系统的核心组成部分之一,其设计目标是高效、安全地将救援物资或人员输送到指定地点。该模块必须具有较强的载荷能力、合理的航程和良好的操控性,以确保在紧急情况下迅速响应。
运输模块主要由以下几个部分构成:
- 载荷舱
载荷舱是运输模块的核心组件,负责承载救援物资或人员。根据不同的使用场景,载荷舱的内部结构可以进行灵活配置,常见的设计包括:
- 标准急救包:包括急救药品、绷带、担架等。
- 液体药品运输:配备保温或冷藏设备,以确保药品的有效性。
- 设备运输:如监测设备、生命体征监测仪等,可以根据需要进行定制。
载荷舱的封闭设计可以抵御外界环境的影响,确保运输过程中的物资安全。
- 动力系统
运输模块的动力系统采用高效的电动推进器,可以根据载荷的类型和重量进行动态调整。为了延长续航时间,系统应配备高能量密度的电池,建议使用锂聚合物电池或其他先进电池技术。同时,采用多旋翼设计以提高稳定性和操控性。
- 导航与控制系统
运输模块配备先进的导航与控制系统,支持 GPS 定位、多点路径规划、以及实时监控等功能。通过集成先进的传感器,如激光雷达、视觉传感器等,模块能够实现自主避障和精确降落。这些技术共同提高了运输的安全性和可靠性。
- 通信模块
为确保与指挥中心保持实时联系,运输模块应配备高性能的通信模块,支持 LTE、卫星通信等多种通信方式。该模块还应能够将传输进度、载荷状态等信息实时回传,使得救援团队能够实时掌握运输情况。
- 附加功能
为了增强运输模块的实用性,可以考虑以下附加功能:
-
抗风能力:提升机体设计和电子设备的抗风能力,以应对恶劣气象条件。
-
开闭舱门系统:采用自动化开闭舱门设计,在到达目标地点时,可以一键释放货物。
-
便携式升降系统:针对需要运输人员的场景,设计便携式升降系统,确保及时将伤员送入或接出无人机。
总结来说,运输模块在无人机紧急救援系统中扮演着至关重要的角色。通过合理的设计与配置,能够在灾害救援、紧急医疗等多种场合中发挥出色的效能,为救援行动提供及时支持。以下是运输模块主要指标的概括表:
| 指标 | 参数 |
|---|---|
| 最大载荷 | 10 kg |
| 航程 | 30 km |
| 运行时间 | 40 min |
| 自主避障能力 | 支持 |
| 通信方式 | LTE、卫星通信 |
| 驾驶模式 | 自主、遥控 |
通过以上设计,运输模块将形成一个高效的无人机救援系统,能够在紧急情况下快速、准确地完成物资和人员的运输任务。
4.2 任务规划与调度
在无人机紧急救援系统中,任务规划与调度是确保救援效率和响应速度的关键环节。通过合理的任务规划与调度,可以实现资源的最优配置,并在突发情况下快速响应,最大程度地保障生命安全。
首先,任务规划应基于实时数据,包括灾害现场的地理信息、灾后评估信息,以及受害者位置和数量等。无人机系统应具备高度的信息收集能力,实时更新任务数据,建立动态任务库,在此基础上进行任务优先级排序。任务优先级的设定应考虑多个因素,如受害者的生命危险程度、救援难度、天气状况及飞行安全等。
基于以上数据,可以采用以下任务规划策略:
- 受害者寻救任务
- 确保安全区域的监测
- 物资投放与运输
- 现场视频监控与评估
在任务调度方面,系统需要根据无人机的运行状态、充电状况、可用性等信息,制定出切实可行的调度方案。在多任务环境下,系统应能够根据实施情况动态调整任务分配,以确保有效性。
如下表所示,展示了任务类型与优先级关系:
| 任务类型 | 优先级 | 描述 |
|---|---|---|
| 人员救援任务 | 1 | 生命垂危的个体需优先救助 |
| 物资运送任务 | 2 | 紧急物资、药品等的送达 |
| 监测巡航任务 | 3 | 指导后续救援工作,确保安全及风险评估 |
| 后续评估与反馈任务 | 4 | 评估救援效果,确保持续改进任务规划与调度机制 |
任务调度过程中可采用“算法调度”模型,利用遗传算法、蚁群算法等优化策略,对无人机的任务调度进行智能规划。通过对当前任务状态实时更新、无人机飞行位置跟踪,在合理时间内调整飞行轨迹,保证无人机在短时间内完成任务,节省响应时间。
以下是一个简单的任务调度示意图,展示了无人机在执行不同任务时的路径规划。
综上所述,任务规划与调度是无人机紧急救援系统中的核心环节,通过科学的策略和技术支持,确保救援任务的高效执行,进而提升整体救援能力和效率。设计良好的任务规划与调度系统不仅能够为灾害救援提供坚实的技术保障,更是提升应急管理响应速度和精准度的关键所在。
4.2.1 救援任务识别
在无人机紧急救援系统中,救援任务的识别至关重要,因为它直接影响到后续的任务规划和调度。首先,对于救援任务的识别,需要建立一套综合的任务评估标准和信息收集机制,以便在紧急情况下,能够快速、准确地判断救援任务的性质、紧急程度及其优先级。
救援任务的识别主要包括以下几个方面:
-
信息收集:通过各种传感器和通信手段,收集现场情况和相关数据,包括但不限于:
- 实时视频监控
- 环境参数(天气、地形等)
- 事故报告和目击者证言
- 地方救援机构的反馈信息
-
任务评估:根据收集到的信息,对救援任务进行初步评估,主要考虑以下因素:
- 受灾人数:对人数较多的救援任务提高优先级
- 伤员情况:根据伤情的严重程度评估紧急性
- 地理位置:对地理位置偏远、交通不便的救援任务给予更多关注
-
优先级划分:在评估基础上,将识别出的任务按优先级进行排序,优先级可以分为以下几类:
- 高优先级:涉及生命安全的紧急救援任务
- 中优先级:严重受灾但不立即威胁生命的情况
- 低优先级:非生命威胁的救助和报告
-
信息反馈机制:建立良好的信息反馈机制,确保一线救援人员能够及时将救援情况反馈给指挥中心,同时指挥中心也能实时更新救援任务的优先级和状态,确保信息的及时传达和任务的灵活调整。
例如,在某次地震后,可能通过无人机的实时图像传输系统收集到的现场数据是:
| 位置 | 受灾人数 | 伤员情况 | 优先级 |
|---|---|---|---|
| A区 | 50 | 20人重伤,30人轻伤 | 高 |
| B区 | 15 | 3人重伤,12人轻伤 | 中 |
| C区 | 5 | 1人轻伤 | 低 |
通过这样的任务识别机制,无人机救援系统可以迅速而准确地判定救援需求,从而为后续的资源调度和任务执行提供科学依据,确保救援效率和效果。在实际操作中,系统也应不断优化任务识别流程,增强应急响应能力。
4.2.2 优先级排序
在无人机紧急救援系统中,优先级排序是确保资源有效利用和快速响应的关键环节。通过对任务进行优先级排序,系统能够在多任务情况下选择最紧急、最关键的任务进行处理,从而提高救援效率,最大限度地挽救生命。
在进行优先级排序时,需要考虑几个主要因素,包括任务的紧急程度、伤员的生命体征、任务的地理位置以及资源的可用性等。以下是影响优先级排序的一些关键指标:
-
任务紧急程度:根据现场的具体情况,对不同任务进行评估。比如,伤员的生命体征是否稳定、是否需要立即救治等。
-
伤员数量和情况:如果遇到多个伤员,优先对伤情最重的伤员进行救助。此外,根据伤员的年龄、疾病史等因素进行详细评估,决定优先顺序。
-
距离和响应时间:任务发生地距离无人机的当前位置影响救援效率,优先选择离无人机较近且能在最短时间内到达的任务。
-
资源可用性:考虑无人机本身的载荷能力、飞行时间以及电池续航等。此外,考虑救援团队的配置状况,以便调派更多资源完成任务。
在具体实施中,可以利用以下评分系统对任务进行量化评估:
| 任务 | 紧急程度分数 | 伤员情况分数 | 距离分数 | 资源可用性分数 | 总分 |
|---|---|---|---|---|---|
| 任务A | 9 | 8 | 7 | 10 | 34 |
| 任务B | 5 | 9 | 8 | 6 | 28 |
| 任务C | 10 | 3 | 9 | 5 | 27 |
总分越高的任务,优先级越高。通过这种方法,系统能够在处理众多任务时迅速作出选择。
此外,还可以使用如下的决策树图示来进一步理清优先级排序的思路。
通过上述方法,可以形成一套清晰的任务优先级排序机制,全面考虑各项指标,确保无人机救援系统在执行任务时高效、有序,切实提高救援行动的响应速度和成功率。
4.2.3 路径规划
在无人机紧急救援系统的任务规划与调度过程中,路径规划是一项至关重要的技术,旨在确保无人机能够在最短的时间内、以最优的方式到达救援目标区域。有效的路径规划不仅需要考虑到直线路径,还必须考虑到潜在的障碍物、气候条件、风速、飞行安全以及法律法规等多方面的因素。
首先,在路径规划的初步阶段,需利用地图数据和地理信息系统(GIS)对目标区域进行详细分析。这包括获取目标区域内的地形地貌信息、建筑物分布、交通状况等,从而构建一个全面的环境模型。随后,结合无人机的飞行能力和限制条件,例如最大飞行高度、负载能力等,确定可行的飞行区域。
路径规划算法选择十分关键。常见的路径规划算法包括Dijkstra算法、A算法和RRT(Rapidly-exploring Random Tree)算法等。这些算法具有各自的优缺点,根据实际应用场景的特点进行选择是非常重要的。对于复杂环境下的路径规划,A算法由于其启发式搜索特性,能有效快速找到最短路径。而在动态环境中,RRT算法则以其随机性和灵活性,能实时响应环境的变化,适应性较强。
路径规划还需考虑不同的路径评估标准。一般来说,评估标准包括下列几个方面:
-
路径长度:选择最短路径以缩短飞行时间。
-
安全性:避免障碍物的位置及飞行限制区域。
-
能效:优化路径以减少能耗,延长飞行时间。
-
环境适应性:能够灵活应对风速、天气等变化。
为了保证路径规划的实时性和准确性,可以引入多传感器融合技术,通过搭载GPS、LIDAR、摄像头等设备,实时收集周围环境信息,并更新飞行路径。此外,当无人机在飞行过程中遇到突发情况时,系统需具备快速重新规划路径的能力,自动选择最优的避障路径。
在表格中列出不同路径规划算法的比较,有助于选择最适合本项目需求的算法:
| 算法类型 | 优点 | 缺点 | 适用场景 |
|---|---|---|---|
| Dijkstra | 最优解,适合静态环境 | 计算量大,速度慢 | 短途、静态环境 |
| A* | 较快的搜索速度,综合路径评估 | 依赖启发式函数,需调优 | 大部分静态环境 |
| RRT | 强大的适应性,适合动态环境 | 路径不一定最优 | 动态环境、障碍物严重的场景 |
综上所述,在无人机的紧急救援系统中,路径规划需综合考虑各种因素,选择合适的算法及策略,以实现最高效、最安全的任务执行。同时,不断优化和完善路径规划算法将进一步提升系统的整体性能和救援效率。
5. 技术选型
在无人机紧急救援系统的设计中,技术选型是实现系统目标的关键步骤。该系统需要具备高效的飞行能力、智能化的信息处理、稳定的通信系统以及良好的用户交互界面,以确保在紧急情况下能迅速、准确地完成救援任务。
首先,飞行平台的选择至关重要。本项目推荐使用多旋翼无人机,它具有起降灵活、悬停稳定和操控简单等优点。经过市场调研,推荐选择某知名品牌的多旋翼无人机,型号为DJI M300 RTK,该型号具备高负载能力(最大负载可达2.7kg),飞行时间长达55分钟,且配备RTK定位系统,确保了空中航行的精度。
其次,在传感器方面,系统需要配备高清摄像头以及红外热成像仪。这些传感器能够帮助救援人员在复杂环境中进行实时监控和目标探测。以下是选用传感器的详细列表:
- 高清摄像头:支持4K视频录制,具备稳定的云台,帮助提供清晰的地面影像。
- 红外热成像仪:能够在低能见度环境(如烟雾、夜间等)下探测温度变化,快速识别生命体征。
通信系统是整个救援系统的另一个重要环节。为保障飞行过程中与地面控制中心的实时通讯,需要选择具备长距离传输能力的通信模块。推荐使用基于4G/5G网络的模块,该模块能够在复杂环境下提供稳定的网络连接,允许救援队远程操控无人机并接收传输回来的数据。
为了实现智能调度与数据处理,系统需集成人工智能技术。通过深度学习算法,对收集到的图像和数据进行分析,可以自动识别受困者,并推算其位置。这将大大提高救援效率。
最后,用户交互界面需简洁友好,能够实时显示无人机状态、任务进展、传感器数据等信息。为了方便操作,系统可考虑使用平板电脑或专用遥控器,配合自定义开发的应用程序,简化操作流程。
综上所述,本无人机紧急救援系统的技术选型综合考虑飞行平台、传感器、通信系统与智能处理等多方面因素,致力于构建一个有效的紧急救援解决方案,以应对日益复杂的灾害救援需求。目标是确保在实际应用中,系统能够快速响应并提升救援成功率。
5.1 无人机选型
在本节中,我们将对无人机的选型进行详细分析,以确保所选无人机能够满足紧急救援系统的实际需求。无人机在紧急救援中的应用主要包括灾后评估、人员搜索、物资投送等,因此在选型时需要综合考虑其飞行性能、载重能力、续航时间、操控简便性以及适应复杂环境的能力。
首先,飞行性能是选择无人机的关键因素之一。理想的救援无人机应具备较高的飞行高度和较远的飞行距离,以覆盖大范围的救援区域。一般而言,适合的无人机飞行高度应在120米以上,飞行距离则需要在5公里以上。
其次,载重能力也是无人机选型时的重要考量。救援任务通常需要搭载摄像设备、传感器和医疗物资等。因此,选定无人机的载重能力应该考虑这些设备的总重量,通常要求至少具备5公斤的载重能力。根据设备的具体配置和任务需求,不同的无人机可能有不同的载重能力。
续航时间方面,应优先选择续航能力较强的无人机,一般至少需要在20分钟以上的续航时间,以确保能够完成救援巡检的任务。此外,便于更换电池的设计也能提升无人机的整体工作效率。
操控方式的简便性对于快速响应的救援任务也至关重要。理想的无人机应该支持一键起飞和一键降落功能,具备自动返航和稳定飞行的能力,以降低操控人员的负担,确保在紧急情况下能够迅速展开行动。
无人机的环境适应性同样不可忽视。在救援任务中,面对的环境可能极为复杂,包括偏远山区、城市废墟和严重天气条件。因此,无人机必须具备较好的防风、防雨性能,必要时,还应有夜间飞行和低光环境下的操控能力。
基于以上要求,我们推荐以下几款适合的无人机型号:
| 无人机型号 | 最大飞行高度 | 最大飞行距离 | 载重能力 | 续航时间 | 特殊功能 |
|---|---|---|---|---|---|
| DJI Matrice 300 | 7000米 | 15公里 | 2.7公斤 | 55分钟 | 智能飞行和自动巡航 |
| Yuneec H520 | 122米 | 1.6公里 | 1.5公斤 | 26分钟 | 高清视频直播 |
| Parrot Anafi | 4200米 | 4公里 | 0.5公斤 | 25分钟 | 4K HDR摄像 |
| SenseFly eBee X | 3000米 | 15公里 | 2公斤 | 90分钟 | 短期地形建模 |
为了选择最佳方案,需结合实际需求进行对比评估。综合考虑现场条件、任务紧迫性和预算,受众多因素的制约,最终的无人机选型将为紧急救援任务提供强有力的技术保障。
在选型时,还需考虑软件系统的配合,确保无人机可以与救援系统的指挥中心进行有效的数据交互,包括实时视频回传、定位信息共享等,形成高效的救援信息处理链路。
通过系统的技术选型和详细的需求分析,我们希望能为无人机的实际救援应用构建一个切实可行的解决方案,提升在紧急环境下的救援效率和成功率。
5.1.1 载重能力
在无人机紧急救援系统的设计中,载重能力是一个至关重要的参数,直接决定了无人机能否有效地完成救援任务。载重能力的计算需综合考虑无人机本身的结构特性、电池性能、动力系统以及客户需求等因素,以确保在不同环境和任务需求下,无人机能够携带所需的设备和物资。
实现高载重能力的关键在于选择合适的动力系统和机体材料。现代无人机通常采用高强度复合材料来减轻机体重量,同时保持足够的强度,以支持更大的负载。在电池方面,选择大容量和高放电比的锂电池或新型固态电池,可以在不影响飞行时间和续航力的情况下提高载重能力。
以下是无人机载重能力的一些主要考虑因素:
-
机体重量:无人机本身的重量直接影响其最大载重。机体设计应力求轻量化,同时确保结构强度。
-
电动机功率:电动机的功率决定了无人机能够产生的升力。选择高性能电动机能够在相同的能量消耗下,提供更大的升力。
-
螺旋桨设计:选用合适直径和螺距的螺旋桨能够优化升力效率,有助于提升无人机的载重能力。
-
飞行高度:飞行高度下降会导致空气密度的变化,进而影响升力。因此,设计时需考虑在不同高度条件下的载重情况。
在选择具体的无人机类型时,可以参考以下表格,展示市场上几款主要型号的载重能力对比:
| 无人机型号 | 最大载重(kg) | 续航时间(分钟) | 电池类型 |
|---|---|---|---|
| DJI Matrice 300 RTK | 2.7 | 55 | LiPo 6S 22800mAh |
| Freefly Alta 8 | 4.5 | 30 | LiPo 22.2V 26000mAh |
| Yuneec H520 | 1.5 | 25 | LiPo 4S 15000mAh |
此外,结合救援任务的需求,载重能力还需要满足特定的物资或设备要求,如医疗急救设备、通讯设备或是生存装备。因此,在进行无人机选型时,必须综合考量任务的具体需求和无人机的载重能力,例如可能需要额外的空间来携带药品、应急设备或是救援人员的通讯工具等。
最后,为保证系统的稳定性和可操作性,还需进行全面的飞行测试,包括不同载重条件下的飞行特性分析,确保在实际操作中能够安全高效地完成救援任务。在实际应用中,可通过以下流程优化选型:
以下为方案原文截图,可加入知识星球获取完整文件










欢迎加入方案星知识星球,加入后可阅读下载星球所有方案。

1064

被折叠的 条评论
为什么被折叠?



