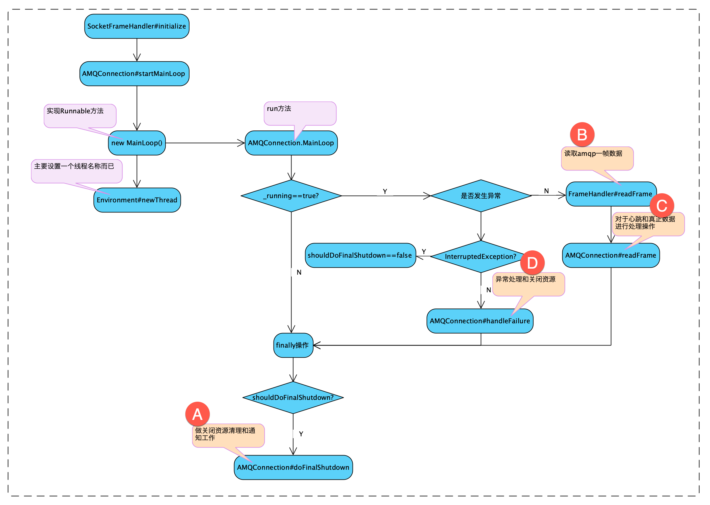
这篇紧接着第7篇,有些执行socket细节过程需要细细研究(也就 标记为A、B、C、D),就如下图

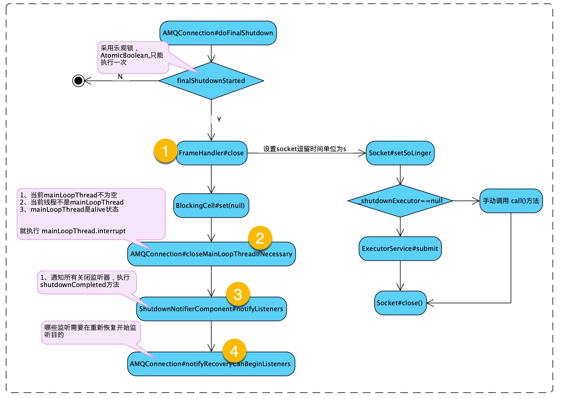
1、doFinalShutdown() 做最后关闭 (A)
-
如下图示
-

-
总结
- 关闭socket
- interrupt mainloop (也就监听主线程)
- 通知所有关闭监听器(shutdownCompleted方法)
- 哪些监听器需要重新恢复监听
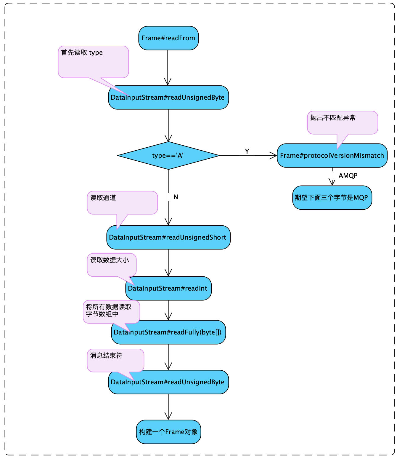
2、FrameHandler#readFrame (读取socket)
- com.rabbitmq.client.impl.Frame#readFrom (核心方法),把socket数据变成Frame对象
- 如下图

- 总结
- 数据协议:类型+通道+数据大小+数据+结束符

最低0.47元/天 解锁文章

3242

被折叠的 条评论
为什么被折叠?



