DS树–二叉树之最大路径
题目描述
给定一颗二叉树的逻辑结构(先序遍历的结果,空树用字符‘0’表示,例如AB0C00D00),建立该二叉树的二叉链式存储结构
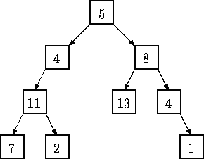
二叉树的每个结点都有一个权值,从根结点到每个叶子结点将形成一条路径,每条路径的权值等于路径上所有结点的权值和。编程求出二叉树的最大路径权值。如下图所示,共有4个叶子即有4条路径,
路径1权值=5 + 4 + 11 + 7 = 27 路径2权值=5 + 4 + 11 + 2 = 22
路径3权值=5 + 8 + 13 = 26 路径4权值=5 + 8 + 4 + 1 = 18
可计算出最大路径权值是27。
该树输入的先序遍历结果为ABCD00E000FG00H0I00,各结点权值为:
A-5,B-4,C-11,D-7,E-2,F-8,G-13,H-4,I-1

输入
第一行输入一个整数t,表示有t个测试数据
第二行输入一棵二叉树的先序遍历,每个结点用字母表示
第三行先输入n表示二叉树的结点数量,然后输入每个结点的权值,权值顺序与前面结点输入顺序对应
以此类推输入下一棵二叉树
输出
每行输出每棵二叉树的最大路径权值,如果最大路径权值有重复,只输出1个
样例输入
2
AB0C00D00
4 5 3 2 6
ABCD00E000FG00H0I00
9 5 4 11 7 2 8 13 4 1

该博客介绍了如何求解二叉树的最大路径权值问题。给定二叉树的先序遍历和每个节点的权值,计算并找出路径权值最大的路径。以两个样例输入为例,解释了如何处理数据并输出最大路径权值。
最低0.47元/天 解锁文章
2035

被折叠的 条评论
为什么被折叠?



