目录
问题1.为什么需要链表结构?
那先看看已有的顺序表的缺陷吧,顺序表空间不够的话,需要扩容
扩容是需要代价的,(尤其是异地扩容),消耗的连续空间更多,而且可能会造成空间浪费
扩容一般是扩充一倍,此时空间的大小就可能造成浪费,而且对于数组的增删查改需要挪动整个数组,效率低下。
由此就引出了链表结构
1.链表
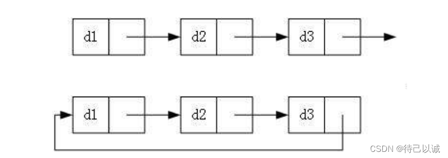
1.1 链表的概念及结构
我的理解1:顺序表的本质是一个结构,里面存的是整体数据本身链表的本质也是一个结构,里面存的是一个链表节点的数据和下一个链接节点的地址,这样在空间上不连续,但是在逻辑上,上一个节点可以通过下一个节点的地址找到下一个节点,拿到下一个节点存的数据,(当然通过合理的存放地址,也可以从下一个节点访问到上一个节点,这里我们不做深究,先弄懂最基本的链式的原理)
PS:
1.由上图可知,链式结构在逻辑上是连续的,但是在物理上不一定连续
2.现实中的节点一般都是在堆(realloc malloc)上申请出来的
3.从堆上申请的空间是按照一定的策略分配的,两次申请的空间,可能连续,也可能不连续。
1.2 链表的分类
实际中链表的结构非常多样,只要具有链式逻辑的结构都可以纳入链表范畴
此文就以以下情况组合起来的8种链表结构探究:
1. 单向或者双向

2. 带头或者不带头

3. 循环或者非循环

虽然有这么多的链表的结构,但是我们实际中最常用还是两种结构:

1.3实现一个单链表(无头单项非循环链表增删查改的实现)
1.链表结构的创建
//链表结构创建
typedef int SLTDataType;//链表所存数据的类型
typedef struct SListNode
{
SLTDataType data;
struct SListNode* next;//下个同类型结构体的地址,以便于找到下一个节点
}SLTNode;
PS:
链表结构创建的误区如下:
2.创建一个节点
//申请一个节点
SLTNode* BuySLTNode(SLTDataType x)
{
SLTNode* newnode = (SLTNode*)malloc(sizeof(SLTNode));
if (newnode == NULL)
{
perror("malloc fail");
exit(-1);
}
newnode->data = x;
newnode->next = NULL;
return newnode;
}
测试代码如下:
void TestSList0()
{
//创建一个个没有联系的节点
SLTNode* n1 = BuySLTNode(1);
SLTNode* n2 = BuySLTNode(2);
SLTNode* n3 = BuySLTNode(3);
SLTNode* n4 = BuySLTNode(4);
//前一个节点里面的next指针存的是下一个节点的地址
//因此可以达到通过第一个节点就(像链条一样)能找到后面所有节点的效果
//此种数据存储的方式为----单链表
n1->next = n2;
n2->next = n3;
n3->next = n4;
n4->next = NULL;
//这样链接节点太废代码
//可以将链接节点封装成一个函数
}
分析如下:
但是用这种方法把节点链接起来太低效了。
3.创建一个链表
//创建一个链表,链表里面有n个节点
SLTNode* CreateSList(int n)
{
SLTNode* phead = NULL;//链表头
SLTNode* ptail = NULL;//链表尾
int x = 0;
for (int i = 0; i < n; ++i)
{
//scanf("%d", &x);
//SLTNode* newnode = BuySLTNode(x);
SLTNode* newnode = BuySLTNode(i);
//链接节点
if (phead == NULL)
{
ptail = phead = newnode;
}
else
{
//next存的下一个节点的地址
//下一个节点成为新的尾
ptail->next = newnode;
ptail = newnode;
}
}
//ptail->next = NULL;
return phead;
}
4.打印链表
//打印链表
void SLTPrint(SLTNode* phead)
{
SLTNode* cur = phead;
while (cur != NULL)
{
//printf("[%d|%p]->", cur->data, cur->next);
printf("%d->", cur->data);
cur = cur->next;//节点往链表后走
}
printf("NULL\n");
}
测试如下:
void TestSList1() { SLTNode* plist = CreateSList(10); SLTPrint(plist); } int main() { TestSList1(); //int a = 0, b = 1; //Swap1(&a, &b); //int* ptr1 = &a, *ptr2 = &b; //Swap2(&ptr1, &ptr2); return 0; }如图:
5.链表尾插

//尾插
void SLTPushBack(SLTNode** pphead, SLTDataType x)
{
SLTNode* newnode = BuySLTNode(x);
//尾插的时候没有节点
if (*pphead == NULL)
{
*pphead = newnode;
}
//尾插的时候已经有节点
else
{
SLTNode* tail = *pphead;
// 找尾
while (tail->next)
{
tail = tail->next;
}
tail->next = newnode;
}
}
总结:
6.链表尾删
void SLTPopBack(SLTNode** pphead)
{
// 暴力的检查
assert(*pphead);
// 温柔的检查
//if (*pphead == NULL)
// return;
//只有一个节点的尾删
if ((*pphead)->next == NULL)
{
free(*pphead);
*pphead = NULL;
}
//多个节点的尾插
else
{
//写法1
/*SLTNode* prev = NULL;
SLTNode* tail = *pphead;
while (tail->next)
{
prev = tail;
tail = tail->next->next;
}
free(tail);
prev->next = NULL;*/
//写法2
//其实tail->next相当于写法1的prev,tail->next->next相当于代码1中的tail->next->next
//也即是说两次指向的next可以代替掉代码1的prev
SLTNode* tail = *pphead;
while (tail->next->next)
{
tail = tail->next;
}
free(tail->next);
tail->next = NULL;
}
}
分析:
1.多个节点的尾删
2.一个节点的尾删
只有一个节点的话,就直接free掉就行了
7.链表头插
void SLTPushFront(SLTNode** pphead, SLTDataType x)
{
SLTNode* newnode = BuySLTNode(x);
newnode->next = *pphead;
*pphead = newnode;
}
分析:
只需要创建一个节点指向原来的第一个节点
并且把指向原来头节点的指针指向新的节点就行
8.链表头删
void SLTPopFront(SLTNode** pphead)
{
assert(*pphead);
SLTNode* next = (*pphead)->next;
free(*pphead);
*pphead = next;
}
PS:
单链表最大的优势是头插和头删,这两个很快,但是尾插和尾删慢(因为要遍历链表)
9.找链表节点
SLTNode* SLTFind(SLTNode* phead, SLTDataType x)
{
SLTNode* cur = phead;
while (cur)
{
if (cur->data == x)
{
return cur;
}
cur = cur->next;
}
return NULL;
}
分析:找到就返回结点的地址,没找到就继续往下找。
10.在pos位置后面插入一个节点x
void SLTInsertAfter(SLTNode* pos, SLTDataType x)
{
assert(pos);
/*if (pos == NULL)
{
return;
}*/
SLTNode* newnode = BuySLTNode(x);
newnode->next = pos->next;
pos->next = newnode;
}
注意
newnode->next = pos->next;
pos->next = newnode;
这两句代码的位置,如果顺序想法,会导致死循环。
11.在pos位置前面插入一个节点x
// 在pos之前插入x
void SLTInsert(SLTNode** pphead, SLTNode* pos, SLTDataType x)
{
assert(pos);
if (*pphead == pos)
{
SLTPushFront(pphead, x);
}
else
{
SLTNode* prev = *pphead;
while (prev->next != pos)
{
prev = prev->next;
}
SLTNode* newnode = BuySLTNode(x);
prev->next = newnode;
newnode->next = pos;
}
}
有两种情况
第一种情况是头插
第二种情况是非头插
12.在pos位置删除后面的一个节点x
void SLTEraseAfter(SLTNode* pos)
{
assert(pos);
if (pos->next == NULL)//删最后一个
{
return;
}
else
{
// 错的
/*free(pos->next);
pos->next = pos->next->next;*/
SLTNode* nextNode = pos->next;
//pos->next = pos->next->next;
pos->next = nextNode->next;
free(nextNode);
//nextNode = NULL;
}
}
13.删除pos位置处的节点
// 删除pos位置
void SLTErase(SLTNode** pphead, SLTNode* pos)
{
assert(pos);
assert(*pphead);
if (pos == *pphead)
{
SLTPopFront(pphead);
}
else
{
SLTNode* prev = *pphead;
while (prev->next != pos)
{
prev = prev->next;
}
prev->next = pos->next;
free(pos);
//pos = NULL;
}
}
分析:
第一种情况pos节点是头节点
第二种情况pos节点是非头节点
2.完整单链表实现代码
2.1头文件代码(SList.h)
#define _CRT_SECURE_NO_WARNINGS 1
#pragma once
#include <stdio.h>
#include <stdlib.h>
#include <assert.h>
//链表结构创建
typedef int SLTDataType;//链表所存数据的类型
typedef struct SListNode
{
SLTDataType data;
struct SListNode* next;//下个同类型结构体的地址,以便于找到下一个节点
}SLTNode;
////链表结构创建(错误的创建方法)
//typedef int SLTDataType;//链表所存数据的类型
//typedef struct SListNode
//{
// SLTDataType data;
// //struct SListNode* next;
// SLTNode* next;
//}SLTNode;
//创建和初始化一个节点,节点存的数据是x
SLTNode* BuySLTNode(SLTDataType x);
//创建一个链表,链表里面有n个节点
SLTNode* CreateSList(int n);
//打印链表,链表的起始地址是phead
void SLTPrint(SLTNode* phead);
//单链表尾插
void SLTPushBack(SLTNode** pphead, SLTDataType x);
//单链表尾删
void SLTPopBack(SLTNode** pphead);
//单链表头插
void SLTPushFront(SLTNode** pphead, SLTDataType x);
//单链表头删
void SLTPopFront(SLTNode** pphead);
SLTNode* SListFind(SLTNode* plist, SLTDataType x);
// 单链表在pos位置之后插入x
// 分析思考为什么不在pos位置之前插入?
void SLTInsertAfter(SLTNode* pos, SLTDataType x);
// 单链表删除pos位置之后的值
// 分析思考为什么不删除pos位置?
void SLTEraseAfter(SLTNode* pos);
// 在pos之前插入x
void SLTInsert(SLTNode** pphead, SLTNode* pos, SLTDataType x);
// 删除pos位置
void SLTErase(SLTNode** pphead, SLTNode* pos, SLTDataType x);
//单链表的释放
void SLTDestroy(SLTNode** pphead)
2.2函数定义代码(SList.c)
#define _CRT_SECURE_NO_WARNINGS 1
#include "SList.h"
//申请一个节点
SLTNode* BuySLTNode(SLTDataType x)
{
SLTNode* newnode = (SLTNode*)malloc(sizeof(SLTNode));
if (newnode == NULL)
{
perror("malloc fail");
exit(-1);
}
newnode->data = x;
newnode->next = NULL;
return newnode;
}
//创建一个链表,链表里面有n个节点
SLTNode* CreateSList(int n)
{
SLTNode* phead = NULL;//链表头
SLTNode* ptail = NULL;//链表尾
int x = 0;
for (int i = 0; i < n; ++i)
{
//scanf("%d", &x);
//SLTNode* newnode = BuySLTNode(x);
SLTNode* newnode = BuySLTNode(i);
//链接节点
if (phead == NULL)
{
ptail = phead = newnode;
}
else
{
ptail->next = newnode;
ptail = newnode;
}
}
//ptail->next = NULL;
return phead;
}
//打印链表
void SLTPrint(SLTNode* phead)
{
SLTNode* cur = phead;
while (cur != NULL)
{
//printf("[%d|%p]->", cur->data, cur->next);
printf("%d->", cur->data);
cur = cur->next;//节点往链表后走
}
printf("NULL\n");
}
//尾插
void SLTPushBack(SLTNode** pphead, SLTDataType x)
{
SLTNode* newnode = BuySLTNode(x);
//尾插的时候没有节点
if (*pphead == NULL)
{
*pphead = newnode;
}
//尾插的时候已经有节点
else
{
SLTNode* tail = *pphead;
// 找尾
while (tail->next)
{
tail = tail->next;
}
tail->next = newnode;
}
}
//错误的尾删
//void SLTPopBack(SLTNode* phead)
//{
// SLTNode* tail = phead;
// while (tail->next)
// {
// tail = tail->next;
// }
// free(tail);
// tail = NULL;
//}
void SLTPopBack(SLTNode** pphead)
{
// 暴力的检查
assert(*pphead);
// 温柔的检查
//if (*pphead == NULL)
// return;
//只有一个节点的尾删
if ((*pphead)->next == NULL)
{
free(*pphead);
*pphead = NULL;
}
//多个节点的尾插
else
{
//写法1
/*SLTNode* prev = NULL;
SLTNode* tail = *pphead;
while (tail->next)
{
prev = tail;
tail = tail->next->next;
}
free(tail);
prev->next = NULL;*/
//写法2
//其实tail->next相当于写法1的prev,tail->next->next相当于代码1中的tail->next->next
//也即是说两次指向的next可以代替掉代码1的prev
SLTNode* tail = *pphead;
while (tail->next->next)
{
tail = tail->next;
}
free(tail->next);
tail->next = NULL;
}
}
void SLTPushFront(SLTNode** pphead, SLTDataType x)
{
SLTNode* newnode = BuySLTNode(x);
newnode->next = *pphead;
*pphead = newnode;
}
void SLTPopFront(SLTNode** pphead)
{
assert(*pphead);
SLTNode* next = (*pphead)->next;
free(*pphead);
*pphead = next;
}
SLTNode* SLTFind(SLTNode* phead, SLTDataType x)
{
SLTNode* cur = phead;
while (cur)
{
if (cur->data == x)
{
return cur;
}
cur = cur->next;
}
return NULL;
}
void SLTInsertAfter(SLTNode* pos, SLTDataType x)
{
assert(pos);
/*if (pos == NULL)
{
return;
}*/
SLTNode* newnode = BuySLTNode(x);
newnode->next = pos->next;
pos->next = newnode;
}
// 在pos之前插入x
void SLTInsert(SLTNode** pphead, SLTNode* pos, SLTDataType x)
{
assert(pos);
if (*pphead == pos)
{
SLTPushFront(pphead, x);
}
else
{
SLTNode* prev = *pphead;
while (prev->next != pos)
{
prev = prev->next;
}
SLTNode* newnode = BuySLTNode(x);
prev->next = newnode;
newnode->next = pos;
}
}
void SLTEraseAfter(SLTNode* pos)
{
assert(pos);
if (pos->next == NULL)
{
return;
}
else
{
// 错的
/*free(pos->next);
pos->next = pos->next->next;*/
SLTNode* nextNode = pos->next;
//pos->next = pos->next->next;
pos->next = nextNode->next;
free(nextNode);
//nextNode = NULL;
}
}
// 删除pos位置
void SLTErase(SLTNode** pphead, SLTNode* pos)
{
assert(pos);
assert(*pphead);
if (pos == *pphead)
{
SLTPopFront(pphead);
}
else
{
SLTNode* prev = *pphead;
while (prev->next != pos)
{
prev = prev->next;
}
prev->next = pos->next;
free(pos);
//pos = NULL;
}
}
void SLTDestroy(SLTNode** pphead)
{
SLTNode* cur = *pphead;
while (cur)
{
SLTNode* next = cur->next;
free(cur);
cur = next;
}
*pphead = NULL;
}
2.3测试代码(test.c)
#include "SList.h"
void TestSList0()
{
//创建一个个没有联系的节点
SLTNode* n1 = BuySLTNode(1);
SLTNode* n2 = BuySLTNode(2);
SLTNode* n3 = BuySLTNode(3);
SLTNode* n4 = BuySLTNode(4);
//前一个节点里面的next指针存的是下一个节点的地址
//因此可以达到通过第一个节点就(像链条一样)能找到后面所有节点的效果
//此种数据存储的方式为----单链表
n1->next = n2;
n2->next = n3;
n3->next = n4;
n4->next = NULL;
//这样链接节点太废代码
//可以将链接节点封装成一个函数
}
void TestSList1()
{
SLTNode* plist = CreateSList(10);
SLTPrint(plist);
}
void TestSList2()
{
SLTNode* plist = CreateSList(5);
SLTPushBack(&plist, 100);
SLTPushBack(&plist, 200);
SLTPushBack(&plist, 300);
SLTPrint(plist);
}
void TestSList3()
{
SLTNode* plist = NULL;
SLTPushBack(&plist, 100);
SLTPushBack(&plist, 200);
SLTPushBack(&plist, 300);
SLTPrint(plist);
SLTPopBack(&plist);
SLTPrint(plist);
SLTPopBack(&plist);
SLTPrint(plist);
SLTPopBack(&plist);
SLTPrint(plist);
//SLTPopBack(&plist);
//SLTPrint(plist);
}
void TestSList4()
{
SLTNode* plist = NULL;
SLTPushFront(&plist, 100);
SLTPushFront(&plist, 200);
SLTPushFront(&plist, 300);
SLTPushFront(&plist, 400);
SLTPrint(plist);
SLTPopFront(&plist);
SLTPrint(plist);
SLTPopFront(&plist);
SLTPrint(plist);
SLTPopFront(&plist);
SLTPrint(plist);
SLTPopFront(&plist);
SLTPrint(plist);
}
void Swap1(int* p1, int* p2)
{
int tmp = *p1;
*p1 = *p2;
*p2 = tmp;
}
void Swap2(int** pp1, int** pp2)
{
int* tmp = *pp1;
*pp1 = *pp2;
*pp2 = tmp;
}
void TestSList5()
{
SLTNode* plist = NULL;
SLTPushBack(&plist, 1);
SLTPushBack(&plist, 2);
SLTPushBack(&plist, 3);
SLTPushBack(&plist, 4);
SLTPushBack(&plist, 5);
SLTPrint(plist);
SLTNode* p = SLTFind(plist, 3);
SLTInsertAfter(p, 30);
//p = SLTFind(plist, 300);
//SLTInsertAfter(p, 30);
p = SLTFind(plist, 2);
SLTInsert(&plist, p, 20);
/*if (p)
{
SLTInsertAfter(p, 30);
printf("ҵ\n");
}
else
{
printf("Ҳ\n");
}*/
SLTPrint(plist);
}
void TestSList6()
{
SLTNode* plist = NULL;
SLTPushBack(&plist, 1);
SLTPushBack(&plist, 2);
SLTPushBack(&plist, 3);
SLTPushBack(&plist, 4);
SLTPushBack(&plist, 5);
SLTPrint(plist);
SLTNode* p = SLTFind(plist, 3);
SLTEraseAfter(p);
SLTPrint(plist);
p = SLTFind(plist, 3);
SLTErase(&plist, p);
p = NULL;
SLTPrint(plist);
SLTDestroy(&plist);
//野指针
SLTPrint(plist);
}
int main()
{
TestSList4();
//int a = 0, b = 1;
//Swap1(&a, &b);
//int* ptr1 = &a, *ptr2 = &b;
//Swap2(&ptr1, &ptr2);
return 0;
}









915





