力扣(leetcode)第二题
题目
给你两个 非空 的链表,表示两个非负的整数。它们每位数字都是按照 逆序 的方式存储的,并且每个节点只能存储 一位 数字。
请你将两个数相加,并以相同形式返回一个表示和的链表。
你可以假设除了数字 0 之外,这两个数都不会以 0 开头。
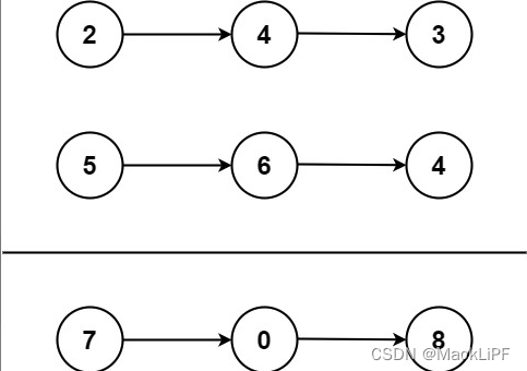
示例 1:

输入:l1 = [2,4,3], l2 = [5,6,4]
输出:[7,0,8]
解释:342 + 465 = 807.
示例 2:
输入:l1 = [0], l2 = [0]
输出:[0]
示例 3:
输入:l1 = [9,9,9,9,9,9,9], l2 = [9,9,9,9]
输出:[8,9,9,9,0,0,0,1]
提示:
每个链表中的节点数在范围 [1, 100] 内
0 <= Node.val <= 9
题目数据保证列表表示的数字不含前导零
来源:力扣(LeetCode)
链接:https://leetcode-cn.com/problems/add-two-numbers
题解
public ListNode addTwoNumbers(ListNode l1, ListNode l2) {
ListNode listNode = new ListNode();
getReturn(listNode, l1, l2, 0);
return listNode;
}
public void getReturn(ListNode resultNode, ListNode l1, ListNode l2, int num) {
int l1Val = 0;
int l2Val = 0;
if (l1 != null) {
l1Val = l1.val;
}
if (l2 != null) {
l2Val = l2.val;
}
int a = l1Val + l2Val + num;
if (a >= 10) {
resultNode.val = a - 10;
if ((l1 == null || l1.next == null) && (l2 == null || l2.next == null)) {
resultNode.next = new ListNode(1);
return;
}
} else {
resultNode.val = a;
if ((l1 == null || l1.next == null) && (l2 == null || l2.next == null)) {
return;
}
}
resultNode.next = new ListNode();
getReturn(resultNode.next, l1 == null ? new ListNode() : l1.next, l2 == null ? new ListNode() : l2.next, a >= 10 ? 1 : 0);
}

本文解析了力扣(LeetCode)平台上的第二题“两数相加”。该题要求实现链表形式的两个非负整数相加,并返回表示和的链表。文章提供了详细的算法思路及Java代码实现。
1375

被折叠的 条评论
为什么被折叠?



