今天每个小组中又设置了小组长负责在TAPD平台上分配任务以及记录工作。今天数据库的规划已经实现,初步设计了以下几个表:

附同组王宇同学写的数据库设计文档:
数据库设计文档
一、前言
1.系统介绍
数据库的表结构设计是整个项目开发中一个非常重要的环节,一个良好的数据库设计,可以提高开发效率,方便系统维护,并且为以后项目功能的扩展留下余地。我们通过书写这份文档说明,从各方面进行对知识汇聚平台的数据库设计规划,用它指导该系统在数据库各方面的内容,为系统开发的程序员、系统分析员提供基准文档。我们也希望通过写数据设计说明书,规范数据名称、数据范围、数据代码等。这份文档是项目小组共同作战的基础,有了开发规范、程序模块之间和项目成员之间的接口规则、数据方式,大家就有了共同的工作语言、共同的工作平台,使整个软件开发工作可以协调有序地进行。
知识汇聚平台创意来源于软件工程专业教学实践,并且作为上述两个项目的研究内容和期望成果。软件工程专业知识更新快,内容广泛,在学习专业课程时,学生经常会因教师要求或自身需要从网络上学习很多与课程相关的知识,但碎片化的网络知识存在质量不一,时效性不一,缺乏规范化等问题,而且每个学生独立寻找知识的现状无法汇聚学生集体的智慧,也缺乏延续性。知识汇聚平台希望在专业学习课程中,能在全体学生和授课教师的共同参与下,汇聚课程知识,网络知识,个体产生知识(如实验、知识整理、感想、课程设计)等,同时也作为记录学生日常自我学习和学习成果的展示平台,提供给师生学习专业知识的一个有效工具。
2.系统名称及版本号
系统全称:知识汇聚平台
系统简称:TSP_TUX
版本:第一次迭代
3.预期用户
软件学院全体师生
4.目的
数据库设计文档是系统设计开发的基础文档,本文档针对“知识汇聚平台”的数据库设计进行了详细描述,为本系统的相关需求分析人员、系统设计人员、系统开发人员、以及系统运维等相关人员,提供了数据库设计的文档说明。
二、数据库环境说明
1.数据库系统软件
操作系统:windowsXP , windows7 , windows8 , windows10.
2.命名规则
数据库的表空间、表、视图、列名、存储过程等数据库对象均采用英文全称或简写来命名。
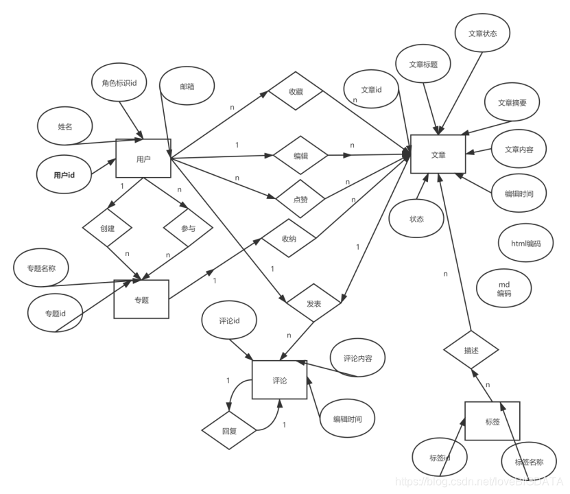
三、逻辑设计

四、物理设计
article
| 名称 | 数据类型 | 强制 | 说明 |
|---|---|---|---|
| aid | int(11) | 主键 | |
| title | varchar(255) | ||
| mdContent | text | ||
| htmlContent | text | ||
| summary | text | ||
| sid | int(11) | ||
| uid | int(11) | ||
| editTime | datetime | ||
| state | int(11) | 0表示草稿箱,1表示已发表,2表示已删除 |
article_tags
| 名称 | 数据类型 | 强制 | 说明 |
|---|---|---|---|
| id | int(11) | 主键 | 自增 |
| aid | int(11) | ||
| tid | int(11) |
article_tags_praise
| 名称 | 数据类型 | 强制 | 说明 |
|---|---|---|---|
| id | int(11) | 主键 | 自增 |
| aid | int(11) | ||
| tid | int(11) |
subject_user
| 名称 | 数据类型 | 强制 | 说明 |
|---|---|---|---|
| id | int(11) | 主键 | 自增 |
| sid | int(11) | ||
| uid | int(11) |
article_user
| 名称 | 数据类型 | 强制 | 说明 |
|---|---|---|---|
| id | int(11) | 主键 | 自增 |
| aid | int(11) | ||
| uid | int(11) |
subject
| 名称 | 数据类型 | 强制 | 说明 |
|---|---|---|---|
| sid | int(11) | 主键 | |
| subName | varchar(64) | ||
| date | date | ||
| uid | int(11) |
comments
| 名称 | 数据类型 | 强制 | 说明 |
|---|---|---|---|
| cid | int(11) | 主键 | 自增 |
| aid | int(11) | ||
| content | text | ||
| publishDate | datetime | ||
| parentId | int(11) | -1表示正常回复,其他值表示是评论的回复 | |
| uid | int(11) |
tags
| 名称 | 数据类型 | 强制 | 说明 |
|---|---|---|---|
| tid | int(11) | 主键 | 自增 |
| tagName | varchar(32) |
user
| 名称 | 数据类型 | 强制 | 说明 |
|---|---|---|---|
| uid | int(11) | 主键 | |
| username | varchar(64) | ||
| category | tinyint(1) | ||
| varchar(64) |
五、数据库管理与维护说明
1.备份策略
根据知识汇聚平台系统的情况,采用定期冷备份的方式对数据库进行全备份,然后在全备份的基础上,每天对数据库进行逻辑备份。
2.备份方式
全备份采用冷备份方式,定期对数据文件、日志文件、控制文件、参数文件、口令文件等(包括路径)进行备份。
逻辑备份方式:每周一采用完全逻辑备份;周五采用累计增量逻辑备份、每周其他时间采用增量逻辑备份的方式。
3.恢复策略
数据库恢复时,首先将最近一次冷备份的全库备份恢复。然后对全备份时间点之后的逻辑备份进行恢复,恢复时依次执行:完全增量导入;累计增量导入;最近的增量导入。
需求文档
今天还写了需求分析文档,刘大鹏负责写功能需求部分,我完成了引言、综合描述和非功能需求的部分。最终版待会再上传。
本文介绍了知识汇聚平台的数据库设计,包含多个表的设计方案,旨在提高开发效率并方便系统维护。此外,还概述了数据库备份策略及恢复流程。
237

被折叠的 条评论
为什么被折叠?



