前言
HashMap 是使用频率最高的类型之一,同时也是面试经常被问到的问题之一, 这是因为 HashMap 的知识点有很多,同时它又属于 Java 基础知识的一部分,因此在面试中经常被问到。
HashMap 底层是如何实现的?在 JDK 1.8 中它都做了哪些优化?
典型回答
在 JDK 1.7 中 HashMap 是以数组加链表的形式组成的, JDK 1.8 之后新增了红黑树的组成结构,当链表大于 8 并且容量大于 64 时,链表结构会转换成红黑树结构, 它的组成结构如下图所示:
数组中的元素我们称之为哈希桶,它的定义如下:
static class Node<K,V> implements Map.Entry<K,V> {
final int hash;
final K key;
V value;
Node<K,V> next;
Node(int hash, K key, V value, Node<K,V> next) {
this.hash = hash;
this.key = key;
this.value = value;
this.next = next;
}
public final K getKey() { return key; }
public final V getValue() { return value; }
public final String toString() { return key + "=" + value; }
public final int hashCode() {
return Objects.hashCode(key) ^ Objects.hashCode(value);
}
public final V setValue(V newValue) {
V oldValue = value;
value = newValue;
return oldValue;
}
public final boolean equals(Object o) {
if (o == this)
return true;
if (o instanceof Map.Entry) {
Map.Entry<?,?> e = (Map.Entry<?,?>)o;
if (Objects.equals(key, e.getKey()) &&
Objects.equals(value, e.getValue()))
return true;
}
return false;
}
}
可以看出每个哈希桶中包含了四个字段:hash、key、value、next,其中 next 表示链表的下一个节点。
JDK 1.8 之所以添加红黑树是因为一旦链表过长,会严重影响 HashMap 的性能, 而红黑树具有快速增删改查的特点,这样就可以有效的解决链表过长时操作比较慢的问题。
考点分析
上面大体介绍了 HashMap 的组成结构,但面试官想要知道的远远不止这些,和 HashMap 相关的面试题还有以下几个:
-
JDK 1.8 HashMap 扩容时做了哪些优化?
-
加载因子为什么是 0.75?
-
当有哈希冲突时,HashMap 是如何查找并确认元素的?
-
HashMap 源码中有哪些重要的方法?
-
HashMap 是如何导致死循环的?
HashMap 源码分析
声明:未做特殊说明的情况下,都是以目前主流的 JDK 版本 1.8 为例来进行源码分析的。
HashMap 源码中包含了以下几个属性:
// HashMap 初始化长度
static final int DEFAULT_INITIAL_CAPACITY = 1 << 4; // aka 16
// HashMap 最大长度
static final int MAXIMUM_CAPACITY = 1 << 30; // 1073741824
// 默认的加载因子 (扩容因子)
static final float DEFAULT_LOAD_FACTOR = 0.75f;
// 当链表长度大于此值且容量大于 64 时
static final int TREEIFY_THRESHOLD = 8;
// 转换链表的临界值,当元素小于此值时,会将红黑树结构转换成链表结构
static final int UNTREEIFY_THRESHOLD = 6;
// 最小树容量
static final int MIN_TREEIFY_CAPACITY = 64;
什么是加载因子?加载因子为什么是 0.75?
加载因子也叫扩容因子或负载因子,用来判断什么时候进行扩容的,假如加载因子是 0.5,HashMap 的初始化容量是 16,
那么当 HashMap 中有 16*0.5=8 个元素时,HashMap 就会进行扩容。
那加载因子为什么是 0.75 而不是 0.5 或者 1.0 呢?
这其实是出于容量和性能之间平衡的结果:
当加载因子设置比较大的时候,扩容的门槛就被提高了,扩容发生的频率比较低,占用的空间会比较小,
但此时发生 Hash 冲突的几率就会提升,因此需要更复杂的数据结构来存储元素,这样对元素的操作时间就会增加,
运行效率也会因此降低;而当加载因子值比较小的时候,扩容的门槛会比较低,因此会占用更多的空间,此时元素的存储就比较稀疏,
发生哈希冲突的可能性就比较小,因此操作性能会比较高。
所以综合了以上情况就取了一个 0.5 到 1.0 的平均数 0.75 作为加载因子。
HashMap源码中三个重要方法之查询
public V get(Object key) {
Node<K,V> e;
// 对 key 进行哈希操作
return (e = getNode(hash(key), key)) == null ? null : e.value;
}
final Node<K,V> getNode(int hash, Object key) {
Node<K,V>[] tab; Node<K,V> first, e; int n; K k;
// 非空判断
if ((tab = table) != null && (n = tab.length) > 0 &&
(first = tab[(n - 1) & hash]) != null) {
// 判断第一个元素是否是要查询的元素
if (first.hash == hash && // always check first node
((k = first.key) == key || (key != null && key.equals(k))))
return first;
// 下一个节点非空判断
if ((e = first.next) != null) {
// 如果第一节点是树结构,则使用 getTreeNode 直接获取相应的数据
if (first instanceof TreeNode)
return ((TreeNode<K,V>)first).getTreeNode(hash, key);
do { // 非树结构,循环节点判断
// hash 相等并且 key 相同,则返回此节点
if (e.hash == hash &&
((k = e.key) == key || (key != null && key.equals(k))))
return e;
} while ((e = e.next) != null);
}
}
return null;
}
从以上源码可以看出,当哈希冲突时我们需要通过判断 key 值是否相等,才能确认此元素是不是我们想要的元素。
HashMap源码中三个重要方法之新增
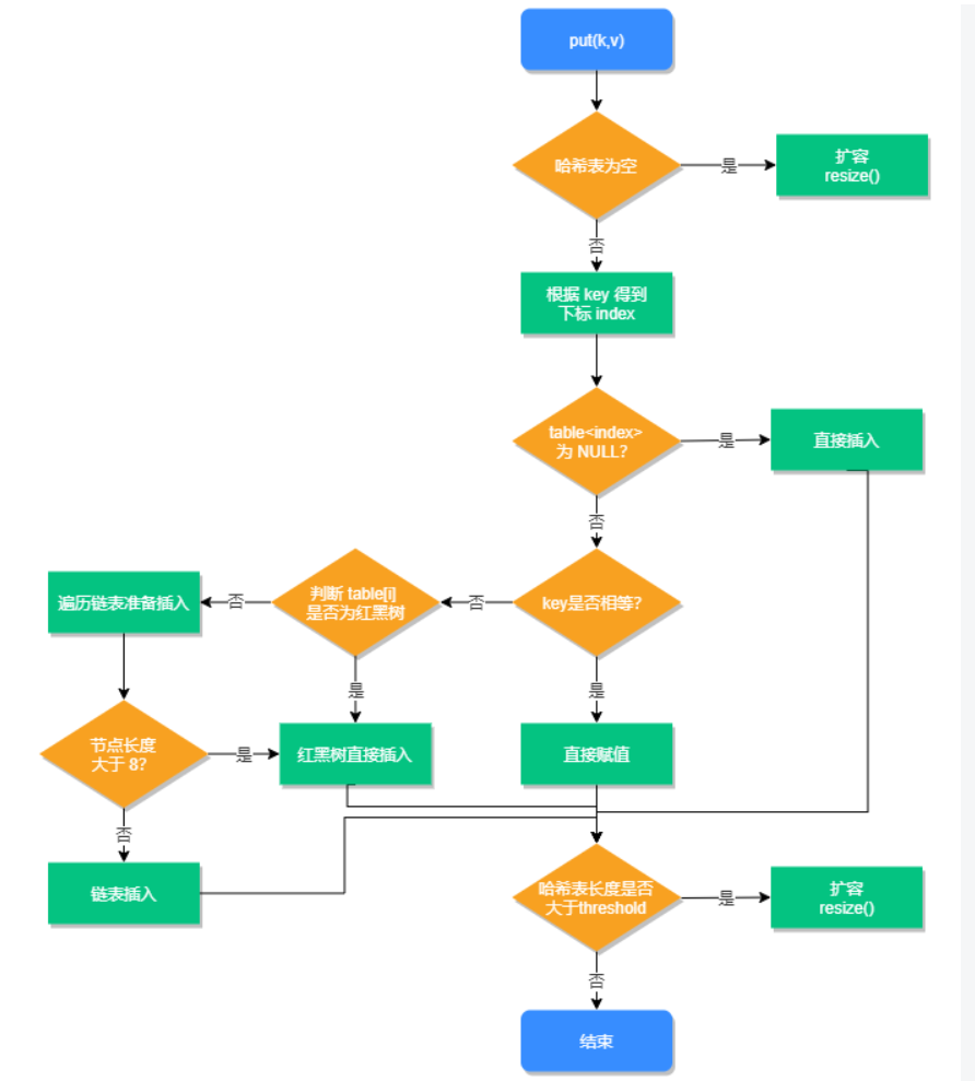
public V put(K key, V value) {
// 对 key 进行哈希操作
return putVal(hash(key), key, value, false, true);
}
final V putVal(int hash, K key, V value, boolean onlyIfAbsent,
boolean evict) {
Node<K,V>[] tab; Node<K,V> p; int n, i;
// 哈希表为空则创建表
if ((tab = table) == null || (n = tab.length) == 0)
n = (tab = resize()).length;
// 根据 key 的哈希值计算出要插入的数组索引 i
if ((p = tab[i = (n - 1) & hash]) == null)
// 如果 table[i] 等于 null,则直接插入
tab[i] = newNode(hash, key, value, null);
else {
Node<K,V> e; K k;
// 如果 key 已经存在了,直接覆盖 value
if (p.hash == hash &&
((k = p.key) == key || (key != null && key.equals(k))))
e = p;
// 如果 key 不存在,判断是否为红黑树
else if (p instanceof TreeNode)
// 红黑树直接插入键值对
e = ((TreeNode<K,V>)p).putTreeVal(this, tab, hash, key, value);
else {
// 为链表结构,循环准备插入
for (int binCount = 0; ; ++binCount) {
// 下一个元素为空时
if ((e = p.next) == null) {
p.next = newNode(hash, key, value, null);
// 转换为红黑树进行处理
if (binCount >= TREEIFY_THRESHOLD - 1) // -1 for 1st
treeifyBin(tab, hash);
break;
}
// key 已经存在直接覆盖 value
if (e.hash == hash &&
((k = e.key) == key || (key != null && key.equals(k))))
break;
p = e;
}
}
if (e != null) { // existing mapping for key
V oldValue = e.value;
if (!onlyIfAbsent || oldValue == null)
e.value = value;
afterNodeAccess(e);
return oldValue;
}
}
++modCount;
// 超过最大容量,扩容
if (++size > threshold)
resize();
afterNodeInsertion(evict);
return null;
}
新增方法的执行流程,如下图所示: 
HashMap源码中三个重要方法之数据扩容
final Node<K,V>[] resize() {
// 扩容前的数组
Node<K,V>[] oldTab = table;
// 扩容前的数组的大小和阈值
int oldCap = (oldTab == null) ? 0 : oldTab.length;
int oldThr = threshold;
// 预定义新数组的大小和阈值
int newCap, newThr = 0;
if (oldCap > 0) {
// 超过最大值就不再扩容了
if (oldCap >= MAXIMUM_CAPACITY) {
threshold = Integer.MAX_VALUE;
return oldTab;
}
// 扩大容量为当前容量的两倍,但不能超过 MAXIMUM_CAPACITY
else if ((newCap = oldCap << 1) < MAXIMUM_CAPACITY &&
oldCap >= DEFAULT_INITIAL_CAPACITY)
newThr = oldThr << 1; // double threshold
}
// 当前数组没有数据,使用初始化的值
else if (oldThr > 0) // initial capacity was placed in threshold
newCap = oldThr;
else { // zero initial threshold signifies using defaults
// 如果初始化的值为 0,则使用默认的初始化容量
newCap = DEFAULT_INITIAL_CAPACITY;
newThr = (int)(DEFAULT_LOAD_FACTOR * DEFAULT_INITIAL_CAPACITY);
}
// 如果新的容量等于 0
if (newThr == 0) {
float ft = (float)newCap * loadFactor;
newThr = (newCap < MAXIMUM_CAPACITY && ft < (float)MAXIMUM_CAPACITY ?
(int)ft : Integer.MAX_VALUE);
}
threshold = newThr;
@SuppressWarnings({"rawtypes","unchecked"})
Node<K,V>[] newTab = (Node<K,V>[])new Node[newCap];
// 开始扩容,将新的容量赋值给 table
table = newTab;
// 原数据不为空,将原数据复制到新 table 中
if (oldTab != null) {
// 根据容量循环数组,复制非空元素到新 table
for (int j = 0; j < oldCap; ++j) {
Node<K,V> e;
if ((e = oldTab[j]) != null) {
oldTab[j] = null;
// 如果链表只有一个,则进行直接赋值
if (e.next == null)
newTab[e.hash & (newCap - 1)] = e;
else if (e instanceof TreeNode)
// 红黑树相关的操作
((TreeNode<K,V>)e).split(this, newTab, j, oldCap);
else { // preserve order
// 链表复制,JDK 1.8 扩容优化部分
Node<K,V> loHead = null, loTail = null;
Node<K,V> hiHead = null, hiTail = null;
Node<K,V> next;
do {
next = e.next;
// 原索引
if ((e.hash & oldCap) == 0) {
if (loTail == null)
loHead = e;
else
loTail.next = e;
loTail = e;
}
// 原索引 + oldCap
else {
if (hiTail == null)
hiHead = e;
else
hiTail.next = e;
hiTail = e;
}
} while ((e = next) != null);
// 将原索引放到哈希桶中
if (loTail != null) {
loTail.next = null;
newTab[j] = loHead;
}
// 将原索引 + oldCap 放到哈希桶中
if (hiTail != null) {
hiTail.next = null;
newTab[j + oldCap] = hiHead;
}
}
}
}
}
return newTab;
}
从以上源码可以看出,JDK 1.8 在扩容时并没有像 JDK 1.7 那样,重新计算每个元素的哈希值, 而是通过高位运算(e.hash & oldCap)来确定元素是否需要移动,比如 key1 的信息如下:
key1.hash = 10 0000 1010
oldCap = 16 0001 0000
使用 e.hash & oldCap 得到的结果,高一位为 0,当结果为 0 时表示元素在扩容时位置不会发生任何变化,而 key 2 信息如下:
key2.hash = 10 0001 0001
oldCap = 16 0001 0000
这时候得到的结果,高一位为 1,当结果为 1 时,表示元素在扩容时位置发生了变化,新的下标位置等于原下标位置 + 原数组长度,如下图所示:
其中红色的虚线图代表了扩容时元素移动的位置。
HashMap 死循环分析
以 JDK 1.7 为例,假设 HashMap 默认大小为 2,原本 HashMap 中有一个元素 key(5), 我们再使用两个线程:t1 添加元素 key(3),t2 添加元素 key(7),当元素 key(3) 和 key(7) 都添加到 HashMap 中之后,线程 t1 在执行到 Entry<K,V> next = e.next; 时,交出了 CPU 的使用权,源码如下:
void transfer(Entry[] newTable, boolean rehash) {
int newCapacity = newTable.length;
for (Entry<K,V> e : table) {
while(null != e) {
Entry<K,V> next = e.next; // 线程一执行此处
if (rehash) {
e.hash = null == e.key ? 0 : hash(e.key);
}
int i = indexFor(e.hash, newCapacity);
e.next = newTable[i];
newTable[i] = e;
e = next;
}
}
}
那么此时线程 t1 中的 e 指向了 key(3),而 next 指向了 key(7) ;之后线程 t2 重新 rehash 之后链表的顺序被反转,链表的位置变成了 key(5) → key(7) → key(3),其中 “→” 用来表示下一个元素。
当 t1 重新获得执行权之后,先执行 newTalbe[i] = e 把 key(3) 的 next 设置为 key(7), 而下次循环时查询到 key(7) 的 next 元素为 key(3),于是就形成了 key(3) 和 key(7) 的循环引用,因此就导致了死循环的发生,如下图所示:
当然发生死循环的原因是 JDK 1.7 链表插入方式为首部倒序插入,这个问题在 JDK 1.8 得到了改善,变成了尾部正序插入。
有人曾经把这个问题反馈给了 Sun 公司,但 Sun 公司认为这不是一个问题,因为 HashMap 本身就是非线程安全的, 如果要在多线程下,建议使用 ConcurrentHashMap 替代,但这个问题在面试中被问到的几率依然很大,所以在这里需要特别说明一下。
小结
本文介绍了 HashMap 的底层数据结构,在 JDK 1.7 时 HashMap 是由数组和链表组成的, 而 JDK 1.8 则新增了红黑树结构,当链表长度达到 8 并且容器达到 64 时会转换为红黑树存储,以提升元素的操作性能。 同时还介绍了 HashMap 的三个重要方法,查询、添加和扩容,以及 JDK 1.7 resize() 在并发环境下导致死循环的原因。
本文由 mdnice 多平台发布
本文详细解析HashMap在JDK1.8中的优化升级,包括红黑树结构引入、扩容策略改进,以及避免并发死循环的方法。重点讲解了查询、添加和扩容操作,以及为何1.7死循环问题在1.8中得到解决。

被折叠的 条评论
为什么被折叠?



