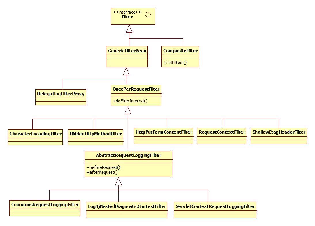
spring mvc的org.springframework.web.filter包下的Java文件如下:

类的结构如下:

AbstractRequestLoggingFilter及其子类
AbstractRequestLoggingFilter类定义了两个方法beforeRequest和afterRequest分别用于设定过滤前后执行的操作,它有三个子类,分别是CommonsRequestLoggingFilter、ServletContextRequestLoggingFilter和Log4jNestedDiagnosticContextFilter,这三个子类分别实现了各自的beforeRequest和afterRequest。其中,CommonsRequestLoggingFilter在过滤前后分别打印出一段debug的信息;ServletContextRequestLoggingFilter在过滤前后分别向日志文件中写入一段日志信息,日志文件可由log4j.properties等指定;Log4jNestedDiagnosticContextFilter则将日志信息存储到NDC中,NDC采用了一个类似栈的机制来push和pot上下文信息,每一个线程都独立地储存上下文信息,比如说一个servlet就可以针对 每一个request创建对应的NDC,储存客户端地址等信息。
CharacterEncodingFilter
该过滤器是配置编码格式的,在web.xml中设置如下:
- <filter>
- <filter-name>springCharacterEncodingFilter</filter-name>
- <filter-class>org.springframework.web.filter.CharacterEncodingFilter</filter-class>
- <init-param>
- <param-name>forceEncoding</param-name>
- <param-value>true</param-value>
- </init-param>
- <init-param>
- <param-name>encoding</param-name>
- <param-value>UTF-8</param-value>
- </init-param>
- </filter>
- <filter-mapping>
- <filter-name>springCharacterEncodingFilter</filter-name>
- <url-pattern>/*</url-pattern>
- </filter-mapping>
HiddenHttpMethodFilter
html中form表单只支持GET与POST请求,而DELETE、PUT等method并不支持,spring3添加了一个过滤器,可以将这些请求转换为标准的http方法,使得支持GET、POST、PUT与DELETE请求。可以配置如下:
- <filter>
- <filter-name>HiddenHttpMethodFilter</filter-name>
- <filter-class>org.springframework.web.filter.HiddenHttpMethodFilter</filter-class>
- <init-param>
- <param-name>methodParam</param-name>
- <param-value>_method_</param-value>
- </init-param>
- </filter>
- <filter-mapping>
- <filter-name>HiddenHttpMethodFilter</filter-name>
- <url-pattern>/*</url-pattern>
- </filter-mapping>
在页面的form表单中设置method为Post,并添加一个如下的隐藏域:
<input type="hidden" name="_method" value="put" />
查看HiddenHttpMethodFilter源码
- protected void doFilterInternal(HttpServletRequest request, HttpServletResponse response, FilterChain filterChain) throws ServletException, IOException {
- String paramValue = request.getParameter(methodParam);
- if("POST".equals(request.getMethod()) && StringUtils.hasLength(paramValue)) {
- String method = paramValue.toUpperCase(Locale.ENGLISH);
- HttpServletRequest wrapper = new HttpMethodRequestWrapper(request, method);
- filterChain.doFilter(wrapper, response);
- } else
- {
- filterChain.doFilter(request, response);
- }
- }
由源码可以看出,filter只对Post方法进行过滤,且需要添加参数名为_method的隐藏域,也可以设置其他参数名,比如想设置为_method_,可以在HiddenHttpMethodFilter配置类中设置初始化参数:
- <filter>
- <filter-name>HiddenHttpMethodFilter</filter-name>
- <filter-class>org.springframework.web.filter.HiddenHttpMethodFilter</filter-class>
- <init-param>
- <param-name>methodParam</param-name>
- <param-value>_method_</param-value>
- </init-param>
- </filter>
HttpPutFormContentFilter
由HiddenHttpMethodFilter可知,html中的form的method值只能为post或get,我们可以通过HiddenHttpMethodFilter获取put表单中的参数键值对,而在Spring3中获取put表单的参数键值对还有另一种方法,即使用HttpPutFormContentFilter过滤器。
HttpPutFormContentFilter过滤器的作为就是获取put表单的值,并将之传递到Controller中标注了method为RequestMethod.put的方法中。
与HiddenHttpMethodFilter不同,在form中不用添加参数名为_method的隐藏域,且method不必是post,直接写成put,但该过滤器只能接受enctype值为application/x-www-form-urlencoded的表单,也就是说,在使用该过滤器时,form表单的代码必须如下:
<form action="" method="put" enctype="application/x-www-form-urlencoded">
......
</form>
配置如下:
- <filter>
- <filter-name>httpPutFormcontentFilter</filter-name>
- <filter-class>org.springframework.web.filter.HttpPutFormContentFilter</filter-class>
- </filter>
- <filter-mapping>
- <filter-name>httpPutFormContentFilter</filter-name>
- <url-pattern>/*</url-pattern>
- </filter-mapping>
ShallowEtagHeaderFilter
ShallowEtagHeaderFilter是spring提供的支持ETag的一个过滤器,所谓ETag是指被请求变量的实体值,是一个可以与Web资源关联的记号,而Web资源可以是一个Web页,也可以是JSON或XML文档,服务器单独负责判断记号是什么及其含义,并在HTTP响应头中将其传送到客户端,以下是服务器端返回的格式:
ETag:"50b1c1d4f775c61:df3"
客户端的查询更新格式是这样的:
If-None-Match : W / "50b1c1d4f775c61:df3"
如果ETag没改变,则返回状态304然后不返回,这也和Last-Modified一样。
ShallowEtagHeaderFilter会将JSP等的内容缓存,生成MD5的key,然后在response中作为Etage的header返回给客户端。下次客户端对相同的资源(或者说相同的url)发出请求时,客户端会将之前生成的key作为If-None-Match的值发送到server端。 Filter会客户端传来的值和服务器上的做比较,如果相同,则返回304;否则,将发送新的内容到客户端。
查看ShallowEtagHeaderFilter的源码如下:
- protected void doFilterInternal(HttpServletRequest request, HttpServletResponse response, FilterChain filterChain) throws ServletException, IOException{
- ShallowEtagResponseWrapper responseWrapper = new ShallowEtagResponseWrapper(response, null);
- filterChain.doFilter(request, responseWrapper);
- // 由此可知,服务器仍会处理请求
- byte[] body = responseWrapper.toByteArray();
- int statusCode = responseWrapper.getStatusCode();
- if (isEligibleForEtag(request, responseWrapper, statusCode, body)) {
- String responseETag = generateETagHeaderValue(body);
- response.setHeader(HEADER_ETAG, responseETag);
- String requestETag = request.getHeader(HEADER_IF_NONE_MATCH);
- if (responseETag.equals(requestETag)) {
- if (this.logger.isTraceEnabled()) {
- this.logger.trace("ETag [" + responseETag + "] equal to If-None-Match, sending 304");
- }
- response.setStatus(304);
- }
- else {
- if (this.logger.isTraceEnabled()) {
- this.logger.trace("ETag [" + responseETag + "] not equal to If-None-Match [" + requestETag + "], sending normal response");
- }
- copyBodyToResponse(body, response);
- }
- }
- else {
- if (this.logger.isTraceEnabled()) {
- this.logger.trace("Response with status code [" + statusCode + "] not eligible for ETag");
- }
- copyBodyToResponse(body, response);
- }
- }
由源码可知,ShallowEtagHeaderFilter只能根据结果判断是否重新向客户端发送数据,并不会不处理请求,因此节省带宽,而不能提高服务器性能。
配置ShallowEtagHeaderFilter的代码如下:
- <filter>
- <filter-name>shallowEtagHeaderFilter</filter-name>
- <filter-class>org.springframework.web.filter.ShallowEtagHeaderFilter</fliter-class>
- </filter>
- <filter-mapping>
- <filter-name>shallowEtagHeaderFilter</filter-name>
- <servlet-name>spring</servlet-name>
- </filter-mapping>
RequestContextFilter
这是在Spring2.0时添加的类,通过LocaleContextHolder和RequestContextHolder把Http request对象基于LocalThread绑定到请求提供服务的线程上。现在一般使用DispatcherServlet这个中央分发器。现在RequestContextFilter过滤器主要用于第三方的Servlet,如JSF的FacesServlet。在Spring2.5之前都是使用该过滤器配置。配置如下:
- <filter>
- <filter-name>RequestContextFilter</filter-name>
- <filter-class>org.springframework.web.filter.RequestContextFilter</filter-class>
- </filter>
- <filter-mapping>
- <filter-name>RequestContextFilter</filter-name>
- <servlet-name>Faces Servlet</servlet-name>
- </filter-mapping>
DelegatingFilterProxy
该类其实并不能说是一个过滤器,它的原型是FilterToBeanProxy,即将Filter作为spring的bean,由spring来管理。该类提供了在web.xml和application context之间的联系。
Proxy for a standard Servlet 2.3 Filter, delegating to a Spring-managed bean that implements the Filter interface.
有以下几个参数可以设置:
(1) contextAttribute,使用委派Bean的范围,其值必须从org.springframework.context.ApplicationContext.WebApplicationContext中取得,默认值是session;其他可选的有request、globalSession和application
(2) targetFilterLifecycle,是否调用Filter的init和destroy方法,默认为false。
(3)targetBeanName,被代理的过滤器的bean的名字,该bean的类必须实现Filter接口。
在web.xml中配置如下:
- <filter>
- <filter-name>testFilter</filter-name>
- <filter-class>org.springframework.web.filter.DelegatingFilterProxy</filter-class>
- <init-param>
- <param-name>targetBeanName</param-name>
- <param-value>spring-bean-name</param-value>
- </init-param>
- <init-param>
- <param-name>contextAttribute</param-name>
- <param-value>session</param-value>
- </init-param>
- <init-param>
- <param-name>targetFilterLifecycle</param-name>
- <param-value>false</param-value>
- </init-param>
- </filter>
- <filter-mapping>
- <filter-name>testFilter</filter-name>
- <url-pattern>/*</url-pattern>
- </filter-mapping>
testBean是被spring容器管理的对象,对象的类实现了Filter接口。或者可以不用配置这个参数,这样spring容器中所有实现了Filter接口的类都被代理,实际就是把Servlet容器中的filters同spring容器中的bean关联起来,方便spring进行管理。
如果不配置DelegatingFilterProxy,则由于filter比bean先加载,也就是spring会先加载filter指定的类到container中,这样filter中注入的spring bean就为null了。如果将filter中加入DelegatingFilterProxy类,"targetFilterLifecycle"指明作用于filter的所有生命周期。原理是,DelegatingFilterProxy类是一个代理类,所有的请求都会首先发到这个filter代理,然后再按照"filter-name"委派到spring中的这个bean。
此外,spring bean实现了Filter接口,但默认情况下,是由spring容器来管理其生命周期的(不是由tomcat这种服务器容器来管理)。如果设置"targetFilterLifecycle"为True,则spring来管理Filter.init()和Filter.destroy();若为false,则这两个方法失效。
在Spring Security中就是使用该类进行设置。即在web.xml中配置该过滤器,然后在spring security相关的配置中设置相应的过滤器bean。但是该类是spring-web包下的类,不属于Spring Security类。

1055

被折叠的 条评论
为什么被折叠?



