从计算机底层深入Golang高并发
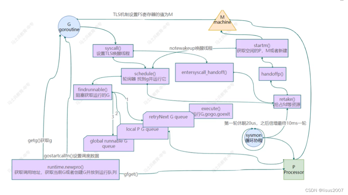
1.源码流程架构图

2.源码解读
runtime/proc.go下的newpro()
func newproc(fn *funcval) {
//计算额外参数的地址argp
gp := getg()
pc := getcallerpc()
//s1使用systemstack调用newproc1
systemstack(func() {
newg := newproc1(fn, gp, pc)
_p_ := getg().m.p.ptr()
//s1将放到运行队列
runqput(_p_, newg, true)
//s1 主是否启动,是否唤醒
if mainStarted {
wakep()
}
})
}
func newproc1(fn *funcval, callergp *g, callerpc uintptr) *g {
//调用getg获取当前的g,会编译为讯取FS寄存器(TLS),这里会获到g
_g_ := getg()
if fn == nil {
_g_.m.throwing = -1 // do not dump full stacks
throw("go of nil func value")
}
//禁用抢咪,因为它可以在本地var中保存p,进入可见 设g对应的m的locks++
acquirem() // disable preemption because it can be holding p in a local var
//获取m拥有的p
_p_ := _g_.m.p.ptr()
//新建一个g
newg := gfget(_p_)
if newg == nil {
newg = malg(_StackMin)
casgstatus(newg, _Gidle, _Gdead)
allgadd(newg) // publishes with a g->status of Gdead so GC scanner doesn't look at uninitialized stack.
}
if newg.stack.hi == 0 {
throw("newproc1: newg missing stack")
}
if readgstatus(newg) != _Gdead {
throw("newproc1: new g is not Gdead")
}
totalSize := uintptr(4*goarch.PtrSize + sys.MinFrameSize) // extra space in case of reads slightly beyond frame
totalSize = alignUp(totalSize, sys.StackAlign)
sp := newg.stack.hi - totalSize
spArg := sp
if usesLR {
// caller's LR
*(*uintptr)(unsafe.Pointer(sp)) = 0
prepGoExitFrame(sp)
spArg += sys.MinFrameSize
}
//设置g的调度
memclrNoHeapPointers(unsafe.Pointer(&newg.sched), unsafe.Sizeof(newg.sched))
newg.sched.sp = sp
newg.stktopsp = sp
newg.sched.pc = abi.FuncPCABI0(goexit) + sys.PCQuantum // +PCQuantum so that previous instruction is in same function
newg.sched.g = guintptr(unsafe.Pointer(newg))
gostartcallfn(&newg.sched, fn)
newg.gopc = callerpc
newg.ancestors = saveAncestors(callergp)
newg.startpc = fn.fn
if isSystemGoroutine(newg, false) {
atomic.Xadd(&sched.ngsys, +1)
} else {
// Only user goroutines inherit pprof labels.
if _g_.m.curg != nil {
newg.labels = _g_.m.curg.labels
}
}
// Track initial transition?
newg.trackingSeq = uint8(fastrand())
if newg.trackingSeq%gTrackingPeriod == 0 {
newg.tracking = true
}
//设置g的状态为待运行
casgstatus(newg, _Gdead, _Grunnable)
gcController.addScannableStack(_p_, int64(newg.stack.hi-newg.stack.lo))
if _p_.goidcache == _p_.goidcacheend {
// Sched.goidgen is the last allocated id,
// this batch must be [sched.goidgen+1, sched.goidgen+GoidCacheBatch].
// At startup sched.goidgen=0, so main goroutine receives goid=1.
_p_.goidcache = atomic.Xadd64(&sched.goidgen, _GoidCacheBatch)
_p_.goidcache -= _GoidCacheBatch - 1
_p_.goidcacheend = _p_.goidcache + _GoidCacheBatch
}
newg.goid = int64(_p_.goidcache)
_p_.goidcache++
if raceenabled {
newg.racectx = racegostart(callerpc)
}
if trace.enabled {
traceGoCreate(newg, newg.startpc)
}
releasem(_g_.m)
return newg
}
func main() {
g := getg() //获取g
// Racectx of m0->g0 is used only as the parent of the main goroutine.
// It must not be used for anything else.
g.m.g0.racectx = 0
// Max stack size is 1 GB on 64-bit, 250 MB on 32-bit.
// Using decimal instead of binary GB and MB because
// they look nicer in the stack overflow failure message.
if goarch.PtrSize == 8 {
maxstacksize = 1000000000
} else {
maxstacksize = 250000000
}
// An upper limit for max stack size. Used to avoid random crashes
// after calling SetMaxStack and trying to allocate a stack that is too big,
// since stackalloc works with 32-bit sizes.
maxstackceiling = 2 * maxstacksize
// 标记主函数已调用.
mainStarted = true
//判断是否已就绪
if GOARCH != "wasm" { // no threads on wasm yet, so no sysmon
systemstack(func() {
newm(sysmon, nil, -1)
})
}
// Lock the main goroutine onto this, the main OS thread,
// during initialization. Most programs won't care, but a few
// do require certain calls to be made by the main thread.
// Those can arrange for main.main to run in the main thread
// by calling runtime.LockOSThread during initialization
// to preserve the lock.
lockOSThread()
if g.m != &m0 {
throw("runtime.main not on m0")
}
// Record when the world started.
// Must be before doInit for tracing init.
runtimeInitTime = nanotime()
if runtimeInitTime == 0 {
throw("nanotime returning zero")
}
if debug.inittrace != 0 {
inittrace.id = getg().goid
inittrace.active = true
}
//初始化
doInit(&runtime_inittask) // Must be before defer.
// Defer unlock so that runtime.Goexit during init does the unlock too.
needUnlock := true
defer func() {
if needUnlock {
unlockOSThread()
}
}()
gcenable()
main_init_done = make(chan bool)
if iscgo {
if _cgo_thread_start == nil {
throw("_cgo_thread_start missing")
}
if GOOS != "windows" {
if _cgo_setenv == nil {
throw("_cgo_setenv missing")
}
if _cgo_unsetenv == nil {
throw("_cgo_unsetenv missing")
}
}
if _cgo_notify_runtime_init_done == nil {
throw("_cgo_notify_runtime_init_done missing")
}
// Start the template thread in case we enter Go from
// a C-created thread and need to create a new thread.
startTemplateThread()
cgocall(_cgo_notify_runtime_init_done, nil)
}
doInit(&main_inittask)
// Disable init tracing after main init done to avoid overhead
// of collecting statistics in malloc and newproc
inittrace.active = false
close(main_init_done)
needUnlock = false
unlockOSThread()
if isarchive || islibrary {
// A program compiled with -buildmode=c-archive or c-shared
// has a main, but it is not executed.
return
}
//进行间接调用
fn := main_main // make an indirect call, as the linker doesn't know the address of the main package when laying down the runtime
fn()
if raceenabled {
racefini()
}
// Make racy client program work: if panicking on
// another goroutine at the same time as main returns,
// let the other goroutine finish printing the panic trace.
// Once it does, it will exit. See issues 3934 and 20018.
if atomic.Load(&runningPanicDefers) != 0 {
// Running deferred functions should not take long.
for c := 0; c < 1000; c++ {
if atomic.Load(&runningPanicDefers) == 0 {
break
}
Gosched()
}
}
if atomic.Load(&panicking) != 0 {
gopark(nil, nil, waitReasonPanicWait, traceEvGoStop, 1)
}
exit(0)
for {
var x *int32
*x = 0
}
}
func sysmon() {
lock(&sched.lock)
sched.nmsys++
checkdead()
unlock(&sched.lock)
lasttrace := int64(0)
idle := 0 // how many cycles in succession we had not wokeup somebody
delay := uint32(0)
for {
if idle == 0 { // start with 20us sleep...
delay = 20
} else if idle > 50 { // start doubling the sleep after 1ms...
delay *= 2
}
if delay > 10*1000 { // up to 10ms
delay = 10 * 1000
}
usleep(delay)
// sysmon should not enter deep sleep if schedtrace is enabled so that
// it can print that information at the right time.
//
// It should also not enter deep sleep if there are any active P's so
// that it can retake P's from syscalls, preempt long running G's, and
// poll the network if all P's are busy for long stretches.
//
// It should wakeup from deep sleep if any P's become active either due
// to exiting a syscall or waking up due to a timer expiring so that it
// can resume performing those duties. If it wakes from a syscall it
// resets idle and delay as a bet that since it had retaken a P from a
// syscall before, it may need to do it again shortly after the
// application starts work again. It does not reset idle when waking
// from a timer to avoid adding system load to applications that spend
// most of their time sleeping.
now := nanotime()
if debug.schedtrace <= 0 && (sched.gcwaiting != 0 || atomic.Load(&sched.npidle) == uint32(gomaxprocs)) {
lock(&sched.lock)
if atomic.Load(&sched.gcwaiting) != 0 || atomic.Load(&sched.npidle) == uint32(gomaxprocs) {
syscallWake := false
next, _ := timeSleepUntil()
if next > now {
atomic.Store(&sched.sysmonwait, 1)
unlock(&sched.lock)
// Make wake-up period small enough
// for the sampling to be correct.
sleep := forcegcperiod / 2
if next-now < sleep {
sleep = next - now
}
shouldRelax := sleep >= osRelaxMinNS
if shouldRelax {
osRelax(true)
}
syscallWake = notetsleep(&sched.sysmonnote, sleep)
if shouldRelax {
osRelax(false)
}
lock(&sched.lock)
atomic.Store(&sched.sysmonwait, 0)
noteclear(&sched.sysmonnote)
}
if syscallWake {
idle = 0
delay = 20
}
}
unlock(&sched.lock)
}
lock(&sched.sysmonlock)
// Update now in case we blocked on sysmonnote or spent a long time
// blocked on schedlock or sysmonlock above.
now = nanotime()
// trigger libc interceptors if needed
if *cgo_yield != nil {
asmcgocall(*cgo_yield, nil)
}
// poll network if not polled for more than 10ms
lastpoll := int64(atomic.Load64(&sched.lastpoll))
if netpollinited() && lastpoll != 0 && lastpoll+10*1000*1000 < now {
atomic.Cas64(&sched.lastpoll, uint64(lastpoll), uint64(now))
list := netpoll(0) // non-blocking - returns list of goroutines
if !list.empty() {
// Need to decrement number of idle locked M's
// (pretending that one more is running) before injectglist.
// Otherwise it can lead to the following situation:
// injectglist grabs all P's but before it starts M's to run the P's,
// another M returns from syscall, finishes running its G,
// observes that there is no work to do and no other running M's
// and reports deadlock.
incidlelocked(-1)
injectglist(&list)
incidlelocked(1)
}
}
if GOOS == "netbsd" && needSysmonWorkaround {
// netpoll is responsible for waiting for timer
// expiration, so we typically don't have to worry
// about starting an M to service timers. (Note that
// sleep for timeSleepUntil above simply ensures sysmon
// starts running again when that timer expiration may
// cause Go code to run again).
//
// However, netbsd has a kernel bug that sometimes
// misses netpollBreak wake-ups, which can lead to
// unbounded delays servicing timers. If we detect this
// overrun, then startm to get something to handle the
// timer.
//
// See issue 42515 and
// https://gnats.netbsd.org/cgi-bin/query-pr-single.pl?number=50094.
if next, _ := timeSleepUntil(); next < now {
startm(nil, false)
}
}
if atomic.Load(&scavenge.sysmonWake) != 0 {
// Kick the scavenger awake if someone requested it.
wakeScavenger()
}
// S1重新获取系统调用中阻塞的P,点长时间运行的G
if retake(now) != 0 {
idle = 0
} else {
idle++
}
// check if we need to force a GC
if t := (gcTrigger{kind: gcTriggerTime, now: now}); t.test() && atomic.Load(&forcegc.idle) != 0 {
lock(&forcegc.lock)
forcegc.idle = 0
var list gList
list.push(forcegc.g)
injectglist(&list)
unlock(&forcegc.lock)
}
if debug.schedtrace > 0 && lasttrace+int64(debug.schedtrace)*1000000 <= now {
lasttrace = now
schedtrace(debug.scheddetail > 0)
}
unlock(&sched.sysmonlock)
}
}
func retake(now int64) uint32 {
n := 0
// Prevent allp slice changes. This lock will be completely
// uncontended unless we're already stopping the world.
lock(&allpLock)
// We can't use a range loop over allp because we may
// temporarily drop the allpLock. Hence, we need to re-fetch
// allp each time around the loop.
for i := 0; i < len(allp); i++ {
_p_ := allp[i]
if _p_ == nil {
// This can happen if procresize has grown
// allp but not yet created new Ps.
continue
}
pd := &_p_.sysmontick
s := _p_.status
sysretake := false
if s == _Prunning || s == _Psyscall {
// Preempt G if it's running for too long.
t := int64(_p_.schedtick)
if int64(pd.schedtick) != t {
pd.schedtick = uint32(t)
pd.schedwhen = now
} else if pd.schedwhen+forcePreemptNS <= now {
preemptone(_p_)
// In case of syscall, preemptone() doesn't
// work, because there is no M wired to P.
sysretake = true
}
}
//如果P在系统中调用( _Psyscall),且经历过了sysmon循环(20us-10ms),则抢占这个P
if s == _Psyscall {
// Retake P from syscall if it's there for more than 1 sysmon tick (at least 20us).
t := int64(_p_.syscalltick)
if !sysretake && int64(pd.syscalltick) != t {
pd.syscalltick = uint32(t)
pd.syscallwhen = now
continue
}
// On the one hand we don't want to retake Ps if there is no other work to do,
// but on the other hand we want to retake them eventually
// because they can prevent the sysmon thread from deep sleep.
//如果当前P,Local队列没有其它G,当前有其它G处理Idle状态,并且syscall执行事件不超过10ms,则不用解绑当前P
if runqempty(_p_) && atomic.Load(&sched.nmspinning)+atomic.Load(&sched.npidle) > 0 && pd.syscallwhen+10*1000*1000 > now {
continue
}
// Drop allpLock so we can take sched.lock.
unlock(&allpLock)
// Need to decrement number of idle locked M's
// (pretending that one more is running) before the CAS.
// Otherwise the M from which we retake can exit the syscall,
// increment nmidle and report deadlock.
incidlelocked(-1)
if atomic.Cas(&_p_.status, s, _Pidle) {
if trace.enabled {
traceGoSysBlock(_p_)
traceProcStop(_p_)
}
n++
_p_.syscalltick++
handoffp(_p_)
}
incidlelocked(1)
lock(&allpLock)
}
}
unlock(&allpLock)
return uint32(n)
}
func startm(_p_ *p, spinning bool) {
// Disable preemption.
//
// Every owned P must have an owner that will eventually stop it in the
// event of a GC stop request. startm takes transient ownership of a P
// (either from argument or pidleget below) and transfers ownership to
// a started M, which will be responsible for performing the stop.
//
// Preemption must be disabled during this transient ownership,
// otherwise the P this is running on may enter GC stop while still
// holding the transient P, leaving that P in limbo and deadlocking the
// STW.
//
// Callers passing a non-nil P must already be in non-preemptible
// context, otherwise such preemption could occur on function entry to
// startm. Callers passing a nil P may be preemptible, so we must
// disable preemption before acquiring a P from pidleget below.
mp := acquirem()
lock(&sched.lock)
if _p_ == nil { //从"空闲P链表"获取一个空间的P
_p_ = pidleget()
if _p_ == nil {
unlock(&sched.lock)
if spinning {
// The caller incremented nmspinning, but there are no idle Ps,
// so it's okay to just undo the increment and give up.
if int32(atomic.Xadd(&sched.nmspinning, -1)) < 0 {
throw("startm: negative nmspinning")
}
}
releasem(mp)
return
}
} //
nmp := mget() //从"空闲m链表"获取一个空间的m
//如果没有空闲的m,则会创建一个
if nmp == nil {
// No M is available, we must drop sched.lock and call newm.
// However, we already own a P to assign to the M.
//
// Once sched.lock is released, another G (e.g., in a syscall),
// could find no idle P while checkdead finds a runnable G but
// no running M's because this new M hasn't started yet, thus
// throwing in an apparent deadlock.
//
// Avoid this situation by pre-allocating the ID for the new M,
// thus marking it as 'running' before we drop sched.lock. This
// new M will eventually run the scheduler to execute any
// queued G's.
id := mReserveID()
unlock(&sched.lock)
var fn func()
if spinning {
// The caller incremented nmspinning, so set m.spinning in the new M.
fn = mspinning
}
//会新建一个的m实例,m的实例包含一个go,然后调用newsproc动一个系统线程
newm(fn, _p_, id)
// Ownership transfer of _p_ committed by start in newm.
// Preemption is now safe.
releasem(mp)
return
}
unlock(&sched.lock)
if nmp.spinning {
throw("startm: m is spinning")
}
if nmp.nextp != 0 {
throw("startm: m has p")
}
if spinning && !runqempty(_p_) {
throw("startm: p has runnable gs")
}
// The caller incremented nmspinning, so set m.spinning in the new M.
nmp.spinning = spinning
nmp.nextp.set(_p_)
notewakeup(&nmp.park)
// Ownership transfer of _p_ committed by wakeup. Preemption is now
// safe.
releasem(mp)
}
428

被折叠的 条评论
为什么被折叠?



